Fórum témák
» Több friss téma |
- Ez a felület kizárólag, az elektronikában kezdők kérdéseinek van fenntartva és nem elfelejtve, hogy hobbielektronika a fórumunk!
- Ami tehát azt jelenti, hogy a nagymama bevásárlását nem itt beszéljük meg, ill. ez nem üzenőfal! - Kerülendő az olyan kérdés, amit egy másik meglévő (több mint 17000 van), témában kellene kitárgyalni! - És végül büntetés terhe mellett kerülendő az MSN és egyéb szleng, a magyar helyesírás mellőzése, beleértve a mondateleji nagybetűket is!
Nem is állítom, hogy ez általános lehet, csak megerősítettem, hogy létezik olyan, jól emlékezett.
![]() És én is csodálkoztam rajta, hogy a többinél pont ellenkezőleg van, de ezt (ha már így írták elő) így raktam össze.
Sziasztok!
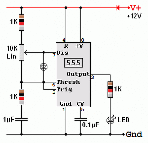
700mA-es led driver-t szeretnék vezérelni pwm jellel, fényerő szabályozás céljából. Meg is építettem és többé-kevésbé működik is, két gondom lenne vele. Az egyik, hogy amikor nem világít a led és elkezdem erősíteni a fényét, az elején hirtelen felvillan a maximum fényerőre, de utána rendesen szabályozható. A másik, hogy ha teljes fényerőre állítom a potit, nem világít a led a maximális fényerején. Csatoltam egy képet, melyik kapcsolást választottam. A kérdésem az lenne, hogy hová és milyen alkatrészeket kell még beépíteni, hogy rendesen működjön?
Komoly kétségeim vannak, hogy a lenti kapcsolás mennyi áramot ad ki. Az 555 sem terhelhető túlságosan, de az a soros 1k... Ohm törvénye értelmében mekkora fesz is kellene 0.7A-hez?
Meg nem értem a led driver vezérlése kérdést sem. Ez direkt hajtja a ledet. Esetleg a jelet onnan levenni és azzal megvezérelni egy led drivert, ami már rendes áramgenerátor. Vannak cél-IC-k is erre a célra.
Csak a pwm jelet kell tudnia a kapcsolásnak, a led driver egy áramgenerátoros modul és luxeon rebel van bekötve. A modul tökéletesen működik,csak a fényerő szabályozást szeretném a kapcsolással megoldani.
Ilyet vettem XL4001E1 ic van benne, megnéztem.
Üdv! Nekem ránézésre kissé gyanús ez a kapcsolás. Nem igazán a kitöltési arányokat állítja.
Indulj ki a mellékelt kapcsolásból, amit szintén ezen az oldalon találsz.
Ahogyan én látom:
A modul PWM-el szabályozza a fényerőt, de sehol nem találok olyan alkalmazást, ahol ezt a modult PWM-el 0-100% között szabályozzák. Az IC EN lába első ránézésre ki- be kapcsolásra szolgál, a belső elrendezés is erre utal.
Mivel nulláról indítok egy olyan anyagot keresek ami leírja az inverter működését, trafó méretezést stb.
Nyugodtan kezdd el olvasgatni a DC/DC konverter és a Kapcsolóüzemű táp 230V-ról topikokat, nehogy itt kelljen kitárgyalni a kérdéseidet. Ott sok mindent megtalálsz, ha keresel..
Mindent az alapoktól. Aztán lehet hegeszteni.
Az adatlapjában az áll, hogy 0-100% között lehet állítani a fényerejét pwm-el:
"The PWM control circuit is able to adjust the duty ratio linearly from 0 to 100%. An enable function, an over current protection function is built inside. An internal compensation block is built in to minimize external component count." Átépítettem Epu2 kapcsolását, most már jobb a helyzet, de nekem azt csinálja, hogy teljesen nem lehet letekerni a fényerejét és amikor alig világít a led és áramtalanítom, villan egyet max fényerőn. Idézet: Ez normális. 555-ös IC-vel épített PWM generátor kimenetét nem lehet "letekerni" 0 %-ra, illetve feltekerni 100 %-ra. „teljesen nem lehet letekerni a fényerejét”
Akkor tudna valaki olyan kapcsolást adni, amelyik 0-100% között szabályozható?
Előre is köszönöm! A hozzászólás módosítva: Ápr 19, 2019
Arduinoval 5 perc alatt leprogramozható.
Az "inverteres hegesztőtrafó" témában mindent megtalálsz; kezdd az elején.
De. Menj át az Arduino topicba, és kapsz segítséget. De! Először tisztázni kellene, hogy mit szeretnél. Potival 0-100% közötti kitöltési tényezőt előállítani, mondjuk 1KHz-en, 0-5V-os feszültség értékek között (kb. leírtam amit szeretnél)?
Nem tudok programozni és nem terveztem ezért egy arduino-ra beruházni és beépíteni.
Gondolom van ennél egyszerűbb megoldás is.
Nem kell Arduino, egy olcsó PIC12F615 is megteszi.
És kell még egy programozó hozzá, amivel máris sokkal drágább, mintha rendelne egy nano klónt Kínából kb. 700 Ft-ért.
Gondoltam, hátha elárulja hol lakik, talán van a közelben segítőkész fórumtárs.
Nem lehet az impulzus szélesség sem 0, sem 100 %, mert akkor nincs impulzus. Hogy a 0 -t, és a 100 %-ot mennyire tudod megközelíteni, az az áramkör gyorsaságától függ, (kapcsolási idők) ami azonban nem valami jó érték, mert általában nincs rá szükség.
Megtévesztő a szöveg. Az adatlapban az áll, hogy a belső PWM generátor képes 0-100% között állítani a kitöltési tényezőt. De ez a 150kHz-es BUCK konverterre igaz, amivel szabályozza az áramot. De arról nem beszél, hogy külsőleg PWM jellel lehetne az egészet vezérelni.
Hali!
Ha nem akarsz feltétlenül PWM-et, akkor analóg módon, feszültséggel is bele lehet szólni a szabályzásba. Bővebben: Link
Hali. Ha szeretnék ideglenes jellege működtetni egy almérőt az jogilag hogy érint engem? Régifajta nem hitelesített villanyórára értve.
A tied, azt mérsz vele, amit akarsz. Csak a mért mennyiség is a tied, (almérő) nem érvényesítheted a szolgáltató felé.
Van egy L298N-ből álló motorvezérlőm, van rajta hűtőborda is meg minden ami kell
.Van hozzá egy távirányítású autóm ami 6 db ceruzaelemmel működik. Ha simán rákötöm a motorjára nagyon erős és gyors. Ha viszont a vezérlőn keresztül próbálom meghajtani akkor alig van ereje. Az egyetlen amit nem "szabály" szerint csinálok az az, hogy sajnos a vezérlő modulom (Nodemcu) 3.3V-on üzemel így az IN1-4-ket csak 3.3 V-al tudom használni (max 28mA/láb). Ez az eszköz egy másik akkumulátorról kapja az áramot, csak a GND van közösen kötve. Működik is egyébként szépen megy előre-hátra csak hát nagyon gyenge. Két kérdésem lenne: 1. a 3.3 V-os okozhat-e ekkora teljesítmény csökkenést vagy már alapból az L298N-es rossz választás volt? 2. le lehet-e mérni valahogy, hogy amikor simán elemre kötöm mekkora áram folyik át a motoron vagyis mekkora motorvezérlőre lenne szükségem? Egy kis multimeterem van, de még soha nem tudtam vele áramérősséget mérni.
Az adatlap szerint 2.3 V már elég a bemenetnek. Ami nálad a gondot okozza, azok a szaturációs feszültségek (veszteségek) az L298N kimeneti tranzisztorain. Minimum 1.8 V-ot (inkább többet) veszítesz. Ez utóbbi miatt volt hibás választás az L298N.
Vagy betolsz a rendszerbe még két elemet vagy jobb H hidat válsztasz. L298N helyettesítésére szokták javasolni a TB6612FNG (kapható modul formában is) IC-t, adatlapja szerint max. 0.7 V veszteséget okoz. Ha nem kell mindkét csatorna, lehet más H híd után is nézni. |
Bejelentkezés
Hirdetés |














