Fórum témák
» Több friss téma |
Fórum » Kapcsolóüzemű (PWM) végfok építése
A területeknek egyszerűen azért kell egyenlőnek lennie, hogy tekercsben tárolt energia átlaga nulla legyen periódusra integrálva.
Fázistolás is késleltetés, időben jelenik meg, ezért gondolnám, hogy köze van a kettőnek egymáshoz.
18VDC pedig 95% szerintem, de igazából mindegy...
Idézet: „A vivőmaradék középértékét az előbb leírtam. A bemeneti összegzőponton van a hibajel, vagy másképpen az előtorzított jel. Ez úgy "áll be", hogy a kimeneten a fesz-idő terület állandó maradjon, Mert ez törvény. Másképp nem lehet.” Remek, világos ez is. Más: Ma összeraktam próbapanelon a kapcsolást, csak hogy gyorsan kiderüljenek a turpisságok és működik! Néhány mérést még kell rá végeznem mert voltak azért érdekes dolgok. Pl.: Hogy ha nem volt terhelés kimeneten csak az oszcilloszkóp, akkor nem igazán (pontosabban én nem) láttam, az alapharmónikust, csak a vivőfrekvenciát. Persze gondoltam, hogy azért megnézem mit mutat egy hangszóró és szerencsére megszólalt! De annyi eszem nem volt a nagy örömömben, hogy ekkor rátekintsek a szkóp képére, hogy lássam mi a bánatot mutat. Na majd ha megint megyek konzultálni majd megnézem ![]() szerk.: Ha DC szintet kiraktam max-ra akkor a kimeneten ez látszódott, szóval jó lesz ez valószínűleg, illetve most jutott az eszembe, hogy a főkör +/-5V-ról járt, míg a komparátoros rész +/-12V-ról, tehát nagyobb amplitúdójú jel kellett volna a bemeneten, hogy lássam mit mutat a kimenet. Persze ettől függetlenül legalább minimálisan kellett volna látnom az alapharmonikust. Na majd legközelebb. A hozzászólás módosítva: Ápr 30, 2019
Örülök, hogy örülsz és, hogy kipróbálod a gyakorlatban is. Már csak azt nem írtad, melyik kapcsolást építetted meg.
Terheletlenül ne kapcsolj be PWM végfokot élesztéskor... és később is csak akkor, ha biztos vagy benne, hogy nem fog gerjedni a kimenet (feszültség rezonancia!). Tegyél a kimenetre 8 Ohm-os műterhelést. És képet is tegyél ki róla légy szíves, mert érdekel. És szkóp fotót is kérek ![]() A DC szinttel megint óvatos légy, mert a pozitív DC áramát áttölti a fojtó a negatív tápba (és fordítva) és bármekkorára felnőhet a negatív tápfesz. Akár a pufferek is felrobbanhatnak. Ebből a szempontból meg szerencséd volt, hogy nem volt terhelés a kimeneten. Egyébként gratulálok hozzá! Keveseknek szokott elsőre sikerülni!
Na, ma mértem többet is és azt mutatja lényegében amit vártam, jó sok oszcillációval hála a próbapanel okozta induktivitásoknak...
Szóval az epitett.PNG képen látható kapcsolás lett megépítve, természetesen kiegészítve FET-ekkel, meg meghajtóval (IR21094), illetve a komparátor egy LM393 volt. Ezek így összeadva legalább 2us-et késleltetnek, amihez vártan a kapcsolási frekvencia nem volt éppen a legnagyobb. 2kHz-en gerjesztettem, az ehhez tartozó alapharmonikust láthatjuk a kimeneten, ahogyan a ráült vivőmaradékot is, amibe belenagyítva készítettem egy képet. A komparátor kimeneti jeléről is készítettem képet, itt is láthatóak a bekapcsoláskor jelentkező rezgések, ezek várhatóan eltűnnek majd a NYÁK-os verzióban. Van kép a fourier transzformáltról is, itt látható, hogy 20kHz körül van egy szép terjedelmes komponensem, ez a kapcsolási frekvencia felharmonikusa lehet? Mindenesetre 2kHz-en látható az alapharmonikusom olyan ~7mV-tal. Remélhetőleg a hosszú vezetékek kikerülésével, illetve gyorsabb alkatrészek választásával jobb eredményt fogok tudni elérni. Mert ennek a THD-ja elég siralmas, még ha kiveszem azt a nagy pacát 20kHz körül, akkor is. A hozzászólás módosítva: Máj 7, 2019
De legalább valamennyire működik. Azért kíváncsi lennék a próbapanelre is. Az nem baj ha csúnya, minden kísérlet úgy kezdődik, hogy "végy egy átláthatatlan gubancot"... aztán majd a végére kiforrja magát.
Ha még nem szedted szét, próbáld ki úgy is, hogy a végfetek táplábaira forrassz 1u körüli MKP hidegítő kondit. Valamelyest csökkennie kell ezeknek a vadrezgéseknek.
Őszintén szólva én a próbapanellal már nem igazán szórakoznék, főleg, hogy a tanszéken van.
Csatolok képet azért róla, bár túl sok minden nem hiszem, hogy kivehető belőle. Balra a komparátor, míg a jobb oldali gubanc a meghajtó fok. FET-ek +/-5V-ról, míg a többi +/-12V-ról megy.
Na most írom éppen a dolgozatot az eredményekről és egy dolog rájöttem, hogy nagyon nem tiszta. Ez pedig a visszacsatolt vivőmaradék jellege a komparátor invertáló bemenetén, hogy miért úgy néz ki ahogy.
Eddig a dolgot elintéztem azzal, hogy adott pillanatban ha feszosztóként tekintek a visszacsatolásra, meg a bemenetet levő ellenállásra, akkor ez fog kijönni, de ez azért elég silány, jó lenne úgy megérteni, mint mondjuk a fázistolást és következményét, úgy elemében... Erre tudtok valami jó leírást? A hozzászólás módosítva: Máj 13, 2019
Valaki épített már irs20955 végfokot? Lenne egy pár kérdésem ezzel kapcsolatban.
Sziasztok! Tudom nem idevaló téma, de hátha tudna nekem valaki segíteni.
Van egy Elektro voice aktív hangfalam minek a tápja és a kapcsoló üzemű végfoka is meghibásodott. A tápot sikerült megjavítanom. A végfokban 2db Fett tönkrement zárlatos lett. Tudni kell ez az erősítő 2db végfokot tartalmaz egyik a mélyet a másik a magas hangszórót hajtja. A Fettet kicseréltem de a hangszóró kimeneten 1.8V van egyenáram, a másikon 2.2V-ot mérek. mi lehet a probléma. A Fett tipusa: IRFB4019.
Üdv!
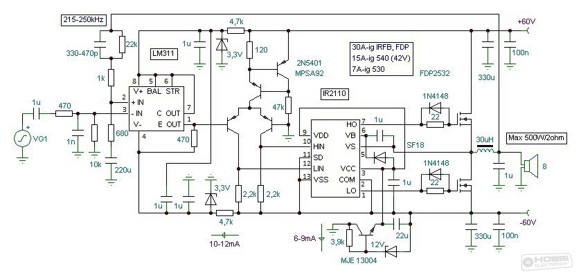
A mellékelt kapcsoláson mit kellene változtatnom , hogy kisebb feszültségről is meghajtható legyen pl +-35v ?
Oda van írva a rajzra iránymutatónak az áramérték. Pirossal megjelöltem mely ellenállásokat kell változtatni. Például ha 35V lesz a táp a 60V helyett, akkor a 3V3 zéneren akkor fog 12mA körüli áram folyni, ha a 4k7-et 2k7-re cseréled.
Szia!
Visszatérve a dologhoz , +-35v kapcsoló üzemű tápról hajtom majd , a 4k7 ellenállások 2k7-re cseréltem a 47k -20k , a 3k9- 1k/0.6 watt! Ez működhet így?
A 47k inkább 27k legyen, a 3k9 meg 1k8. Ha semmin nem változtatsz is működik, de jobb az adott tápfeszhez optimalizálni az áramokat.
Rendben van ! Hallgatok rád !
![]() Köszönöm a segítséget!
Elindult a végfok , viszont nem indul be az oszcilláció, csak akkor ha hangot adok rá , ekkor szol is , viszont irtózatosan hangos gerlyedéssel!
A hídnál előfordul hogy nem indul, de ennek el kell indulni azonnal a tápfesz megjelenésekor. Gerjedni sem gerjedt sosem (a működésen kívül), lehet hogy összeveszik a kapcsitáppal, mert annak az összes zavarárama a végfokba megy. Ha van kettős labortápod akkor először arról indítsd el.
Sajnos nincsen labortápom!
![]() Teljesen néma , ha nem adok rá egy kis hangot! Esetleg a magom nem jó? Az csinálhat ilyet?
Közben rájöttem , hogy a magom csinálja a problémát!
Tudnál esetleg mondani konkrét trafóadatokat, magméret , menetszám stb ?
Az nem trafó hanem fojtó. Először is nem melegedhet a mag (PC fojtó porvasa izzani fog, az nem jó), kell benne lenni valamekkora légrésnek (mondjuk 1-1,5mm) és így kell neki kiadni azt a 30uH induktivitás értéket. Amit pl. LC mérővel tudsz mérni, tranyóteszterrel nem, mert nem alkalmas rá, de sok gyári LC mérő kézi multiméter sem.
Találtam egy pár folytót amivel tökéletesen szép tiszta a hangja , viszont ahogy mondod melegszenek , pedig nem pc-ből vannak! Pl pc ei e28 mag 1mm légréssel , de mennyi menetszámmal ?? Nem tudok mérni induktivitásokat!
Üdv!
Jelenleg annyit értem el , hogy megtekertem pc ei magra 14 menet 1.5mm litze huzallal , megy is a cucc , de nagy hangerőn akkorákat pukkan , hogy eszméletlenül félelmetes ! Minél nagyobb légrést rakok , annál hamarabb , már kisebb hangerőn is jelentkezik a pukkanás, ha a légrést csak hajszálnyit teszek akkor kb 50wattig szépen szól , azután ahogy a hangot emelném , hogy kiderüljön mire képes a cucc , na akkor azonnal pukkangat , de 100x hangosabban mint a zene ahogy szól!
Üdv!
Ha esetleg tudna valaki segíteni ebben a kérdésben azt megköszönném , mert sok időm ment ell erre az iszonyat macerás végfokra! Nem vagyok hülye a tekercseléshez , de ennek a cuccnak nem lehet megfelelő folytót készíteni! Megtekertem ei33 magra 14menet, 16menet , 26 menet, 12menet , a légréseket variáltam mindhez , kisebb nagyobb stb !Azt vettem észre , pl a többek áltam is emlitett tekercsfelépítés (14 menet , és 0,8mm légrés nem jön össze akárhogy szeretném , hatalmas gerjedést eredményez , a 14 menetnél csak papírlapnyi vastag légrés(hajszálnyi vastag) alkalmazható , illetve nygobb menetszám mellett majdnem 2mm is lehet a légrés , de ekkor iszonyat nagy az erősítés "szélhez hasonló" a hangja , és itt úgyszintén nem tudom mire képes a végfok mert mintha elfogyna az erő !! Ahogy csökkentem a légrést annál nagyobb hangerőt elvisel , de pl pc-nél asztali hanginkonnál fél hangerő után robban a hangszóró!
Se egy kép, se egy szkópfotó, ez így maximum tippmix. Azt a végfokot több ezren megcsinálták és működött ha a cikkek alapján lett elkészítve. Olvasd végig a Laci cikkét, le van benne írva milyen FET meg milyen mag kell bele, van kipróbált nyákterv még ha nem is olyan jó, a cikkemben ott van a híd túlvezérelve szinuszjellel, szóval működni kell neki. Hangra meg szól úgy mint bármelyik kommersz végfok, zaj és torzítás nélkül az adott tartományban. Ha jól emlékszem 0,04% THD-t mértem neki 1kHz-en 1W-on.
Én megértem , hogy megépítették egy páran , de visszafelé halladva a topicban csak azt olvasom , hogy nem indul az oszcilláció, torz a hang, kevés a légrés, sok a légrés , túlságosan vastag a huzal amivel tekernek , pedig valamelyik cikkben le van írva , hogy x teljesítményhez nagyobb keresztmetszetű huzal kell! Akkor kisebb teljesítményű hangszórót nem is lehet hallgatni vele???Kicsit ellentmondásos...
Ráadásul , az enyém működik már , oszcilláció is megy azonnal. ei 33magra tekertem .10-14-16-20-26-36-x...... menettel a légrések variációjára meg nincs megfelelő matematikai egyenlet amivel kiszámoljam , hogy hányszor szedtem szét ,raktam össze a magot! Gyönyörűen szól , csak éppen a teljesítménye egy nagy nulla , (kb 50watt) amit kitudok hozni belőle anélkül , hogy a 15"-os hangszóróim ne durrannyanak szét , értem ezalatt , ahogy a hangerő felénél többet szeretnék akkorát pukkan , hogy azonnal vissza kell venni a hangerőt!A műszerezettségem persze nem megfelelő ezt alá írom , de mint kiderült visszaolvasva a hozzászolásokat , tökéletes 30uh-s tekercscsel sem működött az egyik fórumtársnak! Ami a feteket illeti , eléggé komoly feteket használok mégsem jó! http://pdf-file.ic37.com/pdf6/IXYS/IXTH75N15_datasheet_1109467/180902/IXTH75_datasheet.pdf
Mi lenne az a "komoly" FET? Mert ha pl
10x akkora a gate kapacitása, mint az ajánlott FET-nek, akkor az tud gondokat okozni, de ez még csak egy paraméter volt a sokból.
Az általam építettben semmi változtatás nincs a feten kívül !
Ráadásul annyi fet fel van sorolva a leírásban nem hinném , hogy ez megmagyarázná a hibás működést! Anno sok autó erölködőt javítottam amiben pwm amp volt , ha éppen a fetek elszálltak , és nem volt úgymond időben beszerezhető , akkor feszültség, rdson, amperre megegyező vagy hasonlót építettem be , és sosem voltak ilyen problémák , pedig sokszáz watton üzemeltek , nem pukkadoztak! Nemtudom , hogy mit kellene változtatnom ,ahoz hogy a meglévő fetekkel működjön a dolog! Esetleg a kapcsolófrekit feljebb vagy lejjebb vinni?
Nos. A kapott információkból a következőket tudtam leszűrni. Megépítetted a végfokot valami alapján, hogy mi alapján azt nem tudom, mert a cikkeket biztosan nem olvastad el. Ez csak azért baj, mert azok elolvasása nélkül, meg a műszerész alapvető eszköze, a szkóp nélkül kb. még olyan végeredmény sem várható amit kaptál, és amivel megjegyzem nagy baj nincs is. Ugyanis, ha +/-35V a tápeszed, akkor abból 8 ohmra bizony nem lesz több mint 50W teljesítmény. Hogy miért az le van írva a cikkben, ahogy a fojtó számolása is, meg még segédprogram (számoló) is van hozzá (azaz még mérned sem kell). Aztán az is, hogy a FET amit választottál nem jó.
Picit segítek. A végfok kb. 80% körüli modulációig vehető igénybe. Ha a tápfesz 35V, akkor annak a 80%-a 28V, amiből lesz kb. (28x0,71) 20V effektív kimenőfesz. A 20V pedig 8 ohmon (20/8)x20 kereken 50W. Tehát ettől többet ne akarjál kivenni belőle mert nem fog menni, kopogni meg nem kéne neki, gondolom azért csinálja mert ott már betelít a fojtó.
Ezt ne hasonlítsd az autóerősítős vacakokhoz, mert azok nem UcD elven működnek, azaz nem önrezgők, hanem céláramkör állítja elő bennük a kapcsolójelet meg a modulációt. Általában még akkor is, ha a megfelelő FET helyett kiskanalat teszel a végére.
Értelek!
Tehát ha jól értem ha a leírási litsában felsorolt fetek valamelyikét forrasztom a panelba , akkor nem lesz probléma a végfokkal?? |
Bejelentkezés
Hirdetés |