Fórum témák
» Több friss téma |
Ilyesmire gondolok, csak nagyobb terhelhetőséggel és 400-450v kimenettel.
Kapásból nagyobb szekunder fesz kell, min. 340 volt, vele együtt oda való graetz, 2 db 470µF/400 voltos elkó pl. sorbakötve, paralel ellenállásokkal kiegészítve, végleges fesztől függően 6-700 voltos FET... a nagyobb terhelés fettől, hűtéstől függ és az áramkorlátozó ellenállástól ( < 3R3 ).
Feszkétszerezőt is használhatnál az 1:1-es trafónál, de rögtön kell a 7-800 voltos FET a kb. 650 V DC miatt.. Esetleg ventis hűtés a bordának.
A transzformátorral meg a szűrő kondikkal nagyjából tisztában vagyok, de mekkora terhelhetőségű poti legyen az 500k és jó-e a 3,3K Ohm-os érték, illetve a 12v-os zener elég?
IRF470 helyett mondjuk 2SC5331-TOS vagy BU508AW? Azért kérdezem ilyen szájbarágósan mert nem vagyok műszerész, kis túlzással idegenek nekem azok az alkatrészek amiknek kettőnél több lába van. A BC337 megfelelő, vagy az sem nekem való? A hozzászólás módosítva: Feb 16, 2015
A 12 voltos zener elég... áramkorlátnak 3R3 van a rajzon ( nem 3k3 !!!!), azt úgy cseréld esetleg, hogy max. kivett áramnál 0.6- 0.7 volt essen rajt - sok értelme nincs, mert nagyon sok meleget kéne elfújnod már 0.3...0.4 ampernél adott esetben ( 2R2...2R7 )
Az 500 k-s poti alá tegyél akkora ellenállást, hogy a minimum kevett feszültséget mérhesd rajta kb.. terhelhetősége inkább a fizikai mértek miatt 1 watt legyen legalább és szigetelt tengelyhosszabbítóval. A BC337 maradhat term. Tranzisztorok csak akkor lennének jók, ha az előfeszt másképp állítanád elő.. Ide nem okés, ne bonyolítsd - keress csak 7-800 voltos FET-et, nem nagy művészet.
2SK2611 ez jóféle? Vagy ez? IRFBC40PBF
Vagy ajánlj egyet. Egy szál FEt-et sem ismerek.
Elvileg bármelyik jó a céljaidra - sorrend nincs, az F-jelűek műanyag tokozásúak. Ami kedvezőbb, azt választod. Ezeken kívül még 1.000 fajta van.
2SK2611 FQA11N90C FQA7N80 FQP8N90C FQPF8N90C FQP8N80C FQPF8N80C
Sziasztok. A fenti áramkört hogyan lehet stabilizálttá tenni? Nekem 0-300V kellene. 360V a pufferelt egyenfesz.
Az attól függ hogy milyen fokú stabilitásra van szükséged. A legegyszerűbb a zéneres stabilizátor amit egy emitterkövető (áteresztő elem) egészít ki (A ábra). Ez a B ábrán még ki van egészítve egy áramkorláttal is. Ennek a hátránya hogy a poti csökkenti a zéneres stabilizátor amúgy sem túl jó stabilitási tényezőjét.
Ha ennél jobb stabilitásra van szükség akkor már szabályozásra van szükség, ennek az egyszerű elvét mutatja a C ábra. Itt a D zéner dióda egy referencia feszültség forrás, amivel a T2 tranzisztor a kimenet feszültségét "hasonlítja össze". Az R3-P-R4 elemekből álló osztó feszültsége a kimenet feszültségével lesz mindig arányos, ez vezérli a T2 bázisát, ami pedig vezérli a T1 áteresztő elemet. A stabilizátorokról egy jó kis leírás van az RT 87/9-es számában. Ha még ennél is jobb tulajdonságokkal rendelkező komplikáltabb áramkörre van szükség, akkor pedig lehet csinálni akár 300V-ra is labortápegységet, tettem fel nemrég a topikjába olyan rajzot ami némi módosítással erre alkalmas.
Sziasztok!
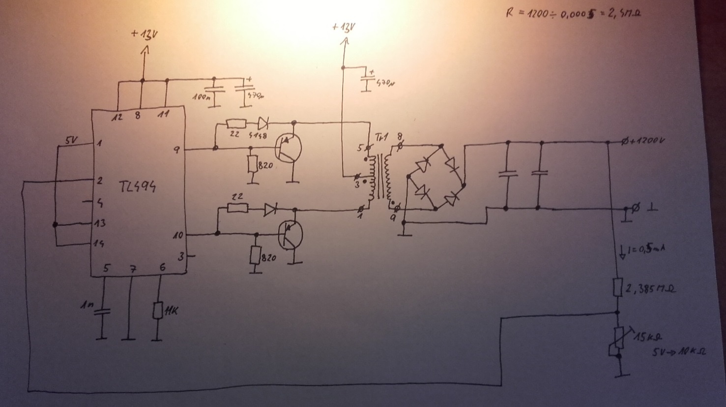
Stabilizált nagyfeszültségű tápegységet kéne építenem. A megcélzott feszültség 1200V. Az áram 0,7mA. Rendelkezésemre áll egy CCFL transzformátor ami 1:93 áttétel arányú, szóval 13V-ról kb. 1200V lesz a kimenő. Van itthon TL494-em, ezzel gondoltam a vezérlést megoldani. Az adatlapi alapkapcsolást faragtam át egy kicsit, ezt szeretném ha véleményezné akinek több jártassága van a dologban. A kapcsolásban feltüntettem minden alkatrész típusát. Természetesen a nagyfeszültségű részben megfelelően nagy feszültségtűrésű alkatrészeket fogok alkalmazni. Előre is köszönöm!
Kérdés az, hogy a trafó végeit hogy kötözöd. A rajzod szerint egy ütemben nyitnak a tranyók ( közös bázis ).
Ha viszont hagyományos ellenütemű lenne, akkor az összekötés minek és miért egyutas egyenirányítást alkalmazol?
Ez a rajz szerinti formában biztosan nem lesz jó. Tanulmányozd a topikjában az autóserősítők tápjának rajzát, valamint a PC táp átalakítós topikban az átalakított rajzot. A kettőből szépen össze tudod ollózni, rajzolni sokáig tartana.
Akkor szerinted hogyan volna jó? Én kiválasztottam az adatlapi alapkapcsolást aminek a szekunder körét kicsit átalakítottam. Igaz ott eredetileg kétutas egyenirányítás volt. Azt mondod inkább rakjak össze híd-egyenirányítót?
Itt a trafó adatlapja: Nekem a "Schematics A" van. Van rajta visszacsatoláshoz tekercs, de én a valós nagyfeszültséget mérném vissza mert az a lényeg.
A bázisokat ne kösd össze, akkor ellenütem lesz - úgy jó lesz a trafóhoz is a csatlakozás. Utána pedig jöhet a graetz megfelelő diódákból.
Sima kétutas nem jó, mert nem dupla tekercses a trafód szekunderben.
Köszönöm a tippet, jó ötlet az autóerősítő táp, elkezdtem ez alapján egy átláthatóbb és talán jobb rajzot készíteni. hamarosan jelentkezem vele.
Tudom, hogy a sima kétutas nem megoldható. Diódának vajon megfelelő lenne két 1N4007 sorba kötve, kiegyenlítő ellenállásokkal? Régebbi szkóprajzokban láttam már ilyet. Sajnos nincs itthon négy egyforma nagyfeszültségű diódám.
Csakis UF4007 legyen ...inkább 3-at köss sorba, + a kiegyenlítők.
Ezen már ne spórolj.. más a csúcsfesz és más a dc..habár a 2 is elég, mert megoszlik graetzben a zárófesz... A hozzászólás módosítva: Júl 21, 2019
Francba tényleg, ez kapcsolóüzem. Akkor viszont mindenképp vennem kell diódát. Akkor meg inkább veszek olyat ami önmagában is tudja a nagyfeszt.
Tanulmányozom a TL494 adatlapját. Már majdnem összeállt a rajz, de a Deadtime control részre nem tudok görcsöt kötni. Ez micsoda és mire jó? Esetemben hogyan kéne beállítani?
Illetve ha jól értelmeztem akkor a push-pull üzemhez a 13 lábat össze kell kötnöm a referenciával. A 3-as lábat jól értelemezem, hogy nekem nem kell sehova kötnöm? Egyenlőre itt tartok, vélemény? A másik hibajel erősítőt nem használom ki. A bemeneteivel mit csináljak? Kössem össze és tegyem földre, hogy ne zavarjon? A hozzászólás módosítva: Júl 21, 2019
Az is ott van az adatlapon. A DTC (dead time control) lábra adott feszültséggel tudod változtatni a pwm jel kitöltési tényezőjét manuálisan. Azt a lábat egy ellenálláson keresztül kösd a földre, mert ha feszültség kóvályog rá akkor nem fog menni a táp.
A kihasználatlan hibaerősítő lábait a tápra és a földre kell kötni, értelem szerűen úgy, hogy legyen kimenő jel (invertáló a referenciára, nem invertáló a földre). Azonos potenciálra nem kötheted. A 13-as lábat (output control) a ref lábbal össze kell kötni. A 3-as láb a hibaerősítők kimenete, onnan kell egy visszacsatolás a bemenetre (soros RC tag) úgy lesz belőle PI szabályozó kör, ezt is megnézheted egy PC táp rajzán. Így kell kinézni a szabályozó körnek amikor labortáppá van alakítva, van potival állítható fesz és áram szabályozás is. A fojtót sem tudod megspórolni, az is kell.
Köszönöm a tanácsokat, ezek alapján módosítottam a rajzot, így megfelelő lesz? A 33k-s trimerrel az a célom, hogy enyhén módosítani tudjam a nagyfeszültség értékét. Természetesen a nagyfeszültségű osztó felső csillaggal jelölt tagját több darabból fogom összeállítani, hogy bírja a nagyfeszültséget.
Esetleg a kapcsolótranzisztorokra tegyek záróirányú védődiódát? A hozzászólás módosítva: Júl 21, 2019
Szerintem tehetsz rájuk védődiódát és/vagy RC tagot, találsz ilyen megoldásokat is, esetleg kicsit nagyobb feszültségű tranzisztort ( pl. BCP53 félét ). A variációk sokan vannak..
Igen, bár nem látom a feteket rajta. Élőben nem találkoztam még olyan megoldással, hogy a 494 kimeneti tranyói hajtották volna közvetlenül a trafót, nem tudom bírnák-e egyáltalán. Két akármilyen 50V-os FET nem nagy összeg.
Gyors nagyfesz diódák vannak a TME-nél akár 18kV-ig, nem is drágák, szkópba ilyennel pótoltam a hiányzó nagyfesz diódákat. A szekunderre szerintem nem kell a második LC tag, egy is elég.
Köszönöm a segítséget mindkettőtöknek!
Már el is kezdtem megépíteni, ha elkészül akkor referálok. A TME-től nem szeretnék most rendelni pár dióda miatt, többe lenne a leves mint a hús.
Összeszereltem a tápot, de sajnos nem működik.
Tanácsodra hallgatva kiegészítettem két MOS-FET-tel (K3759, ez volt itthon). Ezt a meghajtást másoltam le. A 494 kimenetén nem mérek oszcilloszkóppal semmilyen jelet. Ha a osztóról lekötöm a visszacsatolás huzalját és a 100pF-os kondira labortápról 6V DC-t adok akkor viszont beindul a táp és a kimeneten ott a nagyfeszültség. Természetesen ilyenkor nincs stabilizálás és az áramfelvétel is valamiért nagy (1A-re állított labortáp is lekorlátoz 8V környékére a 12V-ról). A két MOS-FET jelentősen melegszik. Olyan mintha valamiért nem indulna be a táp. Illetve egy buta kérdés, de a bázis ill. gate áramot nem kéne valamivel korlátozni? Előre is köszönöm!
Rájöttem mit rontottam el a kapcsolásban. Felcseréltem az 1-es és 2-es lábat. Most megfordítva már van nagyfeszültség, beállítható 1200V-ra, de még mindig melegszik. Jelenleg 250mA körül van az áramfelvétele. Ráadásul zavaróan sípol az egész. Nem nagyfrekis sípolás, elvileg 100kHz körül kéne működnie, de ezt nem hallhatom. Fülre 1kHz körül van.
Szkóppal megnéztem mi a helyzet. A két PNP tranzisztor emiterén mérve kétcsatornás üzemmódban megvan a 100kHz körüli 180 fokkal eltolt négyszögjel, nem túl szép, de négyszög. Viszont ha elkezdem csökkenteni az eltérítési időt, akkor előkerül a sípolás oka. Ez a négyszögjel nem folyamatos, hanem 1,5ms-onként csomagokban érkezik. Gyakorlatilag 666Hz-es impulzusokat mérek. Ráadásul ezek között 0 fok eltérés van. Ha a 33k-s trimerrel szabályozom a visszacsatolást akkor ennek a tűimpulzusoknak változik a sűrűségük (változik a hangmagasság is), de a 100kHz-es négyszögön semmilyen változást nem látok.
Mellékelem a szkópábrákat.
A 001 képen a tűimpulzusok lázhatóak, 0,5ms osztásidővel. A 002 képen ezekre a csomagokra nagyítottam. A 003 képen a négyszögjel látható, 10us-os osztásidővel. Mindhárom mérésnél 0,5V egy osztás. U.i.: 10-es szondával mértem. U.i.2: A tápra semmilyen stabilitás nem jellemző, a bemeneti feszültség 1V-os módosítására is már elmászik a kimeneti feszültség. A hozzászólás módosítva: Júl 26, 2019
Szia, Ha a PC táp rajzzal hasonlítom össze a kapcsolásodat a következő eltéréseket látom.
Az ATX táp kapcsolásban 1-s lábra az menne a kimenet osztva, a 2-s láb kapja a referenciából osztott szabályozó jelet. Nálad az 1 láb a referenciára van kötve a 2-s kapja a kimentről a visszacsatolást. Az autós tápok fix 50% kitöltéssel mennek, tartok tőle úgy sikerült összeraknod a szabályozást, hogy amíg nincs meg a kimeneten a komparátor billenési küszöb addig max teljesítményen (50% kitöltéssel megy), utána meg leáll. Ezt a ciklust ismétli a kb 600hz-1khz gyakorisággal, ezért sípol. A PWM működést a végfok része nélkül is tudod tesztelni, ha van labortápodon üres csatorna. A melegedés csökkentése érdekében egy soros RC tagot kellene a 2 drain közé - a 2 primerrel párhuzamosan. Az értékét számolni kellene, de sajnos ennyire nem értek hozzá még, próbáld meg egy 47ohm, 1nf/100V-s párral első körben.
Igen valami ilyesmi lesz a gond. Az 1-es és 2-es láb megcserélésre rájöttem, de így meg ha a 1-es lábra külsőleg labortápról engedek feszültséget akkor 5V fölé érve leáll a táp. Pont úgy ahogy írod.
Nekiülök még egyszer az idevágó szakirodalomnak. A kimeneti RC kör be van építve, jelenleg 22Ohm/10nF, bár ez jelenleg a drain és a föld között van, mind a kettő FET-nél van egy-egy.
Rájöttem a hibára. Persze már megint én vagyok a hiba oka.
Amikor a 1-es és a 2-es lábat előbb megcseréltem akkor a 3-as lábra csatlakozó RC kört is átettem a 1-es és 3-as közé, pedig annak a 2-es és a 3-as között kellett volna maradnia. Most visszaforrasztottam oda, már nem sípol, szépen csendben teszi a dolgát, első tesztek alapján stabilizál is, már csak a melegedéssel kell kezdnem valamit, bár azt jó eséllyel az okozza, hogy nem elég gyors a FET-ek kapcsolása, meg valamiért még mindig 500mA körül vesz fel. Ez vajon normális? Ezeknek a FET-eknek nem a legjobb az RDSon értéke.
Vajon javítana valamit az ha rendes MOS-FET meghajtót használnék, pl. IR2117-et?
|
Bejelentkezés
Hirdetés |














Amikor a 1-es és a 2-es lábat előbb megcseréltem akkor a 3-as lábra csatlakozó RC kört is átettem a 1-es és 3-as közé, pedig annak a 2-es és a 3-as között kellett volna maradnia. Most visszaforrasztottam oda, már nem sípol, szépen csendben teszi a dolgát, első tesztek alapján stabilizál is, már csak a melegedéssel kell kezdnem valamit, bár azt jó eséllyel az okozza, hogy nem elég gyors a FET-ek kapcsolása, meg valamiért még mindig 500mA körül vesz fel. Ez vajon normális? Ezeknek a FET-eknek nem a legjobb az RDSon értéke. 




