Fórum témák
» Több friss téma |
Fórum » Csöves erősítő készítése
Ne feledd betartani a fórum viselkedési szabályait, és a topik megmaradásának feltételeit. [link]
A téma átmenetileg fagyasztva lett, hozzászólni nem tudsz!
Már közben láttam igen.
De egyebkent nagy baja nem lesz, mert a kondi csak valtoaramulag foldel.
Mivel a szekunder tekercs legfelül van a csévetesten, így a belső fél primer tekercstől távol van, kb úgy mint amikor a kimenőtrafó tekercseit osztva helyezzük el. Így ezeknek a tekercseknek a parazita kapacitásai sorbakötve kisebb értéket jelentenek - az anódot ezért nem terhelik annyira.
Ezzel a trükkel lényegesen jobb lett a fojtós driver magasátvitele ![]() TJ.
Mik az erősítő alsó és felső határfrekvenciái egyébként? Meg biztos néztél 10k negyszögátvitelt. Tennél fel erről esetleg fotót, ha van?
Frekvencia átvitel 1W/16R terhelésnél 25 Hz - 30 kHz, -3dB, négyszögjelek 100Hz/1kHz/10kHz/5v/div
Megjegyzés: a 10kHz-es jel fotója a driver már javított verziójával készült TJ.
Engem azért egy dolog érdekelne ebben a trafós történetben, mégpedig hogy a hálózati trafó mit jelent benne? Azt, hogy egy az egyben (kész) hálózati trafó lett felhasználva kimenőnek, vagy csak annyit, hogy egy hálózati trafó magjára készült el a kimenő?
Ezt nem csak a tekercselrendezések miatt kérdem, hanem mert most hallottam deszkamodellen egy primitív SE-t, 3 féle (olcsó beag, valami ismeretlen jobb, meg talán lundahl legjobb) vasra készült kimenővel, és zongorázni lehetett köztük a különbséget. Mondjuk ezek egyike sem félmilliós kimenő, de már ez is elég volt hogy megerősítsen ama tapasztalatomban, hogy pl. ilyenekre hogy beag vas, neki se álljak kimenőt tekerni. A másik ez a hang dolog, de ebbe kár is belemenni mert egyből idesereglenek egy csomóan megint vitatkozni, hogy azt ki dönti (döntötte) el, hogy az most egy 5000 dolláros hang? Az én kis vackomat (nem ezt hanem egy szinte ugyanilyet, abban más kimenő van) meghallgatott valami (magát kellően vájtfülűnek és hozzáértőnek tartó ) szakíró, és azt mondta, hogy az 5 millás AN-nek a nyomába se ér, de az árához képest sokkal jobb hangja van, azaz a hangja alapján simán négyszer annyit ér mint amennyiért vettem.
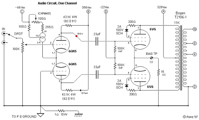
A driver fokozatban egy 220/6 voltos kisméretű hálózati trafó van, a kimenő poziciójában pedig egy 234/12 voltos transzformátor - mindkettő gyári állapotú. Ami pedig pl. a kimenőnek használt trafó anyagait illeti - az amerikai Triad cég gyártotta és F-10Z a tipusa - , az a lemezanyag és rézdrót nem a keleteurópai szinten van
![]() A 6528 PP erősítőben a további alkatrészek pedig a következők: - Raytheon 6528 + Western Electric 417A + Mullard GZ34 csövek - Hammond + Triad transzformátorok - Black Gate VK + F kondenzátorok - Jensen copper/paper in oil kondenzátorok - Duelund + Mills + tantalum + Allen Bradley ellenállások - WBT 0763 + 0274 csatlakozók - CTS hangerő és beállító potik - VdH MCS1000 + MCS300 vezetékezés Ilyen szinten megépített no NFB PP erősítőt nem kapsz 5.000 dollárért - meg többért se nagyon ![]() TJ. A hozzászólás módosítva: Okt 16, 2019
Köszönöm, erre voltam kíváncsi. Ugye mennyivel másképp hangzik mint az, hogy egyszerű hálózati trafó? Egyébként az enyém kimenője sem bonyolult, ami látszik belőle az alapján sima 2-es osztása van, viszont ebben sem hétköznapi mag van.
A Triad F-107Z hálózati feszültségre készült transzformátor - nem gondosan titkolt technológiával készült és hájpolt kimenőtrafó. Az én példányaimat 400 forintért vettem a Puskas rádióbörzén
![]() Amire az egész projekt rámutat az az, hogy nem lehet egyetlen alkatrészt - itt éppen a kimenőtrafót - misztifikálni és azt állítani, hogy csak méregdrága gyári transzformátorokkal lehet jó hangzást elérni. Egy átlagnál lényegesen jobb erősítő megépítése komplex dolog, nem kis háttér munka kell annak a létrehozásához... TJ.
Az NFB-vel kapcsolatban "sajnos" igazad van. Nincs benne. Viszont szerintem nagyon nagy hibaát ejtettél, amit egy másikkal próbálsz helyre hozni. Ezt a fajta fázisfordítást még tényleg nem találták ki. Long tailed pair (differenciál erősítős) lenne, ha nem lenne katód kondi a fázisfordítóba. Így viszont nem biztosított az alsó cső katódon keresztüli vezérlése, mert a kondi hidegíti a jeleket. A diff. erősítős fázisfordító egyébként egy jó fázisfordító lenne, ami tartja a szimmetriáját. Csőparamétertől függetlenül is! Másrészt lehetne ez a kapcsolás nem közös katódellenállással az első csőre vonatkoztatva lebegőfázisú fázisfordító is, ha a két triódának egyenlő lenne az anódellenálása. Ekkor az "alsó" trióda 100%-os ellencsatolással dolgozna, tehát nem erősítene, de a felső trióda jelének fázisát megfordítaná. Ez is érzéketlen a csőparaméterek változására, ráadásul automatikusan szimmetriát hoz létre a két fázisra. Nem kellene a húsz kilós poti, az erősítő torzítása csak a végcsövektől függne. Mivel az anódellenállás nem szimmetrikus, hanem ha jól értem egy hálózati trafó asszimetrikusan bekötött tekercsei, így a két módusú jel szimmetriájának annyi. Ezt próbálod javítani a 20k-s potival, és 330k-s ellenállással megvalósított feszültség osztóval. Tehát úgytűnik számomra, hogy összegyúrtál 2 fajta fázisfordító kapcsolást, mindent elkövettél arra vonatkozóan, hogy azok minden előnyét kiiktasd, legfőképpen a szimmetriát, és a csövek öregedésére való érzéketlenséget, de még az alacsony impedanciás végcső meghajtást is. Viszont beépítettél egy kis átfogású kezelőszervet, amelyet használati idő függvényében mondjuk évente be kell állítani a megfelelő szimmetrikus meghajtás érdekében. A beállításhoz oszclloszkóp szükségeltetik. Az, hogy az 50, vagy 60 Hz-re méretezett hálózati trafót használsz kimenőként, az már csak hab a tortán. Ez az erősítő szerény véleményem szerint arra jó, hogy bebizonyítsuk, lehet olcsó megoldásokkal nagyon rosz erősítőt építeni. Ez igaz akkor is, ha nagyon drága alkatrészeket építesz bele. Az említett háromszöged területére ez a konstrukció nem fér bele az alábbiak miatt:
1, az anyagok. Kimenőtrafónak hálózatit? 2, a kapcsolás. Ne haragudj Tunerman, de az rossz. 3, Technológia. Na Ok, az rendben van, hiszen kézműves termék. Kedves Tunerman ne haragudj a kritikáért, de ez van. Remélem a leírtakból tudsz hasznosítani valamit ezen erősítő kapcsolásának feljavítására, mert így egyelőre az látszik, hogy bár nincs NFB, de azért ez az erősítő nem lesz egy csúcs hifi. Én mint NFB párti, -mert az vagyok- azt mondhatom, hogy lehet jó az, ha nincs NVCS, de legjobb az, ha van, és az erősítőt a régóta alkalmazott, és kipróbált tankönyvi alapkapcsolások szerint tervezzük meg. Az mégis csak célravezetőbb. És nem is szól rosszul. ![]() Ötletként javaslom pl ezen kapcsolást:
"Továbbá tudsz nekem olyan ellenütemű kapcsolású elektroncsöves erősítő kapcsolást mutatni, ahol nem az aszimmetrikus bemenőjelből állítják elő a végcsövek ellenfázisú vezérlőjelét?"
Ilyen millió van. Minden szimmetrikus bemenetű végfok ilyen. Pl ARC VT100, 130, stb.
A fojtóval készült munkaellenállás "édesíti","szingleendesíti" a megszólalást. Amolyan romantikus, lágy, szerelem mellé való hangot produkál. Egy éleshangú erősítőt, DAC-ot fel lehet vele javítani hangzásilag. Valószínűleg Tunerman is erre használja, azaz a hálózatiból vaskarika akarom írni kimenő hangját kompenzálja vele.
"Úgy néz ki, hogy kb. 4.000-5.000 dolláros ársávú gyári erősítőkkel azonos szinvonalon van a hangja.
TJ." De szeretnék ilyen optimista lenni!
Az NFB hatásáról már korábban beírtam, hogy a kimeneten megjelenő torzítást az azt létrehozó elemekkel akarják megszüntetni - ez elvileg hibás gondolatmenet, az NFB-től nem változik meg a torzítást eddig is létrehozó elemek tulajdonsága!
Alapvető hozzánemértést jelent az, amikor nem érti valaki, hogy egy elektroncsöves erősítőnek az aszimmetrikus bemenő jeléből miképpen kell a végcsövek részére az ellenfázisú vezérlést előállítani. Továbba a differenciális fokozatok, a "long tailed" fázisfordítók mind lokális visszacsatolast jelentenek a működés szempontjából. Az meg fenomenális meglátás kategóriája, mikor valaki meghallgatas nélkül "tudja", hogy milyen hangzást produkál egy erősítő, amelynek csöveit, alkatrészeit még csak nem is ismeri ![]() TJ. A hozzászólás módosítva: Okt 16, 2019
Idézet: „De szeretnék ilyen optimista lenni!” Az összehasonlítás több helyen megtörtént, volt ahol ott sem voltam, csak elkérték a 6528 PP erősítőmet. TJ.
Kedves TJ. Hidd el, alapvetően értem hogy hogyan, és miért kell asszimetrikus jelből szimmetrikust előállítani a PP erősítőben. Kicsit rosszul esik, hogy hülyének nézel, egy műszaki kritika kapcsán.
![]() Továbbá például sehol sem állítottam azt, amit írsz, hogy a diff erősítő nem tartalmaz visszacsatolást, mivel ugye azt meg írtam, hogy a kapcsolásod pont azért nem diff. erősítő, mert ott az a fránya katód kondi. Olvasd el figyelmesebben! ![]() Még továbbá arról sem írtam, hogy hogy szól az erősítőd. Csak arról írtam, hogy nem lehet csúcs hifi, ami nem zárja ki azt a tényt, hogy hifi azért még lehet. Bár a 25Hz-3dB kívül esik a szabványon. Szóval ne adj a számba olyan mondatokat, amit nem is írtam. Viszont az alkatrészeidet ismerem, mivel te magad írtad le nagy elánnal, hogy milyen kiváló elemek vannak beépítve, kezdve a különleges amerikai 12Voltos hálózati trafóval a sort. Nyilvánvalóan különlegessége, és amerikaiassága okozza azt, hogy kimenőként is kiválóan megállja a helyét. És írok még valamit: Igaz nem hallottam szólni erősítőd, de van 3 olyan ember az ismeretségi körömben, aki hallotta szólni. Ráadásul mindhárommal egyszerre beszélgettem, azaz négyesben. A barátság miatt nem írom le, hogy mit mondtak... Ha leírnám, nem szólnál hozzám többet.
Természetesen mindent lehet kritizálni - még a három barátodnak is -, csak van egy kis hiba az erőben
Azokon a találkozókon ahol az elmúlt években ott volt a 6528 PP erősítőm, egyik barátodra sem emlékszem, hogy odahozta volna az elektroncsöves erősítőjét egy meghallgatásra/összehasonlításra.... Így aztán ezek a Te általad beírt megnyilvánulások szimpla fikázásnak minősülnek. TJ. A hozzászólás módosítva: Okt 16, 2019
Biztosan így van kedves TJ. Nyilván valóan rajtad kívül senki sem emlékszik más erősítő hangjára. Valamint nálad az is természetes, hogy ha valaki nem épít erősítőt, az nem jogosult a kritikára. Persze ez nem pont így van, mert a 3-ból kettő barátom erősítőjét már Te is hallottad, csak ők már korábban építették meg sajátjukat. Mivel műszaki észrevételeimet cáfolni nem tudtad, így feltételezem igazak -szerinted is- azok a konstrukcióra vonatkozó megállapításaim, amiket leírtam itt a tisztelt hallgatóság épülésére.
Nos részemről vége, nem akarok ezzel tovább foglalkozni. Mindenki, még Te is, azzal rongálja a fülét, amivel akarja.
Idézet: „Mivel műszaki észrevételeimet cáfolni nem tudtad, így feltételezem igazak -szerinted is- azok a konstrukcióra vonatkozó megállapításaim, amiket leírtam itt a tisztelt hallgatóság épülésére.” Elolvastad ezt az NFB-ről szóló meghatározásomat? Mivel Te az NFB mindenhatóságában hiszel. " Az NFB hatásáról már korábban beírtam, hogy a kimeneten megjelenő torzítást az azt létrehozó elemekkel akarják megszüntetni - ez elvileg hibás gondolatmenet, az NFB-től nem változik meg a torzítást eddig is létrehozó elemek tulajdonsága! " Erre a pofonegyszerű logikára gondolom sohasem fogsz válaszolni ![]() TJ.
Nem ér röhögni.
Házi készítésű panel alkoholos filccel készült triódás áramkör. Nemsokára ez is kész lesz. A táp egy tda-s áramkör áttekert trafója 6,38V-tal és duplázott tápfesz. A fóliák közti hézagok javítva lesznek mert maratáskor gond volt a védő réteggel. A hozzászólás módosítva: Okt 17, 2019
Folytatva a 6528 PP erősítő létrejöttének a történetét, elmondanám, hogy miképpen lehetett egyszerű hálózati transzformátorokat beleépíteni az erősítőbe.
Mivel a kimenő lesz magasan a leggyengébb pontja a kapcsolásnak, így a többi részegységnek a lehető legmagasabb szintet kell képviselnie, hogy a végeredmény ütős legyen. Csak triódák jöhetnek szóba és ellenütemű kivitelezésben, mert az SE kapcsolásban folyó egyenáram miatt felmágneseződne a trafó. Továbbá egy hálózati trafónak a primer induktivitása a legalacsonyabb frekvenciákon nem sok, így igen kis anódimpedaciával (plate resistance) rendelkező trióda tudná csak meghajtani. Végignézve a nagyteljesítménytriódák választékát, két nagyobb csoport van, az igen nagy meredekségű (ma/V), gyakorlatilag csak katódkövetőnek használhatók, és a ritkább de nagyobb erősítésű példányok. Na itt már találtam számomra megfelelőt, a 6528 kettős teljesítmény triódát, mely majdnem minden elözetes elvárásomat teljesítette. Folyt. Köv. TJ.
Elnézést, hogy belépek...
Én próbálkoztam anódfojtóval. Sajnos kevés sikerrel. De ennek ellenére nem adom fel mert biztos vagyok benne, hogy ez a jó irány. Ezért érdekelne, miként oldottad meg konkrétan. Milyen hálózati transzformátor? Mi volt a lényeg? Mert sok Henry fojtóm (most nem keresem elő de biztos, hogy 100H felett van.) az van de nem szól jól vele.
Kozhely de igaz a mondas a leggyengebb lancszemrol.
Szamomra erthetetlen miert turnezol ezzel az epitessel, pedig nyitott vagyok a megszokottol eltero muszaki elvekre _es_ magyarazatokra. Igaz, ezoteria ellen oltasom van.
Ez a téma valóban nagyon különleges és ritka területe az elektroncsöves erősítőknek...nyitottam is egy " HiFi elektroncsöves erősítők " téma leírást, de a moderáció megszüntette és beolvasztotta ide.
Amúgy ha neten rákeresel a " no NFB push pull triode amplifier" kifejezésre - nem sok megépített készüléket találsz ![]() TJ.
Latni biztos hogy lattam par eve, valaki epitett 300B-vel, talan FatBoy vagy BigBoy neven futott. O viszont teljesen 'hagyomanyos' megoldasokat alkalmazott interstage/output trafo kombinacioval, semmi 'csengotrafo'.
A fojtó is szóbakerül a driver fokozatnál - várj
![]() TJ.
Na - akkor nem sok megépített no NFB PP triódás erősítőt találtál...
Különben az nem érdekes, ha valaki drága és spéci trafót rak bele egy erősítőbe - az igazi tudás az ha nem : ) TJ.
Gondolom épp azért szöszmötöl vele, mert a tucat megoldásokat már megunta. Ez a leggyengébb láncszem dolog valóban érdekes, mert akkor ennyiből elég csak oda betenni valami picivel jobbat. Vagy sokkal jobbat, és akkor sok sok ezer dolláros hangja lesz?
![]() Számomra a tucattól való eltérést tökéletesen teljesíti a mezei triódás SE vcs nélkül. A teljes csöves palettán egyedül ezeknek van a többitől markánsan eltérő hangkaraktere, ezt azért még a másik tábor is általában elfogadja. Így vitatkozni már csak azon lehet, hogy ez tetszik-e valakinek vagy sem.
Felreertesz. A hozzaszolas arrolt szolt, minden alkatresz jo minosegu, valogatott, kiveve a ket trafot, ami 'kozonseges', tucat halotrafo.
A hangjarol nem tudok nyilakozni,mert nem hallottam, de egy gyors merest te is elvegezhetsz otthon a fiokbol kivett halotrafo frekvencia atvitelerol. |
Bejelentkezés
Hirdetés |















