Fórum témák
» Több friss téma |
Nem indulhat. Ez biztonsági funkció, hogy egy áramkimaradás után, ha már nem vagy otthon, ne kapcsolódhasson be magától.
Erbe válaszára! Az indukciós bekapcsolására azért lenne szükségem, hogy az árram alá helyezéssel tudjam vezérelni az ere épített müködést, egy bifiláris tekercs által szolgáltatott áramra volna szükségem a GEGENE áram kicsatolás automatilázása végett, tehát valamilyilyen formában szeretném lefixálni az indulást. Köszönöm az észrevételt, de a megoldás érdekelne. Köszi: Gyula
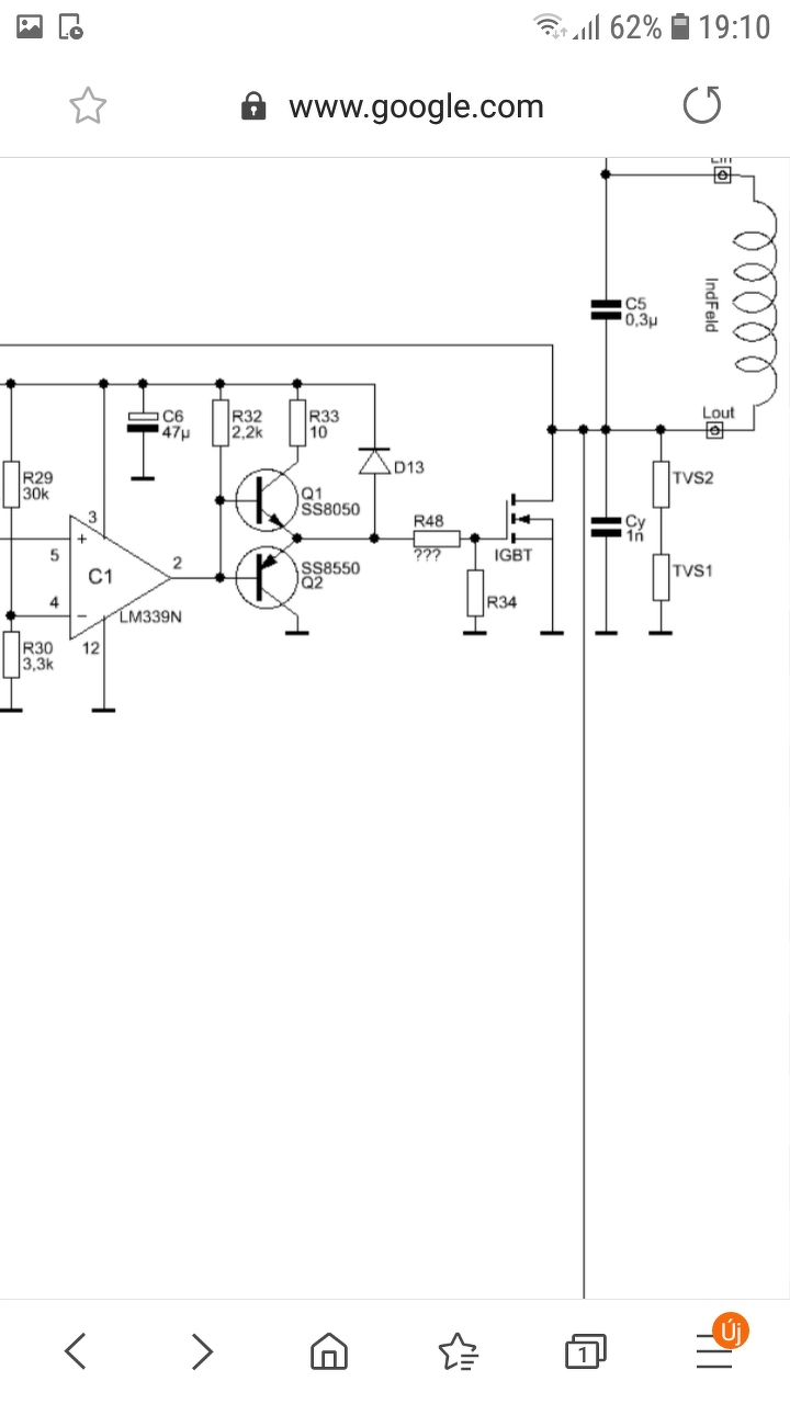
Üdv mindenki. R48 értéke miért ???..
És a tvs 1 tvs 2 mi a jó fene ? Köszi
R48 lehet pl. 6R8..10 ohm.
A TVS-ek szupresszor diódák, a kollektor feszültségcsúcsait törik le, elnyelik az energiát.
Üdv indukciós lapot hogy tudnám tesztelni hogy jó-e? AEG lapról van szó.Tönkre megy ez egyáltalán?
Szia!
Megméred az induktivitását, hány uH. Megtáplálod 30-50 kHz-en legalább 10-20 volttal és méred az áramot, aztán számolj. Az érzékelőt pedig melegítéssel, hogyan változik.
Megmértem egy kisebb és nagyobb lapot.
kW érték nincs, mert kiszerelt volt csak, ohmot meg felesleges mérni, max 4 vezetékes módszerrel. 18 cm átmérő, 66 uH, méréskor nem kell "belenyúlni", csak két oldalon kell tartani. 15 cm átmérő, 62 uH. Természtesen kis eltérés lehet műszertől függően. Ezekben sorba volt kötve egy 130 és 140 fokos hőbizti és mindkettőben külön egy-egy "1N4148" formájú 80 kohmos NTC.
Hello, udv mindenkinek!
Egy kis segítség kellene: teka tipusu fozolap időnként C90 hibával leáll, mitől lehet? Köszönettel J
Sziasztok!
Egy kis segítséget kérnék. Van egy indukciós lapom, ami tönkre ment. Sajnos kifutott a víz az edényből, de mire észrevettem egy csipogás után leverte a bizosítékot. Ez után már nem lehetett bekapcsolni. Szétszedve különösebb károsodást nem látni, de a bizosíték kiégett benne. Sajnos 10A-es nem volt kéznél, csak 8A-es ami bekapcsolás után újbol leverte a biztosítékot. Elképzelhető, hogy alapjáraton is kell a 10A-er biztosíték fútés nélkül, vagy tönkrement az IGBT?
Köszönöm, de már nem aktuális!
Utánna olvastam a hozzászólásokhoz, és arra a megállapításra jutottam, hogy az IGBT-t és a diódahidat kicserélem, illetve a 10A-es biztosítékot. Az új alkatrészekkel özeszerelve a készülék üzemel!
Sziasztok!
Segítséget kérnék. Van egy Horeca GIC 2035 indukciós lap, ami nem működik. Bedugott állapotban halk kattogást hallani, de semmire nem reagáll, a ledek nem világítanak, majd abbahagyja a kattogást is. Viszont ha mágnesezhető edényt rakok rá, és úgy dugom be a hálózatba, akkor végtelenségig produkálja ezt a halk kattogást, de továbbra sem lehet bekapcsolni, és semmi sem világít a vezérlő panelen. Esetleg van e leírás a szalagkábel lábkiosztásáról, ami a vezérlőpanelhez megy? Vagy hol keressem a hiba okát? A segítséget előre is köszönöm! A hozzászólás módosítva: Okt 19, 2019
A szalagkábel a processzorhoz megy, semmi köze a hibához. Keress a panelen egy VIPER12 vagy hasonló kapcsolóüzemű DIP8 tokos táp IC-t, annak környékén haldoklik valamelyik elko.
Szétszedtem a készüléket, és két VIPER22A részt is találtam benne.
A második egységnél lévő 4,7mF 400V-os kondi gyanúsan nézett ki, ezért kiforrasztottam, mérve nem volt kapacitása. Ezért mind a két egységnél cseréltem ezt a kondit, de a hiba maradt. A többi kondit műszerrel mérve, megfelelő értékeket mutat. Van még a második egységnél egy L 7805-ös 5V-os stab IC, lehet hogy ez is megadta magát. A hozzászólás módosítva: Okt 21, 2019
Ez egy olyan panel, aminé rájöttek,hogy kevés az egy (vagy kettő) ventilátor a hűtésnek. Ezért a fő táp (bal oldali képen) egyik csatlakozójára egy relét dugtak és ez indítja (230V-ról) a második tápot, ami csak a plusz ventilátorokat táplálja. (Ha jól látom és jól emlékszem) Tehát a bal képen láthatónál kell keresni a hibát, amíg ez nem ad 18V körüli feszt, addig semmi nem megy A 7805 is erről mehet, tehát nem valószínű a hibája.
A kattogós, pulzálós üzemmód a védelem működésére utal,ez lehet egy zárlatos szekunder oldali dióda is (vagy bármi a szekunder oldalon). Nem tudom milyen gyakorlatod van, de én ilyenkor megpróbálom a szekunder oldalt megkínálni 500mA áramkorlátos labortápról 15V-tal. Ha más hiba nincs akkor a processzor elindul, van kijelzés.
Köszönöm!
Az jó megoldás lenne, hogy a 18V-os zénernél adok neki +15V-ot, és a testen pedig a negatívot? Vagy inkább a VIPER22A 4-es lábára adjam a +15V-ot? Így kapcsolási rajz nélkül nem olyan egyszerű. A képen jelöltem az ötletem.
Összecseréltem a két képet, a JOBB oldali a fő táp. A kimenete a két kis csatlakozó amibe a rövid kábellel - szerintem - a fekete relé tekercse csatlakozik.
Valamennyire követned kell az áramkört a polaritás megállapítása végett. A kimeneten nincs zener, de van elko, ami irányt mutat.
Ami megy az üveglapra érzékelő. Abban is szokott lenni hőbiztosíték. Ha az kiment akkor se kap tápot.
Köszönöm!
Rámértem, és 110K mutat a műszer. A hozzászólás módosítva: Okt 22, 2019
A diodákat kilehet mérni a nyákon, vagy csak kiforrasztva derül ki hogy melyik a hibás?
Mivel együtemű és Schottky diódás egyenirányítás van, a mérés ritkán egyértelmű kiforrasztás nélkül, de a zárlat többnyire kimutatható. A nyitófesz 250mV körül normális.
Ezek az UF 4007 diódák lennének, mert ebből 3db van a képen. Mind két irányban zárlatot mutatnak!
Ha az egyik felét kiemeled, akkor egyértelműen tudsz mérni.
Nem kiváltható az 1N4007-el!
Sziasztok! Kaptam egy hibás ind. főzőlapot. Típusa: Bosch PIT645F17E, 4 zónás.
Akitől kaptam, ő kipróbálta, és azonnal leverte neki a lakás kismegszakítót. Két panelből áll: jobb és bal (plusz érintőgombok panelja). Szemmel láthatóan mindkét panelen kiment a nyákon nyomtatott biztosíték, plusz a bal panelon a 275 Voltos varisztor. Megpatkolva a biztiket (vékony réz szállal), levágva a varisztort a bal panel beindult egyszer, ha a két panel közti adat vezetéket kiiktattam. Kimérve még a jobb panelon az IGBT-ket, kettő kiment (a legkisebb zónáé). Ezeket és a dióda hidat is cseréltem, bár a híd jó volt. Elkók szemre rendben. Zónánként 2 IGBT van. Most ha ráadom a 2 fázist (panelonként 1), akkor induláskor minden kijelzőn egy vonalka, majd ~10 mp múlva 1 és fordított 9-es villog felváltva a jobb panel 2 zónájához tartozó kijelzőn. A timer gombbal bekapcsol a timer, de nem állítható. A bekapcsoló gombra Er22 kóddal reagál, nem indul el. Tudnátok segíteni, hogy mi lehet még a gond? Előre is nagyon köszönöm! A hozzászólás módosítva: Okt 24, 2019
Végre életjelet adott a készülék!
Tovább próbálkoztam, és a nyákon feltüntetett 5V-ra, és a testre adtam 5V-ot. Először csipogott, majd az érintőpanelen megérintve bekapcsol és kiír egy ötöst, majd utánna szaggatott csipogásba ment át és kiírta E03-at. Nincs rákötve a hőérzékelő és a tekercs sem. Következő lépés lehet az 5V-os stab IC bemenetére adni tápot, kérdés hogy ide mehet a 15V. 10db 1,5V-os elemmel probálom ki, és közben nézem a feszültéget! A hozzászólás módosítva: Okt 24, 2019
Nincs tápegységed? Mert elemekkel több ampert is beküldhetsz, ami nem egészséges - bár néha segít a zárlatos alkatrészek felrobbantásával... Legalább egy 12V 1-2W-os izzót tégy áramkorlátozásként sorosan
Célszerű, ha Sebi által említett áramkorláttal nem 15 voltot, hanem csak 10..11 voltot adsz be először a 7805 bemenetére és közben rámérsz az IN lábra, marad-e 8 volt kb. Ha kevesebb, akkor vagy nagyobb izzót tegyél be, vagy növeld a tápfeszt kicsit.
Ebből már tud dolgozni a stab és kiderül, van-e zárlat vagy túláram ezen a részen és ha oké, akkor mérheted a kimeneti 5 voltot is, hogy megvan-e. A hőérzékelőt kösd be mindenképpen és a tekercs helyére ( csak ebben az állapotban! ) tegyél be pár ohmos ellenállást, ne legyen szakadás.
Köszönöm, és bekötöm a kimaradt alkatrészekrt.
Az 5V-os stab IC-bemenetére 5V-ot adva csipog de csak 4V-ot mérek viszont 6V-nál 5V-fölé megy
Akkor ez most zárlatos, nagyobb feszültségnél lehet hogy tönkreteszi az IC-t . Azt tudom hogy kb 3V-al nagyobb feszültséget kell adni a stab IC bemenetére hogy rendesen működjön. De ha átmegy rajta a 8V akkor a IC-nek annyi. |
Bejelentkezés
Hirdetés |



















