Fórum témák
» Több friss téma |
Fórum » Muzeális készülékek-alkatrészek restaurálása
Témaindító: Kutyuli, idő: Márc 29, 2008
Témakörök:
Köszönöm a rajzot, így már elboldogulok majd vele. A rajz jó, a kisebb tárcsa az állomáskereső, a nagyobb a sávnyújtó. Sejtettem hogy az állomáskereső 2 húrból van összerakva, mert a tárcsa átmérője túl kicsi ahhoz hogy a rugó elférjen benne, némi feszítés meg értelemszerűen kell. Furcsa ez a rádió, a trafója csak a fűtést adja, az anód közvetlenül a hálózatból egyenirányítódik. Nem is értettem minek a PU-ra az a kis trafó de érthető miért van így.
Bár kicsit megkésve, de annyit hozzátennék még, hogy az A sorozatú csöveknek arany színű volt a metalizációja és az E sorozatúaknak volt piros
Kedves Csoporttársak! Fémdobozos, 313-as típusú Néprádió felújításához működőképes kimenőtrafót keresek. (A meglévő trafó primér tekercse szakadt.)
Kiegészítés az előző bejegyzéshez (kimenő).
A végcső UBL21-es, a hangszóró 8 ohm-os Tonalit. A trafó szekunderének mért ellenállása (az alsó két érintkező) 9 ohm.
Szerintem kimenőtrafó tekerés lesz a vége. Szerencsére némi küzdelem árán javítható, olyan lesz, mint az új.
A szekundert letekered, esélyes, hogy vissza is tudod tekerni, a primert meg ha elkezded bontani, meglátod, nagy eséllyel a kivezetéseknél lesz a gond, ha szerencséd van, mindjárt a tetején. A hozzászólás módosítva: Dec 10, 2019
A szekunder van alul, ahhoz nem kellene nyúlni. De még így sem lelkesít ez a barkácsolás
![]() Inkább reménykedem, mert az könnyebb, mint tekercselni
Akkor egyszerűbb a helyzet, csak a borítást kell leszedni, aztán meglátod.
Van egy Temp 6-os tévétől egy HF kimenőtrafó ECL82-hez méretezték,talál e hozzá ?
Ha a
Idézet: arra vonatkozik, hogy jó-e helyette, akkor szólni fog vele, de a felülillesztés miatt biztos, hogy gyengébben (UBL21:3,5kOhm, ECL82:5kOhm). „talál-e hozzá”
Szerintem ha valamivel gyengében szól nem baj,nem diszkóbam kell a néprádió.
Kedves Jani, nekem a diszkónál is nagyobb álmaim vannak: városunk főterét szeretném hangosítani
A hozzászólás módosítva: Dec 11, 2019
Miért ne? Lehet azzal is csak nagyon sok kell belőle.
Legalább 4 db ebből ha csövekkel akarod.A kimenő és a táprafóval lesz a gond aminek darabja 100kg lesz
A hozzászólás módosítva: Dec 11, 2019
Philips EL6471-es erősitő,volt egyszer dolgom egy ilyennel Romániában
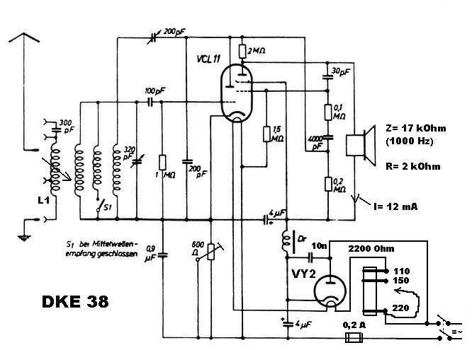
Sziasztok. Én is belekezdek egy rádióba most. A típus: Kleinempfaenger DKE 38
A rádió egész jó állapotban van elektronikailag, viszont a hangszóró javítandó (lengőnyelves), és az egyenirányító cső helyére ki kell találnom valamit , mivel szinte beszerezhetetlen cső. Az egyenirányító cső a VY2 , a rádió és végerősítő cső a VCL11. Kérném a segítségeteket mind a hangszóró, mind az elektronika rendbehozásában. Remélem az önkényuralmi jelkép miatt a modik nem vágnak ki, sajnos ez a rádió "tartozéka" , nem a mi korunkban született.
Még képek.....
Olvass vissza Janobacsi hozzászólásaira. Mióta ő nincs, kevesen értenek hozzá. Most látom, hogy a hozzászólásait törölték. Sajnálom és az okát sem értem.
A hozzászólás módosítva: Dec 15, 2019
Szerintem létezik a cső, mintha láttam volna a börzén (Józsi bá'). De még tán máshol is.
Nem törölték, csak olyan régen meghalt már, hogy sokat kell visszalapoznod, hogy megtaláld.
Szia!
Nekem régi szakember azt javasolta, hogy a VY2-t ne is próbáljam cserélni, mert ha sikerül is beszerezni egy működőt, nagyon hamar tönkremegy (értsd, 2-3 bekapcsolás). A javaslat: dióda egy ellenállással sorban. A Horthy néprádiómat - ami elektronikailag szinte ugyanaz - így csináltam meg, 1N4001 és 620Ω 2W. Egy hétig minden nap 5-6 órát be volt kapcsolva, tökéletesen működik. A csövet természetesen benne hagytam, csak a lábait kikötöttem. Egy másik nálam járt Philips 22V-ben ugyanígy volt megoldva, BY238-cal.
A rádió nem egy bonyolult kapcsolás, de a csövekkel bajban leszel. A "V" sorozat 50 mA soros fűtésű, a VCL11 90 V, a VY2 30 V, így együtt 120 V, bár a kapcs rajzon 110 V van.
VY2 úgy tűnik van az eBay -on. Reménykedj, hogy a hangszórónak nincs nagyobb baja. Idézet: „Most látom, hogy a hozzászólásait törölték.” Pedig egyre komolyabban gondolkoztam rajta, hogy érdemes lenne összeszedni, és publikálni az itteni életművét. ![]() Akkor ezen már nem kell aggódni, probléma megoldódott.
Nem tudom kinek volt útjában, de szomorú.
Sajnos mivel az "első" ellenállás is szakadt (2200ohm), így majd kapásból egy akkora értékkel számolnék , ami már csak a VCL11 fűtését oldja meg.
Egyenirányító diódának bármelyik 1N400X típus jó lehet ugye itt nincs nagy áram. A hangszóró na az lesz még érdekesség.....
Szerintem csak nem sikerült tökéletesen a törlés.
Ami érthető, mert nem egyszerű feladat ekkora adatbázisból, az összes hivatkozásokkal együtt valakit/valamit véglegesen törölni. Más esetekben sem sikerült tökéletesen. Nyugodj békében Janó Bácsi.
Nem torolte azt senki. Jano bacsi neven futott (ket szo es ekezettel), en epp ma is olvastam eg yregi hozzaaszolasat....
Csak a 4007 jó ,vagy valami más ami birja az 1000 voltot hogy legyen biztos ( pl a 4001 csak 100 V-t bir egyálalán nem talál oda.
|
Bejelentkezés
Hirdetés |



























