Fórum témák
» Több friss téma |
WinAVR / GCC alapszabályok: 1. Ha ISR-ben használsz globális változót, az legyen "volatile" 2. Soha ne érjen véget a main() függvény 3. UART/USART hibák 99,9% a rossz órajel miatt van 4. Kerüld el a -O0 optimalizációs beállítást minden áron 5. Ha nem jó a _delay időzítése, akkor túllépted a 65ms-et, vagy rossz az optimalizációs beállítás 6. Ha a PORTC-n nem működik valami, kapcsold ki a JTAG-et Bővebben: AVR-libc FAQ
Igen próbáltam de ugy se led lesz rajta hanem rele egy optocsatolóval most hogy sikerült megírni a programot kipróbálom majd de valami zárlat lehetett mert ujra épitettem a próbapanelon is és azóta működik remélem fog is köszönöm a segítséget mindenkinek.
Még annyit hogy nekem jobb lenne bemenetre + mint GND de GND a javasolt ez miért van így ? Inkább tegyek egy logikai kaput elé ? A hozzászólás módosítva: Okt 11, 2019
Melyik alkatrészre vonatkozik a kérdésed? Kapcsolási rajz, pontos típus (esetleg adatlap) sokat segítene, hogy megértsük mire gondolsz. (Ha nem az AVR-ről szól, akkor már lehet, hogy nem is ez a legjobb topic neki.)
Egy bemenet nem lebeghet. Az Avr-ekben van lehetőség a belső felhúzó ellenállás bekapcsolására, így a bemenet +5v-on lesz, ha lehúzod gnd-re azt lehet állapotváltozásnak venni. Na most hogy ne legyen keveredés , külső ellenállásokkal is felszokták húzni, de nem kötelező, Te húzhatod a gnd-re is. Egyébként még az is ok, hogy gyakoribb NPN tranzisztorral lehúzni egy bemenetet, már ahol tranzisztor kapcsolja, pl, jeladók, stb...
Rendben. Köszönöm
rascal igen AVR-ről van szó arra voltam kiváncsi amit pont leírt.
Bocs ha nem leszek nagyon specifikus, de kellene egy kis segítség.
Évek óta néha rakok össze nagyon egyszerű projekteket, de most egy már meglévőt valósítanék meg, de nem nagyon értem mit kellene kezdeni egy már meglévővel. Szóval. A feladat hogy van a FFBProJoystick projekt. Meg van a source letöltve. de MIT KELL VELE CSINÁLNI? Tudna valaki egy lépésről lépésre segítséget adni. Megpróbáltam berekani AVR Studióba, és Ardunio IDE-be is de előbb utóbb szétesik, bárhogy is rakom össze. Az is igaz, hogy parancssorból sohasem próbáltam programozni. (szóval minden apró összefüggést nem értek, és saját projekteknél nem is volt szükségem rá... eddig.) (Át akarom rakni a projektet egy másik AVR-RE ezért kellene a projektek "visszarakni", hogy meg tudjam változtatni. Ezért nem a hexet-töltöm fel.) Minden segítséget előre is köszönök.
Levan írva, mit nem értesz?:
A firmware szoftverprojekt úgy van konfigurálva, hogy fordítsa az ATmega32U4 verziót WinAVR-20100110 vagy újabb verzióval. Bővebben: Link
kösz.......
![]() Ahogyan leírtam, AVR studiót használtam mert az egyszerű. Az menedzseli a WinAVR-t valahol a háttérben. DE WINAVRT- sohasem használtam még! (egyedül önállóan) Tehát nem tudom mit kell egy már meglévő WINAVR "cuccal" csinálni.... Szóval ebben kellene segítség... ...vagy abban hogyan kell a WINAVR-be "bele rakni" egy ilyen projektet... ...vagy AVR Studióba... .. biztos tök egyszerű Neked. Na ezt kéne elmagyarázni Nekem. Tetszik a válaszod mert olyan mint amikor valaki nagyon tudja amit tud, de semmit nem ért azokról akik MÉG nem tudják... értem hogy te tudsz levegőt venni, de ha hal lennék hogyan magyaráznád el??? Továbbra is várva a segítő válaszokat... (Kösz a google fordítót, de az angollal asszem elboldogulok......)
Nem értem miért csodálkozol a válaszom stílusán?
Közöltél egy linket, olyan projektre, ami nem mutatott sehova! (A benne szereplő linkek érvénytelen oldalakra mutattak.) Csak leírták benne, hogy még minden félkész állapotban van. Ez volt jó régen. Inkább megköszönnéd, hogy ezek után valaki utána kereset a netten, hogy miről is van szó? WinAVR-20100110-install.exe ez kb. 10 éve volt. Sajnos már csak annyira emlékszem, hogy használtam valamikor. És belenézve a forráskódba azt átrakni arduinóba vagy bármibe? Még egy tapasztalt programozónak is komoly munka lenne. Hogyan gondolod ezt első projektedként véghez vinni?
Ha érted az angolt?
Akkor nem lehet probléma ezt mind végrehajtanod: WinAVR-user-manual.txt Bővebben: Link És már nem is lesz problémád!
.. továbbra is várva a segítő válaszokat...
… merthogy a melléklet manuálban SEMMI sincs arról, hogy egy ZIP-ben meglévő projektet "hogyan lehet beletenni a" WinAvr projektbe. Ott van minden vonatkozó fájl. de az összefüggéseket nem tudom hogyan kell létrehozni.... by the way…. hogy hogy a link nem mutat sehová??? nekem működik... a megnyitása még nekem is megy... A hozzászólás módosítva: Nov 11, 2019
Itt van, nem túl messze
:Bővebben: Link A létrehozott mappába másold be a teljes projektet. Add Files-> az összes fájlt jelöld ki. Make file adott, nem kell újat készíteni.
Szóval ezt megtaláltam már én is, és el is indultam rajta...
Leküzdöttem egy dll hibát WIN10 alatt, és most működik WinAvr. Kösz a jó tanácsot. Megpróbálom, de nekem mintha így nem ment volna az almappák miatt. Annyiban csináltam másként, hogy ugyan a fájlokat bemásoltam (Explorerben) de mivel mappák is vannak ezért csak a makefile-t mutattam meg (Projekt/Add File) neki és FORDÍT MINT ÁLLAT.... Szóval most már látom a struktúrát, látom a fájlokat. Szóval király... Most már csak a programozóba kell életet lehelnem. (amit egy év után szedtem elő, és jól elfelejtettem már hogyan is ment.) Szóval köszönöm a segítséget. A hozzászólás módosítva: Nov 12, 2019
Moderátor által szerkesztve
Kérjük a személyes ellentéteket nem a fórum területén megtárgyalni. Köszönjük.
Nem azonos a fuse kiosztás, jók a csatolt képek.
Tényleg nem azonos a két chip fuse része, elnéztem.
A Freaks-en MC-s fejlesztők beharangozták, hogy az Atmel Studioban is használható az MPLAB Snap. Ami szükséges:
- legújabb Studio - legfrissebb device pack -a Tool settings-nél a Hide unsupported devices-t False-ra kell billenteni. Az eredmény a képeken. Egyébként tetszetős darab a Snap, karácsonyfadísznek jó lesz. Ugyanezt a megát egy faék STK200-al párhuzamos porton, 64 bites Linux-on gond nélkül programozom.
Sziasztok!
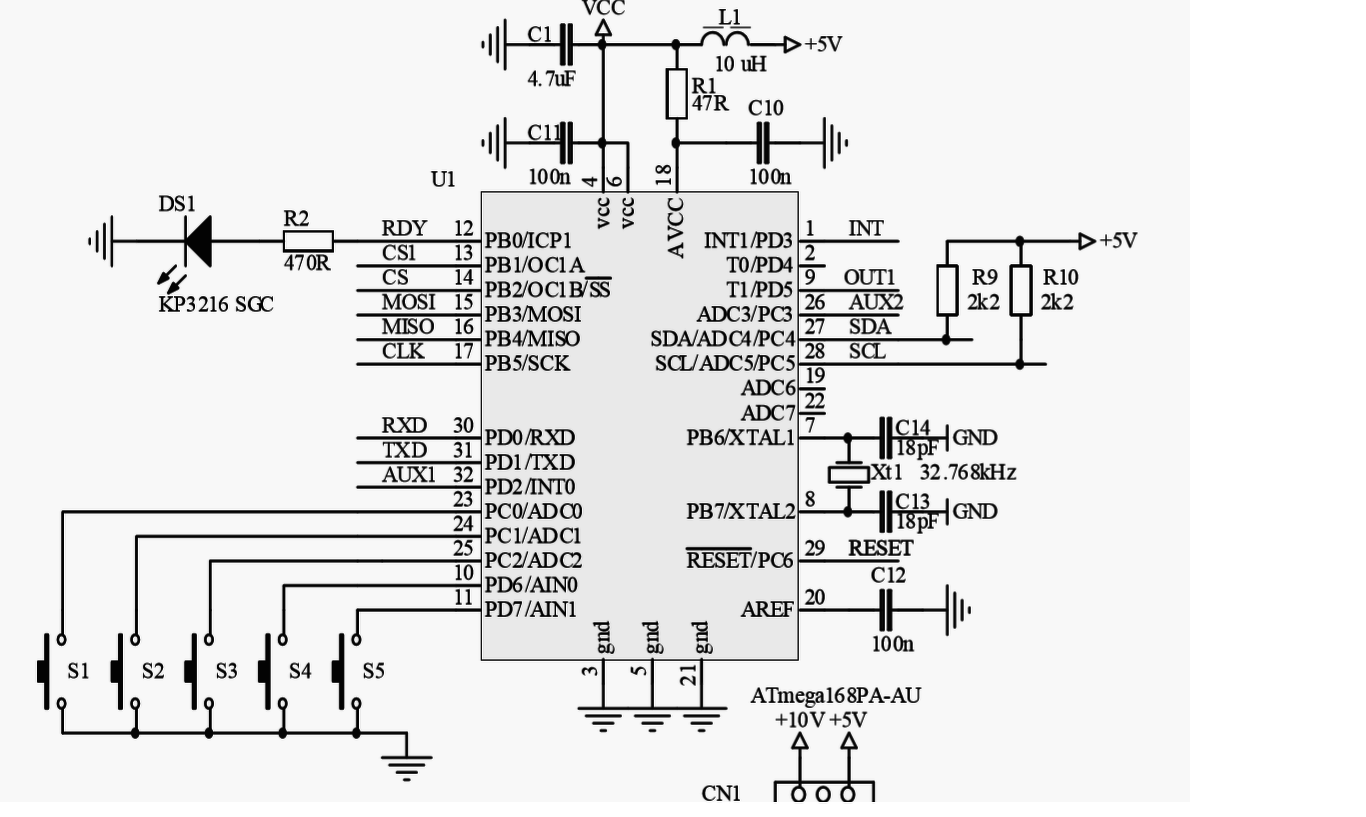
Szeretnék segítséget kérni egy olyan problémában, hogy csak akkor indul el egy ATmega168 ha egy pillanatra hozzá érek az oszcillátor valamelyik lábához. Utána már rendesen működik. Mellékelek egy kapcsolási rajzot is. Belső 8Mhz-revan állítva. Sanjnos AVR-hez nem értek. Sem a programot sem a kapcsolási rajzot nem én csináltam. Régebben már készítettem el ezeknek a terveknek alapján ilyen műszereket, de akkor is jó sokat szenvedtem ezzel a problémával. Olyan is előfordult, hogy jól működött és amikor lefújtam védőlakkal utána már nem indult. Előre is köszönök bármilyen ötletet, tanácsot. Peti
Szia!
Az oszcillátornál a kristály valóban 32.768kHz-es ahogy a rajzon van? Szóval alacsony frekis órakvarcról jár az ATmega?
A RESET lábat nem hagyhatod a levegöben. Azért nem megy.
Azt 5 voltra húzzam vagy 0voltra?
Igen így van összeszerelve. De belső 8 Mhz-ra van állítva.
Ha kijutok a műhelybe csinálok egy fényképet a Fuse bitek beállításáról is. A hozzászólás módosítva: Dec 14, 2019
Egyébként i2c-n komunikál egy ADS1015-el és egy saa1064-el. KB ennyi az egész.
Egy mérleg kijelző. Ezzel a tervvel amit kb 3-4 éve összeraktam azóta is folyamatosan szépen működik.
5V-ra egy kb 5-10k, a földre meg egy 10-100nF kondi, ami bekapcsoláskor resetel majd meg 5 V-n tartja.
Köszönöm, ki fogom próbálni!
Sziasztok!
Kipróbáltam a reset láb 5voltra húzását. Sajnos semmi változás. Mellékelten küldöm a fuse bitek beállításáróla képet hátha ott rontok elvalamit. Peti
Tudnátok mondani egy olyan AVR ISP programozót, amely olcsó, USB-s, kompatibilis az mplab-bal esetleg a bascom-mal.
Ha csak ez az egy eszköz van az I2C sinen, akkor a 2k2 ellenállás tul kicsinek tünik. Probálj oda berakni nagyobbakat (<10k ig). Lehet, hogy az a baj de lehet a NYAKon is, hogy nem indul be az oszcilátor. Meg kellene nézni szkoppal. Már nekem is volt olyan gondom, hogy programozo univerzális lapon minden remekül ment és amint átraktam a saját NYÁKra ott meg nem. Nekem ott a RST segitett. (Ugyanez a procicsalád volt).
Ilyen már van, sikerült is drivert letölteni meg valami programot WIN10, látszólag jó de a bascom mégsem tudott vele kommunikálni. Most rendeltem egy jtag ice-t.
|
Bejelentkezés
Hirdetés |





:











