Fórum témák
» Több friss téma |
Szia! Ha lekapcsolod a lámpát, akkor megszűnik a hőtermelés és a ventilátoros hőmérsékletéről kezd el hűlni. Felesleges az utánhűtés.
Heló! Igazad van. Lemaradt. Az akksi 12V 7Ah, a led driver 12v 1500mA, a venti 12V 200mA. Így már lehet vele kezdeni valamit? Köszönöm előre is.
Hello! Remélem így el tudod készíteni. A kész nyákon a V60s szövegnek olvashatónak kel lenni a forrasztási oldal felől..
Sziasztok!
LEG 9 -es elektromágneses relénél (225 Ohm, 40 mA ) azt szeretném, ha nyomógombbal (ez indítja a relét) való indítása után kb 120 ms -ig nem engedne még el. Tudnátok kapcsolással segíteni? A nyákot meg tudom tervezni és építeni a kapcsolás alapján. Köszönöm.
Erre a rövid időre elég lehet pl 10 ohm sorba 1000µF és az egész párhuzamosan a jelfogó tekerccsel.
Gyanús, hogy luzerszaki másodpercre gondolt inkább!
Hello! A CD4538 Ic egyik felével megoldható a 4. ábra felső (NRT) kapcsolásában.
Érdekes, hogy ha valaki feltesz egy kérdést és utána erre sem néz. Vagy nagyon türelmes, vagy nagyon türelmetlen..
Nagyon köszönöm
Ha elég ennyi, akkor szívesen, Ha nem megrajzolom, csak most nem egyszerű, mert ezen a gépen nincs semmi progi.
Szia! Bocsi! Véletlenül elírtam, s nem 120 millisecundumig, hanem 120 másodpercig (2 perc) kellene a relét benttartani. Mégegyszer Bocs!
Az egy kicsit más kérdés, ahhoz számlálót illik használni. Pld.. AC4-et 100nF-ra cseréled.
Tudnál kapcsolást küldeni? Akár kézzel rajzolva JPG-ben vagy valamilyen kép formátumban?
Tehát 2 percig kellene benntartani a relét.
Ha rákattintasz a "pld" aláhúzott szövegére, ott a rajz. De a nézeteltérések elkerülhetők lennének, ha leírtad volna, hogy mihez kell és mik a feltételek. Mert pld. ha nem számít, hogy a táp bekapcsoláskor is késleltet egyet, nyomógombbal indul, vagy impulzussal, akkor egyszerűsíthető is a dolog. Avagy, egy Ic-vel megoldható..
Ó, nagyon köszönöm. Megépítem
Tisztelt Proli007 !
Lehet-e az IC-ket TTL típusokra cserélni? Természetesen a TTL lábkiosztást figyelembe véve. Esetleg bizonyos beneteken lévő alkatrészek értéke megváltozik? A BC 547-es tranzisztort helyettesíthetem BC 182-vel? Az üzletek zárva vannak és csak ezek vannak itthon.
Tisztelt Proli007 !
Lehet-e az IC-ket TTL típusokra cserélni? Természetesen a TTL lábkiosztást figyelembe véve. Esetleg bizonyos beneteken lévő alkatrészek értéke megváltozik? A BC 547-es tranzisztort helyettesíthetem BC 182-vel? Az üzletek zárva vannak és csak ezek vannak itthon.
A CD4060/4538 cseréje kicsit problémás, TTL-ből csak több tok összeépítésével érhető el a kívánt osztás, ahhoz kb az egészet újra kell tervezni.
A hozzászólás módosítva: Ápr 15, 2020
Köszönöm, akkor megpróbálok rendelni, ha kis tételben lehet. A tranzisztort helyettesíthetem, ugye?
Szerintem igen, ha a jelfogód 100-150mA nál többet nem fogyaszt.
Fogyasztás szempontjából ok a relé, de a 2db IC vagy nincs raktáron vagy többe kerül a szállítás, mint maga az IC-k. Tehát várnom kell, ha nincs ötlet a TTL IC-s változatra. Van 7400-ás NAND kapus, illetve 74193-as számlálóm, gondolom nem jók erre a célra.
A TTL nem igazán erre való. 5V a tápja, nagy a fogyasztása, A árammal működik a bemenete, így ha nagy RC tak kellene hozzá. A CD4060 IC-ben 12 bináris számláló van használva a 74193-ban négy tag van..
Igazán elárulhatnád mibe lesz az áramkör és mi indítja mit kapcsol és mit végez, akkor talán kitalálom a működési feltételeket. Nem korrekt/nem szoktam 2 perc időre analóg időzítőt készíteni. De most ha van 2db. NPN és 3db. PNP tranyód, akkor kivételt teszek és megrajzolom hogyan kell megoldani.
Pic nincs a fiókodban ?
A 74193 esélyes, egy NE555-el. Ha nincs akkor 7400 és két 74193 is elég lehet..
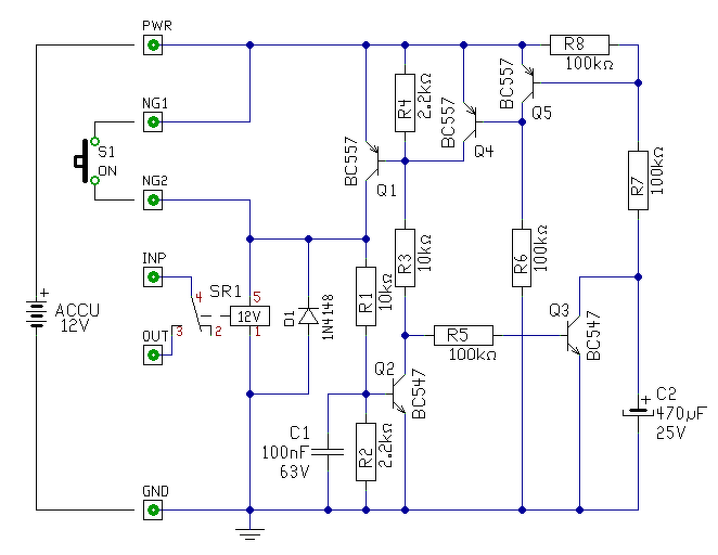
Na, kész is a tranyós változat. Az időt a 470µF és felette a 100k határozza meg, jelenleg több is mint két perc lesz, de ha ez gond, lehet a 100k-csökkenteni 82k vagy 75k-ra. Kikapcsolt állapotban (standby) kb. 300uA az áramfelvétele. Akármilyen PNP és NPN tranyó szinte jó bele. De a nyák legyen tiszta!
(De ha lehet, most már ne kérdezd meg, hogy "tranyó nélkül nem lehetne-e?")
Hálásan köszönöm a segítséget! Van NE 555 -öm és az említett digitális IC-im is PNP és NPN tranzisztorok is vannak (212, 182).Egy kapuriasztóba lesz az egész, egyetlen érzékelővel. Az ajtóra szerelt karos mikrokapcsoló az ajtó nyitásával benyomódik, ezzel 9 Voltot ad a relének, amely behúz és a behúzott érintkezőkön keresztül megszólal a 9 V-os sziréna. A relének kb. 2 perc múlva kellene elengednie, hogy a sziréna akkor hallgasson el magától, feltéve, hogy az ajtót visszazárják.Ha a kész nyákot lelakkozom, az elegendő lesz a tisztasághoz?
Egy feladatot számtalan formában meg lehet oldani. Csak a célszerűség (meg a szükség) határozza meg a választást.
Azért kell a nyáknak tisztának és páramentesnek lenni, hogy az időzítés ne változzon meg, vagy a működés ne legyen veszélyben. Ez az R7-C2-Q3 közös pontja..
Ez szebb, mint gondoltam! Már a nyákot sem kell megterveznem és csak tranzisztorok kellenek, semmi IC! Köszönöm az oktatást is és mindent. Már csak egy kérdése van a lúzernek. 9 V-os a relém és egy csengőtrafós egyenirányító hajtja meg, amely értelem szerűen 9V egyenfeszültséget állít elő. Nem gond, hogy a kapcsolásodban 12 V-os relé van és nyilván az osztók is 12 V-os táphoz vannak méretezve?
Nem tudom mit jelent a csengőtrafó, de ha ez a régi trafó, akkor az 500mA terhelés körül adja a 9V feszültséget. Tehát ez egyenirányítva, sokkal több lesz. Tehát egyenirányítva, szűrve és a relét rákötve kell a feszültséget megállapítani. Viszont a régi trafónak emlékeim szerint van/volt leágazás. Ha túl nagy a villany, az leginkább a relének okozna gondot. De egy relével soros ellenállással visszaállítható a relé 9V-ja. Az áramkör el bír több feszültséget is, de növekvő feszültségnél az időzítése hosszabb lesz.
Nincs
|
Bejelentkezés
Hirdetés |















