Fórum témák
» Több friss téma |
Fórum » Intelligens lámpák, vezérlés, DMX, LPT portos rendszer
Témaindító: kemenygolya, idő: Okt 20, 2007
Témakörök:
Sziasztok! Érdekelne engem egy olyan kapcsolás, lehetőleg ATMEGA8-al ami veszi a DMX jeleket, 2-3 csatornát vesz, és egy analóg 1500W-os stroboszkópot vezérel (a villogási sebességet jelenleg remote PWM-el vezérlek, amit remote egy 555 hoz létre. fényerőnek van analóg poti rajta, valószínüleg ki fog kelleni váltsam egy digitális potméterrel, mert ha jól emlékszem nagyfeszültséget szabályoz)
DMX-es dimmereket építgetek, illetve PWM-es LED meghajtókat, és van néhány kontrollerem (AVR) is. Viszont nincs annyi lábam, mint amennyi kellene a cím kiválasztásához. Ara gondoltam, hogy talán az lenne a legegyszerűbb, hogy teszek mindegyik modulra egy-egy nyomógombot, és amikor megnyomom elmenti az EEPROM-ba az első két DMX bájt értékét, és onnantól az fogja képezni a címet.
A vezérlés QLC+-szal történik, ott könnyedén tudok beállítani pontos kimeneti értéket. Mi a véleményetek erről megoldásról? Elvileg nagyon ritkán lehet szükség cím változtatásra. Ha egy ilyennel találkoznátok, tépnétek a hajatokat tőle?
Épp most csináltunk dmx-led vezérlőt, 5 csatornán hajt ledeket fettel (12-24 V) 8 dmx csatit használ RGBW UV és a 6-7 csatorna az strobi a 8. meg progi átusztatással vált különböző sebességgel szineket. Elég egyszerü maga az áramkör egy PIC meg 5 fet meg 75176 meg pár apróság (táp) . Megoldható a dolog
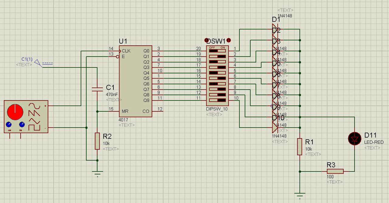
Természetesen egy 10-es dipen lehet címet állítani illetve a 10 bit az saját program futtatása 9 a cím. A hozzászólás módosítva: Jún 8, 2017
Ne igazán ajánlott ha el is megy rajta, szokás mikikábelen vezetni hivatalosan viszont a dmx más impedanciájú kábelt szeretne
Szia! Ha van 2 láb akkor egyszerűen egy 4017-es ic-vel megoldható a dolog.. egyik lábbal lépteted a 4017-et a másikkal meg a dip állásától függően visszaolvasod az értéket. És ezt bármilyen dmx-es rendszer ismerni fogja, nem kell csítelni
Köszönöm az ötletet.
De hogyan reseteljem?
Bekapcsoláslor a 4017 reset lábát egy 100n/10k-s ellenállással lehet resetelni és akkor a 0-ról indul.
Közbe lerajzoltam hogy gondolnám..
Köszönöm. Valami hasonlóra gondoltam én is.
Mivel vezérelnétek a fényeket egy házi buliban, ahol az az egyik cél, hogy minél automatábban működjön az egész. Nincsenek bonyolult elemek a rendszerben (dimmerek RGB LED-ek). Most a QLC+-szal ismerkedem, de lehet, hogy valami elkerülte a figyelmemet. Hang alapú triggerelésre lenne szükségem, plusz x ütemenként vagy y másodpercenként változzon a téma. Egy időben próbálkoztam a Music Beam nevű programocskával, ott egyszerűen, de nagyszerűen megoldották a téma váltást.
Szia!
Bővebben: Link Ebben rengeteg fény el van mentve lehet kreálni bele újakat, előre meg lehet tervezni a színpadképet, hangvezérlést is tud füstgéppel meg mindent ami dmx-es
Eddig elég körülményes szerintem. A QLC+-szal rájöttem a dolgokra magamtól, de az nem annyira használható magára hagyva.
A Freestyler tudja azt, hogy van x darab chaser, amik zenére működnek. Ezek közül véletlenszerűen vagy valamilyen sorrendben választ egyet x időre? Azt szeretném elérni, hogyha nem nyúlok hozzá, akkor is változzon a dolog. Eddigi benyomások és elmondások alapján a QLC+ nagyon jó és kényelmes, csak azt nem tudja ami nekem kell; a Freestyler pedig nagyon nem kényelmes, de elvileg tudja azt, ami nekem kell.
Szép jó estét mindenkinek. Tud e valaki 4 csatornás dmx demultiplexer Kapcsolási rajzot adni ? egy kis dj. fényvezérlőt szeretnék DMX vezetékről irányítani . Köszönöm a hozzászólásaitokat!
A hozzászólás módosítva: Okt 25, 2020
Ezen az oldalon: Bővebben: Link van egy kapcsolási rajz, melynek forrása régen egy német oldalon angolul szerepelt, amit nem találok most. Annó a stroboszkópos kód átalakításával foglalkoztam, mely assemblyben volt megírva AVR mikrovezérlőre. Szerintem jobban járnál pl. egy Chamsys MagicDMX Basic vezérlővel.
Megcsináltam ezt azóta . Bele is építettem és működik is . Egyedüli gond az hogy 8 cstornat elfoglal és csak négyet tud valójában. Köszönöm szépen!
Ez azt tudja és úgy, ahogy neked kell.
Egyébként a net tele van vele. Google a barátod, Wiki a barátnőd.
Az eredeti forrás linkje: Bővebben: Link Itt megtalálható a forráskódja, a main.c fájlban van egy
Idézet: nevű függvény, azon belül egy„void eval_dmx(void)” Idézet: utasítás, ha a 8 as számot kicseréled 4-re akkor csak 4 dmx csatornát fog figyelembe venni. „for (ch=0; ch<8; ch++)”
Ezzel a hibával át jötem ideBővebben: Link
Pc keresztül Freestyler progival probálom.
Dmx cimzés jó mert a program automatikusan fel ismeri. Idézet: „Dmx cimzés jó mert a program automatikusan fel ismeri.” Ezt mire alapozod? Ismered a DMX működését? Freestyler-t használtad már? Az eszközön, hogy vannak a DIP kapcsolók?
Mert az eszköz komonikál a géppel azaz veszi a jelét.
A DMX ről rengeteget olvastam hogy belefogjak a használatába. A freestylert használtam már. Az eszközön a kapcsolók 1 3 6 on 37 cim fun off meg a maradék off. De Probáltam úgy is 1 on fun off ekkor reagált egy kicsit mert be kapcsolta az öszes ledet ezen kívül semit nem csinált.
A freestyler-ben milyen fixture-t választottál ki? Mi a kezdő címe?
A DMX eszköz max 3-4 DMX csatornát használ, de valóban semmi infó róla. A leg egyszerűbb az lenne, ha 1-es címet állítanál be, és mondjuk egy RGB PAR lámpát állítanál be fixturának, 1-es kezdőcímmel. Így az első három csatornával tudnád a színeket állítani. A DMX egyirányú kommunikáció, az, hogy veszi a jelet, nem jelenti azt, hogy fel is ismerte, Ha a fixture kezdőcíme nem azonos az eszközön beállított kezdőcímmel, akkor van az, hogy nem csinál semmit, vagy éppen hülyeségeket.
Milyen DMX interface-t használsz?
Esetleg próbáld ki a csatolt programmal. W10 64bit alatt is működik.
Bővebben: Link
Ezt a vezérlőt használom. Még csinálok egy lezáró ellenálást hátha az is segit.
Értelmezed is amit írok, vagy csak mész a saját fejed után?
A fenti kérdéseim elkerülik a figyelmed?
Bocs nem olvastam végig rgb par lámpákat probálom de nincs kezdő cim nincs semmise leirva roluk.
Linkelted a programot ki probáltam azzal is de ugyan azt csinálja.
Arra gondoltam hogy a driver lesz valami hiba. Mert a Windows automatikusan letöltöte hozzá. Mindig 1 a start/adres 1 az univerzum 1 a kezdés. A vezérlőn a DIP kapcsolók úgy vanak 1on a többi off.
Ha a freestyler-ben ki tudod választani a DMX interfacet, és hibát se ad rá, akkor a driver rendben van. De az eszközkezelőben ellenőrizni is tudod.
Próbáld ki a csatolmányban lévő fixture-t.
Kicsomagolás után mindkét fájlt másold be a freestyler/fixtures mappába. Indítsd el a Freestyler programot, majd Setup fülre kattintva add/remove fixture, és ird a keresőbe, hogy vtdmx512. Válaszd ki, rakd be valamelyik sorba, jobb ha teljesen üres és az 1.be rakod, állítsd be DMXStartaddresss 1-re, és az eszköz is legyen az 1. címen. Aztán írj a fejleményekről. |
Bejelentkezés
Hirdetés |




Természetesen egy 10-es dipen lehet címet állítani illetve a 10 bit az saját program futtatása 9 a cím. 









