Fórum témák
» Több friss téma |
Mielőtt kérdezel, a következő két dolgot ellenőrizd!
I. A helyes tápfeszültségek megléte.
II. A kimeneten van-e egyenfeszültség.
Élesztés.
A TCA530 a hangolóegységet szolgálja ki. A pár 10 mA bemenő árama jelentéktelen terhelés annak az 1 W-os ellenállásnak. Tegyél be 10 Ω-ost és mérd meg a rajta eső feszültséget!
Kis eséllyel a 470 µF is lehet zárlatos. Kiforrasztod és ellenállást mérsz a lábai között.
Köszi.Metaloxid ellenállásom nincs szerintem később megnézem.A nem Metaloxid jó helyette?
Nem érdekes az ellenállás típusa. Egyelőre derítsd ki, jó-e a TCA530?
A TCA530-ra jellemző, hogy ilyen korára elfárad. Nehézkes a beszerzése, ilyen árakat találok, lehet érdemesebb lemondani az FM vételről.
Sziasztok!
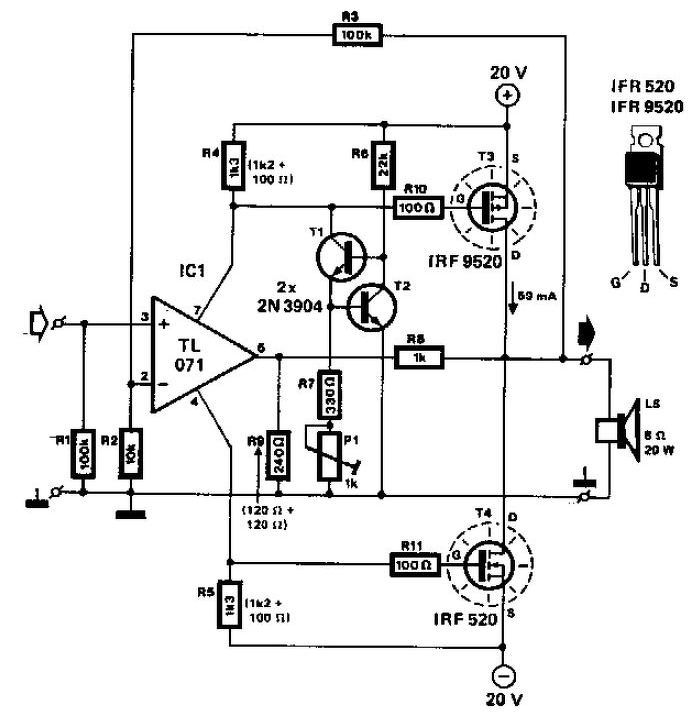
Elkészítettem a képen látható erősítőt. Beállítottam a nyugalmi áramot. Szólni szól, de jelgenerátorral és szkóppal nézve látszik, hogy kb. 385mV (rms) bemenetnél elkezdi vágni a jelet. A műveleti erősítő kimenetén tiszta a jel, 775mV (rms) bemenetnél is. Tehát 10Vpp tiszta kimenetet produkál, ami messze nem 20W. Minden alkatrészt kimértem, nyákterv is jónak tűnik. Hol kellene keresni a hibát ? Mit nézek be ? Köszönöm
Szia! TL071-et ültettél be? Nálam működik.
80-as??? Még mind a mai napig találkozom olyan erősítőkkel, ahol a bemeneti csatoló kondenzátor elkó. Lassan merem csak leírni: p o l a r i z á l t! :o
A másik amitől a falnak megyek viszont, az az a helyzet, amikor 250V-os kondikat használnak bemeneten, holott a dc szint különbség vagy pontosan 0, vagy csupán pár V. Egyszer megkérdeztem egy emberkét, hogy miért azt használ, amire az volt a válasza, hogy mert az jobban szól. Persze, a kérdésre, hogy mi a különbség szerinte az azonos márka, de 63V-os 10-ed akkora méretű és az általa használt bumszli között, sosem érkezett...
A nyákterven talán jobban látszik, de a panelt is lefotózhatom. A hibán kívül, egyéb építő kritikát is elfogadok a nyáktervvel kapcsolatban, örömmel tanulok belőle.
A hozzászólás módosítva: Feb 7, 2021
Sziasztok!
1x5V tápfeszültségről üzemelő végfokok közül ismertek olyant, ami elég jól kivezérelhető? (értem ez alatt, hogy 4 Ohm terhelésre lead 3W teljesítményt) Természetesen teljes hidas topológia jöhet csak szóba. Lineáris üzemű érdekelne, D osztályú van a HESTORE-ban is. Boost konvertert meg akarom úszni. A hozzászólás módosítva: Feb 7, 2021
Csak hogy ne menj a falnak:
A kondenzátor feszültség tűrése nem csak az átütési értéket jelenti, hanem azt a feszültséget, ameddig teljesíti az adatlapi értékeket. Szó volt régebben arról, hogy egy 50V-os kerámia kondenzátor elbír sokkal többet is, de 50V felett a dielektrikum nemlineáris viselkedése miatt annyira megváltozik a kapacitása, hogy nem fér bele az 5 vagy 10%-ba. Vélhetően egy 630V-os kondenzátor tízszer nagyobb feszültségen éri el azt a nemlineáris kapacitás változást, mi t egy 63V-os Az sem baj ha polarizált a csatoló kondenzátor, mert az oxid réteg nem csak a pozitív fegyverzeten van, hanem a negatívon is. Bár azon jóval vékonyabb, viszont 1-2V nem teszi tönkre.
A terven nem találok hibát. A NYÁK szélén hosszan vezetett invertáló bemenet kicsit aggályos és a harmadik GND bekötési pont remélhetőleg nem hangszóró test számára lett kialakítva, mert az a táp csillagpontra való.
Lássuk megépítve! Szkóp birtokában megnézheted az R4 és R5 ellenállásokon mi észlelhető a kimenő jel határolásakor.
A gnd dolgot nem nagyon értettem.
A rézpályák jók, a fényképen csak tükröződnek, és párás is mert kintről jött be. Az ellenállások a helyükön vannak, egyenként kimérve, hibahatáron belül vannak. Mindjárt megnézem a két ellenállás, amit mondtál de alapjáraton kb. 16V jut a műveleti erősítőre. piros + táp, narancs -táp, fekete gnd, zöld kimenet, fehér bemenet. A hozzászólás módosítva: Feb 7, 2021
A két ellenállás stabilan 5 volt. *15V a műveleti erősítőre.
A hozzászólás módosítva: Feb 7, 2021
A táp test és a jeltest hol kapcsolódik össze? A képen még teljesen érintetlenek a forrszemek.
A kivitelezésben sem találok hibát.
A stabil 5 V azt jelenti, hogy rezzenéstelen az oszcillogram clippeléskor és az alatt is?
Amúgy az 5 V igen magas egy IRF sorozatú MOSFET Ugs feszültségének, ott már amper nagyságrendű drain áramnak kéne folynia. Nem gerjed ez a kapcsolás? Akkor vannak irreális feszültségértékek DMM-rel mérve. A szkópod mekkora frekvenciát tud kezelni?
Ajaj, ez a kérdés már arra következtet, hogy a GND-vel csináltam valami oltári hülyeséget
![]() Szóval a táp 0 pontja az a fekete vezeték, a hangszóró és a bemenet gnd-je ugyanez !? ![]() Mindent a fekete vezeték végén összegeztem... azért van a nyákon a 3 gnd lyuk fenntartva. A hozzászólás módosítva: Feb 7, 2021
Lőjj egy képet a huzalozásról, az a biztos.
A bal oldali piros csipesz / fekete vezetékről jön a jel. Csatoltam a jelgenerátort.
(a tápegység kiadja a +/- 20voltot, ellenőrizve lett, áramkorlát sem fogja meg, torzításnál nem esik vissza) A hozzászólás módosítva: Feb 7, 2021
Egyre erősebb a gyanúm, hogy az erősítő gerjed, persze meg fogjuk szüntetni.
A szkópod képes 10 MHz mérésére?
A jelgenerátor nem képes rá.
Ez nem válasz a kérdésre. Nem a jelgenerátortól várja majd Relop a frekvenciát, hanem a gerjedést szeretné detektálni.
Bocsánat. 20Mhz-et tud az oszcilloszkóp, ez a digitális fajta van, amit csatoltam.
A bemenő jel növelve (8Vpp-t tud), nem éri el az áramfelvétel a fél ampert sem. hangszóróval terhelve.
A kép fájlnevéből látom, hogy 20 megás.
Az 1 kHz-es mérőjellel vezéreld enyhe határolásba az erősítőt. Ha galvanikusan független a szkóp az erősítőtől, akkor csatlakozz vele a teljes R4 ellenállás lábaira. Ne csak ms-os, µs-os időalappal is nézd meg a gate-vezérlő jelet!
Pedig ha kis méretben kell nagy kapacitás, nemigen van más megoldás. Ilyen eset az, amikor tranzisztoros fokozatok között kell csatolni. Az egyszerű földelt emitteres fokozatok bemeneti ellenállása 1 - 2 kΩ körül van, ezesetben szükség lehet elektrolit kondi használatára.
A polarizációs feltétel is teljesül, mert a kollektoron mindíg nagyobb feszültség van, mint a bázison. Egyébként is ahogy tothbela is írja néhány volt fordított feszültségtől nem fog tönkremenni a kondenzátor.
Az előbb mért 5 volt nem tudom már honnan jött, bele zavarodtam. Szóval a skóp két vezetékével rámentem az ellenállásra (lehet fordítva kötöttem rá). Amikor elkezdi a kimenet vágni a tetejét, akkor látom a képen látható jelet az ellenálláson. Ha nagyobb jelet adok neki, akkor ezen az ellenálláson nem lesz vágva a jel, viszont a kimeneten mégjobban. Biztos nem egy profi skóp, de talán látszik a lényeg.
|
Bejelentkezés
Hirdetés |






















