Fórum témák
» Több friss téma |
Fórum » Elektroncső-vizsgáló berendezés
Témaindító: bakos13gab, idő: Júl 12, 2012
Témakörök:
Miután meg lett minden egység, feszültségszabályzók, mérőáramkörök, most már össze lehet építeni az egészet. Hogy miként kapcsolódnak ezek egymáshoz erről készítettem egy vázlatot ezért a mellékletben felrakom ezt az egyszerű kis blokkvázlatot az eddig készültekről.
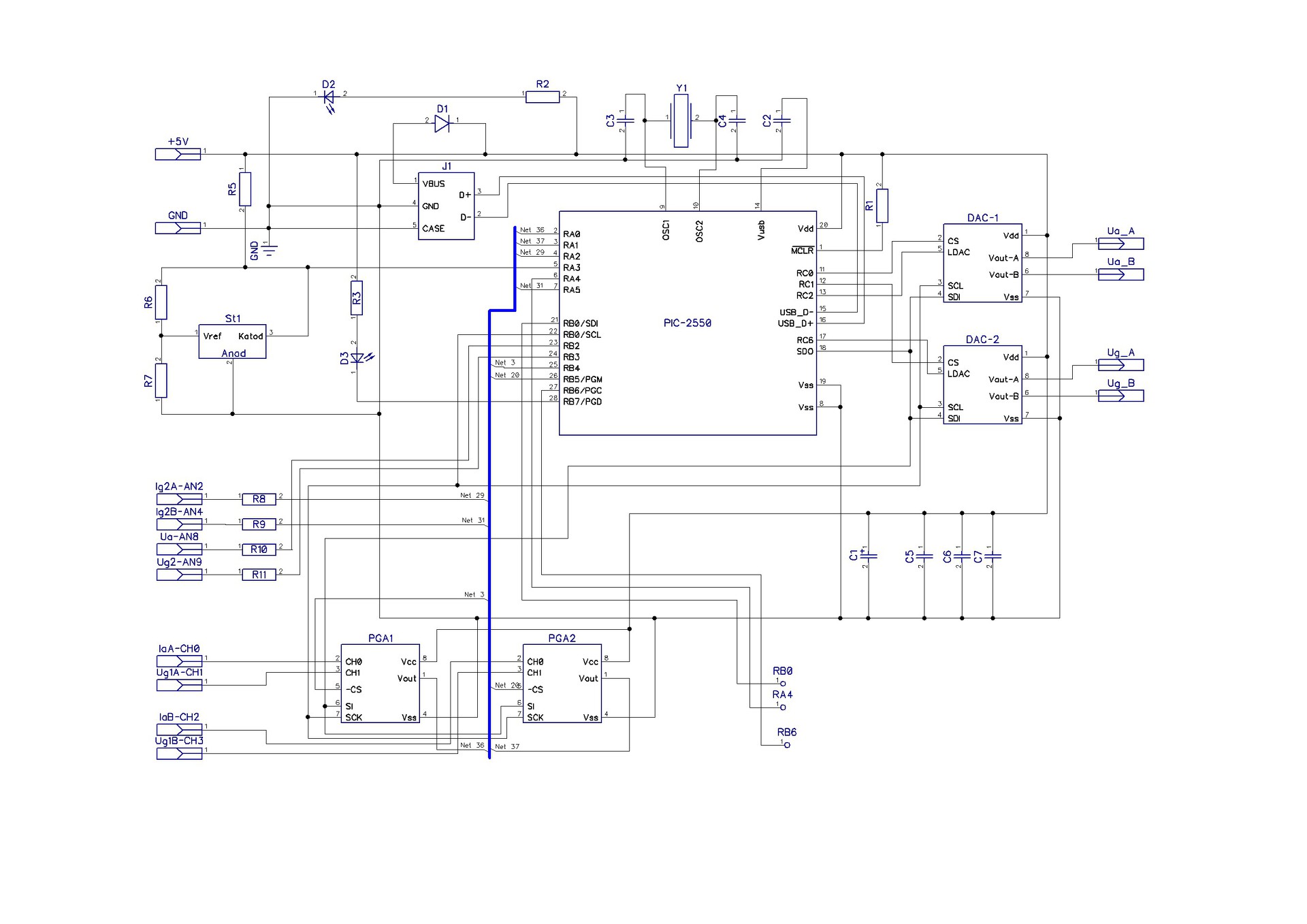
Amikor elkezdtem a munkát ez volt az első amit elkészítettem, mert igazából ez volt maga az iránytű, itt most azért fordítottam a sorrenden, hogy be lehessen helyettesíteni azokat az egységeket amik a rajzon szerepelnek. Hogy összeálljon a teljes kép szintén mellékelem a vázlaton szereplő mikrokontroller és tartozékainak kapcsolási rajzát.
Azzal, hogy összeállítottam a különálló egységeket a teszter fizikailag elkészült, a tápegységről nem sok szót ejtettem, de sokat nem is lehet róla mit írni, az anódfeszültséget egy toroid 140V–os szekunderéről feszültségkétszerezővel állítom elő, ez majdnem 400V nyers feszültséget ad, ami a szabályzók bemenetére kerül, és ebből kb. 360- 380V kimeneti feszültség nyerhető ki. Ezenkívül van még a +5V, +15V, -15V, ezeket a lehető legegyszerűbben, stabilizátor IC-vel állítom elő, ezért ezt nem is részletezném. Az Ug1-nek a toroidon egy külön tekercset készítettem, ami egyutas egyenirányítással -50V nyers feszültséget ad a szabályzóknak.
Ismét lőttem néhány képet, természetesen a nálam fellelhető legnagyobb teljesítményű csövekkel kezdtem, na jó nem ezzel kezdtem, csak ezt rakom fel elsőnek, mivel szeretném jelezni, hogy az árammérési megoldás egészen jól szuperál. Négy db 6550 csövet mértem (JJ gyártmány) és egyesével(nem párba, nem kvartettbe válogatva) vásároltam. Annyit azért hozzáfűznék, hogy előzetesen a négyet azért külön lemértem és abból kiindulva raktam össze párokba.
Az első két kép 1-2 cső párban, második kép 3-4 cső párban, A harmadik képen egy transfer karakterisztika, ezt csak azért mutatom, hogy a függőleges tengelyen már 350-380 mA mért áram látható, kétszer A,B csőnél.
Most, hogy a hardver elkészült, néhány szóban a programokról. Nem szeretnék ennek a részleteibe belemenni, de fontosnak tartom a teljesség miatt, de a teljesség igénye nélkül, hogy ezt megtegyem.
A választott kontroller egy PIC 18F2550 típus, amiatt választottam ezt a típust, mert ennek létezik egy USB 2.0 modulja, ezért „könnyen” létre lehetett hozni vele az USB vezérlést. A PC-ben is szükség volt egy USB meghajtó felületre amin keresztül írni/olvasni lehet a kontrollert. Ezzel a két alkalmazással, a PC és a PIC között lett létrehozva az a kétirányú kapcsolat ami oda-vissza 64byteos adattranszferrel és a kapcsolódó kontroll folyamatokkal, egy stabil és gyors kommunikációt biztosít a két eszköz között. A már így működő USB kapcsolat létrejöttével, a mérési folyamat minden esetben a PC kezdeményezésére történik egy küldendő 64byteos blokkal, ebben elhelyezésre kerülnek a mérési utasítások és adatok(pl. Ua, Ug2 értéke, vagy Ug1A, Ug1B értéke, stb.). Miután a mikrokontroller megkapta/vette ezt az utasításblokkot, elvégzi a kapott utasításokat, beállításokat és méréseket, a mért eredményt pedig elhelyezi egy ugyanekkora 64 byte-os adatblokkban és jelzi, hogy elkészült az feladattal, ezt követően a PC beolvassa az összeállított adatcsomagot, és ezzel egy mérési sor végrehajtódott. Ennek idejét elsősorban a kontroller gyorsasága szabja meg, ez kb. 3-5mSec. A fenti sorozatot a PC programból, állíthatóan 10- 50mSec periódus idővel lehet indítani. Egy teljes karakterisztika a mérésközöktől és a grafikonok számától függ, pl. 5V-os mérés 350V-ig 70 mérés, 8 grafikon esetén pedig ez már 560 mérés lesz, ez 20mSec periódussal + 5mSec mérésidővel, 14mSec-et vesz igénybe, ez a gyakorlatban is kb. 15-18 másodperc alatt megy végbe, a különbség természetesen az egyéb vezérlési funkciók idejéből tevődik össze. Ez az idő meglátásom szerint kellően rövid, különösen ahhoz viszonyítva, hogy a csövek felfűtési ideje ezt jóval meghaladja.
Mivel már minden működik, akár el is kezdhetném a csövek mérését, de mielőtt ebbe bele kezdenék, hátra van még a kalibráció. Ennek a feladatnak a megoldása nem kevesebb problémát okozott, mint kitalálni az anódáram mérésének módját.
Az a megoldás, hogy egyenként minden paramétert „precízen beállítok”, sajnos az első mérések során pillanatok alatt elbukott. Ezért erre is valami jól definiálható, egymásra épülő, konzisztens folyamatot kellett kialakítani. Már a triódás változatnál alkalmaztam a referenciafeszültség beállításához egy olyan megoldást, amit az előbb leírt USB –kapcsolaton keresztül PC- s programból ellenőriztem és állítottam be. Ennek az a lényege, hogy a szükséges áramköri mérések/beállítások elvégzése után szoftverből ellenőrzöm és szükség esetén korrigálom az értékeket. Hogy kicsit konkrétabb legyek, az ADC működéséhez szükség van egy referenciafeszültségre, ennek az értékét 4095mV –ra szerettem volna beállítani, ezt az értéket azért választottam, mert két feltételnek kellett eleget tenni, alkalmazkodni a DAC kimeneti max. feszültségéhez, ami ebben az esetben 4095mv, és alkalmazkodni kellett az ADC méréshatárához amit 400V –ban gondoltam maximálni, vagyis az előbbi érték egy 100-as osztóval számolva 409,5V, tehát a kívánt méréshatár is megvan oldva. A referenciafeszültség előállításához egy párhuzamos stab IC-t használok, de hogyan mérjek 4095mV –ot. Mivel nekem csak egy viszonylag pontos multiméterem, és egy oszcilloszkópom van, sajnos egyikkel sem tudtam ezt a pontosságú értéket elvárásaimnak megfelelően beállítani, ezért más megoldást kellet kitalálni, hogy az elvárt pontosságot elérjem.
A megoldás a következő lett: a DAC kimeneti feszültségének tűréshatára a gyártó adatlapján feltüntetve +-40mV, ez a pontosság úgy gondoltam ebben az esetben több mint megfelelő így ezt az értéket vettem alapul a további mérésekhez.
Maga a mérés rendkívül egyszerű. A DAC bemenetére 0 - 4095-ig tartományban küldöm ki az adatokat, erre válaszul a DAC kimenetén 0 – 4095mV jelenik meg, minden egyes értéknövelést követően az ADC-vel megmérem ezt a feszültséget és természetesen 0 - 4095 tartományban a kiküldött adattal egyező adatot kell kapjak. Ezt a két adatot egy-egy egyenesen rajzolom ki a PC képernyőjére és ezáltal nagyon egyszerűen és látványosan össze hasonlíthatóak egymással a küldött és kapott értékek. Természetesen az egyenlőség akkor áll fenn, ha a a két egyenes egymást lefedi, ezt pedig a referenciafeszültség értékének beállításával érem el. A referenciafeszültség értékét ugyan már az áramkörben előzőleg beállítottam, így programból csak a korrekcióját állítom, és a beállítást követően az értékét elmentem, a későbbiek során miden mérésnél ez az érték kerül betöltésre. A fentiek alapján a beállítás pontossága +-5mV-on belül tartható, figyelembe véve a DAC +-40mV –os értékét is, szerintem ez nagyon jó értéknek számít. Most már az ADC-vel lehet feszültséget mérni, vagyis nem mellékesen elkészült egy egészen pontos kis PC-s multiméter...
Esetleg feszültség referencia?
Szia, végül is ha úgy vesszük, közvetve ennek a DAC -nak a belső referenciáját vettem alapnak, az általad ajánlott referencia IC valóban pontosabb, mert 5V -on tudja a +-50mV-ot, ellentétben az általam használttal, ami 2V-on tudja kb. ugyanezt, szerintem ez sem olyan rossz alap.
Az előbbiekben leírt megoldás teljességgel beváltotta a hozzáfűzött elvárásaimat, ezért a többi beállítást is erre a módszerre vezettem vissza és mind a négy feszültségszabályzót ezzel a módszerrel állítottam be.
Anódfeszültség és segédrácsfeszültség beállítása: Mivel a két feszültségségszabályzó teljesen azonos felépítésű és ezért a beállítások között sincs különbség. A beállításhoz most már az előzőek szerint „kalibrált” feszültségmérővel mérjük a tényleges feszültségeket. A PC-ből most a DAC-on keresztül az anódfeszültség szabályzóra küldöm a 0 – 4095 tartományba eső adatokat és egy /100 fesz. osztón keresztül mérem az ADC-vel a szabályzó kimenetén megjelenő feszültséget. Mivel már a szkópos mérésekből is kiderült, hogy sem a 0 - 10V–os, sem a max. 380V feszültségtartományban nem a legszebb a szabályzók linearitása, most ezzel a méréssel ezt lehet meghatározni és a szabályozási tartományt pontosan beállítani. Hogy ne csak a levegőbe beszéljek mellékelek erről két képet: Az első képen a két feszültségszabályzó nyers kimeneti feszültsége látható, de már oszcilloszkóppal beállítva. A kezdeti, és a max érték körüli szakaszban mutatkozó eltérést már az alkalmazott áramköri értékek határolják be. A további beállításokat ezért már a szoftvertől végeztem el, úgy hogy ezeket az értékeket egyszerűen kikompenzáltam. Ennek eredménye a második képen látható. A feszültségeket nem nulláról, hanem 10V-ról indítom és a max. fesz. értéket 360V-ig növelem. A kezdeti és végértékeket a képen kinagyítottam, hogy jobban látható legyen, a lila vonal az etalon, a sárga és zöld a két szabályzott feszültség kimeneti értéke, van egy kevés eltérés, de szerintem egészen pontosra sikerült beállítani.
Egy kis pihenő után újra folytatnám a leírást, de előtte mutatnék egy egészen szép mérést(hogy már jó-e, abban még nem vagyok teljesen biztos). Ezek egy 7581A pentóda párosról készültek. Mint ahogy látható egyrészt eltűntek a grafikonokról a hullámosságok(azért ez elég sok munkába került), másrészt a két cső nagyon szép párost alkot. Ahogy eddig is az első képen a két cső együtt, a második, harmadik képen, külön-külön.
A rácsfeszültségek beállítása: Mindkét mérendő cső rácsának külön-külön feszültségszabályzó szolgáltatja a feszültséget, ezek a szabályzók szintén teljesen azonos felépítésűek, ezért a beállításuk is egyszerre történik.
A PC -ből most a DAC-on keresztül a rácsfeszültség szabályzókra(A/B szabályzó) kerülnek az adatok, amik a kimeneti, Ug1 feszültséget határozzák meg. Ezeknek a szabályzási tartománya +4V -tól – 40V-ig terjed, vagyis a 0V –os érték beállítása, definiálása külön feladatot jelent. Ugyan egyenlőre nem tervezem, hogy pozitív rácsfeszültségű tartományban is mérni lehessen, de úgy gondolom, ha valamiért szükség lenne erre a verzióra is akkor a lehetőség meglegyen. A 0V-nak kiemelten fontos a szerepe, ezért ezt különösen lényeges pontos értékre állítani. A kapcsolási rajzon látható, hogy a szabályzó áramkör ezt a +5V és a -50V –os feszültségekből állítja elő, vagyis valahol a teljes feszültségtartomány kb. 10 %-ánál található, ezt az értéket programból kellett külön definiálni és beállíthatóvá tenni. Az első képen látható hogy egy még be nem állított áramkörnek milyen a kimenete, megfigyelhető hogy jelentősen eltérnek egymástól a kimenőfeszültségek,(a kép készítéséhez most egy kicsit szétállítottam) A második kép már a beállítottat feszültségeket mutatja, de itt még a teljes szabályzási tartományban, ezen az látható, hogy mettől meddig tart a tényleges hasznos kimeneti feszültség. A harmadik, negyedik képen pedig már a szoftverből előállított kimeneti jel látható, itt ugyanúgy mint előző esetben, a szoftver segítségével kompenzálom a fontos az eltéréseket. Ez kicsit bonyolultnak tűnik, de nem az mert mindössze a kezdeti és végértékeket kell beállítani és természetesen a 0Volt értékét a kis vízszintes lépcső jelöli.
Még egy beállítás van hátra, az árammérés, sajnos erre nem tudtam kitalálni még megfelelő „öndiagnosztikát”, így maradt a hagyományos módszer, vagyis ismert értékű ellenállást kellett ráakasztanom a kimenetre(anód-katód pontok közé) és a ténylegesen mért eredményt összehasonlítani a számolttal.
De még mielőtt erről felraknék egy-két képet, ezekről a beállításokról el kell mondjam, hogy sajnos az előzőekben leírt áramtükrös mérési megoldás nem váltotta be a hozzáfűzött reményeimet, túl szép lett volna hogy igaz legyen. Már így is csak a segédrácsáram mérésére korlátoztam a használatát, de mivel ebből számoltam volna közvetve az anódáram értékét ebben az esetben is komoly mérési hibákat okozott nagyobb áramértékeknél. Ezért ismét az elejéről kellett ezzel a kérdéskörrel indulnom. Valamikor Itt: és Itt: írtam erről a megoldásról, de valahogy mindig elodáztam ezt a változatot, mert a szükséges IC nem a legolcsóbb alkatrészek közé tartozik. Most mégis meg kellett lépnem ezt verziót. A mérést négy AD620 –as IC-vel oldottam meg, és úgy tűnik ez már hozza az elvárt eredményt. Az alábbiakban két rajz a megoldásról, remélem ennek a linearitásával sem lesz problémám, az első képen a linearitást próbálom szimulálni, itt egy Rt jelű ellenállás lenne a terhelés, a másodikon pedig a pentóda anódjában 50 Ohmos mérőellenálláson a tényleges anódáramot mérve.
Szia!
Nem próbáltad az AD202-es 1kV-ig galvanikusan leválasztott műveleti erősítőt? A fórumban olcsón árulta szücsien, talán még van neki. Egyet szívesen adok akár személyesen Budapesten...
Ezeket szigetelt erősítőket még tényleg nem próbáltam, azon egyszerű okból, hogy nagyon húzós az áruk, már nem emlékszem a pontos típusra, hasonló volt mint amit mos ajánlasz, de kb. 10ezer forint volt darabja, ide meg négy darabra lenne szükségem. Ez az AD620-as is 2.000/darab, ez még talán elmegy, ezért esett mos erre a választásom. De tény, hogy valami hasonló megoldás lenne az igazi amit ajánlottál.
500Ft-ért vettem darabját, ezért ajánlottam...
6db.-ot vettem, amikor vásároltam még volt vagy 6-8 db. belőle.
Köszönöm, kicsit végiggondolom, megnézem és jelentkezem, de ha már itt tartunk, a TI-nek van szintén hasonló, AMC1200, vagy AMC1300 ezekről tudsz valamit?
Nem ismertem az AMC-ket. Egyébként jónak tűnik és nem túl drága.
Az AD202-höz viszonyítva kisebb az ofszetje, gyorsabb de a bemenetének is kell egy (lebegő, legalább 1kV szigetelésű) tápfeszültség, az AD202-be ez a tápegység integrálva van.
Mondjuk az ofszetet akár minden mérés előtt egy rövid kalibrálással kompenzálni lehet...
Próbáltam utánanézni, és végiggondolni, hogyan tudnám beilleszteni ebbe a kütyübe, de két alapvető gondom van vele, egyrészt továbbra is az ára, másrészt a fizikai mérete. Pedig tökéletesen illeszkedne az elképzelésembe. Mivel a hivatalos forgalmazóknál kb. 15-20ezer forint/db ezért ez nálam szóba sem jöhet. Most az előzőekben vázolt, AD620-as IC-vel való megoldást építettem be, négy független mérési pontban, és azt tapasztaltam, hogy ezek már kifogástalanul működnek.
A későbbiekben, még szeretnék tenni majd egy próbát az AMC1200 típusú IC-vel(kb. 1000Ft) is mert ezek ugyanazt tudják amit ajánlottál, de ahogy írtad független tápot kell nekik biztosítani. Most nem akarok már a trafóhoz hozzányúlni, de valamikor erre is sor kerül és akkor tekerek nekik néhány menetet és ezzel szerintem meg tudom oldani ezt kérdést is. Egyben ismételten köszönöm ajánlatodat, de a fentiek miatt egyenlőre nem élnék vele.
Csak azért ajánlottam az AD202-öt, mert "szücsien" 500Ft-ért árulta és amikor én vásároltam belőle még volt vagy 8db.-ja.
A mérete engem kevésbé zavar, az problémásabb, hogy a lábkiosztása nem raszterhelyes. A PIC és a PC oldal forráskódja publikus? Már régóta foglalkoztat egy mikrovezérlős csőmérő építése, de a mikrovezérlők programozása kissé távol áll tőlem, habár tanultam a 8051-est...
Mint általában a forráskódok készítői, ezt én sem tervezem publikusnak, de természetesen, ha már olyan állapotban lesz, akkor a PC program, telepíthető formátumban publikus lesz, PIC-nek pedig a HEX állománya.
Azért ezzel még várhatóan nem mostanában készülök el, még mindig csak a deszkamodell van meg, épp most készítem a csővezérlő panel nyákját, most ezt szeretném legyártatni, a többit csak ez után gondolom elkészíteni, ha kellene valamit változtatnom, meg legyen a lehetőség, de azok talán kicsit egyszerűbbek lesznek.
Az előbbit is neked címeztem, csak nem a válaszra küldtem, de így most akkor a mérőpanelt is becsatolom, most csinálgatom, már ez is majdnem készen van, ebből láthatod, miért is tartottam nagynak a 202-eseket, ez egy 4x7cm -es panelka és rajta van mind a négy árammérő.
Az anód és segédrácsáram mérése úgy tűnik ezzel az módszerrel megoldódott, mind oszcilloszkóppal, mind a PC-s mérésekkel nagyon szép és pontos jeleket tudtam mérni, immár egymástól függetlenül, ami az előző megoldásban nagyon problémás volt. A mérési eredmények egymásra hatását így sikerült a minimálisra szorítanom. Az anódkörbe így csak 50 Ohm-os mérőellenállást kellett tenni, a katódellenállás pedig ezáltal megszüntethető, vagyis a rácsfeszültség kompenzálására sincsen már szükség. Ezzel nagyon sok bonyodalmas megoldás vált feleslegessé, és egyben, elvileg nőtt a mérések pontossága.
Az árammérés értékeinek beállítását, ahogy már az előzőekben írtam sajnos csak manuális mérésekkel tudtam megoldani, de úgy tapasztaltam, hogy megfelelő tűréshatáron belül sikerült. Ennek tanulságaként, és azért, hogyan is néz ki egy válogatott végfokcső páros, mellékelek egy grafikont. A rajzhoz annyit fűznék hozzá, hogy eddigi tapasztalatom szerint a párba válogatáshoz a transzfer karakterisztika nyújtja a legnagyobb segítséget és mutatja legszebben a két cső együtt futását.
Jó néhány mérést készítettem az elmúlt időben ezek közül kiválasztottam 4 darab EL34- et, mivel ezeken keresztül nagyon szépen látható, mikor képez két cső egy párost és szerintem, mikor nem. Azt hogy milyen összeállításban vettem a csöveket már nem tudom, de vélhetően nem párosítva vásároltam, a mérés előtt azért megpróbáltam legalább egy párt összeállítani, a másik kettő elég eltérő értékeket mutat. Mivel az előző képen egy nagyon szép szimmetrikus csőmérést mutattam, most erre egy ellenpéldát tennék fel.
Első kép a szokásos Ua karakterisztika AB csövek együttes mérésével, a két cső között 0V-os rácsfeszültség esetén, majdnem 50mA eltérés mutatkozik, de a nyugalmi áram közelében(50mA) már csak 4-5mA az eltérés. Mint a feszültségszabályzók leírásánál említetten az Ug1 feszültségek értékét külön-külön értékre lehet állítani, aminek segítségével most különböző, de együtt futó értékeket lehet küldeni a csövek vezérlőrácsára, (mint a bias beállításánál). A második képen egy ilyen mérés látható, a B cső rácsfeszültsége -0.6V -al van eltolva. A 2. kép annyiban változott, hogy a nyugalmi áram környékén(-16V, 50mA) egy nagyon kis sávban sikerült a két cső áramát kiegyenlíteni, nagy áramoknál azonban továbbra is jelentős az eltérés. A 3. és 4. képen a csövek mérése külön-külön látható.
Ugyanehhez a méréshez tartozik még két ábra, a transzferkarakterisztikák, Most mindössze egy grafikont rajzoltam ki, a jellemző beállításokkal(Ua 350V, Ug2 250V) az Ug1 függvényében. Amennyiben a két vezérlőfeszültség azonos, akkor az első ábra szerinti eredményt kaptam amiről egyértelműen látszik, hogy mekkora az eltérés a két cső között. Pontosabban 0V-os rácsfeszültségnél(260mA-210mA) ez 50mA eltérést mutat, mint már az előző ábráknál látható volt. A második képen most a B cső rácsfeszültségét -0.6V al csökkentve, látható hogy az eltérés nem csak a felső régiókban áll fenn, de a bias pont alatti régióban is mutatkozik. Vagyis ezt a "csőpárost" csak egyetlen pontban lehet kiegyenlíteni, mivel a két karakterisztika keresztezi egymást.
A következő páros már egy kicsit barátságosabb képet mutat, ezek között is van egy kevés különbség, de ezek már abba a kategóriába tartoznak amit könnyen és jól ki lehet küszöbölni a bias beállítással. A képeket ugyanabban a sorrendben készítettem mint előzőket. Az első képen az Ua karakterisztikán alapbeállításánál van egy kevés különbség, a két cső között(240mA-230mA) 10 mA eltérés mutatkozik, de első ránézésre ez a teljes tartományban láthatóan egyenes arányban nő. Ezután nézzük most úgy, hogy kicsit csökkentjük a B cső rácsfeszültségét. A második képen a B cső rácsfeszültsége -0.2V –al el van tolva, ebből a képből látható, hogy a nyugalmi áram (50mA)környékén nagyon szépen helyreállt a szimmetria, nagyobb áramnál maradt ugyan némi különbség, de ez már elhanyagolhatónak tűnik(240mA –nél, kb. 5mA). A 3. és negyedik kép továbbra is a megszokott A/B karakterisztikák, külön-külön.
A hozzászólás módosítva: Feb 7, 2021
Szintén ugyanehhez a méréshez tartozik az alábbi két ábra, a transzferkarakterisztikák. Amennyiben a két vezérlőfeszültség azonos értékre van állítva akkor az első kép szerinti eredmény kapjuk. Az előző csőpár mérésével ellentétben, jelen esetben 200mA környékén mindössze 10mA az eltérés, és ez arányosan növekszik az anódáram értékének növekedésével. Most a következő mérést úgy állítottam be, hogy a két cső nyugalmi árama megegyezzen, ez a A cső -0.2V –al történő beállításával lett elérhető, ennek a mérését mutatja a második kép. Ennek a mérésnek a képéből látható, hogy gyönyörűen helyreállt szinte a teljes tartományban a szimmetria, különösen akkor, ha azt is figyelembe vesszük, hogy ennek a csőtípusnak 160mA a megengedett max. katódárama.
Ennyi leírás után mutasd már be a készüléket.
Kísérleti stádiumban még nincs összerakva.
Azt egyenlőre még nem terveztem, mert mint ahogy írtam csak deszkamodell formában készült el, az is nagyon szét van robbantva a sok módosítás/kiegészítés miatt, de néhány hozzászólással előbb tettem fel két NYÁK tervet 3D-s formátumban, már csak gyártatni kell, az már sokkal szebb lesz, ha azzal elkészültem biztosan fogok róla képeket is felrakni.
|
Bejelentkezés
Hirdetés |









































