Fórum témák
» Több friss téma |
Fórum » MIG/MAG/Co2 hegesztő készülékek házilag
Témaindító: electorkalandor, idő: Feb 19, 2009
Témakörök:
Pontosan. Volt nálam olyan verzió is, amelyiknek a primerje az '50-es évekből származó hálózati trafó alu primer huzaljából volt tekerve, a huzal külső átmérője kb. 2-2,2 mm volt, a bene levő alu pedig 1,5 mm-es. A huzal eredetileg olajos trafóban volt, a vastag szigetelése is az olajhűtésre készült. Úgy meg volt öregedve az alu huzal,hogy letekerésnél szinte minden menet eltört a sarkoknál ahol a legkisebb sugárban volt meghajtva. A primer szekunder közt pedig sima zsírpapír volt a szigetelés triflex vagy prespán helyett. De találkoztam javítottam olyant is,amelyiknek a szekundere papír ragasztószalaggal volt leszigetelve. A legbelső soron a papír szénné volt égve az elégtelen hűtés miatt.
Igen, a Siófoki az kakukktojás. A többi gyártó mindegyik új huzallal tekeri a trafóit, van aki teljesen rézből, van aki fele alu, fele réz. Én viszont panaszt még nem hallottam siófoki gépről, van amelyik kilencvenes évek közepétől megbontás nélkül üzemel.
Sajnos már nem nagyon használják a soronkénti szigetelést a gyártók. Szigetelt huzalokkal tekernek, meg lakba mártják. A legjobb a vákuumimpregnálás.
Sziasztok!
Elnézést, hogy a keresés módszerével nem jutottam eredményre, inverteres hegesztő is előfordul, vagy csak hálózati frekvenciás gépekről diskuráltok itt?
Jellemzően hagyományos,50Hz-es gépekről , hibáikról esik szó ebben a fórumban, de mivel van inverteres MIG-MAG gép is, természetesen arról is szó lehet. De inverteres témában, elsősorban az inverteres hegesztőgépekkel foglalkozó fórumban van szó .
A tekercselő huzal alapból szigetelt (manapság 2 réteg lakkal). Ahhoz, hogy két egymás fölött lévő menet ne tudjon elmozdulni egymáson, (lereszelve egymásról a lakkot és menetzárlatot okozva ezzel) ahhoz vagy soronkénti szigetelés kell, vagy impregnálás, vagy akármi, ami meg tudja akadályozni ezt. A vákuumimpregnálás amellett hogy drága, nem is szükséges. Vannak ma már korszerű ragasztós (öntapadó) szigetelőanyagok amik még hőállóak is, van műgyanta amivel meg lehet kenni vagy önteni minden sort, meg van a régi jó bevált módszer is, amikor rátekerik a selyemszalagot, majd azt alaposan befújják lakkal. A selyemszalag beissza a lakkot, és olyan keménnyé válik mint a csont. Bontottam szét ilyen toroidot többet is, kézzel nem nagyon lehet, fogó, fűrész, flex és hasonlókkal lehet csak lebontani róla a huzalt.
De manapság a rendes szigetelés nélküli alumínium huzallal bármit tekercselni az vagy hozzá nem értést vagy szándékos kontárkodást (spórolást) tükröz.
Sok magyar biztonsági trafó sincs se lakkozva, se sorszigetelve, se impregnálva, és meglepően jól bírják, van amelyik már 30-40 év folyamatos üzem után....
Ja... Milyen hőmérsékleten működik az a biztonsági trafó? Úgy 35-40 fokon maximum? És milyen hőmérséklet van egy hegesztőtrafó belsejében?
Csak úgy megsúgom, hogy 40 év alatt a huzalon lévő lakk (csúfnevén zománc) is úgy kiszárad, hogy ha elkezded visszabontani a huzalt, centis darabokban pattog le róla. Egyszer kell csak rendesen megterhelni és kész is a menetzárlat.Ismerősömnek is van 50 éve készült hegesztője, nem is volt vele semmi gond amíg csak hegesztgetett vele. Aztán egyik nap komolyabban igénybe lett véve, elnyomott vele zsinórban egy marék elektródát, és a végére le is koppintotta a kismegszakítót. Ott volt a gyönyörű menetzárlat a primer sorok közepén. Mert azt is egy "okos" ember készítette hajdanán, szerinte sem kell oda sorszigetelés, minek...
Nem azt mondtam, hogy nem jó ha van sorszigetelés, hanem azt, hogy ezekben én nem láttam, de nem láttam még ősrégi osztrák hegesztőtrafóban és Marshall kimenőtrafóban sem szétszedéskor.
Sajnos a Hetrának sincs soronkénti szigetelése.
Öregem ipari szinten hegesztett (is) vagy 40 éven keresztül. A hetra volt az egyik márka amit messzire elkerültek.
Nekem van egy utolsó szériás ventilátoros 130U, otthoni használatra teljesen megfelelő. Meg vagyok vele elégedve.
kimenőben nem is fogsz. Ott ugyanis számít a menetkapacitás. De a kölönböző tekercsek egymástól remekül el vannak szigetelve. A Hetra tárcsás tekercselésű, tehát az 1 cm széles tárcsát amúgy is nehéz lenne szigetelni, a söntös szabályozásúak pedig egész jól le voltak lakkozva. Az U101 vagy mifene volt a típusa-amelyik akkutöltős volt- abból pedig szinte az összes leégett a szerencsétlen huzalelhelyezés miatt. Javítottam osztrák és német hegesztőtrafót is, de a tekercsek impregnálva voltak az összesben valami gyantával, és olyan kemény volt hogy megkaparni sem lehetett, oda felesleges a rétegszigetelés.
Idézet: „kimenőben nem is fogsz. Ott ugyanis számít a menetkapacitás. De a kölönböző tekercsek egymástól remekül el vannak szigetelve.” Pedig a "parasztlogika" azt diktálná, hogy rétegszigetelés és impregnálás nélkül a felsorolt érvek alapján 50 év alatt illene leégnie egy kimenőtrafónak is, mert elég széles frekvencián zsinnyeg a huzal egymáson és egy gitárerősítőben a vasmag telítéshez közeli állapotokba is kerül üzemszerűen, sőt melegszik is durván. Talán ráfoghatnánk az anomáliára, hogy ki miben hisz, annak örül. Persze nem értek ezekhez(sem), csak érdekes. A hozzászólás módosítva: Jún 2, 2021
Le is szoktak égni. Nem tudom milyen kimenőt láttál, én láttam elég sokat, meg tekertem már párat magam is, és ha hiszed ha nem, mindegyikben volt sorszigetelés. Van olyan is amelyikben nincs, de az vagy szintén kontár munka, vagy impregnálva van. Az egyik legnagyobb gyártó, a McIntosh is simán tekerte a kimenőit régen, aztán amikor elkezdtek sorban átütni azóta kiöntik forró műgyantában. A Beag nagy kimenőiben minden sor között 3 réteg papír van.
Ugyanis, az ellenütemű kimenőknél előáll egy olyan jelenség amikor leszakad róluk a terhelés, hogy több kV nagyságú feszültség fog indukálódni a tekercsben, amit az 5-600V-ra méretezett zománcréteg nem fog elviselni, de néha még az elöregedett 40 éves papír sem, és szépen átüt. Nem tudom melyik kimenő az ami durván melegszik, ugyanis egy rendesen elkészített kimenő az jéghideg marad bármennyi üzemidő után is. Nem egyszer van olyan, hogy bekapcsolom a csöves erősítőmet délelőtt 10-kor, és este 6-ig egyfolytában megy. A kimenő pedig ugyanolyan hideg mint amikor bekapcsoltam. Mitől lenne meleg, ha töredéke gerjesztés van benne? Nem tudom honnan szeded ezt a sok sületlenséget amiket írsz. Egy vasmag akkor melegszik ha nagyon gerjesztve van a trafó, egy kimenő általában 0,6T-ig van, így a legkevésbé sem szokott melegedni. A huzal meg az átfolyó áramtól (átvitt teljesítménytől) melegszik, ami szintén a töredéke egy hálózati trafóhoz képest. Eleve nagyobb a mag is, és több a menetszám is, mint egy hálózati trafó esetében, valamint nem szinuszos hanem zenei teljesítmény megy át rajta, aminek az átlaga legalább 6dB-lel kisebb a szinuszos átlagteljesítményhez viszonyítva. A sorszigetelést pedig nem csak azért teszik bele hogy ne üssön át, hanem mert egy tekercsnek nem csak induktivitása és ellenállása, hanem saját kapacitása is van, ami a soronkénti szigeteléssel csökkenthető. Mutatok egy részletet egy méretezésből (80-as években írták), ahol is a kimenővel szemben támasztott követelményekkel kezdődik a méretezés, olvasd el belőle a 3. ponot. Szóval ez sem hit kérdése, úgy kb. épp fordítva van minden mint gondolod... Ez a kimenő amit pl. legutóbb tekertem szintén soronként van szigetelve, és a szigetelés szempontjából biztosan nem is lesz semmi baja úgy legalább 200 évig.
A sorszigetés abban is segit, hogy ne csússzanak egymásba az egyes rétegek menetei, ami azért kézi tekercselésnel reális veszély lehet, valamint kézi tekercselésnél az sem mindegy hogy mennyire egyenletes az előző réteg, amiben szintén sokat segithet a sorszigetelés.
Ezek nem nagyon tudnak csúszni, mivel a ragasztó nem engedi. Szerinted ez egyenletes vagy sem?
A gép csak a csévét hajtja, a huzalt kézzel vezetem. A huzal 0,3-as. De ne offoljunk tovább, ez a Co készítős topik...
Veled ellentétben én egyet sem tekertem, de hajdanán kíváncsiságból szétszedtem egyet. Abban a primer és szekunder egymás felett több rétegben volt, és csak a rétegek közt volt kondenzátorpapír-szerű szigetelőanyag, Igaz abból kb.5-6 réteg, és az egész bitumenszerű anyaggal volt kiöntve. Hát ebből gondoltam hogy nem tesznek a sorok közé szigetelőpapírt. Ahogy vissza emlékezem, azt sem mondhatnám hogy túl szépen tekerték volna, egyáltalán nem úgy nézett ki mintha törekedtek volna arra hogy a menetek szép sorban legyenek.
Idézet: Elhiszem, hogy ezt tapasztaltad, de ennek ellenére, még nem feltétlen van így. Ilyen akkor szokott lenni mikor egy 2W-os erősítőt hallgat valaki nagyon túlméretezett alulgerjesztett kimenő vassal. Egyébként nézz meg(biztos nem láttál, az aranyigazságaidból következtetve) egy fullon hajtott zenekari erősítőt egy 2 órás koncert után, mennyire "hideg" a kimenő....ezeknél a sound része a telítésközelig vezérelt kimenő is, sőt vannak gyártók akik a "vadtekercseléssel" értek el sikereket. Befogtam mert kidobnak „ugyanis egy rendesen elkészített kimenő az jéghideg marad bármennyi üzemidő után is.”
Szerinted hány % torzítással mehet egy telítésig hajtott kimenőtrafó? Ne írjál butaságot. Egy csöves erősítő nem ér semmit egy jól méretezett kimenőtrafó nélkül. A kis torzitást pedig csak úgy lehet elérni ha a vasat a lineáris tartományban hajtják, attól a telítődés nagyon messze van. Bár már kinőttem a koncertlátogatós koromból, emlékeim szerint valamikor a '70-es évek vége felé láttam zenekari erősítőt csöves kivitelben. Szerintem manapság legfeljebb az előreősítő fokozat lehet csöves, a több ezer wattos végfokokról nem gondolom hogy csövesek lennének. Biztosan van itt a fórumon aki ebben járatos, de ezzel a témával tényleg nem kellene félrevinni a MIG/MAG fórumot.
Senki nem beszélt kis torzításról de szerintem sem ildomos ezt itt megvitatni. Nézd át a Hi-Fi és zenekari erősítők közötti különbségeket, elvárásokat, továbbá a szinpadi hangosítás felépítését egy rockzenekarnál, halgass meg egy Hendrixet ráadásnak.
A hozzászólás módosítva: Jún 2, 2021
Szerintem nem kellene elvinni csöves/audiophil/kimenőtrafó irányba a topic-ot, ha abban egyetértés van hogy ne legyen bezárva.
Még mindig nem vagyok meggyőződve a hibáról, görgő megrendelve, kb 1 hónapon belül itt lesz.
De...a régi görgőt megtisztítottam, amennyire lehetett. Durvább kopás nincs rajta. Közben rájöttem, hogy a tele cséve súlya fogja vissza, látszik is a képen a surlódás. Levágtam kb 3 méter huzalt és minden terhelés nélkül próbáltam hegeszteni de úgy is ugyanaz a jelenség, 1 centit sem tudok vele hegeszteni. Dudor, szaggatott, hiába a több CO2, akkor is. Újra leírom, újonnan vettem 20 éve csak azért, hogy az autóm kaszniját rendbe tegyem. Egy hónapos munka volt, nem apró stoppolás. Akkor tökéletesen működött a gép 0,8 huzallal. Később nem volt csak kisebb munkákra használva alkalomszerűen. Tehát most cséve-terhelés nélkül megy a továbbítás, mégis ugyanaz a jelenség. Kérek tanácsot, hol keressem a további hibát? 28V= mérhető a fúvókánál.
Ez pedig előtoló sebesség hiba!
Állítható az előtolás potival? Annak is nagy az esélye, hogy erősen ingadozik a sebessége, mert: -áramátadó kikopott -oda van a munkakábel belseje -kalap kaki az előtoló -a fő trafóról megy, mely túl gyenge, és nagyot esik a feszültsége mikor ívet fog!
Sziasztok!
Van még valami. Nekem ezek a varratok nagyon úgy néznek ki mintha kicsit kevés lenne az amper. Nem olvad be semmi. Ki kéne mérni a diódákat. illetve meg kéne nézni hogyha van a gépen fokozatkapcsoló, akkor nincsen -e megakadva a leggyengébb fokozatban. Pl: el van törve a belseje. Te azt hiszed hogy kapcsolsz, váltasz vele fokozatokat, mert érzésre szépen forog és kattan, de valójában nem forognak benne az érintkezők. A diódákat terhelve kéne kimérni és nem digitmultival a dióda vizsgáló állásban. Engem már fürdetett meg autó generátor diódahídja így. Ha megmakkant egy dióda a négyből az szintén tud ilyen hibát okozni.
Helló!Segitenétek?? Van egy 3fázisu NK gép ami rosszalkodik egy ideje néha nem folyamatosan tolja a huzalt,vagy valamiért az iv vételekor pattog nem gyújt .mostanában egyre gyakrabban és pontozásnál vettem észre. olyankor csattan és van ,hogy be is ég . Mágneskapcsoló úgy volt másik tolómotor is és kábel is cserélve.Aztán van,hogy egy darabig semmi baja .Merre keresgéljek,1 mázyás gépet nemszivesen vinnék...................Üdv.K
Helló
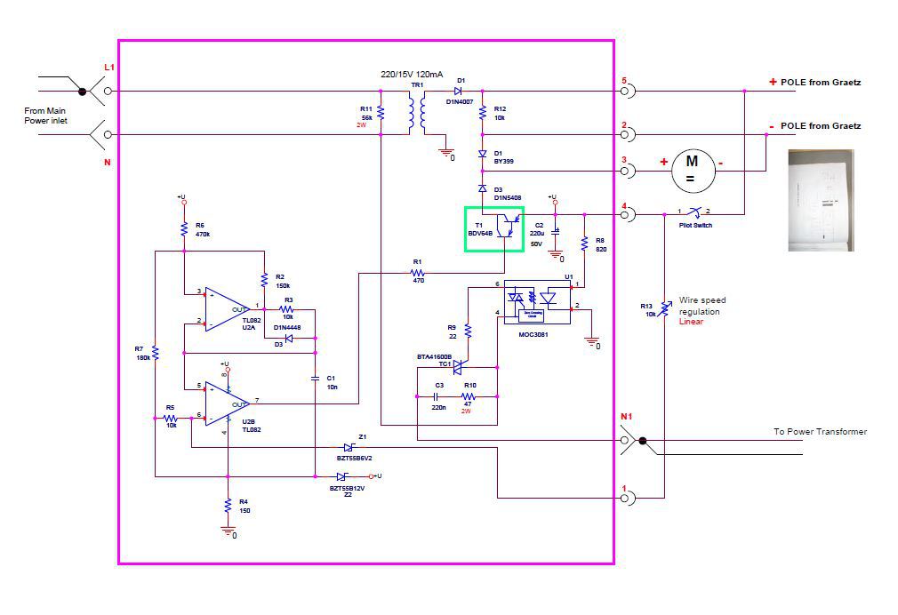
Valaki tudna segíteni, hogy egy varstroj varmig 1600 -ba milyen gázszelep kell és pontosan hova kell / lehet bekötni? használtan vásároltam a készülékez, egy lada szamara 12v szelep van benne, a huzaltolóra kötve, viszont, azt vettem élszre, közepes előtolás és alatta, nem kapcsol be a szelep.. rámérve kb 7 - 8V van a huzaltoló motoron. két rajzot találtam hozza, esetleg hátha segít valamit..
A vezérlőkártya N1-L1 pontjaira. Iker faston csatlakozóval simán megoldható.
és meg tudnád mondani, hogy milyet kell vennem? Hány V-osat? vagy akár komplett típust?
ui: illetve ennek a gépnek a 1700-as verziójában az 5 és 2 közé van bekötve (gv gondolom az lenne..), ha jól néztem, de annál sem találtam meg hány V-os vagy milyen típusú lehet.. bár abban már a mm-101 es jelölésű panel van bennen pedig a mm-100 as.. |
Bejelentkezés
Hirdetés |




Csak úgy megsúgom, hogy 40 év alatt a huzalon lévő lakk (csúfnevén zománc) is úgy kiszárad, hogy ha elkezded visszabontani a huzalt, centis darabokban pattog le róla. Egyszer kell csak rendesen megterhelni és kész is a menetzárlat.



A gép csak a csévét hajtja, a huzalt kézzel vezetem. A huzal 0,3-as. De ne offoljunk tovább, ez a Co készítős topik... 









