Fórum témák
» Több friss téma |
Igen! S a második mellékelt rajz a kapcsoláson kívül az ellenállás kiszámítási-képletét is tartalmazza.
Ha jóltudom a BC548 MAX kollaktorárama az 500mA! Ennek felével illene terhelni...
Köszönöm! Hova kössem az ellenállást?
LED nyitó feszültsége: 3V LED árama: (ezt nem nagyon tudom... hagyományos magas fényerejű LED-ekről lenne szó) Meg tudnád mondani, hogy mekora az áram, és hogy hova kössem be? Előre is köszönöm
Módisitás_MMV_-02.JPG-ban benne van minden...
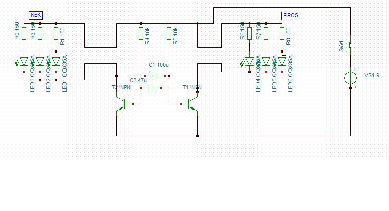
Nédz meg a linkemet. Szerintem nem bonyolult! Az ellenállás értékét úgy kapod meg, hogy a két led nyitófeszültségét összeadod (ez esetünkben 2*3V = 6V) és kivonod a tápfeszültségből. 9V - 6V = 3V Mivel pontos paramétereket a ledről nemtudsz, ezért egy norlál led áramával célszerű számolni, azaz 20mA lesz az I (áram)... Mivel az ÓHM tövény értelmében az R = U / I, azaz R = 3V / 0.02A (20mA). Tehát az egy soros led-füzér ellenállása 150 ohm lesz. Ha három fűzérrel terhelsz egy tranzisztort akkor 3 * 0.02A = 0.06A azaz 60mA fog a tranyón átáramlani. Mellesleg ha az első módosításomat készíted el, akkor ott is csak 6*0.02A=0.12A (120mA) lesz az egy tranyón átfolyó áramerősség. Tehát azt is nyugodtan el lehet készíteni!
Tehát akkor a mellékelt kapcsolással fogom elkészíteni. (Mert azt mondtad, hogy az első is jó) Egy-egy LED előtt 330ohm-os ellenállás lesz.
Gondlom így jó...
Igen! Jól gondolod!
[off]( Ugyanazt a képet nem kellene kétszer (többször) feltölteni! ) ( Elég lenne egy link is a kivánt képanyagra! ) ( Ne terheljük fölöslegesen a szervert, ha lehet... Köszönöm. )
sziasztok...ebben a kapcsolasban milyen alkatreszeket kell kicserelni ha 12 voltrol akarnam mukodtetni a cuccot(auto).....tudtom szerint az ic 15 voltig birnak...tehat nem tudjatok erdemes e az ellenalas ertekeket novelni meg stb stb...vagy inkabb csak ic megoldassal vagy zenner dioda ellenalas parossal lecsokkenteni a 12 ot 5 re??....
koszonom a segitseget..
Szerintem 3 3 ledet sorbakötni és az 56 ohmot 220 ra cserélni. Ugy gondolom egyébb változtatás nem kell.(meg persze a kondikból nem elég a 6.3v os.
Ha autóba teszed akkor egy 10V stabkocka három led sorba meg az 56 ohmos 150 re cserélendő szerintem.
esetleg 7805 vagy egy 5,1 Vos zéner
és semmi mást nem kellene akkorpuli
amugy en is erre gondoltam.....a 7805 ossel meg nem dolgoztam...de megprobalom valahogy megoldani..ha nem sikerul akkor majd szolok...
![]() ......koszi szepen!...
ÉN Inkább "(#234317) proba" válaszát javasolnám...
Sziasztok!
A mellékelt kapcsolást szeretném megépíteni 3db 10mm-es kék, és szintén 10mm-es 3db piros LED-ből. Az lenne a gondom, hogy ezekről a 10mm-es LED-ekről mindenhol más adatot találok.(nyitófesz.) Mekkora előtét ellenállást twegyek eléjük? Ha ez a kapcsolás nem bírna, akkor milyet javasolnátok? A válaszokat előre is köszönöm!
Én a felülről közelítés módszerét javaslom.
5V + 220 ohm .Ezzel szerintem a led világítani fog egy kicsit szinte biztos .Ekkor meg tudod mérni a nyitófesz értékét. Ha meg az áramra is kíváncsi vagy, akkor csökkentsd az ellenállást első körben (táp-nyitófesz)/15mA értékre, ha ezzel nem világít rendesen jöhet a katalógus szerinti következő fokozat. Ha nincs műszered akkor próbálgatás kiindulópont 5 V 220 ohm (ezzel egy normál LED már szépen világít )
Sziasztok!
A mai napon találtam egy 555 IC-s villogót. Azt szeretném kérdezni, hogy ez milyen ütemben villognak a LED-ek? Azt meglehet-e oldani, hogy legyen egy felváltva villogó és egy együtt villogó üzemmódja? A válaszokat előre is köszönöm!
A honlapon lévő képlet szerintem jó neked.
A villogás váltás pedig:
Én meg találtam duo LED-hez villogtatót!
sziasztok.én még uj vagyok itt.de az elektronika is magas nekem.remélem tudtok segiteni.szoval,én a kitt nek a villogo sorát szeretném megvenni valahogy,vagy valahogyan.tudtok e nekem ebben segiteni??légyszives ne ideirjatok hanem irjatok nekem a kisst-boy@t-online.hu ra.elöre is köszi.
ui:de esetleg nekem megvan a kapcsolási rajza.ki tudná nekem olcsoba megcsinálni.elöre is köszi sziasztok
Mivel még új vagy, ezért csak így hívom fel rá a figyelmedet:
Ez egy fórum, nem levelező lista. Ide "illik" a választ kérni, és nem privát üzenetben, illetve nem e-mailben. Azon kívül ha leírod, konkrétan, miben szeretnél segítséget kapni, biztosan leszünk páran, akik szívesen segítenek Neked! (Csak hogy biztosan megkapd ezt az üzenetet, megírom privát üzenetként is, arról kapsz értesítést a mail-címedre.)
Ejnye, Miki! De a "rajzfilm" nagyon jópofa!
Készítsd el ezt a kapcsotást! Hidd el megéri!
)De ne OFF-oljuk tovább ezt a témát!!!
Szeretnék egy villogót csinálni a kis helimre de még nem találtam olyan kapcsolási rajzot ami jó lenne nekem.Mert úgy szeretném megcsinálni mint a nagy heliknél van az alján az a piros fény.Csak kicsiben kellene egy egyledes villogó.Szerintem tudjátok miről van szó
Szóval úgy kell hogy villogjon hogy villan nagyon gyorsan 2-tőt után 2 mp várakozás vagy elég 1 mp is és megint újar.Na ehhez kellen nekem kapcsi rajz. A válaszokat előre is kössz..
Szia!
Kis pici 8 lábú PIC-el lenne talán a legjobb. Valahol fent is van a neten ilyen. Otthoni gépemen valahová elmentettem, egy 12F629 típusú piccel csinálta valaki. Pár jumperrel többféle minta is választható volt és közte volt a dupla villogás is. Megpróbálom megkeresni. Lehet addigra már írnak is neked egy progit hozzá
Ket astabillal lehet egyszeruen megoldani .
Alabb vannak is rajzok (astabil), ebbol ketto kell (pld. a duo led villogo). Az elso egy aszimmetrikus astabil a masik meg egy szimmetrikus. Az elsonek a kitoltesi aranyat ugy valasztod meg ahogyan neked megfelel. Ez utobbi vezetli a masodik astabilt egy tranyon keresztul amely bekapcsol egy kis idore es a led felvillan egy parszor.
Ez igaz, ha viszont repül is a helije, (nem tudom) akkor a pic kisebb, könnyebb, stb.
Cserébe programozni kell egyszer.
Valahogyan igy SMD alkatreszekkel:
Lenne itt egy videó amiben egy Ledes strobi van.Már hónapok óta keresek hozzá kapcsolást de nem találok
.Ezért kérem most segítségeteket.A válaszokat előre is kössszi......
ja és itt a videó már el is felejtettem...Ledes strobi
Helló!
Ezen a web oldalon lehet, hogy megtalálod azt ami Neked kell. Ugyan csak egyetlen megoldást ad és azt is vásározni kell... Itt
Ez sana szinte biztos hogy mikrovezérlős (talán még a kvarc is látható) ,a kapcs rajz szinte csak a led és tranzisztor vezérlésére ,a táp előállítására korlátozódik,a többit a program csinálja.
Esetleg egy 4017 kimeneteit összediódázva lehetne valami hasonlót (egyszerűbbet )összehozni.Pl valahogy Így a kimeneten lévő diódákkal a villogást változtathatod.Egyébbként ebben a topicban is biztosan találsz valami érdekeset (ez is innen való) |
Bejelentkezés
Hirdetés |





koszonom a segitseget..
és semmi mást nem kellene akkor




)
Szóval úgy kell hogy villogjon hogy villan nagyon gyorsan 2-tőt után 2 mp várakozás vagy elég 1 mp is és megint újar.Na ehhez kellen nekem kapcsi rajz. 
.Ezért kérem most segítségeteket.




