Fórum témák
» Több friss téma |
Fórum » Motorgyújtás
a foyltószelep állásának érzrékelésére mindenképp potméret használnék.. pillangószelep előnyben ..
a súbereshez meg lineáris tolópotit kellene fabrikálni.. de nem is ez a lényeg, részletkérdés... hanem a szabályzó felépítése.. alap: ugye referenciapont + késleltetés a késleltetés 2 részből tevődik össze (folytószelep állása + fordulatszám értéke) a fordulatszámhoz egy lieáris görbét egyszerű csinálni! már kitalátam, a multkor.. a jeladónak van egy olyan kitöltési tényezőjű állapota, amikor az imp.idő görbéje párhuzamos a lineáris egyusz késleltetés görbélyével! szal ez megvan.. az imp. időből ugye lejön a konstans érték (imp idő és a késleltetés közötti...), és még ki kell vonni a folytószelepen lévő poti értékéből képezett időértéket, az egész különbsége mehet a refjel után késleltetésnek... namost idővvel babrálni nem tudunk ezért digit számláló fix oszcijellel!jeladó imp ideje alatt elöreszámol, majd kvonjuk a kostans értéket (x szám), és kivonjuk a potiról átkevert (feszosztó+ A/D vagy akármi) (Yszám) -ot, kijön egy 3. számérték, amit a refjel után visszaszámláltatunk a kezdőpontig (0-ig) és ott lesz a gyújtás időpontja... namármost ez szerintem anank, aki ért a pic ekhez gyerekjáték (a lineáris egyusz meredeksége az oszci frekijével változtatható!, a folytószelep meg az osztó arányával módosítható, tehát még "analóg" oldalon megvan az állítási lehetőség és nem kell megint átírni a progit..) egyenlőre ez ugrott be.. csá
SS495B-ez a mágneses térerővel arányos jelet ad ki (háromlábú).
gulyi! Láttam már pár szétkopott potit kocsikban ugyanúgy folytószelepállást mértek. Jobb a hallos.
legyen akármilyen
akár komplemeter kapacítív is lehet felőlem, csak egy számértéket lehessen csinálni belőle..
Rágom-rágom amit irtál...
Egy dolgot még figyelembe kellene venni:inditáskor még véletlenül se tudjon téves gyújtás létrejönni! Ezt gyárilag nagyon egyszerű módon hozzák létre:1500n/min alatt csupán a jeladó megfelelő irányú impulzusa gyújtja a tirisztort,az elektronika még nem is él,csak efölött. Jót tesz a lábnak.
Ha meg tudod iratni én adok hozzá elveket, hogy minden digitálisan legyen és programozhatóan, mindössze egyetlen főtengelyszenzorral és egy folytószelpérzékelővel.
Tehát: az érzékelő felső dugattyú holtponton. Egy számlálóval mérünk kristályos oszcillátorjelet majd ennek értékét hasonlítjuk egy digitális komparátorral össze egy előre eltárolt értékekhez, ebből állandóan tudjuk a fordulatszám aktuális értékét. Érdekel valakit tovább?
Késő van és fáradt vagyok...
Szóval ujra jól leírva: digitális számlálóval számoltatunk egy teljes fordulaton keresztül kristályos oszcillátorjelet vagy annak leosztását, ezt hasonlíttatjuk össze digitális komparátorral előre felvett adatbázissal, így a fordulatszám már megvan. ezt az értéket átírjuk egy egy másik számlálóba (vagy a memóriából az adott fordulathoz rendeltet), ebből fogunk visszaszámolni miután levontuk a többi digitális adatot belőle, a végén pontosan az előírt előgyújtási időben gyújt. Van még tovább de .....elalszom...
nekem egyenlőre fingom mincs a picekhez,
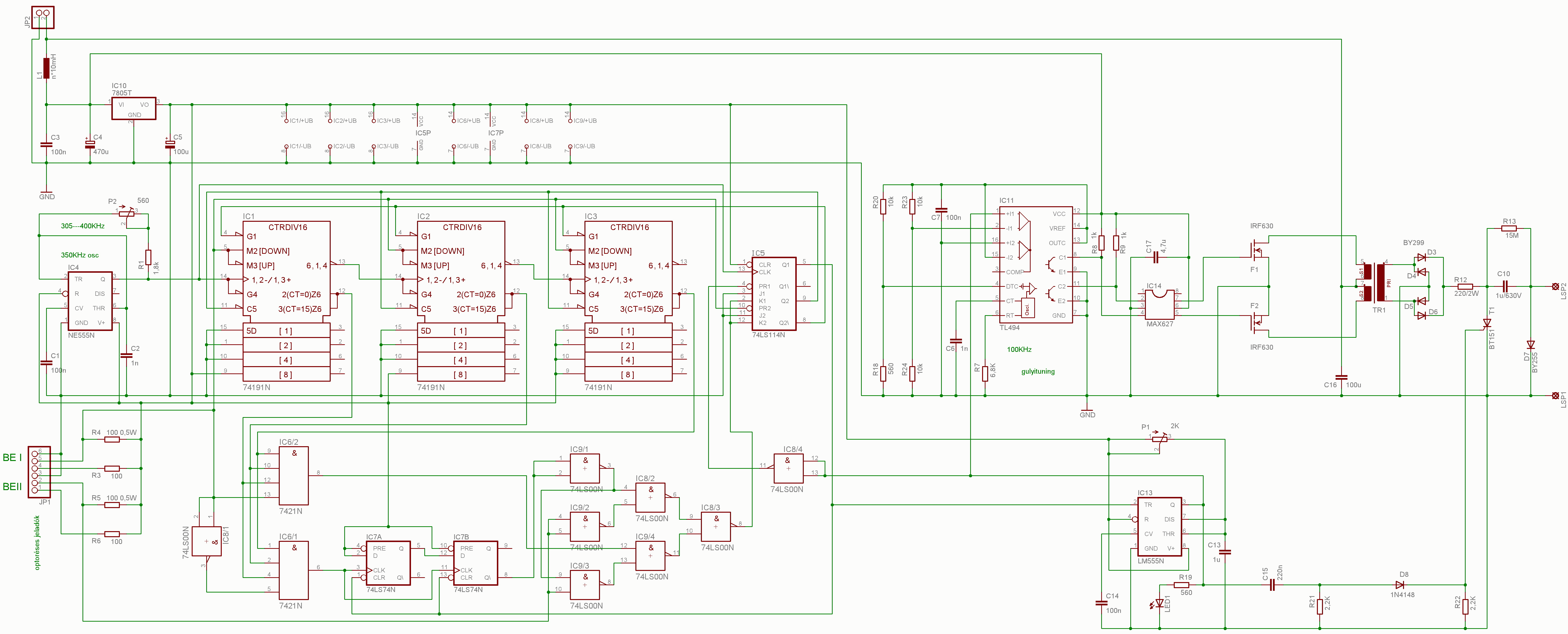
ezért is terveztem meg a lineáris előgyújtást számlálókkal kapukkla és tárolókkal (10 db IC )3*74191= 12bited U/D számláló.... nah ezzel a 12bites felbontással és 350KHz es oszcijellel, az eredő görbe elfogadhatóan egyenes! nincsenek megtöeések a felbontás mintt (mint a 4 vagy 8 bitessel lenne...) namost az nekem nemigen tetszik, hogy adatbázis legyen a PIC be (mégis hány érték ? 256 ? hol van az a 12 bithez, csak 2^8. ikon) mex: a motor indítási problémát már megoldottam igaz mégegy jeladóval ... műxése: egy tárcsa a főtengelyen egy kivágással (FPH-t˘90° nak véve) 31° kivágva ... a tárcsa szélén 2 optoréses jeladó: egy fix FE bekötéssel.. 19°--50° ig ad alacsony szintet többi magas. ez vezérli az U/D lábakat (meg még eztazzt )a másik jeladó az alap előgyújtásé azt oda rakod ahova akarod PL 80° hoz... ez az előgyújtásérték lesz mindaddig a valós amíg a szabályzó "utól nem éri"... a konstans érték levonasa már az elején megtörténik (320us kb) mégpedig a reset nem 0ra hanem 397x valamennyire állítja be a számlálókat ( hogy azt a 12bitet minnél jobban kihasználhassam )majd innen számol előra 350KHz vel 19°tól 50°ig maj 50°tól rögtön visszafele számol, és ha eléri a nullát akkor gyújt , kivéve ha már a másik jeladó ki nem adta a gyújtást ![]() az előgyújtás 430n/m-től már működik (elötte túlcsordul a számlálólánc--> hiba) és max 12000n/m re terveztem. és a végére a lényeg, hogy ezt a sok szemetet egy full gagyi PIC-el is meg lehetett volna csnűálni sokkal jobban (12bit helyett 24...talán már nem is kellene segédjeladó...)... dobok egy rajzot, nyákot is terveztem ám hozzá, ilyen emeleteset, tűs csatikkal ..
pontosan késleltetni kell max értéktől, de nagyon vigyázni kell, mert a szögsebesség baromi nagy lesz.. 1ms és máris HF után van a gyújtás (táblázat... 12000n/m nél már 72°/ms, ez azért már dúrva..!!!)
csatoltam egy exeldokot.. ebben elmélkedtem, hogy hogyani közelítsem meg azt a piros vonalat a zöld vonallal (sárga a különbség--> a kostans) sztem egy hónapig csak agyaltam kondis baromságokkal.. próbáltam kondi tölt-kisüt módszertis de azzar az a baj hogy a konsi exponenciális görbéi soha sem lesznek párhuzamosak a pirossal... aztán amikor rájöttem a trükkre, hogy az imulzusidőkkel kell babrálni, akkor meg az volt a gond, hogy az idővel hogy babrálok? megint RCtag T tölt = T kisüt, de hogy vonom ki a konstanst?? ![]() aztán ráálltam a számlálókra... nektek sem jön be az egyusz4+CDI.gif?
egyusz4+CDI
deltettem ide...
Bár a rajzot nem tudtam megnyitni,a leirás alapján tényleg sok energiát fektettél bele! Ehez külön gratula,és nagyon szépek a nyákok is.
Ha még ezt tovább bonyolitanád a folytószelep jelének feldolgozásával :circling: ... Tényleg pic-elni kéne. Nekem is rá kellene már szánni magam,de munka után már nemigazán van rá késztetésem (bár lehet,hogy csak magamnak magyarázom be). Egyébként a végleges előgyújtásgörbét (a 3D-set) hogyan akartad fölvenni? Fékpad,vagy próbák hosszú sora? Régi vákuumos szabályzók görbéje is sokatmondó a résztöltés tartományában.
hmm kinyitottam a könyvet , azt írja hogy a FIAT UNO digiplex gyújtása csak 512 értékkel dolgozik, mégpedig:
64 szakaszra osztott fordulatszém és szívócső(torokvákuum?) nyomás 8 részre osztva--> így jön ki az 512db érték, derültégből villámcsapásként ért ez! ettől sokkal több értékre számítottam... a helyes előgyújtásértéket talán a gyertya mellé beapplikált nyomásérzékelővel lehetne megállapítani... (szögelfordulás-nyomás görbe..)
excell 2003 al csináltam..talán ez a baja
ha megnyílik majd nézd meg görbéket.. a vége nagyon lapos--> tehát nagy felbontás szükséges!! (énis akartam 12 részes UAA180 as késleltetős dolgot csinálni.. egy monostabil 12db az IC álltal kiválasztott Poti időzítótaggal... )
3D-shez már 3 változó kellene
RPM és foyltószeleppel csak síkban lehet dolgozni egyenlőre... kérdés persze, hogy mi legyen a 3 változó ezután pedig csakis fékpadon lehene mérni tárolni beírni az értékeket... (én 12bittel osztottam fel a fordulatszámot ez 4095db érték..igaz csak lineáris..)
wáá de hülyeséget írtam..
lool na mindegy.. persze hogy lehet 2 változóval 3D hálót felvenni..
Eszembe jutott még valami: Durván az ezredfordulóig foglalkoztam aktivabban cross és enduro tekercsekkel és elektronikákkal,és ez idő alatt jópár kipufogószelep vezérlést kellett javitanom. Ebből azt akarom kihozni,hogy biztosan nem elhanyagolható a hatása egy ilyen beépitésének sem. Szerintem ezt előnybe részesitették a folytószelep figyelésével szemben (legalábbis kétütemű vonatkozásban).
Egy érdekesség:találkoztam már olyan "lendkerékkel" is,melyen 5! db bütyök (különböző hosszúságú) vezérelt egy jeladót. A moci emlékeim szerint egy 125-ös Kawa volt. Hálistennek csak tekercsbaja volt.
Nos ami a PIC-es rendszer programozását illeti abban én nulla vagyok. Viszont beleolvastam a PIC-es srácok topicjába tegnap, és szerintem vannak ott nagyon profi srácok, meg lehet őket kérdezni hogy nem-e állnának össze megcsinálni nekünk a programozást. Tulajdonképpen ha egyszer megalkotják, vannak hozzá programok a módosítgatáshoz, akkor már mi is használhatnánk. Hobby szinten csak ezért nem érdemes ezt nekem megtanulni. Persze nem egyik napról a másikra gondoltam, ugy amikor ráérnek egy picit (nincs más ötletem, készet meg még nem találtam, csak pénzért, rajz one). Megkérdezni nem kerül semmibe, maximum elhajtanak a francba!
Na számolgatás: alap: 12.000. n/min 1 fordulat= 5ms 1 fok=13,69963 us (mikrosek.) 1MHz órajelnél egy periódus ugye 1 us. Na most 6MHz-es órajellel lehet találni mikrokontrollereket és PIC-eket (ugye az 6-szor gyorsabb) amivel már kivitelezhető pontosan a vezérlés. Amennyiben tovább akarunk pontosítani például lehet az amúgy is beolvasott fordulatszámhoz, hibakorrekciót hozzáadni (levonni valójában) a számlálóhoz. De ennél még egyszerűbb a beolvasott értéket olyanra méretezni, ezzel a pontosság meg van oldva. Néhány mikrokontrollerrel találkoztam a programozható gyújtás keresése során, és 40-50ns műveletvégrehajtási sebességről írtak. Szerintem lehet olyat találni ami tartalmazza a szükséges cuccokat és elég gyors is. A srácok ismerik ezeket akik ilyet programoznak, ha segítenének keresnének hozzá alapot is nekünk. Analóg 3D-s szabályzót azt már kiagyaltam régebben, csak kicsit macerás. Több jeladót kell használni eltolva egymástól, pld. 5-10-15-20-25-30-35 foknál. Hogy mikor melyik határozza meg a gyújtás pillanatát, az a fordulattól és a terheléstől függ. A fordulatszámot egy frekvencia/feszültség átalakítóval veszem (LM2907/LM2917). Ezáltal van egy 0-5V közötti fordulattal arányos jelem. Ezt komparátorokkal figyelem, és az adott fordulat elérésekor átkapcsolom a megfelelő hall-ra a vezérlést. Indításkor jel nélkül az első (legkisebb előgyújtás) él, mivel onnan lépked felfelé, tehát gyújtás jel már indításkor is van, kiesés/rossz jel nem fordulhat elő indításkor sem. A hall-os lánc ugy van megoldava, hogy az összes hall rajta van a vezérlésen egyszerre kezdetben. A fordulat emelkedésével egyenként tiltom a hall-ok jelét a minimális előgyújtástól felfelé, így egyre korábbra kerül az előgyújtás a fordulat emelkedésével. Az átkapcsolásokat analóg komparátorok végzik a fordulatarányos feszültség meghajtásával, ezek beállításától függ hogy milyen fordulaton lép feljebb az előgyújtás. Hogy hogyan lehet ebből 3D-t csinálni? Eltolom a fordulatszámarányos feszültséget (vagy a komparátorok referenciafeszültégét, tehát a fő referenciát, amivel az összes kapcsolási pont mozdul), így a komparátorok az eltollás mértékétől függően már más, alacsonyabb vagy magasabb értéken fognak kapcsolni, és így tulajdonképpen az egész komparátorlánc átkapcsolási értéke arrébb tolódik. Ezt az eltolást a terhelés függvényében több lépcsőben is megtehetem, így már 3D vezérlést kapok. Ha pontosabban akarok vezérelni, minden lépcsőhöz teszek egy új komparátorsort, amivel a meredekséget is módosíthatom a terhelési értékhez. Pesze ezt megtehetem a referencia feszültség egyidejü módosításával is, akkor nem kell új komparátor sor a meredekség változtatásához. Mivel én nem foglalkozom versenymotorokkal, ezért én öt hall-os rendszert terveztem, és a terhelésérzékelést sem csináltam (pedig az kéne). Azért öt hall-t fogtam, mert így egy smd négyes komparátor elég (a max. előgyújtás hall-ját soha nem kell tiltani, az öt lépcsős szabályozás az első négy kapcsolásával megvan. Ehhez képest egy két érzékelős programozható maga az álom. Eleve ha a beállításokat nézzük. Például a felső holtpontra állított érzékelő esetén az alap beállítása egyszerüen gyerekjáték, és a kapcsolási pontokat is pillanatok alatt lehet módosítani. Annyit fűznék még a programozhatóhoz, hogy míg egy fix hall-ossal öt lépcsőben szabályzok, ugyan ez az érték egy egyérzékelősnél sok-sok lépcsőt jelent, mivel a fix érzékelős kapcsolási pontja nem változik a szögsebesség emelkedésével, de egy késleltetős számlálósat ezidő alatt többször is módosítani kell, mivel a fordulat emelkedésével folyamatosan csúszik arrébb korrekció nélkül. Ha érdekel valakit akkor folytatom a PIC/mikrokontrolleres feljebb elkezdett logikai kialakításának kiagyalását. Az analóg szabályzás kiagyalása meg az én agyszüleményem, az R/C-s meg hasonló megoldásoknál sokkal jobb szerintem.
YAMAHA DT 125 nél a rendszer neve asszem YVPS
nagyonsokat tob a teljesíményen de nem egymagában csak a szelep!(elektromos rendszerű) amikor mentem vele bátran odavágtam neki aszittem leesek róla mikor kinyitott a szelep...a rezonátoros kipuff miatt kell a szelep. a rezóhatáshoz nagy fordulaton nagyobb kipuffablakra van szükség! viszont alacson fordulaton ez a nagy ablak káros hatást fejt ki. ugye 2T keresztöblítéses.. a keverék tolja ki az égésterméket a nyíláson, de ha nagy a nyílás akkor a keverék is kimegy (mivel itt még nincs rezónak hatása ezért nem is jön vissza...) ezért leszűkítik az ablak keresztmetszetét, lefolytják így nem tud olyan gyorsan kiáramlani az égéstermék-> valószinűbb, hogy több keverék marad bennt.... ennek is a folytószelep és a fordulatszám alapján kellene működnie.. HONDA MTX 125cm is van ilyen szelepe de az asszem bowdenes a gázkarról..
Az lehet hasonló elvre épült mint amit én kiagyaltam.
Egy kis pontosítás mert megint nem fogalmaztam pontosan: a negyedik bekezdésben.
Az hogy az első hall él kezdetben úgy kell érteni, hogy mivel az összes hal egy kimenetre dolgozik, ezért hiába kapcsolnak ki pld. a legmagasabb vagy az allatti érzékelők, amíg az utolsó (a legkisebb előgyújtásé) le nem kapcsol nincs gyújtási jel, mivel az összefűzött kimenet nem változik. Csak akkor képes előbb változni, ha a hall (legkisebb előgyújtás) kimenetrenetre jutását tiltom. Ez azért van így megoldva, mert így nem fordulhat elő gyújtáskiesés egyetlen fordulat alatt sem, mindamellett a tiltás a komparátor kimenetéről jeladónként egy-egy tranzisztor és néhány ellenállással megoldható smd-ben is, tehát nincs feleslegesen bonyolítva, és üzembiztos. Akár egy hall kiesése (meghibásodás) sem jelent gondot, csupán a vezérlés jósága (lóerő) csorbul, de a motor megy tovább. Üzembiztonság szempontjából ez nem rossz.
Néhány link a magyar vezérlőről.
VGC240 előgyújtás-vezérlő a gyártó oldalán Túl sok info nincs róla itt, még az ára sem. TOTALCAR cikk - Magyar előgyújtás-vezérlőelektronika Ez egy nagyon jó cikk a cégről és az elektronikáról, a képekre kattintva a galériában még több kép van. A szocimotoros.hu cikke Ez alink már korábban szerepel a topicban, de betettem hogy egyhelyen legyen a többivel. A turbopower.hu cikke A ford-klub.hu topicja, kettő 3D-s ábrával Itt szintén a magyar vezérlőt tárgyalják. Találtam egy szabad projektet ami tartalmaz programozható vezérlőt. Az 1996-os szálat még mindig nem néztem. Elvileg az is szabad projekt volt. Elvileg egy ilyen nyitott projektből (forráskód stb.) kivehetjük a vezérlés azon részét ami nekünk kell, a többit meg elfelejtjük. Ez komlett autóvezérlő, ezért sokkal több mindennel törődnie kell. De mivel az ilyeneket modulosra tervezik, ezért szétdarabolhatóak, mind programilag, mind hardveresen. Íme a link: MegaSquirt Erről már volt szó itt a hobbielektronikán is a kövezkező topicban:Építsünk EFI-t
Néhány gondolat az általam kreált rendszerről. Mivel a töréspontokat feszültséggel (komparátor bemenete) állítjuk, amennyiben erre egy-egy helipotot teszünk, bármikor állíthatóvá válik. A fordulat/feszültség értékét mindig ugyan arra a szintre állítva (pld. előre leellenőrizve és beállítva padon, a feszültség/fordulat adatokat egy táblázatba rögzítve) lehetővé válik beindítás nélkül a töréspontok pontos átállítása egy labortápon mindössze egy kéziműszer segítségével. Ha a hall-ok szolgáltatta jelre egy-egy ledet teszünk, egy pillanat alatt ellenőrizhető a menet közben a működésük. Versenymotorokra is alkalmasnak tartom, mivel 3D-ben elkészítve pontosan szabályozható vele a moci. mondjuk nincs rajta blokkhőmérséklet meg levőhőfok kompenzáció, de hát a blokk az ugye ugy is meleg lesz, a levegőhöz meg be lehet állítani egy másik szabályzót (pld. magas páratartalom vagy száraz levegő) és cserélni. Persze a bolkkot padon be kell mérni a teljes 3D-s tartományban előtte pontosan. Ezekből az adatokból na és az áttételekből ki lehet számolni a legnagyobb nyomatéku fordulatokat és sebességtartományokat a váltásokhoz, hogy a legoptimálisabban lehessen menni. A fordulatjelből akár a kipufogójel vezérlést is lehet vezérelni, de ezt a padon való beállítással együtt kell felvenni a gyújtással együtt. Ez egy jó kis időt eltart amíg egy ilyen motor be van mérve pontosan, de a végén úgy megy mint az állat. A teljesen kész és beállított motorra egy komparátorral olyan ledeket is lehet tenni, ami a túl alacson vagy a túl magas fordulatra figyelmeztet (nem optimális tartomány, váltani kell).
Itt egy háromlábu analóg mágnenses szenzor amiről beszéltél. Egyszerűbb érzékelőnek, mert csak a mágnes kell és ez, igazad van. Én ezeket nem ismertem (mert sosem kellett még semmihez). Véletlenül botlottam bele.
Ratiometric Linear Hall-effect SensorOHN3150U, OHN3151U, OHS3150U, OHS3151U PDF dokumentum, gyártó a doksiban.
Sziasztok!
Befejeztetem a kutatást programozható vezérlő ügyben. Rengeteg időt felemésztő és több száz (vagy talán több ezer?) weblap átturkálása után a neten találtam opensource vezérlő projekteket. Természetesen ezekhez a betöltendő programok is megvannak a forrással együtt. Nem mindet néztem át, és csak egyet töltöttem eddig le. Ugyan itt fékpadokat árulnak, 1070 EUR-nál kezdődik (csak az elektronika, a többit itthon kell megoldani). Egy kivételével (ez autóvezérlő) ezek csak egy dimenzióban képesek vezérelni, viszont ezt szerintem majd át lehet dolgozni (természetesen opensource-ban). Addig is lehet ezekkel kísérletezni, készíteni hozzá egy egyszerű próbapadot egy motorból (pld. cd meghajtó, egyet már alkottam) és tesztelni. Sok topicot is át lehetne még olvasni, volt olyan vezérlő amelyre csak így akadtam rá, lehet hogy még ezeken kívül is van. Sajnos nekem nem sok időm van, és az utóbbi napokban is a lehetőségeimnél sokkal több időt öltem bele a keresésbe is. A továbbiakban közösen is ügyködhetnénk a dolgon, hamarabb lenne majd egy 3D-s használható vezérlő. Persze nem gondolom, hogy mindenki (köztük én is) teljes gázzal nekilát, mindenkinek megvannak a saját maga "keresztjei" amit cipelninie kel az életben. De ahogy van kedve és ideje valakinek foglalkozni vele, szép lassan megoldanánk a dolgot. Akit verseny szinten érdekel, van egy analóg PIC-es szervo is (dil-8-as tok+ meghajtó+mechanika) kipufogó vezérléshez. Láttam 3845-tel működő transzvertert is, és más variációk is vannak. Tehát a kérdés a következő: érdekel-e valakit a téma, magamat nem szeretném linkekkel és postokkal ellátni. Ezen kívül feleslegesen írni sem szeretnék ha nem érdekel senkit. Pic-es programozókütyük is vannak, egyszerűek és PC-ről mennek, de gondolom ezt tudja (sejti) mindenki. Én a nulláról kezdem a PIC-et (programozás és használat). Felépítésre és működésre ismerem, de soha nem foglalkoztam vele. Lehet hogy még egy programozót is tudok keríteni (szakmája: programozó), de még nem kérdeztem. És ismerek még néhányat a netről is. Mivel az alapok megvannak (alap működő PIC program), a módosítása nem hiszem hogy kifogna rajtuk. A végén pedig azt kapnánk eredménynek amitjelenleg csak venni lehet (és ha elszáll vehetsz másikat). Persze becsülöm az ő vezérlőjüket is, aki nem akar építeni, az megveszi a magyart. Üdv. FREDDI
Hi
Szerinted megérné ezt megcsinálni kisköbcentis motorra? Kikíséletezgetni fékpadon az optimális előgyújtás értéket? Minden típusra egydileg? Jó lenne, ha tudok segítek a magam módján. De szerintem ez eléggé sokba kerülne, amit néhányan nem engedhetünk meg magunknak. Bár jó lenne!
Nem tudom mennyit tartassz soknak. Maga az alkatrészköltsége nem az, max egy-két ezer forint. Ha meg nem érné meg, mi a fenének gyártanának minden autót előgyújtásszabályzóval manapság. Arról a kismillió külön kiscégek által kifejlesztett és árult vezérlőről ne is beszéljünk. Azért gyártják és fejlesztik, mert nagyon hasznos, és mert fogy, a jó bornak meg nem kell cégér. Ha nincs szabályzód egy motoron, elég tetemes fogyasztással kell számolni. A mai benzinárak nem elég magasak? És csak nőni fog. Vagy egy másik példa, eldobod a mocidat mert régebbi, és veszel 5-6 százezerért majd újat amin lesz már az is. Ezt mindenki megteheti! Vagy nem? És környezetbarát, mert új motor, ujra kell olvasztani a fémeket, legyártani mindent nagyon sok energiafelhasználással, mert az gazdaságos, jól telefüstöljük vele a légkört, még nem elég halott. Én a környezetvédők helyett programot hoznák létre ilyen olcsó vezérlőkre, hogy minél több motoron legyen, csökken az energiafelhasználás mind benzinben, mind az iparban. Ezen kívül a motor nagyon rugalmas lesz tőle. Ha ezt a vezérlést kikötöd egy ilyen vezérelt motoron, rá sem ismersz, annyival rosszabb lesz. Nem véletlen hogy annyian keresik.
A beállításról. A legjobb próbapadon. De nem olyan bonyolult az mint hiszed, be lehet állítani anélkül is. Egy tesztkör pld. 16 fokon, egy egyenletes emelkedőn, a lehető legmagasabb fokozatban. Megfigyeled, hogy hol gyorsult a legjobban, mely fordulatszámon. Természetesen csak a lehető legmagasabb sebességfokozatban kell nézni. Pár próba, és tudod. A fordulatot vagy méred, vagy visszaszámolod az áttételből. Én számolom. A sebességet meg pontosan mérni tudom órával, eltérés max 0,1%. Ez biciklis óra, a hitelesítés úton a km jelzéshez, max 10 m eltérés egyik km kőtől a másikig, akkor nagyon pontosan mutat. A váltást kell rajta figyelni, a kerék kerülete cm pontossággal állítható rajta (hitelesítés) Ha mész valamerre egybekötöd a beállítással, lehetőleg főúton, az pontos. Miután megvan 16 fokon, hogy mely fordulaton a legnagyobb a nyomaték, számológépen átszámolod az értékeket más fordulatokra, és beállítod. Előgyújtásból és fordulatszámból ki lehet számolni, hogy adott gázállásnál (amin nézted) mennyi idő alatt ég el a felső holtpontig (nem egészen, de ez most lényegtelen) az anyag optimálisan, ezt számolod át más fordulatszámokra és állítod be. Ezáltal ilyen gázállással már teljes tartományban sokkal jobban fog húzni a moci. Ezt még lehet finomítani a görbe módosítgatásával és néhány próbával. (pld. magasabb fordulaton egy picit korábbra mint a számított, alacsonyabb fordulaton későbbre egy picit, vagy az egész görbét előlrébb vagy hátrébb egy pár fokot) Mint mex is már írta, az optimálishoz közeli görbék nemsokban különböznek a különféle motorokon, inkább a meredekségük változik, persze a porlasztási viszonyok is beleszólnak, de egetverő különbségek nem fognak mutatkozni a jellegükben. Tehát egy csomó motor optimális előgyújtásgörbéjét tanulmányozva közelítőleg előre is megjósolható a próbaképpen beállítandó fordulat/előgyújtás görbe. Már ez a saccolásos beállítás is nagy változást hoz. A 3D-s beállítás is így működik, csak más gázkar állást kell használni (és valószínű más emelkedőt is ). Szintén sokat segít az értékek beállításához a különböző motorok 3D-s optimális görbéinek tanulmányozása. Ha egy adott motorra egyszer valaki kikísérletezi (vagy beméri) az optimális adatokat, az a többi motoron is használható (ha rendes és közreadja ), persze ehhez tudni kell a fúvóka, oktánszám stb. beállításokat. Ha ezt padon végezték pontosan mérve, soha többet nem kell másnak már csak próbákat sem menni vele, beállítja és kész. Hogy ez hogy oldható meg? Pld. több tíz ember összeáll, és kifizetnek a görbékért egy pados bemérést a típusra, fejenként egy-két ezer forint jut, például ez is megoldás. Még mielőtt mondod, nincs padom, és nem is veszek, pedig tudom hol árulják őket (készíteni is tudnék, de hagyjuk ezt, ugyan annyiba lenne )Egy egyszerűbb (félprofi, szervízbe)kb. 300, egy profi az lehet egy milla is. A profinál generátoron mérik a pontos leadott teljesítményt a fordulatszám és terhelés (folytószelep) függvényében. Ezt még lehet ragozni különböző paraméterekkel, mint beszívott levegő hőmérséklet, motorhőmérséklet, páratartalom, kipufogószelep(folytás) stb. Ezek már nem olyan nagy jelentőségűek, nézzék őket a versenyzők. A benzin minősége viszont az. Nem véletlenül szabványos, különben nem lehetne beállítani a motorokat optimálisra. Ha meg van piszkálva a benzin, az más tészta. Régebben hoznom kellett a benzint más helyről, mert a helyi állandóan "gyújtásgondokat" okozott. Én hamar rájöttem, de sokan kínlódtak ezzel, azt hitték a motorral van baj. Sokan nem is hittek nekem, én motoroztam, ők szereltek/lerakták/gyertyátcseréltek stb. Nem győzködtem én senkit, néhánynak halkan megsúgtam és kész. Aki nem hitte el az ő baja. Hoztam neked (és aki még majd elolvassa ) némi gyújtásos anyagot, idéznék néhány sort belőle Idézet: „Alapvető fontosságú ezek mellett a gyújtási időpont, vagyis az előgyújtás. Mivel a gyújtóív képződése és az égési csúcsnyomás között idő telik el, értelemszerű, hogy nagyobb fordulatszámokon korábbra kell időzíteni a gyújtást, hogy a csúcsnyomás optimális dugattyúállásnál következzen be.” A teljes cikk itt olvasható Remélem tudtam segíteni, hogy miért is fontos motormérettől függetlenül (pld. modellmotorok ) a jó előgyújtás vezérlés, és hogyan is lehetne beállítani.
Hali mindenkinek! Épp babettához gyártatnék új tekercstartókat átalakítva meg minden megvan, csak nemtudom milyen anyagból csináltassam egy barátom mondta hogy valami smagas szilícium tartalmú acélból(trafólemez) ből kéne valami tipp?
Igen a trafólemez az jó. Ha lehet válogatni akkor a vékonyabb (0.35) lemezekből készitsétek el.
Üdvözlet!
Meddig lehet engedni egy CDI táptekercs feszültségét? 0,15-ös huzal 2700 menet. Selyemmel bandázsolva, háromszor lakkozva. Jelen pillanatban max fordulaton 560 voltot mérek. (teljeshullámú egyenirányítás után ennyi az egyenfesz) Ez már átüthet? Mennyi lenne az egészséges? A kondi 800 voltos, tehát az bírja, a trafó meg egy Babettáé, az nem tudom mennyit bír. Kösz |
Bejelentkezés
Hirdetés |




ezért digit számláló fix oszcijellel!
akár komplemeter kapacítív is lehet felőlem, csak egy számértéket lehessen csinálni belőle..
.. 


lool
