Fórum témák
» Több friss téma |
Az maradhat, legalább van valami kis alapterhelés.
Olyan dióda megfelelő, amilyen már van is a kapcsolásban? 1N4004
Megcsináltam a módosítást próbapanelen. Az történik, hogy ha rákapcsolom az 5,8 V-t, akkor a PIC betápjánál már csak mV-okat mérek. Közvetlenül az 5,8V panelre csatlakozásánál pedig kb. 1,7 V-t.
Próbából 3 db ceruza elemmel is (4,7 V) is rácsatlakoztam és akkor a csatlakozási pontnál már csak 2,3 V-t mérek. Valami nem stimmel.
Valamit mellé dugtál?
Én jártam úgy 16F84 -el, hogy adatlapból egy magyar fordítást nézegetem és azon felcserélték a tápot. Izzott szegény mikor rákapcsoltam. Van benne egy reverse dióda. Szerencsére nem halálozott el, azonnal bontottam a tápot. Aztán a gyári adatlap alapján már rendben volt. A hozzászólás módosítva: Jan 5, 2022
Nem kötöttem rosszul, mert a 3 ceruzaelemmel szépen kapcsolgat a relé, csak az nem elegendő a szelep nyitogatására. Ezért kellene két különböző nagyságú betáp. De ez nem akar összejönni....
Ha azt mondjátok, hogy ez így tuti, akkor minden egyes csatlakozást ellenőrzök, hátha a próbapanelen valami nem tökéletesen illeszkedik. Bár már a módosításokat mind teszteltem.
Leellenőriztem mindent még egyszer és az egyik vezeték lazán volt bedugva, így nem csatlakozott. Ezek után ha ráadom az 5,8 V-t, akkor szépen működik. A PIC-re megérkezik a kb. 4,8 V és a szelep felé kimegy kb. 5,6 V. A relé kapcsol, ha kell neki, jól működik. De ha ténylegesen rácsatlakozok a mágnes szelepre, akkor már csak 2,33 V-t mérek a szelep felé, ami kevés annak mozgatásához. Ráadásul már a relé sem húz be. Mi lehet a probléma?
Köszönöm!
Sajnos a képből nem sok derül ki. Ez egy kínai szó szerint fekete doboz. Megkapja a 230 V-t és stabilan kijön belőle 5,78 V. Ezt vezették rá a mágnes szelepre. Közte volt egy kis elektronika, ami infrás volt. Ezt szeretném most erre a cuccra cserélni, ami már kapcsolós és állítható idejű volna. A háttérben jobb oldalon, az a mágnes szelep. Természetesen azon sincs adat.
Először is megméred a szelep ellenállását, majd rákötöd az 5,8V-os tápodra és megméred az bírja-e a szelep terhelését egyáltalán.
De az egészet nem itt kellene tárgyalni, mer a problémának a PIC-hez semmi köze. Twhát akik ebben a topikban írnak, azoknak ez érdektelen. Talán inkább itt kellene tárgyalni..
Sziasztok!
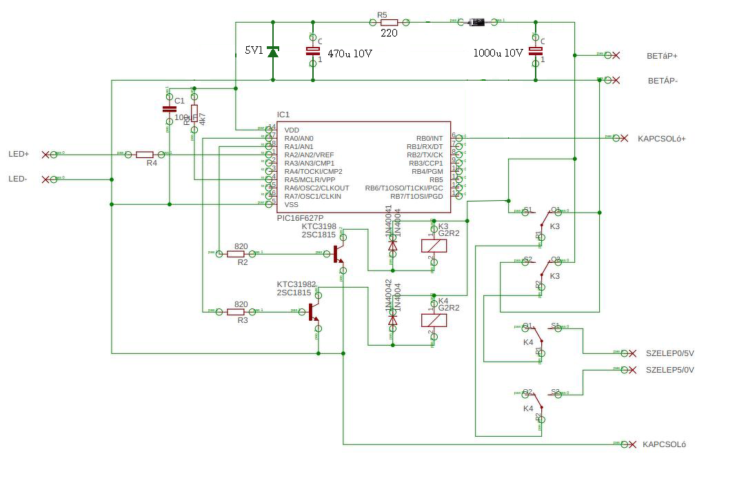
A melléklet szerinti kapcsolást állítottam össze. Ez egy szelepet nyit-zár. A szelep mozgatásához 5,8 V egyenáram kell. Ez jobb oldalon felül (Betáp+, betáp-) jön be. De sajnos a PIC-nek ez sok. Neki max. 5V kell. De ez a szelepet nem nyitja. Ezért próbáltam 5 V-ot csinálni (jobb felül) egy ellenállásból és egy 1N4004 diódából. Ezek után ha ráadom az 5,8 V-t, akkor szépen működik. A PIC-re megérkezik a kb. 4,8 V és a szelep felé kimegy kb. 5,6 V. A relé kapcsol, ha kell neki, jól működik. De ha ténylegesen rácsatlakozok a mágnes szelepre, akkor már csak 2,33 V-t mérek a szelep felé, ami kevés annak mozgatásához. Ráadásul már a relé sem húz be. Mi lehet a probléma? Eredetileg ez a tápegység (ami 230 V-ból csinál 5,8 V egyenáramot) ehhez a mágnesszelephez volt méretezve, mert régebben működtette (infrás kapcsolgatás szerint). Köszönöm!
De nem válaszoltál https://www.hobbielektronika.hu/forum/topic_post_2474598.html#2474598
mit mérsz a táp kimenetén közvetlenül terhelés alatt...
Ilyenkor két probléma lehet. A szelep túláramot vesz fel, vagy a táp nem bírja ezt a terhelést. Ahhoz hogy a szelephibát felderítsd ismerni kellene annak adatait. Esetleg valaki felismeri/ismeru ezt a szelepet.
A tápot megterhelve esetleg egy izzóval talán ki lehetne deríteni annak képességeit. De legalább belenézni miből is áll az.
De a tápegység bírja a szelep terhelését, mert direktbe kötve nyitja zárja a szelepet. Ez egy olyan szelep, amire ki kell adni egy pillanatra ezt az 5,8 V-t. Ekkor kinyit a szelep és mindaddig nyitva is marad (el is vehetjük a feszültséget), amíg fordított polaritással vissza nem adjuk a feszültséget. Ekkor lezár és lezárva is marad, még ha el is vesszük tőle a feszültséget.
Ez olyan rövid idő (amíg a mágnest berántja), hogy ezt nem tudom kimérni.
De megmérted mekkora a feszültség amikor a szelep rá van kötve? Mert lehet hogy átvált, de összezuhan a táp. A PIC meg a relék meg ezt nem tolerálják..
A tápegységből 5,8 V jön ki. Ha rákötöm a panelemre, de még nincs a szelephez csatlakoztatva, akkor a betápon 5,6 V-t mérek. Ha összedugom a szeleppel, akkor a betáp is és a szelephez kimenő feszültség is leesik 2,3 V-ra.
Az nagyon nem jó. Akkor a szelepet csak a pufferkondiban tárolt energia váltja át. És még a relé fogyasztása is hozzá jön. De meghúzni még az sem tudna erről a feszültségről. De így elég keserves a dolog, hogy tudatlanságban tartasz minket. Mert nem tudni milyen a táp, mi van benne stb.
Nincs elko a rendszerben. Még az is lehet, hogy a tápban is csak mutatóban van.
Próbáld meg a rajz szerint.
Szia!
Köszönöm, megcsináltam. De sajnos nem működik jól. A következőket tapasztaltam: Amíg a panelemet nem csatlakoztatom a tápegységre, akkor 5,78 V-t mérek. Ha rádugom, de még a szelepet nem, akkor már csak 5,45 V a táp. Ekkor a PIC 4,32 V-t kap. A nyomógombbal működtetve a relék szépen behúznak és elengednek, ahogy kell, de a szelephez +3,8 V majd -4,8 V megy ki. Ha jól működne akkor itt a táp feszültségének kellene megjelennie (+5,8 V majd -5,8V). Csak ez a nagyság képes meghúzni a szelep mágnesét. Amikor a szelepet is rákapcsolom, akkor a kimenő feszültség 0 V (vagy csak azt mérem, mert a relé meghúz majd egy fél másodperc múlva el is ejt, pedig még 3 másodpercet várnia kellene). A szelep persze meg se mozdul. Van esetleg még ötletetek, mert nekem már nincs. Köszönöm!
Tápegység csere. Áramban pedig tudjon 4x annyit, mint a jelenlegi. A vezetékezés legyen megfelelően vastag és rövid, a csatlakozások legyenek rendesen megcsinálva a táptól kezdődően. Ennek meg kell oldania a problémát.
Rossz az a táp, meg kellene nézni nem-e csak kondihibás, pláne ha kapcsi üzemű. Más kérdés valóban hozzávaló-e teljesítményben, vagy csak "odakeveredett" az idők folyamán
Csak egy ötlet. Ha esetleg 1-2 tizedmásodperc alatt megtörténhet a szelep váltás, akkor ha a processzorral csak ilyen rövid időre vezérled a szeleped, akkor jelentős puffer bépítésével, a PIC reset feszültségének a alacsonyabbra állításával túlélheti a processzor az átváltási feszültség beszakadást. Ha elég mondjuk 0,2sec a szelep átváltásához, akkor 20000µF nagyságú puffer telep kb. 1V-nyi betöréssel életben tarthatja a processzort (10mA-es áramfelvételt feltételezve). A puffer negatív fele a Vss-re, a pozítív fele az R5 és a dióda közös pontjára csatlakozzon. A zénert is kicserélhetnéd 5,1 vagy 5,6V-osra, az is megvédené a tranziensekkel szemben a processzort, és egy kicsit ez is javítaná a viszonyokat.
Végigolvastam mindent az első hozzászólásodtól. Próbáltam alaposan odafigyelni, de sehol nem találtam, hogy pontosan milyen az a táp. A méréseid alapján egy trafós táp a tokjában egy hídegyenirányítóval.
Tegyél 7-9 V DC kimenetű tápot és utána stabilizátorokkal állítsd elő a kívánt feszültségeket!
Sziasztok!
Műszer kalibráláshoz használok néhány referencia feszültségforrás IC-t (AD584, MAX6350, LT1021). Eddig 1-2db 9V-os elemről tápláltam, de szeretnék a 9V-os elemektől megszabadulni és stabilabb feszt. használni. Hordozhatóra kellene, ezért nem akarok trafós tápot használni. 10 és 15V-os fesz. kellene, a terhelés pár mA, de lehet még pár kiegészítő áramkör lesz hozzá (aksi kapacitás kijelző, hőmérő,...) Li-ion aksira köthető töltős, szabályozható kimenetű DC-DC konverter lapocskám van pár db. Mivel ennek zajos a kimenete ezért szeretném valahogy szűrni. Úgy tudom, a kapcs.táp nem szereti a nagy kapacitást a kimeneten, ezért egy méretes pufferkondi gondolom, nem lenne jó, de lehet a zajt se szűrné eléggé. Ezért kérdezném a tapasztaltakat, hogy milyen megoldással tudnám a hullámosságot és a zajt csökkenteni. Amikre gondoltam: stabkockát egymás után rakni (18V -> 15V -> 10V) A 10V-ot LM317-tel oldanám meg. Megfelelő értékű párhuzamos kondikkal szűrni a tápot. Pl. van hangváltókhoz használatos alacsony ESR értékű fólia kondim (Remix, MKP,...). A zaj/ripple szűréshez melyik a jobb kondi típus: tantál, kerámia, fólia? Esetleg egy kapacitás többszöröző jó megoldás lehet? Vagy ezek kombinációja? Sajnos nincs szkópom, így nem tudom lemérni, hogy a zaj milyen összeállításban a kisebb, ezért kérdezném a témában járatosabbakat, hogy mi lenne a jó megoldás. Előre is köszönöm a segítséget. |
Bejelentkezés
Hirdetés |










Tegyél 7-9 V DC kimenetű tápot és utána stabilizátorokkal állítsd elő a kívánt feszültségeket! 




