Fórum témák
» Több friss téma |
Fórum » Kapcsolóüzemű (PWM) végfok építése
Szia! Engem is érdekelne, ha működik ebben a formában. (Egy egy mélynyomót meghajtani tökéletes, legyen bármilyen furcsa hangja)
A hozzászólás módosítva: Nov 16, 2021
Sziasztok, egy 50-100W jó minőségű kapcsolása nyákal együtt fel tudna tenni ide?
Skory jóvoltából az utókornak:
eredeti_UCD
Jól néz ki a kapcsolás, és az adatok is jók, ott a probléma hogy SMD-t alig bírok forrasztani.
Nem a technikai felszereltség mindinkább az élő tényezők a gondok.
Subának: ha mégis kedvet kapna a PWM-hez.
A legérdekesebb a 77. oldalon található fázis-frekvencia diagram és azon belül is késleltetés görbéje (Ph Delay (f)). Nekem rengeteg fejtörést okozott, hogy honnan, miből és hogyan varázsolta elő Bruno ezeket.
Ehhez nagyon komoly elhivatottság kell.
Subának nem idegen ez a terület. Vagy mire gondolsz? Hogy úgy általában?
Általában.
Azért egy pwm táp legfeljebb nyomokban hasonlít a D osztályhoz.
Nem tudom, majd Suba megmondja.
Te építettél az utóbbi időben PWM végfokot?
Most már azért tudom, miből kell megcsinálni. Szégyenemre csak a FET-ek lesznek benne diszkrétek. Bár még ezen is töprengek. A többi ic. Az a kettő. Sajnos, még mindig nem csinálnak olyat amit keresek, mert akkor egy ic is elég volna, ami mindent megcsinál. ( nem a TAS, meg ilyenekre gondolok ) Diszkrét alkatrészekből egy kicsit gyorsabb lehetne, de mire nyákra kerül, ez már nem is olyan biztos.
De most építkezés folyik, nincs rá időm. Készülök a kényelmes öregkorra.
Köszi a bizalmat. Én annak idején mikroláncok berendezéseibe terveztem kapcsoló üzemű tápokat. Az akkor még újdonságnak számító IR hexfetekre, és a TDA1060 PWM kontroller IC-re építve. Mivel ezek általában akkumulátor telepekről működtek, diesel backup powerrel, ezért a kívánalom 90% nál magasabb hatásfokú, 18-72V bemeneti feszültség tartományú egységekről szólt. A legnagyobb szívás a hatásfok volt. Mindez az Orionban volt, ahol a TV gyártás miatt elég sok litze huzal volt raktáron. A sima zománc huzallal 75-80%-nál feljebb nem tudtam tornázni a hatásfokot, és a ferrit trafó melegedett, részben a réz veszteség miatt. ( Skin hatás, meg egyebek) Akkor egy hirtelen ötlettől vezérelve kihozattam a raktárbó több különböző keresztmetszetű litze huzal bundot, és megtekertem azokból a ferrit trafót. Ezek flyback típusú tápok voltak. És már az első litzés kísérletem majdnem hozta a 90%-ot. Kicsit még finomítottam az egészen, és a végén elfogadták, és elkezdték alkalmazni. Nagy örömömre.
Na de ez történelem. D osztályú végfokokat maximum fogalmi szinten ismerem eddig. Karesz ösztökél, hogy mélyedjek el benne jobban. Hát majd meglátom, mert most elég sok munkám van más ügyben, de nem felejtem el.
A NAD végfokba azért egy kicsit komolyabbat bütykölt a Bruno gyerek, mint ez az UM1015.
De amúgy szuper ez a doksi, mindent lépésről lépésre bemutat, kiszámol, elmagyaráz. Most már csak tengernyi idő kellene.
Hát egy NAD-ba nem tehetett Philips-et
Csak nehogy elhúzódjon öregkorodig az építkezés.
Kicsit nosztalgiázok. Hátha kedvet kap valaki a PWM-hez és a szimulátorhoz.
És a legegyszerűbb UcD matematikai modellel. Ezt "katt" mutatta meg nekem még nagyon régen. Ezen lehet tanulmányozni a PWM erősítők működését.
Én minden alkalommal kedvet kapok a szimulációhoz, amikor látom a képeidet. Aztán amikor össze dobok egy áramkört, akkor már inkább a megvalósítás, a nyák tervezése, készítése, a végeredmény bemérése foglalkoztat jobban.
Ez a CircuitMaker ingyenes? Mennyire komplett az alkatrész könyvtára? Volt már olyan, hogy nem azt tudtad leszimulálni, ami a fiókban volt, csak valami hasonlót?
Ingyenes, de nehéz megtalálni. Szívesen átküldeném neked, de nem tudom (már próbáltam másnak is). De ott van még a Tina, az LTSpice, a MultiSim. Ezeket mind kipróbáltam, de a CM-be lettem "szerelmes". Mindegyiket ki kell ismerni, illetve fel kell ismerni ha téved a szimulátor, mert hülyeséget mutat - de ez ritkán fordul elő. Bármit ki lehet benne próbálni mielőtt megépítené az ember a kapcsolást. Sok időt, munkát, pénzt lehet a használatával megspórolni.
Például ha valami a szimulátor gerjedni fog, az úgy lesz a gyakorlatban is. Fordítva nem teljesen igaz, mert ha a szimuláció szerint jól működik egy kapcsolás attól még a gyakorlatban gerjedhet, de ezt általában nyáktervezési hiba, vagy nem teljesen átgondolt konstrukció okozza. Újabban a bonyolultabb kapcsolásokat már meg sem építem kísérleti panelen, annyira bízok a szimuláció hitelességében... de közel 20 éve pötyögöm bele a rajzokat és még ma sem tudok mindent, hogy miket lehetne vele még megcsinálni. Az alkatrészkönyvtára régi és szegényes, kicsit kreatívnak kell lenni néha és el kell neki nézni ezt a hiányosságát.
A kedv az jó, majd a kudarc elveszi.
Nekem akkor ment el a kedvem amikor a kW meg afeletti tartományt céloztam meg magamnak pici pénzből. A 600W-os híddal nem volt gond, szinte tönkre tehetetlen, de a diszkrét bemenetű az sehogy nem akart hídban menni, pedig a torzítása is egész alacsony volt. A Bruno félét meg megcsináltam amolyan félig lábas félig SMD kivitelben, na az meg sehogy nem akart normálisan menni, annak jó nyákterv kell, mondjuk az ajánlás szerinti.A szimulátort meg csak ajánlani tudom, szerintem úgy összességében a multisim a legjobb, meg az tud talán a legtöbbet is, és bár üldözik rendesen a torrentet de szerintem még elérhető a neten a 14-es.
És ha már Bruno, akkor NAD is. Az" m22" diszkrét komparátora. Érdekes, hogy a bemeneti fokozat műveleti erősítős, a komparátor meg nem... talán a sok tápfesz miatt, vagy mert nincs 75 V tápfeszültségről üzemelő IC-s komparátor ezért döntött emellett Bruno. De az is látszik a NAD kapcsolási rajzán, hogy a tervezés vége felé közeledve, kicsit "összecsapta" Bruno az egészet. Nem érzem igazán befejezettnek. Vagy belefáradt, vagy összeveszhetett a megbízóival, esetleg nem fizették meg rendesen, vagy nem értékelték eléggé a munkáját. A zsenikkel nem könnyű megtalálni a megfelelő hangnemet. Na... de ezek csak az én "beleérzéseim", amit nem kell komolyan venni és nincs is jelentősége.
Érdemes megnézni közelebbről ezt a komparátort. Viszonylag kis jelemelkedési sebességű bemeneti jelnél 1.7 mV billenési szintje és 7 ns a kimeneti jel élmeredeksége. A komparátor késleltetési ideje 10 ns körül van. Eléggé félelmetes szerkezet. A "Stereophile" megmérte és meghallgatta ezt a végfokot és figyelemreméltónak találta minden szempontból. Az benne a legszimpatikusabb nekem, hogy minden saját gondolat, saját ötlet. Persze könnyű dolga van az embernek amikor nincs kitől kérdeznie, mert amit ő nem tud azt más sem tudja (poén akart lenni).
Köszi. A Multisim 14.2-t megtaláltam, letöltöttem. Majd virtuális gépen bontom ki, meg ott telepítem, Kíváncsi vagyok mit szól a crack-hez a víruskergető.
Bocsánat... tudhattam volna volna, hogy a Multisim a legjobb
Nekem is megvan, de nem használom mert nekem az már túl jó lenne.
Lehet hogy a legjobb, de a legbarátságtalanabb is. A Tina az meg olyan, hogy nem szeretem nézni.
Pedig most akartam feltenni a CM2000-t a felhőbe, hogy le lehessen tölteni. Amiket találtam letöltési linkeket, azoknak nem egyezik a file mérete, ami gyanús lehet. Nem szándékozom fertőzött linket megosztani senkivel. Ha még aktuális, szívesen segítek a feltöltésben.
Az is elég ha csak mi ketten használjuk a CM-et. Egyébként mindegyik többé-kevésbé ugyanazt tudja. Csak van amelyik emberközelibb. Ha megkérjük Ge Lee-t, hogy legyen szíves pötyögje már be az MS-be ezt a fenti NAD komparátort és tegye ki az összes tranzisztor áramát és disszipációját, nyilván azonnal lesz számtalan kifogás, amiből az lesz a legelfogadhatóbb indok, hogy nincs rá ideje. A CM-ben ez max. fél óra. Hogy honnan van nekem ennyi szabadidőm?
Talán nem nézte meg senki mi van a Bruno "doksi" 77. oldalán, ezért kiteszem ezt a diagramot. Ez képezi az UcD működésének egyik alapját. Ezzel lehet kiszerkeszteni, vagy a számítást ellenőrizni, hogy mekkora frekvencián fog oszcillálni az erősítő, azaz mekkora lesz a vivőfrekvecia. A találós kérdés továbbra is az, hogy, hogyan és mit szimulálhatott Bruno ami alapján megkapta ezt a frekvencia-fázis diagramot?
Szeretettel várom Ge Lee megoldását is, ő mindent tud és mindenkinél jobban
Nem néztem meg alaposan a doksit én sem, de a görbék felirata eléggé egyértelművé teszi. Futási idő (delay): kék görbe
Kimeneti LC szűrő (a veszteségeivel, pl. kondi ESR-el együtt): fekete görbe Kimeneti szűrő +visszacsatolás: lila Minden egyben: zöld - ahol ez eléri a 180 fokot, azon a frekvencián fog oszcillálni.
A szimulátorokba azért is építettek matematikai ( vagy ideális ) modelleket, hogy ha valami nincs a könyvtárban és nem is lehet megszerezni, akkor megcsinálhasd magad is az ideális modellekből. Pl: kell egy gatemeghajtó. Mondjuk valami a Silabs-tól. Az adatlapján megvan, hogy mi kell a bemenetre, megvan mondjuk a kimeneti ellenállás, vagy áram maximuma, a késleltetési ideje. Ezek alapján lehet a matematikai modellekből összehozni. Nem lesz 100 %-ban olyan, mint ha csinálna belőle mondjuk egy rendes modellt a Modepex, de nagyon jól lehet használni. Még azt is be lehet írni, hogy mennyi a kapacitása a kimenet-bemenet között. Ugye ez egy nagyon lényeges dolog mondjuk egy félhíd esetében. ( du/dt )
Nekem a Multisim 14 van, ezt tanultam meg igazán, de akkoriban nem tudtam máshoz hozzájutni. Ezek a szimulátorok egy kaptafára készülnek, ugyanazt a Berkley-ben kidolgozott algoritmust használják, csak a kezelőfelületük más. Innen aztán mindenki eldöntheti, hogy melyik számára a legbarátságosabb. Amit még tudni kell az MS-ről, hogy ha csak egy triál verziót töltesz le, akkor azt nem fogod tudni végteleníteni. Ezek beírnak a windows regisztereibe is, tehát nem tudod mondjuk másodszorra is telepíteni, nem tudod kitörölni, a második telepítésnél azt írja ki, hogy ő már telepítve van... Voltak olyan verziói is, amik a 30 nap után is működtek, csak vissza kellett állítani a rendszerórát. Ez azért hosszú távon elég kényelmetlen, tehát egy rendes törést kell keresni. Sok törés van a neten, jó sok vírussal... Nekem az első MS a 8-as volt. Most 14-nél tartanak, de minimális a fejlesztés benne. Vagy nem az, amit szeretnék benne... jó nagy könyvtára van. Legalábbis látszólag, mert van, ahol csak a symbólum van, de belül üres. És ahogy nő a verziószám, egyre lassabban kezelhető, pl a rajzolás, mire elindul az analízis, stb. Az analizis sebessége nőtt, a többi inkább romlott, pedig egy i5 negyedik generációs laptopon fut, SSD-ről. Igazán azt tudnám értékelni, ha a kedves fejlesztőkkel leülhetnénk és elmagyarázhatánk nekik, hogy a CM-ből és az MS-ből kellene egy vadiújat csinálni. Végül is 2022-t írunk. És ha lehet a programozásnál ne használjanak magasszintű nyelveket.
Hol vannak a régi, szép idők... igaz, ma is ezt használom, kissé átalakítva a mindenkori analizisnek megfelelően.
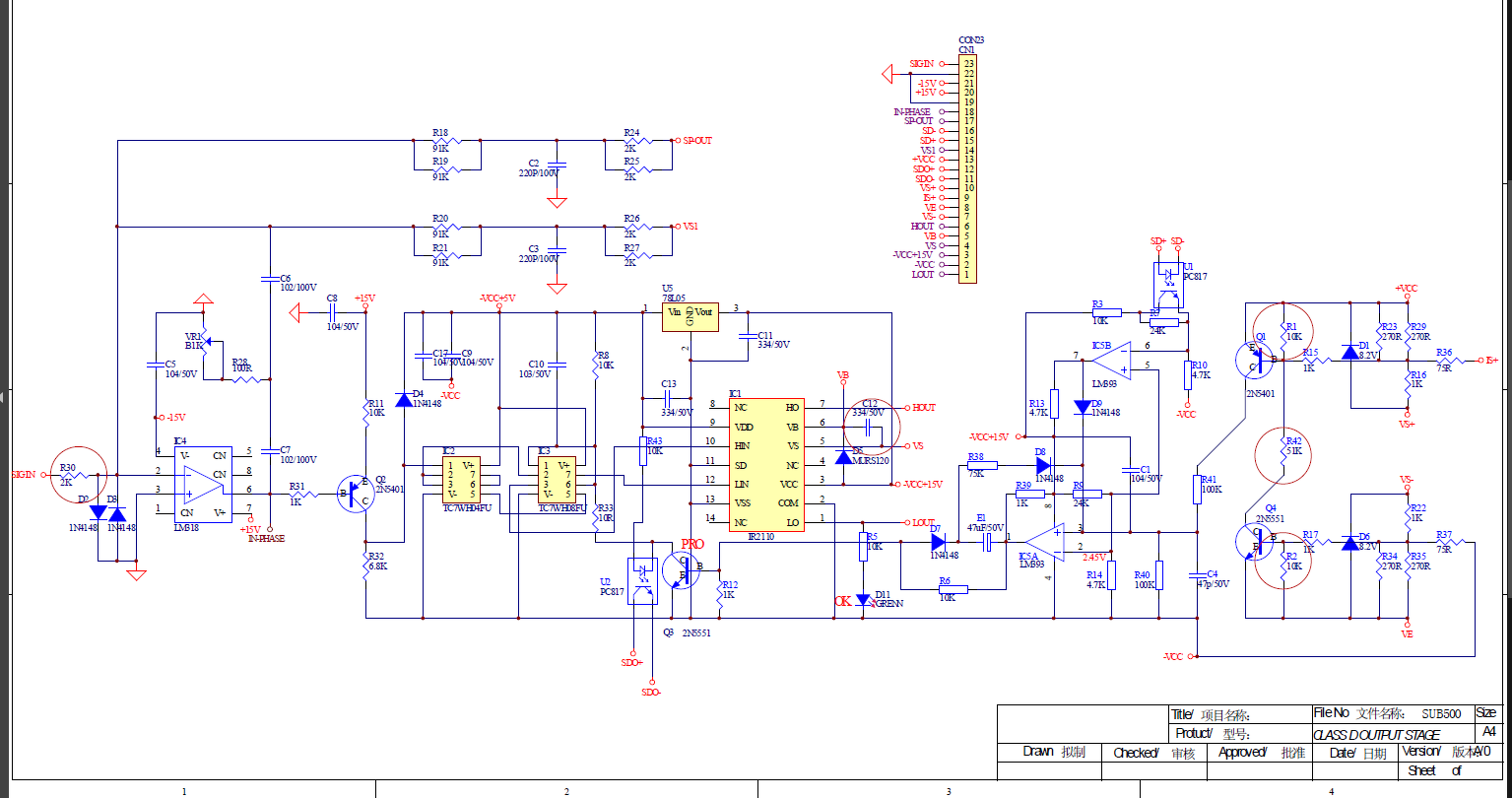
Sziasztok! Adódott egy olyan problémám hogy van egy RELOOP AMPRIE D2100 D osztályú erősítőm. Hibásan vettem táp problémával, megcsináltam de viszont a két csatorna nem egyformán megy! Az egyes csatorna előbb kivezérlődik mint a kettes csatorna. Az erősítő jel bemeneti lábain mind parallel üzemben min d híd üzemben egyformák. A két kimenet között majdnem 20V külömbség van. Mellékelem az erősítő modulok kapcsolási rajzát. Illetve van VR1 potencióméter a PWM panelen, annak mi a feladata? Válaszokat előre is köszönöm!
Igen. És ezt le is lehet szimulálni. Az volt a kérdés, hogy hogyan...
|
Bejelentkezés
Hirdetés |


















