Fórum témák
» Több friss téma |
Én nem akarok belevaúzni a dologba de saját tapasztalatból ha megengedsz egy szösszenetet.
A baxandall hangszínszabályzó nekem digit erősítővel valami borzalmas fura hangot adott. Amivel számomra hallgatható lett az a lepke(james) hangszín lett. Igaz hogy a lepke leveszi a jel elég nagy részét de előerősítővel lehet kompenzálni. Digit erősítő alapból kissé rideg hangú és valamiért nekem a baxandall hangszín még dobott rajta egy lapáttal és olyan nyers idegen élettelen hangúvá vállt bármit füleltem rajta. Nem egy nagy munka ha gondolod "pókolj" össze egy lepke hangszínt és próbáld ki előbb a végfokot mit szól nehogy feleslegesen dolgozz a baxandall nyákjával. Persze ez csak az én szubjektív véleményem. Alábbi képből lehet mazsolázni miként és mennyi szabályzót építessz.
Konkrétan ehhez a végfokhoz a C7 marad, az R11 elhagyható, a bemeneti trimmer poti helyettesíti.
A hangerőszabályzót az elejére tenném, mert a keverő jele a hangszínszabályzót túlvezérelné. Értékének 10k-t javaslok és legyen logaritmikus.
Jó, köszönöm a segítségeket, Diódának is a rajzot, meggondolom amit javasolt majd meglátom milyen alkatrészeket rendelek végül és mivel próbálkozok először.
Üdv.
A lepkét összepókolni nem nagy durranás még használt alkatrészekből sem.
Ha keverő hajtja meg akkor ott van jel bőven így egy kis csillapítás nem fog gondot okozni. Viszont egy kérdésem lenne . Miért ragaszkodsz a középszabályzáshoz?
Jó ez, a végfok, csak elég nagy bemenő jel kell neki. Én ezt tapasztaltam.
Azt vettem észre teljesen más ha kétsávos hangszínszabályzónál visszább veszem a mélyet és a magasat mint amikor 3 sávosnál kiemelem a közepet (teljesen más hangképet kapok), máshogyan szólal meg egy 3 sávos mint egy kettő és valahogy több beállítási lehetőséget kapok - ezt tapasztaltam és mivel ez egy kis zenekari padlómonitorban lesz ahol az ének az eléggé fontos és pont a közép tartományba esik valahogy abban bízok, hogy jobban "behangolhatom" beállíthatom a megfelelő hangképet amire szükségünk lesz.
Néztem youtube-on jópár passzív 3 sávost (ott vannak érdekes és különféle megoldások)és valahogyan nem tetszett, hogy csak vágni tud, kiemelni nem - olyan volt mintha csak tompítaná ez egész hangképet - mint egyfajta takaró vagy lepel amivel letakarnám a hangdobozt... zenebolond: - bemenő jel az lesz bőven - a keverőm csúcs jelkimenete 7V körül van... A hozzászólás módosítva: Márc 8, 2021
Értelek. Természetes dolog az egyéni igények.
Ami pedig az én hoppom hogy én átszámítom a kétsávos lepkét hogy magasabb frekin szabályozza a mélyhangot és a magasat meg alacsonyabb frekin szabályzom és így tudom elérni az igazi jó mély és magas átvitelt. A lepke valóban a közép tartományt nyomja el azzal a mértékkel amit szabályozni szeretnénk ezért kicsit hangerővesztéses a dolog. A baxandall ellenben nem így működik. Másabb a szabályozási mikéntje ami lehet jó is de lehet rossz is hogy belőtt frekvenciákon történik a szabályzás és onnan meredeken emelkedik és csökken. A baxandall hangszínt én többsávosban tudom igazán elképzelni ahol ténylegesen majdhogynem egy hallási görbe szerűre be lehet állítani a szabályzókat. Persze kinek a pap kinek a papné. Próbálgasd ki őket és amelyik bevállik azt építsd be.
Sziasztok!
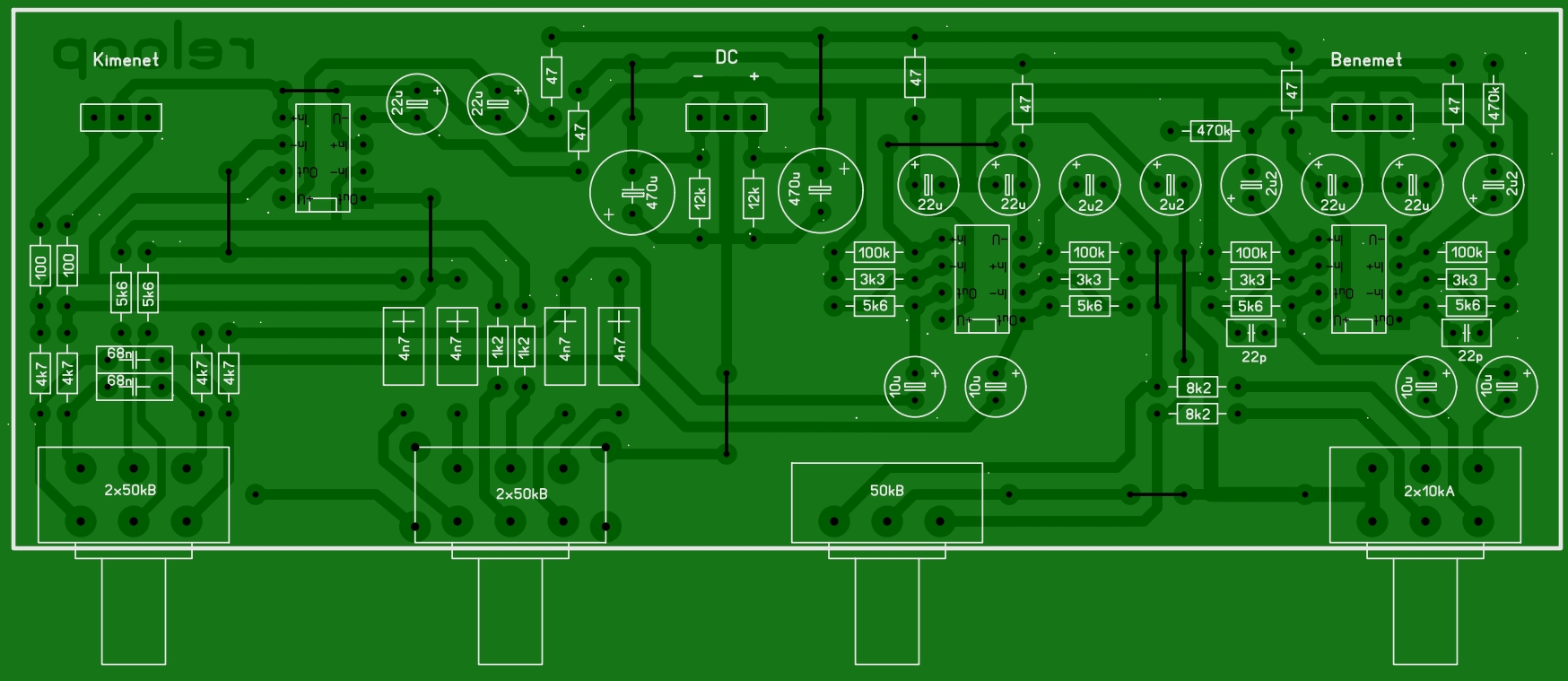
Általában kerülöm a hangszínszabályzót, de vannak esetek amikor megkerülhetetlen a magas, mély és a balansz szabályzás használata. Bármennyire kényelmes az áramkört LM1036-ból megépíteni, annak sajnos a zaja és a korlátozott sávba eső jelszintje nem ad megnyugtató eredményt. A kapcsolás felépítése a következő: előerősítő, hangerő és balasz szabályzók, köztes erősítő-impedancia illesztő, hangszínszabályzó. Nem igazán úszhatjuk meg kevesebb műveleti erősítővel! Ilyen topológiához nem találtam a világhálón NYÁK-tervet, vagy legalább útmutatót az alkatrész-elrendezéshez ezért magam láttam neki. Megosztom, hátha más is jár ebben a cipőben.
Tartozom annyival, hogy utánajártam, miért is szólt olyan rosszul ez az előerősítő. Lekövettem a panel összekötéseit, összevetettem a kapcsolási rajzzal és minden stimmelt... A panelon volt a két 15V-os stabilizátor is (7815, 7915), mert a puffer elkókról akartam megtáplálni.
A panel alkatrész oldalára rávasaltam a beültetést is... még szerencse. Ugyanis ez segített észre venni, hogy a 7815-öt fordítva(!) ültettem be. Megfordítottam és újra kipróbáltam. Most már kifogástalanul szólt. De az RT által tervezett panel túl nagy volt, ezért nemrég terveztem egy kisebb panelt és megépítettem (külön panelen) a RIAA korrektort is. Azóta is ezt hallgatom, nagyon tetszik! Bátran ajánlom bárkinek, aki egy kiváló minőségű előerősítőt szeretne építeni.
Sziasztok!
Valaki tud "Baxandal Circuit Calculator"-t? ![]() Aktív Lepke szabályzó frekvenciamenetébe szeretnék belenyúlni! Nem a kiemelés mértékébe.. Az volna a jó ha meg tudnám emelni a jóságát, és amikor mély kiemelésre tekerek, akkor a töréspont előtti frekvenciákon csillapítson, és amikor vágok akkor pedig kiemeljen! Rajzoltam is frekvenciamenetet, hogy könnyebb legyen értelmezni mit szeretnék!
Köszi!
Ez egy nagyon jó kis program! Én is megtaláltam, egy baja van, hogy nincs benne aktív... Ez mind passzív szabályzó.
Hát aktív az sajnos tényleg nincs benne. Bár jómagam a passzív (james) azaz lepke hangszínre esküszöm. Nekem ennek jön be a hangja persze kicsit módosítva a kiemeléseket hogy a mély följebb a magas ledig lejjebb kezdjen emelni. Egy jó dibox trafó kimenetéről isteni jó hangja tud lenni.
Ezt leginkább a szimulátorban tudod megtenni, abban a konkrét áramkört is ki tudod próbálni, és látod a végeredményt is. Bár nekem elég fura az az ábra amit rajzoltál mert azon inkább rosszabbnak tűnik a jóság nem jobbnak. Mert a jobb az azt jelenti, hogy szűkebb a tartomány és meredekebb a vágás.
Sziasztok!
Lenne egy olyan kérdésem hogy az alábbi előfokkal egybeépített hangszín sz. kapcsolás méretezésére nem tudtok valami szoftvert vagy képletet? A helyzet az hogy adott ez az általam jó hangúnak(szubjektív vélemény) itélt régebbi rádioerősítő aminek picit módosítani szeretnék a magas vágás illetve kiemelés frekijén.Papírforma szerint a mély kiemelés illetve vágás 40Hz-en +-16dB ,míg a magas szintén +-16dB korrekcióval rendelkezik de 15kHz-en.Annak ellenére hogy nagyon tetszik a hangja kicsit szeretném ezt a 15kHz -et feljebb tolni 16 vagy 18kHz -re.valahogy úgy kéne ezt megvalósítani hogy nagymértékben ne változzon a freki menete csak a magas emelés ilettve vágási pontja kerüljön feljebb. Valami ötlet vagy képlet esetleg ? A hozzászólás módosítva: Feb 23, 2022
Nem lesz rá program, szimulátorba kell felvinni az egész kapcsolást...nekem is ez a bajom...
A 3,3nF csökkentsd 2,7nF-re, vagy tovább, akkor feljebb megy a freki.
Köszi az infot ,csak attól tartok hogy emiatt borul az egész hangkép mivel valószinű hogy a magas szabályzó körében levő kondik érték csökkentése eltolja más irányba a közép tartományt is, mivel a kondi és a soros ellenállások valamint a potméter és annak középleágazásában levő ellenállás úgymond szinergiája alkotja ezt a frekimenetet.Tehát valamelyik érték csökkentése vagy növelése magával vonja a többi érték utánhúzását is hogy a frekimenet ne változzon drasztikusan.De nem is ez a probléma ,hanem hogy nincs hozzá megfelelő szimulációs szoftverem ,de az adott kapcsoláshoz még helytálló képletet sem leltem.
Ha van valami gondolatod esetleg másnak itt a fórumlakók között akkor ne tartsátok vissza! A hozzászólás módosítva: Feb 23, 2022
Röviden: nyugodtan csökkentsd! Csak két kondi! Ha nem tetszik visszacseréled!
A mellette lévő 1k-k pedig a vágás-kiemelés mértékét határozzák meg!
Pontos görbéhez az adott kapcsolást kéne berajzolni de ahhoz most se időm se kedvem nincs, na meg tudni kellene a tekercsek (L551 és 751) értékét. Ha a szokványos elrendezésbe (2 OPA közé) teszem be akkor ezt produkálja ha mindkét poti fel van tekerve. A völgy az kb. 11dB ahhoz képest kell nézni hogy mennyit emel 20Hz-en és 20kHz-en oda tettem a kurzorokat. Azok szerint ott a mély 16dB-t a magas pedig 20dB-t emel.
Leszimuláltam fél óra alatt és már legalább egy órája játszok vele. Olyan, mint egy ekvalizátor. Szinte mindenféle hangszínt ki lehet keverni vele. Nem értem mit szeretnél ennél többet, vagy mást, vagy máshol. Jól ki van ez találva szerintem... annak idején még ráértek ilyen dolgokkal "szórakozni" a tervezők.
Na lényegében a magas tartomány korrekciójának frekvenciáját szeretném feljebb emelni 15kHz -ről 16 vagy 18kHz -re úgy hogy ne nagyon változzon a hangkép.Azok a kimeneti alul illetve felül áteresztő szűrők amiket leszimuláltál azok nem lényegesek valamikor régen volt ezeknek létjogosultsága ,ma már nem igazán szóvel ezeket a korrekciós tagokat már ki is iktattam aminek hatására tovább javult a hangkép.A közép tartomány korrekciójával is eljátszadoztam kicsit aminek az lett a végeredménye hogy teljesen kiiktattam mivel ,kellemetlen volt számomra a hangzásban bármi féle emelése vagy vágása ennek a szűk tartománynak.Viszont ezeket figyelmen kívül hagyva nekem nagyon tetszik amit eszközöl a hangzással.Viszont azon a magason még szeretnék picit faragni.
Humoros vagy ,de ehhez nem kell denevér hallás csak nem kell túl hangosan zenét halgatni meg persze túl zajos környezetben dolgozni.Meglepő de néha pl. egy-két mobil töltő is ki tud hozni a sodromból mikor tücsök módjára ciripel a konnektorból
A hozzászólás módosítva: Feb 23, 2022
A 3,3 nanók 2,2-re cserélése ennyivel tolja feljebb a magasemelés frekijét.
C5 differenciálótag, C6 integrálótag a visszacsatolókörben. A poti végállásainál 6 dB/oktávval emel, illetve vág. Közbenső állásoknál a vágási meredekség változik, középállásban lineáris az átvitel.
Egyetlen paraméter van hatással a kiemelés/vágás mértékére: a törésponti frekvencia. Ezt az egyet lehet szabadon megválasztani. Tehát: ha a törésponti frekvenciát mondjuk 1 kHz-re választjuk, akkor ideális esetben 10 kHz-en 20 dB, 20 kHz-en 26 dB lesz a kiemelés (vágás) mértéke. Ennél a kapcsolásnál a törésponti frekvenciát 4.7 kHz-re választották meg a tervezői. Ezt tudod "tologatni" C5/C6 értékének változtatásával. De minden hatással van mindenre, mint azt a szimulációkon is láthatod. R10, R11 például a mély és a magas "szekció" egymásra hatását csökkenti. Megpróbálhatsz fülre kikeverni valami neked tetsző hangzást, de nem biztos, hogy sikerülni fog. Minden esetre C5-öt és C6-ot szűk tartományban büntetlenül cserélgetheted.
A hangszínszabályozás -mértékkel- nem ördögtől való dolog. Anno a HFM terjesztette el, hogy nem kell, nem jó és abban azért igaza is volt az akkori készülékek döbbenetesen szélsőséges hangzásokat tudtak produkálni, a hangszórók fizikailag is károsodhattak- és károsodtak is. (loudness + mély/magas emelés) Két alternatív megoldás:
-Egy kismértékű mélyemelést biztosító szabályozó. Ne feledjük el, kis hangerőnél szükséges lehet a fletcher munson görbe szerint. A magas emelés szükségessége már szakemberek szerint sem egyértelműen szükséges. - Másik megoldás egy régi QUAD előerősítőben alkalmazott TILT (?) nevű fokozatkapcsolós áramkör volt Ez a középsávhoz képest elbillentette magas vagy mély többlet irányába a frekvencia átvitelt. Mintha a mély és magas potit ellenkező irányban tekernénk szinkronban. Kinek hogyan szó szebben. De itt is a mértékletességen van a hangsúly, +- pár decibelről beszélünk. Ki kell próbálni. Átlagos, házi zenehallgatásról van szó! A tér/teremhangosítás teljesen más eszközöket igényel A hozzászólás módosítva: Feb 24, 2022
Sziasztok!
A csatolt LM1036-on alapuló hangszínszabályzó panel erősítését kellene „1” környékére redukálnom. Az LM1036-al felépített hangszínszabályzó erősítése ugyebár "1" körül van. A mellékelt kapcsolásban lévő előfok erősítése jelenleg ~ 2,7, így az eredő erősítés is a három környékére alakul (remélem jól számolok). Mivel már kész panelről beszélek nem szeretnék újat építeni, se nagyon belerondítani, ezért úgy gondolom elég az előfokban lévő R6 (R1)-ot kiemelem, és R7 (R2) helyére rövidzár kerül így egy egyszerű követő fokozattá avanzsál, aminek az erősítése „1” és így az eredő is kb.: ott lesz. Van ennek az előfoknak (TL071) a továbbiakban valami haszna, vagy az is elég lenne, ha egyből a C5 (C4) 100R ellenállás felőli lábára kötöm a bemenő jelet (természetesen a 100 ohmot kiveszem)? Köszönöm.
Szerintem vedd ki az IC-t a foglalatból, és dugjál be helyette 1..3 és az 5..7 kivezetések helyére tömör vezetéket.
A hozzászólás módosítva: Feb 25, 2022
|
Bejelentkezés
Hirdetés |

























