Fórum témák
» Több friss téma |
Fórum » Labortápegység készítése
Az áramerősség csak bizonyos léptékben nézve analóg dolog, a gyakorlatban kvantált, mert csak egész számú elektron tud áthaladni bármin. Ráadásul nem tudnak akadálytalanul haladni (a szupravezető kivételével), ütköznek, súrlódnak, visszapattannak. Ráadásul az anyagok részecskéinek hőmozgása is van. Ebből zaj keletkezik, akár egy sima ellenálláson is. A félvezetőkön még több, mert ott a rétegek között nehezebben jutnak át az elektronok. Aktív elemek esetében, pl. amelyek erősítenek - mondjuk egy tranzisztor B-E átmenete, akár a saját zaját is felerősítheti.
Sőőőt: az egész univerzumot áthatja a kb 13,799 ± 0,021 milliárd éves ősrobbanás mikrohullámú tartományba eltolódott fénye, mint háttérzaj (a felfedezők = 1964, Arno Penzias és Robert Woodrow Wilson Nobel díjasok eredetileg galambürülékre gyanakodtak). A mindent átható háttérzaj egy bizonyos frekvencia tartománybeli részletének képe a régi (katódsugárcsöves) tv-k adásszünetében látható (hangyakép). Lásd még: zaj.
A hozzászólás módosítva: Feb 24, 2022
Ez azért már elég messze esik a labortápegység témájától.
Az elektronok "súrlódása" ? Ezt gondold át.
Milyen érdekes..., azok a TV-k igen profin lehettek elkészítve, ha antenna nélkül is tudták produkálni azt a "háttérzajt"!!
Lehet mégis a szellemek kommunikáltak inkább ilyen formában??
Skori, HeZ!
Átestünk a ló túloldalára. Tóthtechnika sorait úgy értelmeztem, hogy a működés jellegéből fakadóan keletkezik valamilyen zaj. Erre próbáltam rákérdezni, valóban keletkezik-e egy "analóg szabályzóban" annyi tüske, rezgés, lengés, stb. ami hasonló mértékű mint egy olyan "rezonátorban" ahol utólag igyekszünk elnyomni a zavarokat?
Érdekes. Nálam mozog az utolsó két digit, lehet az én multiméterem gyorsabban mintavételez, a tiéd többet átlagol, vagy hülye vagyok és nem tudok mérni, majd valamikor én is levideózom amit írtam.
Elkezdtem összerakni az Alkotó féle labortáp nyákokat. Óriási dicséret az alkotójának!
![]() Minden infó rajta van az alkatrész oldali szita rajzolaton, érték, pozíció, kontúr. Öröm összerakni. Tavaly vettem egy ellenállás kezdőkészletnek nevezett csomagot, 600db 0,6W-os ellenállás. Már el is felejtettem, hogy milyen értékeket tartalmazott. Most elővettem, és majdnem minden érték megvolt benne. DE! Nem tudom milyen fura logika alapján válogatták össze az értékeket. Ugye adta volna magát, hogy az E6 sor szerint legyenek az értékek összeválogatva. 5 nagyságrend, nagyságrendenként 6 érték, értékenként 20db ellenállás, pont 600db. Viszont viszonylag sűrűn használt értékek hiányoznak belőle. Mert sem 22k, sem 33k nincs benne, más ritkábban használt E12-es értékek meg igen. Hülyén hangzik, 0,4W-os ellenállásaim vannak, de olyan szép ez a nyák, hogy nem akarom elrontani az esztétikáját felemás méretű ellenállásokkal. Na mindegy. Úgyis kell vegyek hozzá még pár dolgot, ami jelenleg nincs a fiókban. A hozzászólás módosítva: Feb 26, 2022
Megmértem az MP2459 zaját. Egy áramkörben 5VDC-t állít elő. Az első három képen a step-down kimenetét mérem full sávszélességen. A következő két képen van egy plusz LC szűrő, ami majdnem jelentéktelen, ugyanis csak egy zavarszűrő ferrit darab amin átmegy a vezeték (akkora mint egy ellenállás) és egy lowESR kondi van utána. Az utolsó képen 20MHz-es sávszéllel ezt inkább az RMS zaj miatt néztem. Bár az analalóg stabkockák zaját 10Hz-100kHz közötti sávban adják meg, de ha így mérek az MP2459 esetében is, akkor az oszcilloszkóppal gyakorlatilag nem tudom megmérni a zajt, mert 5mV/div esetén egyenes vonalat látok,a mi épphogy csak "szőrös", ez lehet akár a szkóp saját zaja is. Ha a hallható sávban nézném (mert mondjuk erősítőben használnám) akkor valószínűleg nem rosszabb mint bármilyen más stabkocka.
Esetleg megmérem majd rendes LC szűrővel is. A képeken látható a zaj csúcs, és effektív értéke is (RMS), mindenki eldöntheti magának, hogy ez sok-e vagy sem. Idézet: „Ha a hallható sávban nézném (mert mondjuk erősítőben használnám) akkor valószínűleg nem rosszabb mint bármilyen más stabkocka.” Ebben MHz fölötti tartományban már semmi tápelnyomása nincs egy erősítőnek, tehát a tápzaj egy-az-egyben megjelenik a kimeneten. Talán nem véletlen, hogy a CD játszók modifikációját mindenki azzal kezdi, hogy kidobja belőle a kapcsolóüzemű tápot (második lépésként pedig a stabkockát). Ez most csak a "hifis kisördög" volt ami kibújt belőlem az ilyenek láttán. De attól, hogy nekem kéne más még biztosan tudja valamire használni
Mekkora terhelés volt a kimeneten? Mert itt jelentős különbség lesz, ha terheletlenül méred, vagy 10 mA esetleg 100 mA vagy 500 mA-es árammal terheled. Esetleg le tudod mérni nagyobb terheléssel?
A másik probléma, hogy nem csak a kimeneten lesz ott a nagyfrekvenciás zaj, amit ott ugyan megszűrhetsz egy plusz LC-vel, hanem sugározza is, amit a közelébe futó vezeték is összeszed, mégha galvanikusan egyáltalán nincsenek kapcsolatban. Ezt is meg lehet nézni, ha a szkóp zsinorjának a testjét rácsipteted a bemenetre, és az így kapott hurkot az áramkör közelébe teszed.
A kapcsolóüzem -> lineáris stab kocka csere indítatását értem, de a stabkocka -> diszkét elemekből felépített stabilizátorra való cserét nem feltétlen. A diszkrét elemekből felépített milyen paraméterekben lesz jobb? A termikus zaj szempontjából nem vagyok meggyőzve.
Egy korábbi áramkörödben láttam az alábbi megoldást. Ezt milyen megfontolásból alkalmaztad? A benne lévő zener stabitás és zaj szempontjából is elmarad egy bandgappal megvalósított stab IC-től.
A forrasztóállomásomban mértem az 5V-os tápon, a BluePill (kb. 40mA), és az LCD világítása (kb. 70...80mA) ment róla. Az MP2459 azon kevés kapcsolóüzemű stabilizátorok közé tartozik, amelynek az adatlapján megadják a Conduction EMI és a Radiation EMI szintjét is. Ez két okból érdekes, azért mert a legtöbb hasonló IC adatlapján semmilyen információ nincs ilyesmiről (és nyilván okkal nincs), a másik a saját tapasztalat: a teljesen lábkompatibilis AOZxxxx-et beépítve a helyére érezhetően nagyobb az MCU-ban levő AD által mért értékek ingadozása. Azaz számottevő különbség van zaj szempontból az IC-k között.
Tapasztalatom szerint az ilyen zener-es stabilizátoroknak hatalmas zaja van. Egy sima TL431-el, szinte minden szempontból jobb stabilizátor építhető (vagy akár a LED-ek zaja is kisebb).
Sokat kérdeztél és nehezeket, amire nem lehet néhány mondatban válaszolni.
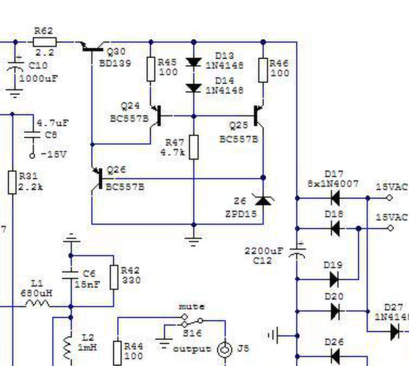
A "stabkockák" egyszerűen rosszul szólnak. Tudok élő példákra hivatkozni, hogy nem csak én jutottam erre a következtetésre hanem mások is. Valószínűleg túl sok tranziens zavart termelnek és lassúak. Magasabb frekvencián kicsi a tápelnyomásuk. A korábbi áramkörömben látott passzív stabilizátor "hatalmas" zaját a CAM02593-as fotón láthatod 1:1-es osztóval mérve az RC tag után. Zaj szempontjából ez megfelelő lenne, de túl nagy a kimeneti ellenállása - ez látható a következő képen(2556). Az erősítő (ez egy mc bemenetű RIAA korrektor volt) közel táptól-tápig van kivezérelve (20 Vpp környékén) zenei jellel (CD játszóról, anti-RIAA taggal a bemenetén). Az "alsó sugár" mérővezetéke közvetlenül az áteresztő tranzisztor emitterén, a felsőé a 2.2R/1000µF-os szűrő kimenetén. Itt is vannak lengések, nem is szólt jól bármit is próbáltam elkövetni vele. Újratervezés lett a vége, diszkrét alkatrészekből felépített aktív stabilizátorral. Ez már jobban tetszett, ezt használtam a mostani előerősítőben is. (Mire elkészültem az egésszel, támadt egy jobb ötletem, majd egyszer talán kipróbálom azt is.) A harmadik képen a 8 Vpp, 5Hz-es kimeneti jelszintnél mért feszültségváltozás látható az aktív stabilizátor kimenetén. (Azért 5 Hz, hogy lehessen látni a hálózati feszültség ingadozást is.) Az utolsó képen 5 MHz, 8 Vpp szinusz van az erősítő kimenetén. Itt már csak a kimeneti szűrőkondi "dolgozik össze" a fóliainduktivitással. A kép tele van a szkóp saját zavarjeleivel - annyi azért kivehető, hogy 5 mVpp az akármik paralel kimeneti impedanciája. Itt, 5 MHz környékén volt a rezonanciacsúcs. Az a 100 MHz körüli gerjedés-szerűség nem tudom miből eredhet/származhat, majd amikor kiviszem bedobozolni a műhelybe újra rámérek a Tektronix-szal az egészre.
Megnéztem a AOZ1282-t is amit írtál. Gondolkoztál azon, hogy mi határozza meg itt a zajt?
Vajon mivel tud az MP2459 jobb eredményt adni? Ugyanabban az áramkörbe berakva, azonos elrendezés, azonos alkatrész értékek, azonos terhelés ... Néhány dolog ami eszembe jutott: - A fenti feltételek teljesülése esetén a kapcsolófrekvenciás komponens a működési frekvenciától függ leginkább. 450 vs. 480kHz ez talán ad minimális plusz zajt az AOZ-nál ... - Az AOZ nagyobb áramot is tud, kisebb a kapcsoló FET Rdson-ja, ez is befolyásolhatja ... - A nagyfrekvenciás tüskék a belső FET kapcsolási sebességétől is függnek ... - Esetleg kis terhelésnél nem megy Continous módban ... - ...
Azt hiszem értem. A hagyományos "stabkockák" nem a zaj miatt, hanem inkább a gerjedékenység miatt kerül száműzésre. Ami persze s sok különböző IC-nél más más lehet. De alapvetően nem tolerálják a nagy kapacitív terhelést a kimeneten ...
A fenti áramkörödben a diszkrét alkatrészekből felépített stabilizátor után berakott RC erősen csökkenti a zajt. Ez látszik is a második ábrán, ahol az Emitteren azért ott van a kb. 4mVpp "hatalmas" zaj, ami 10x akkora, mint az aktív stabilizátorod kimenetén. De ugyanez az RC okozza a nagy kimeneti ellenállást ... Megmutatod esetleg az aktív stabilizátorod rajzát is? Halkan jegyzem meg, mert biztosan tudod, hogy az 1:1 osztóval a sávszélességed leesik néhány MHz-re, es pont a nagyfrekvenciás zaj mérését hamisítja meg az első ábrádon. A hozzászólás módosítva: Feb 28, 2022
Sziasztok!
SMPS II(Attila) javításban tud valaki segíteni ebben a topicban? Nagy áramnál(rövidzárnál látványos) az áram értéke elkezd szépen lassan csökkenni a kijelzőn, az áramkorlát LED elhalványul szép lassan. Merre keressem a hibát? Köszönöm!
A stabkockák nem gerjedékenyek, csak valami miatt "rosszul szólnak" a vele megépített erősítők.
Idézet: „A fenti áramkörödben a diszkrét alkatrészekből felépített stabilizátor után berakott RC erősen csökkenti a zajt.” Ott nem zaj van a táp kimenetén. Az erősítőt közel táptól-tápig kivezéreltem zenei jellel és a passzív stabilizátor kimenetén néztem meg szkóppal, hogy mi jelenik meg ott ebből a zenéből. Tehát a stab kimeneti impedanciáját mértem "üzemi körülmények között". Ez a szimulációja a stabilizátornak. Ma megnéztem analóg szkópon a kimeneti impedanciáját és ha már "nézek", rámértem a 7815-re is. A generátor kimeneti amplitúdója 20 Vpp és ezt egy soros kondin plusz 1k ellenálláson keresztül kötöttem a stabilizátorok kimenetére, tehát +/- 10 mA AC volt a terhelőáram.
78xx széria egy 50 éves konstrukció. Biztosan vannak ennél sokkal kifinomultabb, modernebb típusok is, mint például az LM2941, hogy csak egy példát említsek. Ez persze meg is látszik az árán is.
Írd le pontosabban a hibajelenséget. Írd meg, hány V és hány A kimeentnél tapasztalható a hibajelenség. Ha a hiba közben pluszban még tudnád mérni a plusz kimenet és az áteresztő fet gate-jén lévő feszültséget, az sokat segítene a hiba feltárásában!
Az LM319/339 pl nagyságrenddel jobb, sajnos drágább is.
Megfogom mérni, nézni.
Köszönöm
A 319/339 azok komparátorok. A 317/337-re gondolsz, vagy másra?
igen arra, elnézést, rossz számok ugrottak be
Sziasztok!
Volt egy kis frusztráló esetem az anyagrendeléssel. Elég sok tételt rendeltem a labortáphoz, de a BS250P típusú P csatornás kis jelű mosfet megtréfált. Kétszer is a van-nincs - van-nincs kategóriában szerepelt a webáruház honlapján. Felhívtam őket, és egy tényleg nagyon kedves hölgy elmesélte a számukra is horror sztorit. Ugye nekik is egy nagyker raktárból szállítják azokat a tételeket, amik nincsenek prompt a raktárukban, és a nagyker raktárból kétszer is egymás után nem a megfelelő típust küldték. A pályafutása alatt ilyesmi még nem történt meg. Na de a lényeg. Kiválasztottam egy másik, BSS 83 P típusú fetet. Ez ugyan SMD ( SOT23 ) tokozású, de a lábsorrendje jó, és simán be tudom rakni a másik helyére. Ráadásul a paraméterei sokkal jobbak, és olcsóbb is. Ki is cserélte a rendelésben. A 3 rendelt helyett ebből 5 db jött ki, és még így is beljebb vagyok pár forinttal. Ha valaki belefut hasonlóba, szerintem ez jó megoldás.
Ilyen hiánycikk lett a BS250 ?
Nagyjából a korábban (néhány éve még) kapható-beszerezhető félvezetők 80%-a hiánycikk lett, FET-ek, MCU-k, opampok, szenzorok, digitális IC-k, stb. A nem általános célú félvezetők esetében még rosszabb a helyzet.
Állítólag ez most még rosszabbodni is fog.
Szerintem nem hiánycikk. A nagyker raktárban lehet valami nagy katyvasz, mert szállítottak a Hestore-ba belőle. Ott a beérkeztetéskor a rendszer szépen felvette, hogy van raktáron, és gondolom csak később, talán az első kicsomagolásnál vették észre, hogy krumplicukor van a zacsiban tranzisztor helyett.
És a nagyker raktár ezt kétszer eljátszotta egymás után. Ott valami fogalmatlan raktárosok lehetnek. Simán kiszámolt x darab drazsét, anélkül, hogy megnézte volna mit is számol.Pedig ez nem is SMD, amin ugye csak kódok vannak, hanem szépen rá van nyomtatva a típusa, csak meg kellett volna nézni. Bár az is lehet, hogy egy másik bölcs kollégája keverte össze a polc kódokat, vagy a polcok dobozait, és aki számol, az csak a darabszámot nézi. És ha a polcra az van írva, hogy BS250, akkor akármi lehet ott, kecskebogyó, vagy szilvamag, azt ő BS250-nek adja ki. Végül is mindegy, nem fognak emiatt egyetemi tanárokat alkalmazni a raktárban. |
Bejelentkezés
Hirdetés |

























