Fórum témák
» Több friss téma |
Na, akkor essünk neki még egyszer! (Lásd a mellékelt képet is!)
Idézet: Ez eddig rendben is volna! (Ja, nálam a ==> jelentése: ebből következik, illetve itt: behelyettesítve.)„Tudjuk, hogy a relének 66,7mA kell, számoljunk kerek 70mA-el. (Ez I_3 lesz.) BD242 70mA-nél 130-as az erősítési tényezője. (hFE = 130) Kollektor - emitter szaturáció 0,17v (Uec2) Bázis - emitter szaturáció 0,65v (Ube2) R20 == ? (ezt az értéket keressük) R21-es ellenállásunk 1K-os. ” Tranzisztorok áramerősítési törvénye: I_2 = I_3 / hFE ==> I_2 = 70mA / 130 = 0,54mA (Ezt miért kellett felszorozni 5-tel? :crazy ![]() (Tranzisztorokon belül is érvényes Kirchoff 1 törvénye, azaz I_1 == I_2 + I_3, de ez most nem kell.) Ohm törvénye: I_4 = Ube2/R21 ==> I_4 = 0,65V / 1k ohm = 0,65mA. Most megint Kirchoff 1 törvénye, I_5 = I_2 + I_4 ==> I_5 = 0,54mA + 0,65mA = 1,19mA Legyen most Q1-re vonatkozóan! (hasra) Uec1 = 0,2V. (És legyen az R20-on eső fesz. U20!) Kirchoff 2. törvénye: Ube2 + U20 + Uec1 = 12V ==> 0,65V + U20 + 0,2V = 12V ==> U20 = 11,15V Ohm törvénye: R20 = U20 / I_5 ==> 11,15V / 1,19mA = 9,37k ohm. Ez egy elvi érték, ilyen ellenállást nem gyártanak (nehéz beszerezni.) Az ember kísértésbe esik, hogy a 10k ohm olyan közel van. Jelen kapcsolásban viszont nagyon nem érdemes felfele vinni, mert az kevesebb áramot engedne át, és ezt a veszteséget (az aránylag fix Ube2 miatt) a tranzisztor bázisárama (I_2) bukná el, pont az, ami oly fontos nekünk. Még a pontosan 9,37k ohm is szakadék szélén egyensúlyozás, már volt szó róla, a Q2-t telítésbe szeretnénk vinni. Így javasolt R20-nak a 6,8k ohm. Na most a hibáid: Idézet: Ha ez bázisáram akart lenni, akkor miért szoroztad fel 5-tel? (De ezt már kérdeztem.)„Kollektor áram: (70mA / 130) x 5 == 2,7mA” Idézet: „2,7mA + (0,65v / R21) == 3,35mA Tehát itt a bázisáramunk 3,35mA lesz, ez 130-as erősítés mellett:” Csak azt az áramot erősíti fel a tranzisztor, ami átmegy a bázisán. Tehát csak (a hibás számításod szerint) 2,7mA-t. (Helyes érték fentebb.) Ami teljesen elkerüli a tranyót, ami a (0,65v / R21) rész, azt nem! (Tehát csak a 2,7mA-t kellett volna felszoroznod 130-cal!) Nyilván, a többi szám is hibás, de csak mert hibás részeredményekből számoltad.
Köszönöm, a kiigazítást.
Azt hiszem ez a számolási levezetés + a képen is jelölt irányokkal sokat fog segíteni. Idézet: „Idézet: „Kollektor áram: (70mA / 130) x 5 == 2,7mA” Ha ez bázisáram akart lenni, akkor miért szoroztad fel 5-tel? (De ezt már kérdeztem.)” A bázis áram akart lenni....Elírtam. Azt hogy miért szoroztam fel: mert ezt mondták, hogy mindig ennyivel többet számoljak, hogy biztos meg legyen a szükséges ára. Azt mondták, hogy az adatlapon leolvasható erősítési tényező értékét inkább iránymutatónak mint sem pontos adatnak vegyem. Ezért állítólag az 5x szorzás. Persze csak a kis áramoknál. Akkor ez nem igaz, és az adatlapokról leolvasott értékeknek lehet hinni?
Nos még annyival kiegészíteném az előzőt, hogy nem az adatlap pontatlansága miatt kell a bázisáramot 2..5-el felszorozni, hanem a kapcsoló üzem miatt, a kisebb szaturációs feszültség miatt.
A BD242 Bővebben: Link 2. ábráján látható, hogy 100mA körüli kollektoráramhoz, 0,54mA nem elegendő. Idézet: „Azt mondták, hogy az adatlapon leolvasható erősítési tényező értékét inkább iránymutatónak mint sem pontos adatnak vegyem” Tökéletesen egyetértek. Egyetértésem mellett azért, ha azt akarod, hogy rajtad kívül más is átlássa, egy számolás levezetésénél érdemes odaírni, ha valamit gyakorlati okokból módosítassz. Főleg, ha nagyon. Idézet: „0,54mA nem elegendő.” Alapjában véve ezzel is egyetértek, bár nem a 100mA-hez nem elegendő. (Vagyis hFE=130 esetén persze, hogy nem lesz, csak I_c = 70mA, de úgy volt, hogy a reléhez ennyi kell. És ez nem a 2-es ábráról jön le, hanem az egyesről. A kb. hFE=130.) Visszatérve a szat. fesz-hez. Az adatlap 2-es ábrája szerint I_b = 0,54mA tényleg kevés. Én személy szerint 1mA-rel bőven megelégednék, de bánja kánya! Azért olyan hibát ne véts, hogy olyan áramot is beleszámolsz az erősítésbe, ami messze elkerüli a tranzisztort! Összességében: Ez egy gyakorlatias sport. Az alapvető dolgokat számold ki, kb. ahogy én is levezettem. (Egy tranzisztoron eső Ptot számítás sem árt, ezt gyakorlatból tudom! )És utána próbáld ki! Egy bedugdosós próbapanelon összerakod, (vagy ezt még a levegőben is összeforraszthatod) és méricskélsz. Van egy másik lehetőség is. Mivel látod, hogy tranzisztornál szinte minden mindenre visszahat, valamint nagy a gyári szórás, a hőmérsékletfüggés, meg sok egyéb, ezért írjál fel min. ötöd-hatod rendű és sacc 8-10 változós parciális differenciálegyenlet-rendszereket, és oldd meg. Őszintén! Melyik lehetőség tetszik jobban? A hozzászólás módosítva: Júl 26, 2014
Jelenleg egyik sem
![]() Ha így összességében nézzük a témát egyáltalán nem egyszerű ez a tranzisztoros téma.. A lényeg, hogy elindultam és kezdem érteni egyes részeit, de még koránt sem az egészet. Köszi.
A "próbáld ki" elv miért nem tetszik. Egyedüli üdvözítőnek tartom! Netán felszerelés hiánya? Nem kell egyből BME-labor! Egy kispiacos, 1500Ft-os műszer már jó kezdet!
Áhh nincs gond a felszereltséggel, van minden még tán több is mint kellene.
Érthető, hogy nehéznek tartom ezt a témát, hisz még csak 1 hete tanulom a tranzisztorok működését. Számtalan kérdésem lenne még, de már nem merem feltenni mert félek, hogy le leszek hülyézve. Gondlom senki nem 1 hét alatt tanulta meg, szóval van mit pótolnom. A levezetésed viszont sokat segített, hamar kiegészítettem a már egyik fórumtársunk segítségéből összeállított dokumentációmat. Ha elakadok, akkor onnét tudok most már puskázni. ![]() Elkészítettem amúgy a kapcsolást, immáron nyákos változatban és tökéletesen szuperál. A teljes kapcsolás behúzott relével 40mA-et vesz fel, szóval még csak meg sem kottyan neki. Nem melegszik a BD242, de ettől független kapott hűtőfület. A hozzászólás módosítva: Júl 26, 2014
Meg még 0,6V minimum . Mivel az első tranzisztor szaturációjához hozzá adódik a második tranzisztor BE-feszültsége is. (minimum.)
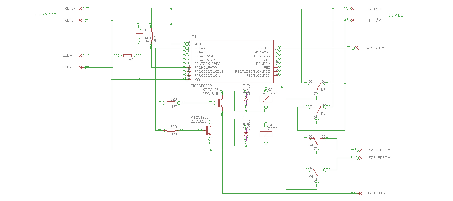
Sziasztok! A mellékelt PIC-vezérelte relé kapcsolást készítettem el. Annyit csinál, ha megnyomjuk a gombot, akkor az egyik relé meghúz, fél másodperc múlva a második is meghúz. Az első relé 3 másodperc múlva elenged, majd még 3 másodperc múlva a 2. is elenged. A relé egy mágnes szelepet húz meg. (A betápot ráadja, majd a szelep akkor enged el, ha fordított polaritással kapja meg a tápot.) A PIC vezérlőkör hibátlanul teszi a dolgát, hallhatóan megvan a 4 kattanás. Ha elemet kapcsolok szeleptápként, de a szelepet nem kötöm rá, akkor szépen ki is mérhető a szeleptáp és 3 másodperc múlva a fordított táp. De ha a mágnesszelepet is rákötöm, akkor meghülyül a vezérlés. Van úgy, hogy meg se húz a 2. relé, van, hogy az 1. relé nem húz be, van hogy tökéletesen lefut a program. Mi lehet az oka? A tranzisztor vagy a védődióda rosszul van méretezve, vagy valami zajt okoz a relétekercs? Hogy orvosolható ez a probléma?
Köszönöm!
A C1 kondenzátor a lehető legközelebb van a kontrollerhez? Ha nem, akkor költöztesd közelebb. Ha ez megvan, akkor C1-gyel párhuzamosan köss egy 4.7 - 10 µF-os kondenzátort. Szokott segíteni.
Hogyan néz ki a NYÁK vonalvezetése? Érdemes dupla tápvezetéket használni. Az egyik a kisáramú részekhez, a másik a relékhez vezet. Természetesen a GND-t is duplázva. A legjobb megoldás az lenne, ha a relék és a PIC más-más áramforrásról kapná a tápfeszültséget és a két részt csak egy-egy optocsatoló kötné össze.
Az elem a probléma forrása , amikor kapcsol a relé a szelep nagyobb áramot venne fel mint amit az elem elbír ezért "beesik" a feszültség és a pic újraindul .
A hozzászólás módosítva: Márc 16, 2022
A kondenzátor mehetne közelebb, az igaz.
Úgy érted, hogy a relé tekercsének is másik tápon kellene lennie? Mellékelem a NYÁK-ot.
Eddig nem elemmel volt a PIC megtáplálva, hanem telefontöltővel, ami 6,1 V stabil feszt adott ki, amit egy feszültségstabilizátorral 5V-ra csökkentettem (persze két kondival). De ugyanez volt a hiba. A telefontöltőre az van írva, hogy 5 V (ami inkább 6,1 V) és 800 mA.
Látatlanban fenntartom a véleményem , túl nagy a szelep áramfelvétele a táphoz képest . Vagy nagyobb pufferkondit tegyél a 100n mellé vagy próbáld meg akkuról hajtani a cuccost .
De a szelep külön tápról megy. Mindentől függetlenül. A PIC vezérlés a relétekerccsel együtt pedig elemről. Nem értem, hogy a szelep áramfelvétele, hogy hat az elemre.
Első lépésként bontsd ketté a tápfeszültségeket, ehhez egy skicc a mellékletben. A lényeg, hogy a relék tápfeszültsége és a tranzisztorok emittere teljesen külön menjen.
szerk.: Érdemes az újabb kontrollereket használni, azok kevésbé érzékenyek a tápfeszültség ingadozásaira, kisebb tápfeszültségről is vígan ketyegnek. A hozzászólás módosítva: Márc 16, 2022
A nyomógomb sem tetszik. Cmos áramkör lábán nem lehet pár cm-nél hosszabb szabad vezeték, ha jót akar magának az ember. Minimum egy pár kohm fel/le húzó ellenállás, némi kondenzátorral párosítva.
Esetleg a panelen lévő jelfogó érintőkre valami szikraoltás? A két táp negatívja még pár cm-et sem mehet közös szakaszon, ha lehet, ne is legyen összekötve. A hozzászólás módosítva: Márc 16, 2022
Köszönöm. Akkor az eddigi NYÁK kuka? Már teljesen kész. Nincs mentség?
A PIC programozásmál a felhúzó ellemállást beiktattam.
Fogd meg a lábát azt csodálkozz, 10 csavarhúzós tapizásból szerintem egyszer elindul. Nekem a kedvencem a kapucsengő kapcsolóra kötött jelfogó volt. Amíg nem párhuzamosan futott a két ér, pár 10 méteres vezetéken a jelfogó is képes volt behúzni, szakadt gomb mellett. ( falu 30évvel ezelőtt, tehát még elektroszmog sem volt a környéken...)
A megfogalmazásod nem volt egyértelmű , és (az én hibám) a rajzot is csak átfutottam . szentül hittem hogy a szelepet is az elem táplálja . A megoldás a szikraoltó és a felhúzó ellenállás ahogy már előttem írták . bocs a figyelmetelenségemért .... Ha ráfér akkor smd ben felrakható az ellenállás a forrasztási oldalra , akkor talán menthető a nyák...
A hozzászólás módosítva: Márc 17, 2022
Igazad van. Benne maradt egy összekötő vezeték a két táp negativja között! És én ezt nem vettem észre. Pedig mindent ezerszer átnéztem. De ez annyira triviális, hogy sose gondoltam volna rá. Az összeköttetést megszüntettem, a nyomogombot sodort érpárral kötöttem be. Tokeletes lett! Köszönöm a segítségeteket!!
Valamiért továbbra sem jó. Eddig ugye a vezérlés elemről ment és előfordult, hogy többször be kellett nyomnom a gombot, hogy öblítsen. De végül mindig tette a dolgát. Gondoltam, merül az elem. (A 4,5 V helyett már csak 3,2 V-t mértem) Így visszaszereltem az eredeti állapotra, azaz, hogy a vezérlés már nem elemről, hanem hálózatról megy (telefontöltő 6,1 V-ját low drop-os feszültségstabilizátorral, az adatlap által javasolt 2 kondenzátorral 5 V-ra csökkentettem). Most még rosszabb lett. Van, hogy ötödik nyomásra öblít csak. De szelep nélkül a relék jól húznak, mindig elsőre. Tehát a meghúzandó mágnesszelep kavar be. A sok plusz kondenzátor se jött be. Alaposan többször végigolvastam ezt a topikot. Érthető. Arra gondolok, hogy valami szikraoltót kellene betennem. Valaki elmagyarázná, hogy ez a szikra hol keletkezhet és hogy pontosan a gyakorlatban hogy védekezhetünk ellene? És az én esetemben ez lehet a kulcs?
Köszönöm!
Szívathat még az adapter. Szokott lenni benne a kimenet, bement között egy/két kondenzátor. Az szokott furcsa dolgokat produkálni. Próbáld transzformátoros tápról. Esetlegesen adapter fordítva bedugva (fázis nulla csere) , másik adapter...
A szikra a paneleden lévő jelfogó érintőin keletkezik. Azzal párhuzamos - 10 ohm 470nf sorosan kötve - a mágnesszelep bontásánál fellépő anomáliáknál segíthet. A pontos hibajelenség is kérdés. Megnyomod a gombot, és semmi nem történik a paneleden, ( akkor felesleges a szikraoltás) vagy a relé megmozdul, és utána bolondul be az elektronika? Ha a meghúzandó mágnesszelep DC-ről megy, arra sem ártana egy fordított dióda...( bár ez is lekapcsolásnál segít...) Ha elemről jó, akkor a tápot járnám inkább körbe.
Hát elemről is gyakran csak másodjára működött, de úgy voltam vele, jó így.
Úgy kellene működni, hogy a relé (amelyik a feszültséget kiadja a szelepnek) meghúz, fél másodperc múlva a másik relé is meghúz (amelyik a polaritást váltja) és ekkor a mágnesszelep nyit. Ezután kb. 4 másodperc múlva ez a második relé elenged (ekkor megfordul a polaritás, zár a szelep) és kb. 2 másodperc múlva az első relé bontja a feszültséget a szelep felé. Ha rosszul működik (nem öblít), akkor a gombnyomásra behúz az első relé (kimegy a feszültség) és amikor a polaritásváltó relé behúzna és a szelep ezzel együtt nyitna, akkor ez a relé nem húz be, hanem az első relé inkább elejt. Így a folyamat félbeszakad. Újabb gombnyomásra ugyanez, majd gondol egyet és egyszer lefut jól.
Szia!
A PIC programjáról még nem tudunk semmit. Ha a nyomógomb szoftveres pergés mentesítése nincs jól megcsinálva akkor is csinálhat fura dolgokat a programtól függően. Személyesen én a bipoláris tranzisztorokat is mellőztem volna , de ez nézőpont kérdése. Én logikai MOS FET -et használtam volna a gate-t 100K val lehúzva. De a te hibád erősen táp hiba gyanús. Valami hasonló megoldással. A hozzászólás módosítva: Márc 29, 2022
A program úgy van megírva, hogy 0,1 másodpercenként fut le és ellenőrzi, hogy be van e nyomva a gomb. Szerintem ez gyakorlatilag egy pergetesmentesites.
Szia!
Idézet: Annakjólehet, de itt a zavarok ellen is kell küzdened: akkor fogadd el a lenyomást, ha pl. 0,1 másodpercig FOLYAMATOSAN ugyanazt a szintet érzékeled ! „Szerintem ez gyakorlatilag egy pergetesmentesites.”
Mint már írtam, a gombra ellenállást tegyél. Én pergésmentesítésnek 10-20ms ciklusidőt használtam, és ha 5-10 ízlés kérdése ciklus alatt ugyan az a szint van, akkor történt gombnyomás.
A másik, működő mágnesszelepen szerintem veszélyes polaritást fordítani. Lekapcsolod, vársz egy kicsit, polaritást váltasz. A kialakítás nagyjából, ki/be kapcsoló relé, fordított dióda a tápra, polaritás váltó relé. Működéstanilag beállítod a polaritást, bekapcsolod a szelepet, lekapcsolod a szelepet, kicsit vársz, polaritást fordítasz, visszakapcsolod a szelepet. A te módszereddel a relék nem lesznek hosszú életűek, és nem fogod érteni miért. Apró észrevétel, Jelfogócsévére köss egy reszelőn keresztül egy elemet ( fizikaóra 7.osztály) ha megfogod a tekercs két végét és valaki reszelőn huzigálja a vezetéket, te szinte garantáltan el fogod dobni a jelfogót. Ez a feszültség néha a bontó érintőn keresztül olyan ívet húz, hogy a tápot összezárja. A mágnesszelep még durvább, Polaritás csere csak halmozza a problémát. Egy 50-100 mA-s motorral még esetlegesen megteheted ezt, de ott sem egészséges. A hozzászólás módosítva: Márc 29, 2022
|
Bejelentkezés
Hirdetés |






)



