Fórum témák
» Több friss téma |
Mielőtt kérdezel, a következő két dolgot ellenőrizd!
I. A helyes tápfeszültségek megléte.
II. A kimeneten van-e egyenfeszültség.
Élesztés.
Ezt a zajt már az erősítő megépítése elején is hallottam de nem tudom mi ez... Nagyfrekis gerjedés? Elég halkan csinája ezt... csak akkor hallani ha odanyomom a fülem a hangszóróhoz.. Jelenleg kiszereltem a potit (bementet egyből a csövekre kötöttem), 100ohmmal letettem a földre a fűtés közepét és az egész erősítő központosan levan földelve.
Csatoltam egy képet hogyan kötöttem össze a RCA bementet a csövek bemenetével lehet innen is szed most egy kis zajt, de közel sem olyan mint potival.
Ne haragudj, de ha nem segítesz a hibakeresésben azzal, hogy sokadik kérés után végre lerajzolod az erősítő gnd és táp huzalozását, akkor mi sem fogunk tudni segíteni Neked.
Rajz!
Ebben a katyvaszban egy fotó alapján nem várhatod el, hogy mások kiguvadt szemmel órákon át bogarásszák mi hova megy. Oké én feladtam.. ennyit tudtam segíteni.
Mire gondoltál? Kapcsolásam van meg ezek a képek. Nem készűlt előre róla bekötési rajz.
A képen minden rajta van: kék a táp negatív a zöld meg a földpont. Ha letöltöd a képet akkor rátudsz nagyítani az egyes részletekre. Ha nagyon szükséges meg a táp nyáktervét tudom elküldeni és azon kívűl nincs másom.
Sziasztok!
Elkészült a 25kg "kicsike" ![]() 7db ST151, és 4db TDA7294 véggel. Még a tda-k gerjednek, de........működik. Majd még futok velük pár kört. A +/-60V (ST151) és a +/-40V (TDA7294) gnd-ket közösíteni akarom csak azt nem tudom hol kellene. Az egyenirányítás után vagy már a trafók szekunder tekercseinél. Szerintetek melyik a jobb megoldás? Segítséget válaszokat előre is köszönöm.
Szia! A jelforrás közösíti a bementi testpontokat. Ha ezen kívül újabb összeköttetést hozol létre az földhurok.
A 470K-t áthidaltam 1nf-al és ilyen 50hz + valami magas frekis hangot ad, a magas frekis hang már régebb óta jelen van csak most hangosabban szól eddig csak a háttérben lehetett hallani.
+ jelenleg kikötöttem a váltóáramú fűtését a PCL-eknek és kívűlről adok nekik DC tápfeszt és így is brummog... Lehetséges hogy táptrafó felűl megszórja a csöveket és azért brummog alapból is..? Árnyékolás után lehet egyszerűbb lenne mérni... A kimenőket meg már korábban megfordítottam úgy ahogy mondtad, de még így is van rajtuk egy pici búgás indulás előtt de ez már elhanyagolható szerintem, szinte alig hallani közelről. A hozzászólás módosítva: Jún 5, 2022
Nekem kicsit soknak tűnik a +/-40V nekik. Ált bekapcsolásnál szokták megunni a nagy feszt, de Nálad lehet másképp lesz.
Az 1nF hozott változást? Azért kérdem, mert nem tudok követni minden lépést.
A PCL fog kapni búrát? Saccra a bemenettől a végső anódjáig több mint 80dB az erősítésed és invertáló. Ezért gerjedni nem fog a hangfrekis sávban, csak akkor amikor a fázistolás eléri a 180 fokot. Ez valószínűleg 20kHz felett történik. Ha érdekel a téma, olvass a szomszéd topikban. Karesz pont erről ír. Ha túl nagy az erősítés, a PCL csövet vissza lehet csatolni önmagába. Csak először tisztázni kellene hogy jelenleg mekkora a teljes erősítés. Sokféle szabály létezik, de mindenki másképpen gondolja ezt. Én úgy gondolom, hogy ha szigorúan csak végfok, akkor 0dB a teljes kivezérléshez tartozó érzékenység. Ha a végfokon van szint poti, akkor 6-12dB tartalékot érdemes hagyni. De -24dB (50mV) bemeneti érzékenységnek elégnek kell lennie. Nemrég egy csöves RIAA járt nálam, azon sokat segített egy árnyékolás. Először csak egy sörösdobozból gányolt izé került rá, majd a javulás nyugtázása után kapott rendes ketrecet.
Nem hozott változást az 1nF. Ma reggel csatoltam hozzá hangfájlt hogy milyen hangot ad.
Nem terveztem búrát rá de elgondolkodtató, lehet szerzek kísérletből egyet rá. A trafók fikszen fognak vasból készült árnyékolást kapni. Jelenleg várok egy 2x100K Log-os potira azzal jövőhéten vagy utana lesz kísérletem. Annyit változott, hogy korábban mondtam hogy rádiózik és mondtátok hogy forasszak egy 100-470pF kondit az RCA benetekről a földre az majd kiveszi.. Még nem forasztottam oda de most már érdekesen csak a jobb oldala rádiózik. Jelenleg nincs váltóáram a 2 pcl közelében és mégis brummog szóval nagyvalószínüséggel akkor a táp trafó szórja meg de nem kiabálom el. Beszerzem a búrákat és megnézem azzal.
Korábban beszéltük a fűtés közepelést:
Letettem 100ohmmal földre a közepet és emiatt indításkor egyből behúz a relém, nem vár 30secet. Ma még kipróbálom 100µF-63V kondival is, de az előző lehetőséget elvetettem.
Nem figyeltem, de a fűtés és az időzítő egy szekunderről megy? Ha igen, akkor át kell nyálaznom újra az egészet, mert már nem tudom hogy hol tart a projekt.
..... Megnéztem, közös szekunderről. Akkor nem lehet büntetlenül gengszterkedni a fűtéssel, mert akár baj is lehet. Mindjárt átnyálazom. A hozzászólás módosítva: Jún 5, 2022
Rendben, köszönöm.
Csatoltam Pdf-ben a kapcsolást így jobban látható.
Ronin :Gyári adatlap alapján tekertem neki a szekundereket, azaz a +/-40V. Remélem bírni fogja.
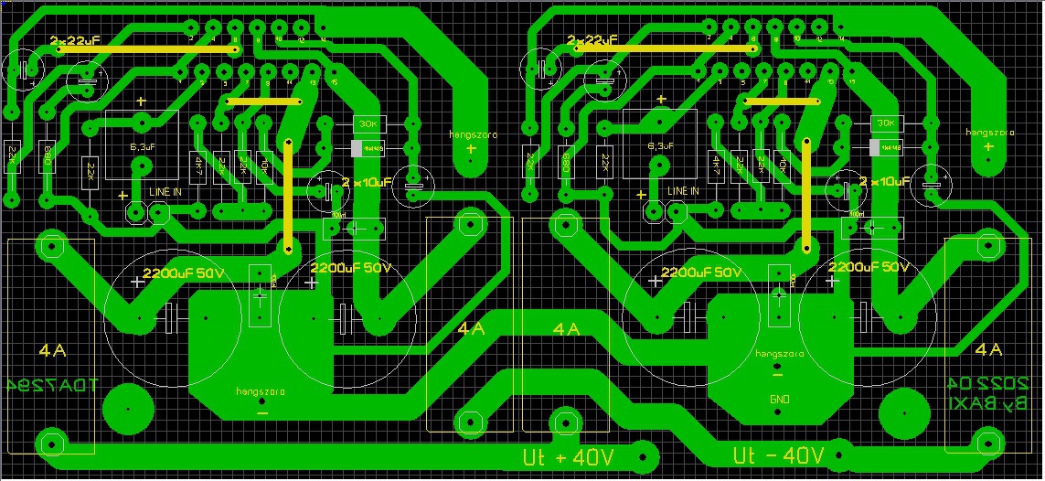
Suba53: de még hogy , brutális dinamika lett a rendszerbe. Eddig egy yamaha 7ch avr-t használtam végerősítőnek. Elbújhat az st végek mellet reloop: Akkor ez konstrukció hibás . S nézegetem ma, s akkor jön elő a gerjedés amikor a meleg pontok össze érnek. Azaz egy panelen ugye két IC-van. Az egyikre rádugom az RCA-t semmi baja, ahogy a másik IC-re is rákerül az RCA akkor kezd el gerjedni. S érdekes (számomra), hogy nem a rca ház (gnd) összekötésével jelenik meg a gerjedés, hanem a meleg pont csatlakozásánál. (azaz amikor dugóm be az rca-t s az apa része már kontakttól s még a ház nem akkor jelenik meg a brum/gerjedés. Ha csak a rca testet érintem az aljzat testéhez nincs semmi, csak amikor a meleg jel is "oda " kerül. Elvágom a vezetőket s külön vezetékezem be a tápot, vagy csináljak új nyákokat, szerinted? A hozzászólás módosítva: Jún 5, 2022
Megkérdezhetem, hogy ha 305V és 248V a tápfesz, akkor minek kell oda 420V DC? Több mint 100V van leejtve egy ellenálláson, ami eleve SE-be nem is jó, mert szinte semmit nem szűr, nem csoda ha brummos meg zajos. Oda egy CLC táp kell, és teljesen felesleges akkora feszültség, 10-20V-nál nem kell többnek esnie a fojtón. Simán elég lenne egy 230V-os szekunder amiből lesz 320V DC. A másik a gnd kialakítása ami nagyon lényeges. Ki kell nevezni egy csillagpontot, mondjuk a C14 negatív lába, és minden gnd vezetéket oda kell bekötni azaz onnan kell vinni a csillagpontból. A harmadik a fűtés, nekem az sem igazán tetszik így, ráadásul a PCL-eknek mindenképpen külön fűtést kell csinálni, mivel azok soros fűtésűek, a 12,6V-tal simán alá van fűtve, emlékeim szerint akár 16-17V körül is kell neki a 300mA-hez.
Még egy adalék ami mostanában tűnt fel nekem, hogy a mezei egyenirányításnál/pufferelésnél jobban szól a kétszerezéses megoldás, hogy más erősítő esetén is így van-e nem tudom, de az enyémnél határozottan hallható a különbség a voltage doubler javára. Jut eszembe, a fűtésnek ne a közepét kötsd a földre, hanem a két szélére tegyél egy egy 100 ohmot, és azok közepét kötsd be a csillagpontba! A legjobb megoldás egyébként a külön fűtőtrafó, mert akkor nincs kapacitív csatolásban az anódtekercs a fűtőtekercsekkel. Én odateszem neked az enyémben bármelyik trafót bármelyik cső mellé, vagy a kimenőt a hálózati mellé, vagy a hálózatit a bemenet mellé, mégse lesz se zajos se brummos, nem szór meg semmi semmit, és a rádió se szól benne. Normális tervezés és huzalozás mellett nem csinálhat olyat, már ha maga a kapcsolás egyébként jó.
Mivel a fűtés tekercs egyenirányítója van a késleltető miatt, nem testelhető le a fűtésközép. Legalábbis közvetlenül nem, mivel a földelt egyenirányító miatt ez a középpont a szekunder feszültség nullaátmeneténél -0,6 és +18V között bárhol lehet, viszont az 50Hz-es AC csúcsainál szigorúan kb 8,2V-ra áll be. Ezen a feszültségen viszont lehet hidegíteni. Egy 10-1000µF (amilyen akad) legalább 10V-os elkóval megoldható. De akár DC fűtés is beállítható a két PCL csőnek. Ekkor kell egy erősebb diódahíd, ami legalább 4A-es legyen. 600mA esetén az 1A-es diódák olyan forróak hogy égeti a kezem. Szűrésnek én tennék egy CRC láncot. Ez 10000µF/25V, 4,7Ω/5W ellenállás, majd 10000µF/25. Ezeken a kondikon gyakorlatilag max éppen csak 16V lenne, de nem illik feszegetni a határt.
Ez az egy DC táp kiszolgálhatná a késleltetőt is. Ha maghagyod a teljes erősítést, akkor a nagy érzékenység miatt valamennyi zaj maradni fog. Ezért be lehet tenni a hangerő potit a PCL triódája és pentódája közé is. Így a zaj a trióda erősítését, és az erősítési tartalékot figyelembe véve szerintem legalább 15dB-el fog csökkenni. Lehalkított potinál meg 40-50dB ZAJ csökkenés várható a mostanihoz képest. Pontos számokat akkor tudnék mondani, ha még tudnád mérni a jelenlegi erősítést.
A 420V az a feszűltség amikor még nincs terhelve, de mostanában mindig nézem műszerrel a feszűltséget az El34 anódján és 270V-ig elmegy és utána csökken és 120V-nál megáll majd a relé összehúz. 310V jönn le a trafóról és 170-180mA veszek le róla. Ezért van egy 50W-os ellenállás közbe iktatva mert a korábbi ellenállásaim 10-15W-osak elpörkölődtek (olyan hőfokra melegedtek hogy megolvadt az ón a lábukon). Korábban külön volt a fűtés de akkor meg egy toroid volt bent és az szórta meg alúlról.
A PCL86-os DC fűtésen már én is gondolkoztam és kivitelezhető mert van neki hely..
Triódás cuccot kipróbálom majd. Köszönöm!
Az erősítést kitudjuk úgy deríteni hogy leterhelem 8ohmmal és szkóppal megnézem a bemenő jel nagyságát meg a kimenőét? Pk-Pk kell vagy RMS?
Mindegy hogy RMS vagy bármi, úgy is az egymáshoz képesti viszony számít. Jelforrás is mindegy, akár a szkóp kalibráló négyszög jele is lehet.
A kimenő legnagyobb torzítatlan jel 10V nagyságú, ezt kell majd osztani az erősítéssel, hogy az érzékenység megkapd. A kis jelű csövekre egy ilyen látvány erősítő esetén nem lehet csúnya kupakot tenni, viszont Diy oldalakon látottak alapján lehet lopni ötletet. Nem csak a saját trafója szórhatjameg, hanem egy közeli másik gép is.
Próbáld ki, közös jeltest mit segít!
Gondolom a gerjedésen nem oszcillációt értesz, amit a fogalom jelent, hanem 100 Hz-es búgást, népies nevén brumm-ot.
Hangszóróra kötve ilyen értékeket mutat.
Tudnám még hajtani csak akkor már torzít.. Van arról is képem hogy milyenné válik ha túlnyomom.. csak max 8mb-t tölthetek fel... Bemenő: 176mV Pk-Pk 1Khz telefonos jelgenerátorról.. Kimenő: 12.85V Pk-Pk
12,85V/0.176V=73.0113 ----> 12.85/73.0113=0.176? így?
Azt hittem nagyobbat erősít, de ez így normális. Ez a végcső anódjáig 60dB.
Ez csak azért fontos adat, hogy mekkora lehet a nemkívánt kapacitív visszacsatolás.
Holnap megmérem rendesen... jelenleg a kimenő 4ohmos részét kötöttem egy 8ohmos hangszóróra. Ezt az indokolta hogy 8ohmos tekrcsen egy bizononyos (közepes) hangerőn torzított a zene de szinuszok asszem jók voltak..
Annyira nem számít, mert legfeljebb 3dB eltérést jelent. Itt 10-20 dB számottevő.
A zaj lokalizálásához először az El34 vezérlőrácsát levezető 680k (szerintem sok, 220-330 k-t szoktak használni) ellenállást rövidzárral ha áthidalod, akkor a végcső és a kimenő hangja hallható. Ha az brummos, akkor egyelőre ne haladj tovább, meg kell javítani. Ha csendes, akkor lehet előrébb haladni. Következő lesz a PCL pentódájának vezérlőrács fölfelése.
Rendben lejebb veszem de amugy ma lekapcsoltam egy pillanatra működésközben a pcl-ek fűtését és abbahagyott minden zajt. Csendes volt mint az este. Megvártam amíg elalszik a fűtőszál...
Szóval egyértelműen a pcl szerelésével van valami...
Sajnos elment egy csomó írásom, de majd pótolom.
Az olvasottakból akkor lehet, hogy a PCL csövek DC fűtés lehet a megoldás. Amit írtam az a munkapontokról szólt. Röviden kellene az El34 katód feszültsége. Meg a PCL pentóda és a triódáé is. |
Bejelentkezés
Hirdetés |











. S nézegetem ma, s akkor jön elő a gerjedés amikor a meleg pontok össze érnek. Azaz egy panelen ugye két IC-van. Az egyikre rádugom az RCA-t semmi baja, ahogy a másik IC-re is rákerül az RCA akkor kezd el gerjedni. S érdekes (számomra), hogy nem a rca ház (gnd) összekötésével jelenik meg a gerjedés, hanem a meleg pont csatlakozásánál. (azaz amikor dugóm be az rca-t s az apa része már kontakttól s még a ház nem akkor jelenik meg a brum/gerjedés. Ha csak a rca testet érintem az aljzat testéhez nincs semmi, csak amikor a meleg jel is "oda " kerül. 








