Fórum témák
» Több friss téma |
Fórum » TV hiba, mi a megoldás?
Egy újragolyózott processzorral sem lesz olyan mint újkorában, mert a nyák és a processzor is szét lett már sokkolva. Ez maximum iodeiglenes megoldás....
Telefonokban és ipari elektronikában (ahol ráadásul nagyobb a megbízhatósági követelmény) is teljesen elfogadott a gyári teszt során hibás paneleken a BGA csere. Igaz, ott nem újragojóztuk hanem új IC-t tettünk fel. TV gyárban nem dolgoztam, de szerintem ott is előfordul hogy cserélik.
Jelen az esetben meg csupán újraolvasztásról volt szó. Nyilván szét lehet égetni a panelt meg az alkatrészt, de ha ésszel csinálja, nem lesz gond.
Sziasztok! Eddig úgy néz ki ,minden rendben zavartalanul működik a Tv. Igen,nyomtam alá fluxot, bár "új" már nem lesz,remélem azért hosszabb távon fog működni.Soha nem csináltam még eddig(reflow)-t. Egyébként úgy bukott le a processzor,hogy Scart-on hagytam hogy nézze az asszony,és egyszer csak megállt a kép.(mert elsőre én is a Hdmi chipre tippeltem.Egy kérdést még feltennék a processzor alatt a panel másik oldalán volt egy lyukacsos fém rács(az alá melegítés miatt vettem le) azt ugyan is nem tettem vissza eddig. Ha nem túl fontos már nem is szeretném lebontani miatta a panelt.Köszönöm a segítséget.
Sziasztok. Kaptam javításra egy Orava márkájú TV-t, ami Vestel. Adatok a képeken, de a tápja egy 17IPS11 R4, képért pedig a 17M82S felel. Nincs háttérvilágitás. Led háttérvilágitás cserélve újra. A hiba ott van hogy a tápegység csak 30 voltot ad, a kb 60 helyett. Bekapcsoláskor 7-et, kikapcsoláskor 13-at pislog a piros led. Az LCD működik, rávilágitva látni. A kiforrasztott diódák rendben vannak. Firmwaret tettem rá másikat, azzal sem megy. Előre is köszönöm a segitséget.
Szia, nézd át a ledet kapcsoló fetet. Nekem volt már olyan, hogy semennyire, de talán csak gyengén világított a háttér. FET csere után jó volt.
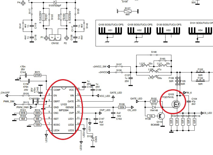
Hali, jó fetre gondolok ugye? Rendelek belőle akkor, de akkor rendelek MP3394 is.
Sziasztok,
nem feltétlen hardveres problémával fordulok Hozzátok. Nincs valakinek esetleg ötlete, hogy okostévén milyen módon lehetne reklámokat blokkolni (pl. youtube).? Köszi ((: A hozzászólás módosítva: Máj 29, 2022
Moderátor által szerkesztve
Szia. Windows alatt adblock használata a böngészőben egyértelműen. Telefon android alatt néha kibírom azt a pár reklámot, bár néha kihajintanám a telefont. Egyszer barátom említette, hogy van neki egy alkalmazás, amin YouTube videókat néz, reklám nélkül. Nem is nagyon foglalkoztam vele miféle app az. Ha esetleg androidos a tv, keress rá kulcsszavakkal, hogy telepíthető e androidos tvre olyan (az az) applikacio, amin a YouTube videókat tudod nézni reklám megkerülésével.
Szia! Az a YouTube Vanced nevű alkalmazás volt, melynek 2022. márciusában leállt a letöltési lehetősége.
A hozzászólás módosítva: Máj 31, 2022
Előfizetéssel, a nagyfelbontású csomagra.
Üdv!
Egyetértünk, pontosan, ez a módja.
előfizetés Én nem is értem, hogy ezen a fórumon hogyan bukkanhat fel szinte havonta különböző topikokban, hogy hogyan kerülhetjük meg szolgáltatások megfizetését. Azaz:meg lehet kerülni. Ingyen használom, cserébe tűröm a reklámot. Nehogy azt fórumozzuk már, hogy hogyan nem kell a kőművest kifizetni... (De találkoztam már olyan fórummal, ahol azt gyűjtögették, tanácsolták, hogy mit kell hazudozni, hogy kevesebbet, azt is később fizessenek) A hozzászólás módosítva: Máj 31, 2022
Ha android, és fel tudod telepíteni akkor : SmartTubeNext
Sziasztok! Egy LG 43 UM 745OPLA TV-n eddig mutatta a kép alatt a menő műsort és a következő mikor jön.Most valamit lókötőim elnyomkodtak mert csak azt írja ki, hogy MOST JÁTSZOTT INFORMÁCIÓ NEM ÉRHETŐ EL. mivel nem szoktam állítgatni a távlövőt így nem tudom hol lehet ezt vissza állítani. Két távlövő van egy LG Magic és egy UPC. Köszi ha segítetek.
Szép napot mindenkinek!
Van egy Samsung UE40D6510 típusú Smart TV nálam, javításra. A hiba a következő: Készenlét rendben, bekapcsolás után megjelenik a "Samsung Smart TV" logó és azután fekete képernyő (háttér megy). Kb. fél perc után visszakapcsol készenlétre. Ezután egyből vissza is kapcsolható ugyanezzel a hibával. Távirányítóra a piros LED villog, OSD nem jelenik meg. Készenlétről távval bekapcsolható, kikapcsolni már nem lehet. Tápegység kényszer indítással rendben van. Háttér is rendben. Az alaplapon a feszültségek meg vannak (stab IC-k után). TCON nem hinném, hogy hibás lenne, mert a logó rendben megjelenik. Én alaplapra gondolok, de kíváncsi vagyok más véleményére is. A másik kérdésem az, hogy a D6000-es sorozatból más fajta alaplap betehető-e, ha a kijelző típusa ugyanaz? Main: BN41-01587E A válaszokat előre is köszönöm!
Sziasztok!
Van egy Samsung UE32N4002 Led TV-, megy rajta a hang viszont nincs kép az el tűnt. Szét szedtem, vagyis leszedtem a hátulját úgy néz ki a ledek alól világítanak. Mi csinálja a képet? mi lehet ebben a bűnös. ?
Ez csak azért szokott lenni, mert (átmanetileg) a szolgáltató nem adja.
Szia. Általában alaplap hiba, azon belül a NAND szorul cserére.
vladcepes : úgy néz ki hogy világitanak.. Ezt konkrétan meg kellene tudni. Én a képek alapján nem tudom elődönteni.. Ha teljes sötétségben kapcsolod be, látod a kijezon hogy világít? Vagy ha a kijelzore vilagítasz, látni valami képet?
Kicseréltem, működik. Köszönöm a segitséget.
Szia ! Holnap leszek ismét tv közelében. Vagyis világítanak. Bekapcsolást követően egy pillanatra halvány kék az egész tv, aztán fekete. Próbáltam rá világítani de nem igazán látni semmit. (tudom mire gondolsz, csináltam már olyat laptopnak a képernyőjével). Néztem egy jó pár videót akik ugyan erre a tv-hiba jelenségre panaszkodtak ott a második képen jobboldali csipp mellett van egy pár kondi náluk az volt a probléma. Holnap lemérem azokat is.
Szia! Sikerült megoldani. El felejtettem le fotózni de a netről leszedtem egy képet és a nyíllal jelöltem mi volt a bűnös. Nem tudom hogy lehetne kitalálni az értékét
gondolom kapcsolási rajz kéne.
Sziasztok!
Anyukámnak van egy Toshiba 32W1763DG LED televíziója. Az este folyamán egyik pillanatról a másikra teljesen elment a háttérvilágítás. A készüléket szétszedtem, addig eljutottam, hogy a LED-szalag meghajtója rendben megkapja a tápot, mert műterhelésre folyamatosan leadja a kell áramot és feszültséget. A kijelző típusa: VES315WNDS-2D-N14. A kijelzőt nem szedtem szét. Nem ismerem a tévés LED-szalagok felépítését. Úgy láttam, hogy ehhez a kijelzőhöz két szalagot kínálnak. Ezek a szalagok a kijelzőben sorosan vagy párhuzamosan vannak kapcsolva? A szalag csatlakozási pontjára rámértem dióda-méréssel, de sikertelenül, és megaohmos ellenállást sem mérek. Lehetséges, hogy a LED-szalagok csatlakozási pontja szakad meg? Olvastam néhány fórumot, ahol a kijelzőn belüli forrasztás gyengeségére panaszkodnak. Vagy sorba lehetnek kötve a szalagok is, és akkor elég volt egy LED-nek megpusztulni, a két külön szalag ellenére? Köszönöm a válaszokat előre is!
Szia!
A szalagokon lévő LED-ek sorba vannak kötve, tehát ha az egyik megszakad, akkor a többi sem világít. Hasonló az eredmény akkor is, ha egy-két LED zárlatos lesz, mert ilyenkor a vezérlő érzékeli a nagyobb áramfelvételt és ezért letilt.
Köszi a választ!
Arra gondoltam, hogy magunk a LED-szalagok is sorba vannak kötve, tehát a két LED-szalag is sorosan van? Így például ha van 2 x 11LED-em, két külön szalagon, akkor az 22 LED sorosan? Ehhez akkor egész durva tápfesz kell. Egyébként a táp ezen részén az Elkó csak 50 Voltos, bár ezen a kínai alulméretezésen annyira nem csodálkozom. A hozzászólás módosítva: Jún 17, 2022
Mind soros és ledenként 3 vagy 6 volttal kell számolni. Ezt ki tudod mérni áramgeneratorról vagy egy 9V elem és sok kiloohm ellenállással, illetve amíg megjön a led, a hibásat átkötheted.
Sőt! Bővebben: Link Ez esélyes jó lehet. A hozzászólás módosítva: Jún 17, 2022
Köszi a választ és a tippet!
![]() A család kapott új TV-t, de ezt mindenképp megcsinálom tartaléknak.
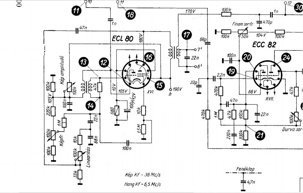
Sziasztok! A hibajelenség a következő: A kép alul visszahajlik, a felső része ritkul, a linearizáló potenciométerekkel nem lehet beállítani. Szerintetek mi lehet az oka?
A hozzászólás módosítva: Jún 19, 2022
Legalább annyit tudunk, hogy valószínűleg CRT TV lehet.
![]() PCL-t cseréltél már benne?
Bocs, a típusát valóban elfelejtettem megírni: Orion AT 501. PCL-t nem cseréltem, mivel nincs benne!
Üdv! ECL80 van benne, gázos cső, katódelkó 100uF, 47nF szivárog, kimenő trafó menetzárlat
De nincs itt olyan sok alkatrész amit egyenként ne lehetne megmérni. A hozzászólás módosítva: Jún 19, 2022
|
Bejelentkezés
Hirdetés |












gondolom kapcsolási rajz kéne. 



