Fórum témák
» Több friss téma |
Üdv!
Használva a keresőt nem találtam ilyen topicot. "Terveztem egy kapcsolást". Egy multivibrátor. A pálinkafőző keverését oldjuk meg faterral egy mosógép motorjával. Az én feladatom az, hogy egy automatát csináljak ami kb. 3-4 percenként forgasson 3 sec.-ig. Én rögvest egy astabilra gondoltam. Meg is van. Egy könyvben voltak a képletek. Ki is számoltam aszerint. Csakhogy a szimulációban nem azok az értékek jöttek ki, mert 230sec-enként kapcsolt be. Mivel van a gond?
Oksa, csak a T1-et nem tudom T2-höz képest csökkenteni. Mondjuk invertálhatnám a kimenetet, de az alkatrésznövelés, meg hely. De ha nem megy a másik akkor invert lesz belőle.... Tehát, a tranyóssal mi a gond?
Itt van az 555-tel, csak a kimenetet invertálni kell. Ha a tranyósban tudtok segíteni, megköszönném.
Neem, semmi baj a tranzisztoros kapcsolással, csak az 555-ös kapcsolást valamivel könyebb kiszámolni.
Hali
Ehhez úgy is kell egy meghajtó tranyó, ami kapcsolja a relét. ha egy pnp-s tranyót használsz meg is van oldva az invertálás. És szerintem is egyszerűbb egy 555-össel megoldani, mint a tranyóssal.
Tényleg, egy pnp megoldja. Fáradt vagyok egy picit. 555tel lesz megcsinálva.
Kössz mindenkinek!
A tranyósnál nem egyértelmű a szöveg... a szimuláció eredménye nem tetszik vagy a tényleges idő nem stimmel..? A 3,9 Mohm csökkentése arányosan gyorsítja az időt pl., ha arra van szükséged. Az elkók nem mindig akkora kapacitásúak, mint ami rájuk van írva, ez is bezavarhat.
Azt hogy érted, hogy nem annyi a kapacitás, amennyi rá van írva?
Hát a könyvben lévő értékekkel számolva kijön a 300sec. A szimulációban meg 180sec körül van.
Ezt úgy érti ferci, hogy ha veszel mondjuk a boltban egy 100 µF-os ELKO-t például, akkor azt kimérve műszerrel, tutira nem 100 µF-ot fog mutatni a műszer. Annál valamivel kevesebbet, pl. 96 µF-ot.
A szimuláció is egy dolog...
Az elkóknál sokszor +/- 30-40% eltérés is lehet, tehát nincs értelme a pontos számolásnak. Legjobb ilyenkor egy ellenállás+soros trimmer bekötése, pontos időbeállítás és utána megmérni a két tagot és egy ellenállást berakni véglegesre. + még van egy dolog, amire soha nem tértek ki, ha tranyós a multi - de ez hosszú kicsit.
Mindjárt újra tesztelek, majd úgyis trimerek is lesznek benne, hogy lehessen állítani.
Ilyen intervallumoknál elég hosszadalmas...
- legalább 2 periódust csinálj meg állítás után.
Most elég érdekes. Megnöveltem 5mohmra, de a 300s után elkezd oszcillálni.
Ne növeld, mert túl kicsi lesz már a bázisáram, stb. és az elkó sem fog töltődni, mert a szivárgó árama már hasonló ... inkább csökkentsd. Mennyi pl. 2 Mohm-nál az idő?
... és 300 sec az már 5 perc! A jobb oldali tranyónál az 1 kohm pedig nagyon kevés... az legyen 5-10 kohm, a kollektorellenállása 2-3 kohm és utána tesztelj újra.
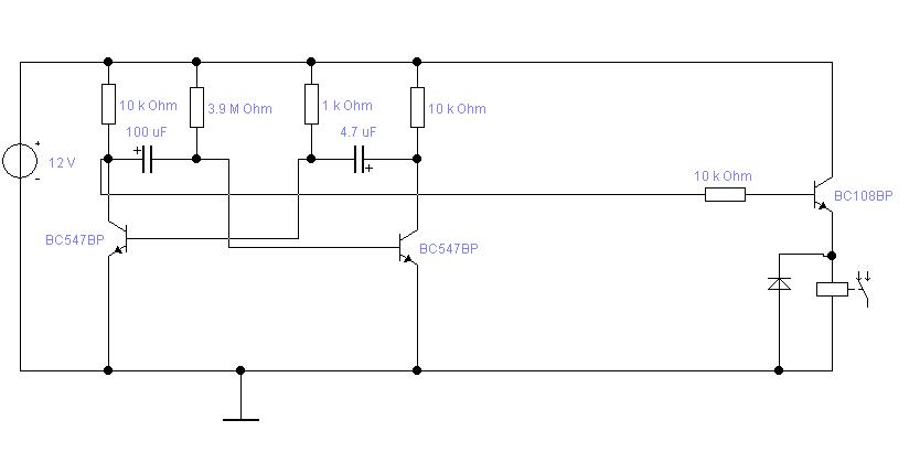
A rajz az sajna akkor rossz, mert 1 kohm helyett ott 910kohm van. Így jön ki a 3s bekapcsolás.
És 3 kohmos kollektor ellenállással 8V-van kikapcsolt állapotban. Az nem jó...
Ja, ugy már oké... akkor csak a 3,9Mohm-100µF-dal kell játszanod.... 2M2 elég lesz.
Jó játék
Csak azt nem értem, hogy az EWB-ben mért nem lehet gyorsítani az időt, ha lehet lassítani?
Hello!
Ekkora időkre már, nem analóg módon kell időzítőt készíteni, hanem számlálóval. üdv! proli007
Én alkatrészekkel dolgozok, nem szimulátorral...
142, 135, 140 szekundum jött ki. Ez jó. Akkor vagy a kondit duplázom vagy az ellenállást. Ugye?
Most nézem csak, hogy még mit írtál...
És 3 kohmos kollektor ellenállással 8V-van kikapcsolt állapotban. Az nem jó... hol??? melyik kollektoron?
Ne duplázz... először 3-4 percet írtál, tehát középen 210 sec. Tegyél a kondihoz arányosan, talán bírják...
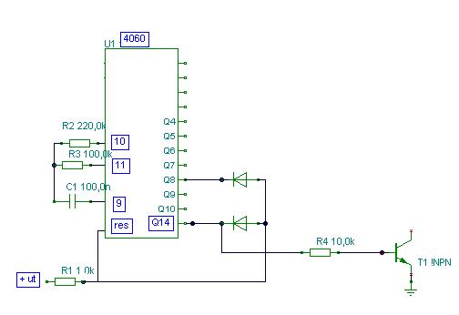
Szerintem a kimeneti fokozatod ellenállása a föld felé elég rendesen elhangolja. a 3 Mohm pedig már igen érzékeny a szerelésre is.(egy kis átvezetés a tranzisztor CB között is igen durván látszik).Én egy perc felett stabilitási okokból inkább osztós időalapokat használnék (pl 4060)
(bocs a 10 11 lábat felcseréltem)
Ez a kapcsi műkszik? Mármint a 300s és a 3s megvan?
Csak 180 s és kb 3 s ,de a 10 lábra menő ellenállással ill a kondival igen magas értékeket is elő tudsz állítani.
T= 2,2*r10*c . szorozva az osztással itt 2 a 14-dik en /2 (mert fele után szintet vált a kimenet) A rövidebb idő kiszámítása szintén hasonló módon történik.Természetesen a két idő egymástól függetlenül nem állítható,illetve csak duplázható felezhető a használt kimenet szerint (esetleg diódákkal még variálható egy picit a kimenetek összekapuzásával) Az IC elszámol 2!13 ig a Q14 szintet vált (egyik reset bemenet 1 ,és a kimeneted magas lesz) utána 2!7 múlva vált a Q8 és resetel , a kimeneted törlődik. Ha hosszabb alapidőt használsz és alacsonyabb pl Q7 kimenetet akkor a kb 384s kb 3 s is elérhető .
Ha a tranyós nem megy, ezzel fogok valamit kezdeni! Kösz!
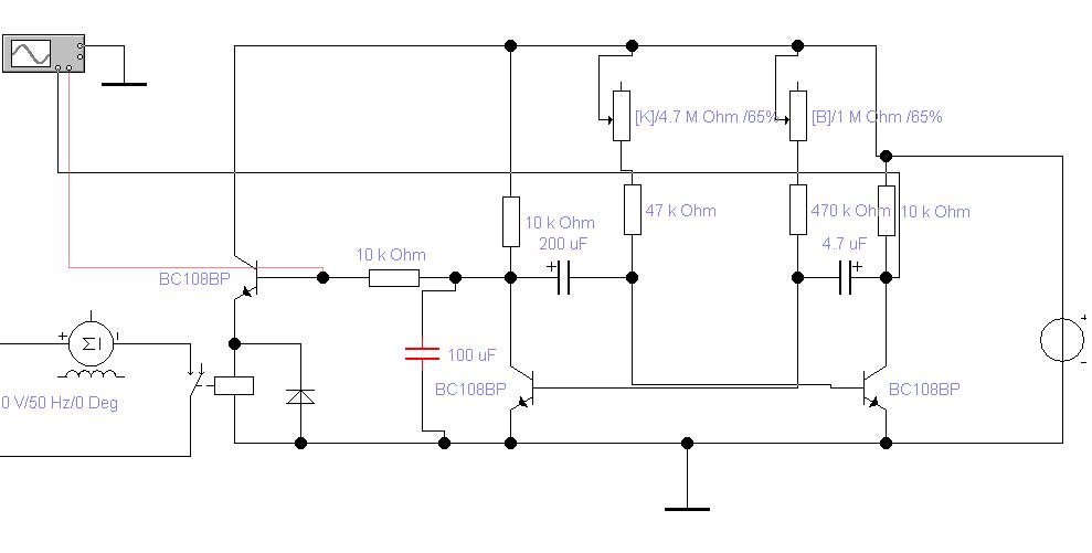
Első próba változat. Szimulátorban műxik. A C3 egy picit pufferol, mert a kimenet eléggé szinuszos. Holnap összerakom a fogászom után
.
Bár kezdő vagyok, de szerintem ne szenvedj a tranyóssal. Ilyen hosszú időknél nem megbízható.
A szimuláció meg csak előzetes ellenőrzésre jó, behangolásra semmiképp. Amúgy nem úgy lenne ez, hogy (balról jobbra számozva) R3*C2>R1*C1 és R2*C1>R4*C2? Mert az alap verzióban az első nagyon nem teljesül, ezért amikor T1 lezár, C1 nem tud feltöltődni az újabb nyitásig R1-en keresztül. Így viszont a T2-t is kevesebb ideig tartja zárva, tehát rövidül a pár perc. Nem ez lehet a probléma oka? Szóval én mindenképpen a CD4060-nal próbálkoznék, főleg, durván 70Ft.
Ha nem megy akkor az lesz belőle, mármint IC, de hamár ennyit szórakoztam vele, akkor összerakom, ha nem megy, akkor IC.
|
Bejelentkezés
Hirdetés |






- legalább 2 periódust csinálj meg állítás után.







