Fórum témák
» Több friss téma |
Értem, köszönöm.
Rakok bele ellenállást.
Akkor kondi is kell és utána az ellenállás.
4.7-10 µF (amelyik kéznél van) és utána kötve a 100K megfelel.
Lehet, hogy valamit félreértek.
Ez kell minden bemenethez, amit a relé éppen nem kapcsol, hogy ne lógjon a levegőbe, az áthallást csökkentve? Vagy csak a műv.erősítő kimenetéhez, 1-1db? Legalábbis, itt olvastam, hogy érdemes GND-re tenni, a nemhasznált bemeneteket, relé esetén.
Elméletileg a csúszka nem tökéletesen zárja rövidre a pályát. Ha belegondolsz, a pályának van fizikai vastagsága, így elvileg az egyik végéről a másikra juthat át jel. Ezt akár ki is lehet mérni, mondjuk középállásban adsz valamekkora (pár volt is lehet) feszültséget az egyik végpont és csúszka közé, és mérsz feszültséget a másik végpont és a csúszka között.
Gyakorlatban nem biztos hogy zavaró, de lehet ezért szokás kettős potenciométerell (is) kivitelezni a balanszot. Akkor ráadásul meg lehet azt is csinálni, hogy nem nulla és végtelen közötti tartományban működik, hanem izlés szerint.
Köszönöm. Igen, legjobb volna két különálló, vagy kettős poti.
Az előbb írtam a tervezői szemléletről, hogy előfordulhat az is, hogy DC szint van egy készülék kimenetén és akkor kell - minden bemenetre. De azért 99%-ban erre figyel mindenki és akkor nem kell. Ezt kell eldöntened. Vagy bízol abban amit beledugsz, vagy nem.
(Ha mégis tennél, lehetőleg ne elkó legyen.)
Jaa, így? Azt gondoltam, a lebegő vezetékre kell.
Így akkor mindig rajta van az R-C. Akkor amit odaraktam, 100R, a relétől a GND-re, az nem kell/felesleges?
Nem tudom. Erről már írtam. Legtöbben csak záróérintkezővel választanak bemenetet. Kevesebben vannak akik morzét használnak és akkor a GND-re kötik a nem-használt bemeneteket. De ha mondjuk négy készüléked van rádugva az előerősítőre és mindegyik be van kapcsolva (szól a rádió, megy PC, stb..) és ezek kimeneteit rövidre zárod nem biztos, hogy mindegyik örülni fog ennek. Ezenkívül ez a rövidzárlati áram (ami nyilván csak néhány mA) a GND fólián fog folyni és esetleg behallatszanak a hallgatni nem kívánt műsorforrások is. Ezt az áramot valamelyest csökkenti ha 100R-1k-val van a relé a GND-re kötve.
De ezek csak elméleti fejtegetések. Tehát nem tudom. Ki kell próbálni, meg kell mérni, el kell gondolkodni rajta. Rád bízom. De úgyis csak a vitrinbe csinálod, tehát mindegy
Köszönöm. Ez most nem vitrinbe megy, csak a Videoton-ok.
Na igen, de, ha legyártatom és nem jó, akkor drága selejt. Gondoltam, itt hátha csinált, vagy látott valaki ilyesmit. De, ha legtöbben záróérintkezőt használnak, akkor a nemhasznált bemenet, náluk sincs sehova kötve.
Köszönöm a segítséget, megrajzoltam.
A C ábrán az R1 párhuzamosan kapcsolódik R4-gyel, ezért a meghajtó fokozatod erősítése nem 11x, hanem a R1 és R4 kb. 93 Ohmos eredőjével 108x. Az elrenderzés zárt fb-vel olyan mint a B, nyitott fb-vel meg mint az A.
A hozzászólás módosítva: Aug 21, 2022
Nem.
Csak a kimeneti teljesítmény feszültségkövető hibájára nézve 40dB az erősítés, ha az nem torzít, akkor csak 20dB. Így lehet 20dB-lel csökkenteni a kimeneti követő torzítását elméletileg. Ha az erősen fázist tol, akkor a javulás helyett romlás is lehet, de Karesz ezt le is írta.
Én már láttam ilyet és nálam bevált. Neked kell döntened milyenre csinálod, nem szeretnék beleszólni.
A deszka már megvan - remélem a hét végére készen lesznek a nyákok is - addig ráérek ezt farigcsálni szép nyugodtan, öregesen.
Én se szeretnék beleszólni, de azok a relék, 2ezer Forintocska körül vannak. Valahogy rá kéne még tenni a fejhallgató erősítőt is.
Nem azt mondtam, hogy olcsó hanem azt, hogy nálam bevált : )
Szupi lesz a nyák, milyen lenne ha értenél is hozzá? : )
Na igen, nem mondtad, de a kis Orion átalakítás, 100 körül lesz. Aztán rádió és cd, deck, meg elő-végfok párost is kell csinálni. Nem tudom milyen lenne, hisz én csak egy jegyszedő vagyok, amikor éppen nem vécésnéni.
Mit gondolsz miért járok biciklivel? Az autó árát inkább relére költöm meg deszkára.
A vécésnéni teljesen jó szakma, lehet munkaidőben nyákokat rajzolgatni.
Szeretem ezt a szakmát, suttyomban tudok rajzolgatni a wécében. Nálam annyival másabb a helyzet, hogy annyira nincs pénzem, hogy a másét költöm. Mindig lopikálok, mert nálam van az osztálypénz.
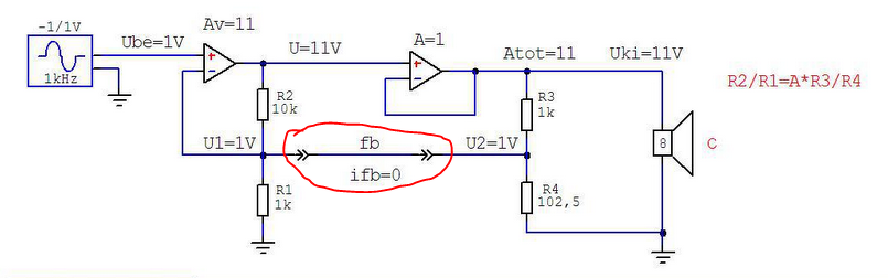
Oké, biztosan én értem félre, de mit is szimbolizál az fb rajzjel az ábrán?
Az csak egy bontható vezeték, vagy valami más? Én az előbbiként értelmeztem.
FB:
- FeedBack
Szerintem feedback
Ami esetleg méréskor bontható. A hozzászólás módosítva: Aug 22, 2022
IFB, azaz a visszacsatoló hálózaton folyó áram.
Hasonlattal élve olyan ez, mint amikor táncol a pár. Csak pillekönnyű mozdulatokat tesz a férfi a nő felé, pedig a lég gezemicébb hölgy is sokszor tíz kilógram. Csak akkor érződik erősebb mozdulat, ha a hölgy hibázik.
Nem ismertem az aktuális kifejezést, hát utána néztem. Érdemes volt. Bennem ez egy aktív (változó)reakciós folyamatot éreztetett. Erre Te meg egyszerűen leskicceled, mint a vikipédia. Nagyon találónak tartom a hasonlatodat.
Nem félreérted, hanem nem.
Kitettem a belső huzalozás rajzát, ezt, amin morfondírozol, a szimulációt és a kapcsolási rajzot. Mind a négyen ott van az "fb" (feedback). Ha ezen a rajzon nem egyértelmű, ki lehetne következtetni a többiből. Mindegyik rajz fontos a maga módján.
A jó szakember aranyárban dolgozik... gondoltam a ház körüli apróbb bádogosmunkákat magam is meg tudom csinálni. Tévedtem. De legalább megpróbáltam.
Oké, megnéztem a többi rajzot is. A pdf-ben nincs ott semmi más csak a SGND és a narancs vezeték amivel az R30 és R36 párhuzamosan van kötve.
A meghajtó fokozatod erősítését a teljes kapcsolási rajzban az R31/R30 osztó határozza meg ha nincs a globális visszacsatolás. Au = 1 + 10k/1k = 11. Ha van globális visszacsatolás akkor R31-gyel párhuzamosan kapcsolódik R36 = 102,5 Ohm. A kettő (R30 és R36) eredője kb. 93 Ohm. ekkor a meghajtó fokozat erősítése Au = 1 + 10k/93 = 108. Berajzoltam az egyszerűsített C ábrádra. Ez gyakorlatilag a B-vel megegyezik, csak B-nél R1 100 Ohm a C-ben R1 és R4 eredője 93 Ohm. Ha R3 nem lenne ott akkor a meghajtó fokozat erősítése mérhetően is 108 lenne, ahogy azt a B ábrádra be is írtad.
Jó a gondolatmenet, viszont ha így egyszerűsítünk akkor az R3 meg az R2-vel kapcsolódik párhuzamosan, azaz 900/90=10. Vagyis 20dB.
|
Bejelentkezés
Hirdetés |














