Fórum témák
» Több friss téma |
Fórum » Autós erősítős kérdések, problémák
Témaindító: Thomas10100, idő: Dec 28, 2005
Témakörök:
Sziasztok.
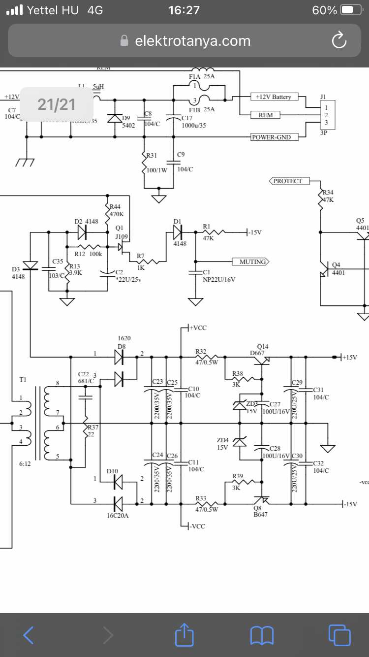
Jbl cs60.4 erosito hibaskent kerult hozzam. Elso korben CN2-es kondi rovidzaras (a -15V-os agon) illetve a Q1-es Fet a (nemitasnal) is hibasnak mertem. Lebontva a keszuleket az R33-as ellenallas(-15V-nal szinten) meg van egve. Bekapcsolaskor pattogo,kattogo hangot ad a toroid es a tap sem all be.Ha a kis panelt lehuzom a csatirol akkor 3-4 mp utan beall a +-28V illetve a 4558-ic-knek is a 15V koruli ertek. Aramfelvetele 500mA. A ZD4-es Zener egyik labat kiforrasztottam,hogy vizsgaljam azt is es a masik laba szinte lotyogott a forrasztasnal. Elkepzelheto,hogy az osszes 4558-at hazavagta az esetlegesen megugro tapfesz? Egyelore rendeltem helyettesito fetet,es ellenallasokat.Kondit mar kicsereltem. Mas hibas alkatreszt nem talaltam. Mi terhelheti le igy a tapot?Valami a kis panelen? A hozzászólás módosítva: Aug 5, 2022
Üdv. Van egy ilyen erősítőm, halkan ha szól, jól működik. Ha hangosabban hallgtnám, ledobja rögtön protectionba. Miért lehet? Mit figyel a védelem?
Sziasztok!
Adott egy noname 4 csatornás hibás erősítő. Alap esetben mennyinek kéne a nyugalmi áramfelvételnek? A labortápon beállítottam 13,5 V-ot az áramkorlátot tekertem amíg tudtam, így 3,73 A-t tudott tolni a táp, de folyamatosan dolgozott a védelem, a feszültséget csak 2-3V-ig engedte. Ez normális?
Kicsit sem normális, olyan 7-800mA-nél nem nagyon lehetne több.
Bocsi ha láma a kérdés, de ha kiveszem a végfok tranyókat, akkor lehet neki adni tápot? Ahogy olvasgattam a leírásokat, 90%-ban azok szállnak el.
Ha van labortápod akkor arról meg lehet hajtani és látszik azonnal ha zárlat van valahol. A zárlatos végtranyókat ki lehet mérni. Nem mindig azok mennek tönkre, lehet pusztán csak táp hiba de akár egy hibás forrasztás is.
Kivettem a végtranyókat, de jó nagy ökör voltam, nem jegyeztem fel melyiket honnan vettem ki. Honnan lehet kideríteni, hogy melyik hova való?
Egyébként az egyik pár volt hibás a 4-ből. Több tesztre nem volt időm sajnos.
Szia! Az N-es kollektora szokott a pozitív tápon lenni.
Szia! Köszönöm szépen!
El se hiszem, hogy ilyen hülye voltam
Sziasztok!
Szóval mint említettem, kivettem a végfok tranyókat, egy pár volt hibás a négyből. Az egyik kérdés az lenne, hogy mire cseréljem őket? Az eredeti B778-D998 típus már nem kapható. A másik, hogy van egyéb hibája is, mert így tápot adva az erősítőnek ugyanúgy az egekben az áramfelvétel. Nem tudom mennyire releváns információ, de a tápcsatlakozási pontokon gyakorlatilag rövidzár mérhető. Merre induljak a hibakereséssel?
Szia! Köszönöm! Elég csak a hibás párt cserélni vagy ha már úgyis kivettem cseréljem egyformára mind?
Érdemes egyformákat betenni. Most jártam ugyanígy, totál primer köri zárlat. Érdekes módon a feteknek semmi bajuk, hanem a primer elkó van teljes zárlatban. Ilyennel sem találkoztam még...
Csak a hibás végtranzisztort szoktam cserélni, természetesen beforrasztás előtt ellenőrzöm a kimeneti egyenfeszültséget és végtranzisztor B-E forrpontok közötti feszültséget.
Idézet: „Csak a hibás végtranzisztort szoktam cserélni” Akkor is ha más típust teszel helyette?
Ilyen indokkal nem forrasztok ki működőképes tranzisztort. Eddig nem jött panasz a hangjára és javításra sem tért vissza egyik erősítő sem a tízegynéhány közül.
Egyelőre távolítsd el a zárlatos FET-et és mérj áramfelvételt! Fotózd le a panelt, hogy lássuk milyen felépítésű!
Kivettem a hibás FET-et. Az áramfelvétel 73mA, de világít az egyik műszer háttérvilágítása. Az nem tudom mennyit vesz föl.
Ez az áramfelvétel gyanúsan kevés. Van feszültség a végerősítőben? A végtranzisztor kollektorokhoz menő vezetősávok átkötésein tudsz egyszerűen mérni.
A helyettesítő FET az eltérő karakterisztikája miatt nem felel meg. A táp a 3-3 párhuzamos FET helyén 1-1-gyel is működni szokott, csak nem szabad erősen terhelni.
A tranyók nincsenek beültetve, de az egyik forrszemnél -0,30V-ot mérek. A többinél nincs feszültség.
Akkor hozzád kerültek. Az egyiknek a 3 lábas tápcsatlakozóját nem akarod eladni? Van egy komolyabb erősítőm és mindig fél perccel előttem behúzzák a donorokat, már teljesen meg van javítva, de a tápcsatlakozó szénné van égve.
Csak ez van nálam, de ezt meg szeretném javítani
Mellékelem a mérés helyét.
Majd a testhez képest végzünk méréseket, de ott figyelned kell, mert a táp primer és szekunder oldalán eltérő testpontok lesznek.
Remote jelet adtál neki? Van állapotjelző LED?
Mérj egyenfeszültséget a 12 V test (negatív) és a FET gate lábak között! Ha megy a meghajtó IC ami általában 494-es, akkor 12 V-tól kisebb, nullától nagyobb értéket mutat. DMM-je válogatja, 9 V körül szoktam mérni. Ha van szkópod akkor négyszög jelet észlelhetsz.
Igen kapott remote jelet. Rádugtam a panelt ami a visszajelző LED-et tartalmazza. Nem tudom, hogy mi történt, de az áramfelvétel megugrott 430mA-re és az átkötések között most 59V-ot mértem.
Valaki tud esetleg 3 pólusú, 12-14mm lábtávolságú autós erősítő tápcsati forrást?
Bontott, használt is megteszi, ha valaki tud szervizest, akinek van eladó, megírhatná. 2 éve megcsináltam az erősítőt, de nem igazán van csoki hozzá, barmolni meg nem szeretném. Emlékeim szerint 2 volt hirdetve és mindkettő jó lett volna, de soha nem írt vissza az eladó. Amúgy amit írtál privátban facebookos, az sem írt vissza, a jófogásoson meg túl pici a csatlakozó. Közben látom ez itt alakul. A hozzászólás módosítva: Szept 27, 2022
|
Bejelentkezés
Hirdetés |















