Fórum témák
» Több friss téma |
Mielőtt kérdezel, a következő két dolgot ellenőrizd!
I. A helyes tápfeszültségek megléte.
II. A kimeneten van-e egyenfeszültség.
Élesztés.
A meghajtást megemelni +5v al, +-65v +5v.
Így mindent kisajtolni a tápból amit lehet. Szubládába lesz. A mellékelt képen a bordára szerelt rendszertrafó látszik, egy 5v os stabilizátor ic vel. annak a k ijárata lesz a meghajtás +5 v ja. A hozzászólás módosítva: Nov 5, 2022
Az a baji fetes végfok,ha széthajtod megfog sülni magától.65vDc bőven elég neki 8 ohm-on.Igy is kell a venti a hütéséhez.És ugye nem arról a trafóról akarod a tápot megoldani?
A hozzászólás módosítva: Nov 5, 2022
A képen nem látszik de a borda kiteszi a teljes hosszát a doboznak. Egy 8 ohmos mélysugárzó lesz rákötve. Vélhetően még passzívan is elég az a borda.
A hozzászólás módosítva: Nov 5, 2022
Az csak egy segédtáp... egy Apt 100 trafója (350VA), hajtja majd 2x10000µF társaságában.
Így már érthető mit szeretnél elérni.
Az út amit választottál feleslegesen bonyolult és sajnos kevésbé jó mint az eredeti megoldás. Az áramkör helyes működéséhez be kell építeni a C11, D6, R21 alkatrészeket és a párjukat! Ezzel a segédprogrammal megtekintheted mekkorát esik az erősítő tápfeszültsége csúcsterhelésnél. A tápfeszültség minimumnál következik be a clippelés. A C11, C13 feszültsége elhanyagolható mértékben csökken két töltési periódus között, ez fedezi a meghajtó tranzisztor maradékfeszültségéből és a FET Ugs-ből összetevődő veszteséget. A nagyjelű erősítő tápja így simább, mintha stabil feszültséggel növeled meg a nagyáramú fokozatét. Miért is vannak a Baji-féle NYÁK-on az említett diódák és ellenállások kiiktatva? A magyarázat az a gyakorlati megfigyelés, hogy akár az általad elgondolt segédtáppal, akár a rajz szerinti csúcsegyenirányítóval egészítjük ki az áramkört, nem tudjuk még 1 dB-lel sem növelni a legnagyobb kivehető teljesítményt. Wattban kifejezve ugyan imponáló eredmény jön ki, viszont hangnyomásban az 1 dB az érzékelhetőség határán mozog. Amúgy a 70/65 V az mindössze 0,64 dB. Ezért kár a pákát a felfűteni
Köszönöm,kéznél volt, és jó ötletnek tűnt a segédtápegység beiktatása, de akkor leszerelem onnan, így valóban nincs értelme.
Az ARCTK ból kiindulva ahol azért jó pár fettel több van indultam ki...
Annál az NMOS erősítőnél gondolom a nyugalmi áram szabályzó miatt szaladt meg a ceruza. Azért ott is bennragad pár volt Ugs a negatív félperiódusban, ami a kivezérelhetőség korlátja.
Igen
Elkészült panelek, de azóta is csak vannak a szekrényben, lehet soha nem is fog teljesen működni.. A borda egy vagyon hozzá, most meg meg sem merném nézni mibe kerülne hozzá a hűtés a 2 panelhez. Van hozzá 2KW elektris trafó a 2 panelhoz 2x72v váltóval, de lehet eladásra kerül...
Sziasztok!
Gondom akadt T. Amp s150mkii típusú erősitőmel. A gondja híd üzembe működik szépen de sztereó módban meg csak az egyik fele kap jelet másik oldal nagyon halkan de szól. Mit érdemes megnézni. A hozzászólás módosítva: Nov 6, 2022
Adsz neki befelé egy színusz jelet, és az előfokzatok kijáratán megnézed megvan e egyformán a jel, legyen az tranzisztoros hajtás, vagy akár egy valamiféle ic... Ha megvan mindenhol rendesen a jel, ugyanakkora amplitúdójú vPP el, azonos bejárati jel mellett, akkor mehet tovább a buli a végfokozati panelek felé. Lehet akár egy ellenállás is a ludas...
A hozzászólás módosítva: Nov 6, 2022
Vagy akár a stereo/bridge átkapcsolót is megnézheti...
Majd megnézem.
A csatlakozón egyforma ellenálása mind a 2 csatornán A hozzászólás módosítva: Nov 6, 2022
Igen
Hirtelen az embernek nem juthat eszébe minden lehetséges hiba, csak vaktában.... Akár egy ilyen kis kapcsolóban is lehet megnövekedett átmeneti ellenállás a sztereó kapcsolt állapot felé a rossz kontakt miatt... A hozzászólás módosítva: Nov 6, 2022
Adtam neki jelet meg lett a hiba helye. Egy ellenálat de nem értem hogy mind a 2 oldalt egyforma az értéke net szerint 10.1k ohm lenne az értéke. De mérve csak 5k ohm.
Akkor ez hamar meglett. Igen sokszor lefelé mennek értékben meghibásodáskor...
Kép lemaradt. Képen a mért értékek
A hozzászólás módosítva: Nov 7, 2022
Sziasztok!
Egy König Amp2400 javításához kérek segítséget. Egyik csatorna halott. Amit eddig találtam az két totál zárlatos TIP, és egy kb, 0,6 ohmra megnyúlt 0,22 ohmos ellenállás. A meghajtók (2SA1015 és 2SC1815) jók. Az alkatrészboltban nem kaptam TIP-eket, ezért BD249-250C-t teszek bele és a két emitter ellenállást 5W-osra cserélem. Az lenne a kérdésem, hogy az eredeti meghajtókat tegyem-e vissza, vagy inkább BC301-303 párost? És hogy nyugalmi áramot kellene-e állítanom és hogyan?
Nincs nyugalmi áram állítási lehetőség,felesleges jobbat beletenni meghajtásból pláne olyan drága tranzisztorokat,vetekszik a készülék árával
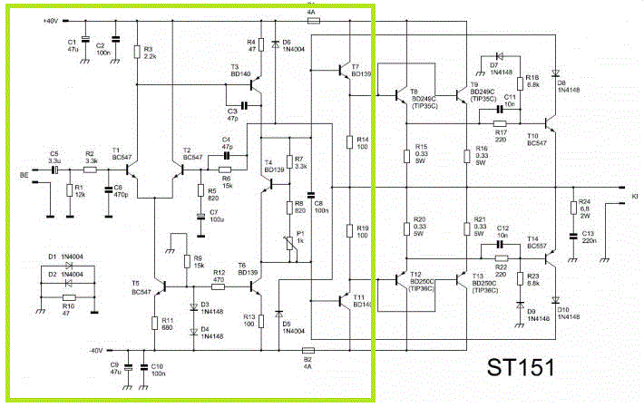
Az eredeti meghajtás bőven megfelelő!Én is javítottam ilyen erősítőt,eléggé úgymond összeszórt darab lett... Rengeteg meghibásodik sajnos pláne a védelem hiánya miatt! Mire leoldanának azok a biztosítékok amik rendre felülméretezettek, addigra elszáll minden más is esetedben az 5 w ellenállások.. ami nem nagy pénz de na... A hozzászólás módosítva: Nov 8, 2022
Sziasztok!
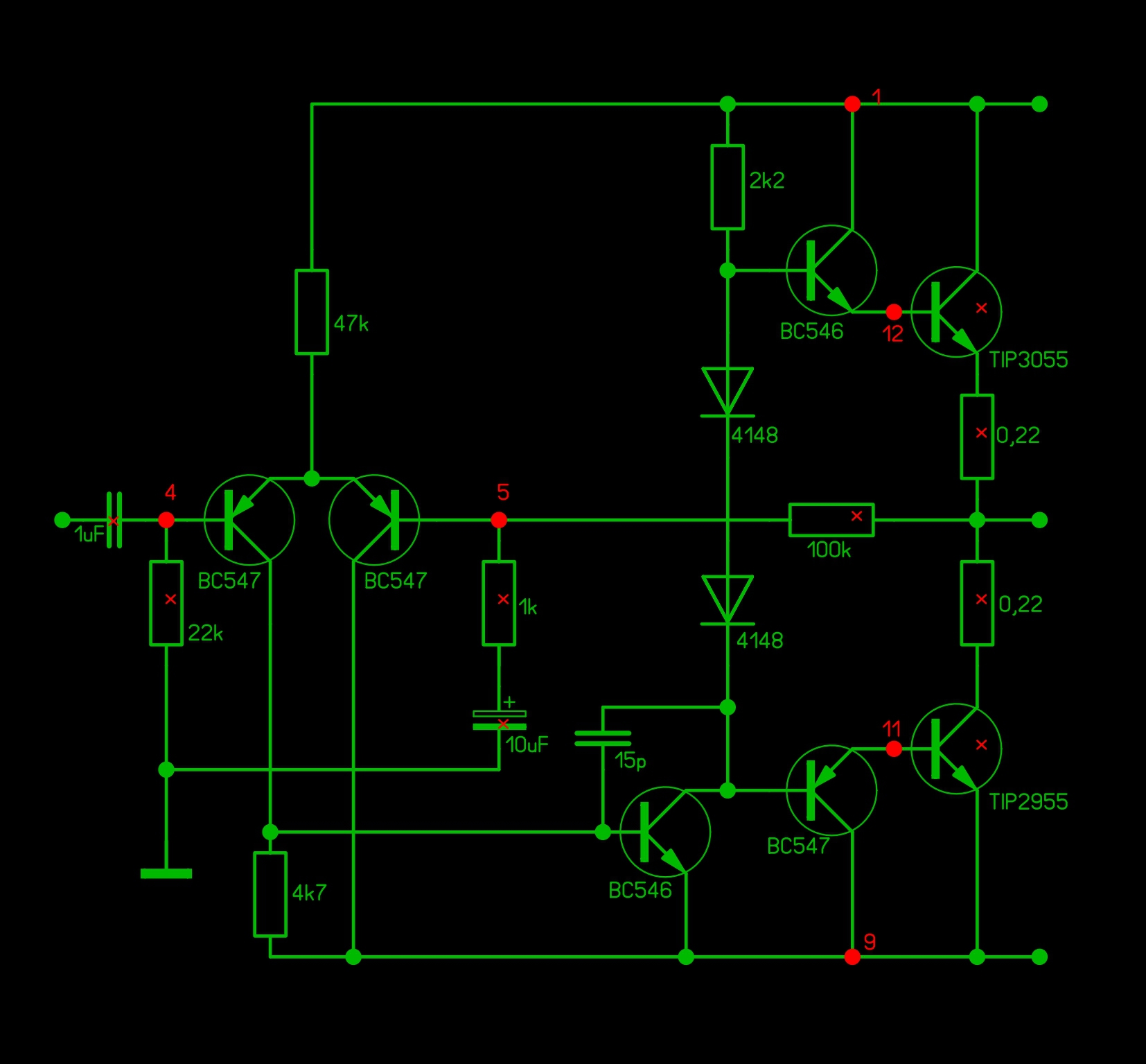
Egy uPC1298V ic-t szeretnék kiváltani egy tranzisztoros modullal. Az alis rendelésből érkezett ic-k valószínűleg rosszak, az erősítőnek meg működni kéne, ezért jött ez az ötlet. A modul elnevezésű képen lévő erősítőre gondoltam. A piros x jelölésű alkatrészek elhagyásával, (ezek megtalálhatók az eredeti nyákon) a piros csatlakozási pontok kerülnének a számmal jelölt ic lábak helyére. Mennyire lehet életképes ez az elgondolás?
Szia!
A modul rajzán az egyik végtranzisztor TIP2955-nek van jelölve, de egy NPN tranzisztor van berajzolva, szóval valamelyik tuti nem igaz. Vélhetőleg rosszul lett berajzolva és PNP. Téged ez most nem érint, mert a panelon lévő alkatrészeket akarod használni. A hozzászólás módosítva: Nov 9, 2022
Köszi az észrevételt, valóban elrajzoltam, oda természetesen PNP tranyó kell, és az a panelen van.
Üdv! Bekereteztem az uPC1298-at kiváltó áramkört.
Köszönöm a rajzot! Elmentettem.
Az én elképzelésem működhetne szerinted?
A méretezést leszámítva működőképes a modulod. Azért pár jelentéktelen alkatrésszel kiegészítve lényeges jobb lenne a kapcsolás. Elsődlegesen a nyugalmiáram hőkompenzációjára gondolok, de a nagyjelű erősítőnek sem ártana legalább egy feszültségutánhúzás. Lehető legegyszerűbben szeretnéd letudni a feladatot, vagy közelítenéd észszerű határokon belül az eredeti működést?
Nincs méretezve semmi, ez az "eredeti" kapcsolás. Teszt képpen összeraktam, BD243-244 tranyókkal, +-22 V táppal. Már ott is módosítani kellett keveset, mert -100mV körül volt a kimeneti feszültség, azt meg sokalltam. A legegyszerűbben szertném összerakni a fiókban található lomokkal, de azért üzembiztos legyen amennyire lehet.
Megrajzoltam. T8-at fogasd a hűtőbordára! T4, T6 igény szerint kapjon hűtőzászlót. Az R5 értékével állíthatod a kimeneti egyenfeszültséget, ha növeled az értéket a kimeneti DC csökken.
Köszönöm a rajzot! Megrendeltem a BD-ket, terveztem egy kis nyákot, amint megérkeznek a tranyók próba. T8, R2, R3, P1 az eredeti panelen megvannak, csak a T8-at cserélem BD-re, ez is a hűtőbordához volt fogatva.
A hozzászólás módosítva: Nov 14, 2022
Sikerült összerakni, annyi változtatással, hogy T8 maradt az erősítőben lévő eredeti tranyó, T1-T2 és a 18k ellenállás smd lett.
Első próbára hibátlanul működött, most is megy a nyúzópróba. A hozzászólás módosítva: Nov 19, 2022
Sziasztok!
Visszatérnék a nov. 08.-án feltett problémára. A végtranyókat és az emitter ellenállásokat mindkét csatornában cseréltem (legyenek egyformák, és mert 0,22 helyett 0,33 Ohmot kaptam). A 2SA, 2SC meghajtókat visszatettem. Azt viszont elfelejtettem akkor megírni hogy a hibás csatorna kimenetén eredetileg (kiégett biztik mellett) +2,8 és a műszer csúcsot megcserélve -3,9 Voltot mértem. Most hogy éleszteni próbáltam (előtét izzóval és kivett biztikkel) a tápot ellenőriztem először a kimeneten ott a 2,8V egyen. A tápfesz +36,1V -36,7V. A jó csatornán a bizti foglalat másik villáján értelem szerűen 0V. A hibás csatornán viszont +2,8V és -3,9V-ot métem, amiből a +2,8V a kimeneten is jelen van. Most jönne jól egy rajz mert halvány gőzöm sincs hogy a biztiket kikerülve hogy jut egyenfesz a kimenetre. Amíg ezt a problémát nem sikerül megszüntetnem addig nem tudok tovább lépni. Segítségeteket előre is köszönöm! |
Bejelentkezés
Hirdetés |





Elkészült panelek, de azóta is csak vannak a szekrényben, lehet soha nem is fog teljesen működni.. A borda egy vagyon hozzá, most meg meg sem merném nézni mibe kerülne hozzá a hűtés a 2 panelhez. Van hozzá 2KW elektris trafó a 2 panelhoz 2x72v váltóval, de lehet eladásra kerül... 















