Fórum témák
» Több friss téma |
El tudnád küldeni a képet nagyobb felbontásban? Elraknám a gyűjteményembe.
Ezért nem vállalok már javítást sem, az összes ilyen szemetet hozzám akarnák hordani.
A kép címére kattintva bejön nagyobba, azon is kattintva mégnagyobba, utána kép mentése másként. Szerintem az már elég jó felbontás.
Rendben küldd át az email címed sok ilyen szemétről van fotó szerencsére nem kérték a javítását majd viszik vissza ahonnan vették.
A hozzászólás módosítva: Okt 2, 2022
Óho' rútujjakmeg nyomkodtam én mindent MIUTÁN előhoztam a képet.
Sebaj, ma is tanultam valamit.
mai spórolós világban,mindenféle szemetet megvesznek az emberek, csak azért mert kb,10-15ezer ft.al olcsóbb mint a jól működő bevált,gyári cucc..
Az meg egy vicc kategória'hogy mindenki csak kísérletezik, próbálkozik, a nagyfesz.trafóval, de trafót tekercselni meg nem tud..
Szia lehet venni gyári trafókat csak meg kell fizetni az árát.
A másik gond a használt alkatrészek ből buherálás nem igaz hogy nem lehet normális minőségi dolgot csinálni.
Sziasztok ismét egy új gyöngyszemet hoztak javításra.
Ezt a készüléket is a rövid pályafutás jellemzi. Találós kérdésem:vajon mi van elkötve, látta e más is?
Én csak annyit fűznék hozzá,hogy akasztói remekmű.
Hali!
A képen látható villanypástor kapcsolás, hozzám is eljutott. Olyan problémával, már több alkalommal, hogy az alul látható diódákat ki nyírja. Egyébként, nagyon jó hatásfokkal működik. A mási oldalról is tettem fel képet. A kettő, nem ugyan az. A kapcsolási oldalról készült képen lévő van nálam.
Szia én próbáltam minden féle diódát mindet kinyomta . sajnos ez a kapcsolás nem jó. terveztem egy egész másik típus t amibe érdekes módon nem megy ki.
Sziasztok!
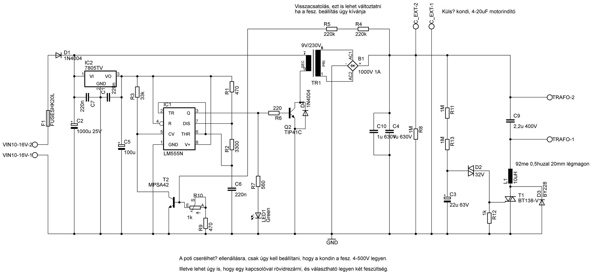
A napokban hozzám került egy házi készítésű villanypásztor, csak a szokásos szöveg: "nem működik". Kimértem a diódákat, kondikat, tranzisztort, trafó és főkondi nem zárlatosak. Az NE555 IC-t kicserélve ICM7555-re (CMOS verzió), a villanypásztor beindult, de kb. 9 másodperc üzem és 4 gyengus szikra után ismét megadta magát. Az IC meleg volt, valószínűleg ismét az égett le. Korábban sok kapcsolást láttam, nagyon régen pedig építettem is villanypásztorokat, de ez egy kicsit eltér a szokásostól. A párja állítólag kifektetett egy szarvasbikát is. Jobbnak láttam visszafejteni a kapcsolási rajzot, remélhetőleg jól sikerült, közre is adom. Még az is lehet, hogy az eredetileg készítő fórumtárs is olvassa. Kérdéseim: - A CMOS verziójú 555 IC a gond? - T1 (invertertrafó) primer körében nem kellene valami visszarúgás elleni védelem?
Időközben beépítettem egy kis kiegészítést (D12 és D13). Ugyanis az inverterrész meghajtása kísértetiesen hasonlít a lágyindítók tirisztorgyújtó áramkörére (gyújtótrafós, nem optotriakos!). Azonál pedig ott van egy 18V-os zener és egy 1N4148 sorbakötve, úgy, ahogy most az én rajzomat kiegészítettem (P6KE33 és BY500). Így már nem melegszik az 555, és nem is hal le pár másodperces üzem után. Lehet, hogy az OUT és a bázisellenállás közé is illene egy diódát tenni, de a szupresszordiódával megfogott impulzus feleslegessé teszi.
Következtetés: a neten keringő "villanypásztor" kapcsolások (amelyek ezen az elven működnek) egyikében sem találom az invertertrafó visszarúgása elleni védelmet. Valószínű hogy a TTL-es 555 IC-k ideig-óráig elviselik azt a löketet, amit a meghajtótranzisztoron és annak bázisellenállásán keresztül visszakapnak az OUT kimeneten. Márpedig diódakör nélkül kap rendesen, mégha csak annyit is, hogy a tranzisztor egy rövid tranziens idejére kinyisson és "megfogja" a trafó visszarúgását. Egy CMOS IC valószínűleg kényes erre, de egy "normál" 555 sem feltétlenül bírja ki örökké... A hozzászólás módosítva: Nov 28, 2022
Sziasztok!
Szeretném kérdezni,hogy az alábbi kapcsolást meg építette-e már valaki és ha igen, akkor mik a tapasztalatai? Valamint ha az inverter részt és a vissza csatolást elhagynám és az inverter trafó helyére csak egy 230v/230v-os leválasztó trafót tennék, akkor mennyiben változna a működése? Persze nem autó trafó lenne rajta, hanem olyan mint a gyári pásztorokban.
Hello! A CMOS 555 forrásként csak 15mA árammal szolgál. A 220ohm+tranyó túlterheli azt.
Köszönöm az észrevételt, bár az NXP-s ICM7555 adatlapja szerint 100mA a maximális kimenő árama.
Azért a következő "nagyszervíz" eljövetelekor gondolok majd rá. Addig remélem találok TTL-es 555 IC-t, esetleg darlingtonnal (pl. TIP142) vagy MOSFET-el váltom ki a tranzisztort. Volt egy félórás teszt, egyáltalán nem melegedett az IC, pedig K szenzort is ragasztottam rá. Már be is építettük, 3 órája megy... A hozzászólás módosítva: Nov 28, 2022
Az ICM-nél is azért érdekes, hogy a maximális adatoknál 100mA van megadva,
aztán meg a VOL paraméter 3,2mA-nál, a VOH paraméter meg csak -1mA-nál definiálták.. Nekem csak egy 100 éves GLC555-öm van, de majd megmérem, mennyire is terhelhető. Minden esetre azt tapasztaltam már hogy ha az NE555 is, ha túl van terhelve, el tud "füstölni".
Sziasztok!
Nem tudja véletlen valaki, hogy honnan lehet beszerezni villany pásztorhoz nagyfesztrafót? Az e-bayon kívül? Tekercselni nem tudok,meg anyagom sincs hozzá.
Szia valaki hirdette hogy készít itt valami nagyon komoly trafó kat villanypásztor os azt hiszem hogy a Vaterán is hirdeti. Ha jól emlékszem Kecskemét mellett valahol.
Szia!
Tőle már kérdeztem, de már nem csinálja.
Elég hamar feladta.Akkor marad az autó trafó.
Sajnos az meg kevés oda ahová kellene. Na mindegy, még azért kutakodok.
Szia! Én lennék az az illető. Abbahagytam több okból is. De sokan keresnek ez ügyben, estleg ha valakit érdekel a tekercselés szívesen átadom. Van vasanyagom cnc gépek 2tengelyes boxok . Drótom kevés van. kb 10 dbra való.
Szia miért kellett abbahagyni van aki most is keresi. Én biztos nem állok neki tekercselni az egy más műfaj illetve időm sincs rá. ahogy körbenéztem láttam hogy eléggé változott a piac rengeteg villanypásztor os eltűnt . Találtam viszont gyári villanypásztor trafó beszerzési módot csak hogy ott nagyba megy a tét nem egy 2 db ról van szó.
A hozzászólás módosítva: Dec 24, 2022
Üdv.
Ez a villanypásztoros "mesterség" én szerintem felmond. Már én sem gyártok kb 1 éve....addig sem hozott "sokat" a házhoz...inkább hobbiból csinálgattam... Kellemes Karácsonyt Mindenkinek! Üdv. D. Ferencz.
A vasanyag meg a cséve no meg a rérhuzal, ami ide megfelelne jelentősen megdrágult. Lehet hogy lenne olcsóbb bezerzési forrás, de én pl a vasat meg a csévét a Eximtrade kftn keresztül rendeltem Németből. egy EI66 trafó anyag költsége olyan magas lett hogy nem érdemes vele doldozni, mert a 11 ezer forintos árból adódó haszon eléggé karcsú. Emelésre meg csak negatív megnyilvánulás van. Akkr érné meg ha ipari mennyiségbe gyártanám. Aki tekercselt már vp nagyfesz trafót az tudja miről beszélek. A soronkénti szigetelések ,a trafó szerkezeti kialakítása stb nem tartozik a gyors munkák közé. És még garanciát is kell vállalni rá.
A hozzászólás módosítva: Dec 24, 2022
|
Bejelentkezés
Hirdetés |















