Fórum témák
» Több friss téma |
Fórum » Inverteres hegesztőtrafó
A Z-dióda cserekor nem változik meg a magasabb és az alacsonyabb feszültség helye?
Szia! Nem változik ! Kicseréltem az összes alkatrészt , ekkor sem volt változás!
Üdv!
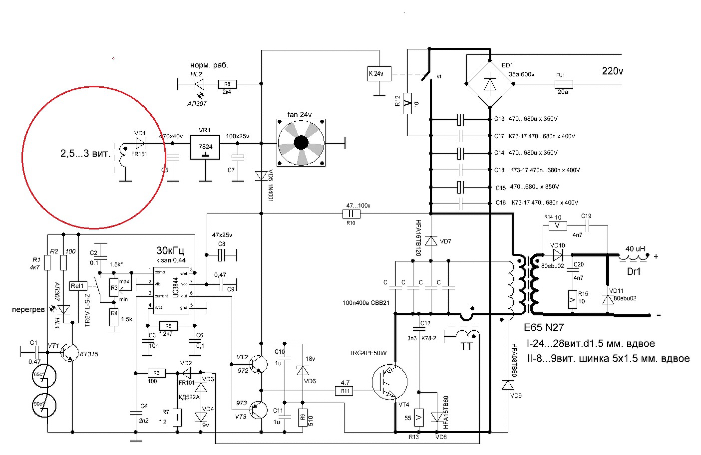
Valaki elárulná , hogy a bekarikázott tekercs hova tartozik? Annyit látok ,hogy 2,5-3 menet. Illetve a segédtekercs mekkora menetszámmal van? Megépítette már ezt valaki? A hozzászólás módosítva: Okt 6, 2022
Az a segédtekercs és mivel egy trafó van oda tartozik.
Köszönöm! Gondoltam , csak éppen megerősítést szerettem volna egy hozzáértő személytől, amit meg is kaptam! Arra gondoltam , hogy manipulálható kissé a kapcsolás! PL szerintem nem muszáj megtekerni azt a 3 menetes segédtrafót , ha építek hozzá egy 24voltos kapcsoló üzemű tápot! Ezáltal elhagyható a VD5 dióda is , sőt talán 12voltos táp is jó , ha éppen a ventilátorok is, és a relé is 12v feszültségűek! A lágyindítást el lehet végezni esetleg úgy is , hogy ráépítek egy kicsi tápot , ami töltődik egy ideig a 10 Ohm ellenálláson keresztül, szerintem ez elég időt biztosít a lágyabb indításhoz... Javíts ha tévedek.
Így van.Ha klső tápot raksz rá,ugyan úgy müködik.Inkább 15V legyen a venti relé elmegy ennyivel.
Hagyd ott azt a 3 menetet,így legalább tudod a ventilátor működéséből hogy megy a végfok. Egyszerűbb és jobb megoldás mint egy segédtáp. Ja, és a 3 menet a főtrafón van, nem gondolom hogy nehéz lenne azt oda feltekerni.
Szerintetek a legkorszerűbb alkatrészekkel megépíthető lenne egy kézben tartható pillanatpáka méretű hegesztő? Si-Carbid, vagy Gallium-Nitrid MOSFET-tel nagy frekvencián, így kisebb trafó is elég.
Létezik ilyen. Ha érdekel, így keress rá: "handheld welding machine"
A kinaiak már pár éve gyártják.Szóval igen.
Köszönöm! Amint az időm engedi talán teszek egy kísérletet a megépítésére! További szép napot!
Sziasztok!
Bort BSI-190H hegesztőnél a hőfokvédelem tíltle le. Van ötletetek hogy mit nézzek meg? Esetleg rajzot tudtok hozzá?
Igen 11K NTC , kimértem és az jó. A panelon lesz valami.
És mennyire meleg ahová a szenzor rögzítve van?
Nem 10k-s az? Ha a helyére teszel egy 10k-s ellenállást, akkor mi van? Persze óvatosan... A hozzászólás módosítva: Okt 9, 2022
Semennyire mert levettem a bordáról. Három igbt ment zárlatba már másodszor, elkezdtem keresni a hibát a panelon és most meg a hővédelem tilt le, nem jön ki négyszögjel az igbt-re.
Utólag módosítottam a hozzászólást, nem tudom láttad-e...
Nem 10k-s az? Ha a helyére teszel egy 10k-s ellenállást, akkor mi van? Persze óvatosan...
Így sem jó.
Igen láttam. A hozzászólás módosítva: Okt 9, 2022
Az UC3525AN 10 lábánál mintha repedés vagy karistolás látszódna, ugyanígy ettől lefelé balra is hasonló.
Lehet hogy semmi, de le kellene ellenőrizni, folytonosak-e ott a vezetősávok.
Sziasztok.
Keredesem lenne hozzatok. A bal oldali kapcsolasrol beszelek pontosabban ami sargaval be van keretezve. Hogyan lehetne megoldani azt ezen a kapcsolason, hogy az alacsony feszt figyelö reszt kapcsolja a vezerlest. Ebben a formaban jelenleg nem sok ertelme van az alacsony feszt figyelö resznek. Ha esetleg tenyleg leesik a feszültseg attol meg a vezerles megy hiaba jelzi az alacsony feszültseget es attol meg pukk lehet a vege. A hozzászólás módosítva: Okt 9, 2022
Átforrasztottam az egész panelt, de még mindíg hőfok tíltás van. Az Ic-k sem kapnak áramot.
Sziasztok!
Iweld Gorilla Pocketpower 170 IGBT tipusu hegesztőhöz nincs véletlen valakinek kapcsolási rajza? Ventilátor nélkül használták és elfüstölt benne valami. Előre is köszönöm.
Akkor a füst nyomok alapjám azért meg lehet találni, hogy mi égétt el.
Ez igaz,de még nem szedtem szét. Tegnap este kaptam,gondoltam keresek hozzá rajzot mielőtt szétszerelem.
Nem azért halt meg mert nem ment a venti,a hőfokvédelemnek attol még le kellett volna kapcsolnia.Ha érted a működését akkor nem kell rajz,kezdésnek kimeneti diódák,igbt,valamelyik rossz lesz.Ha már kiveszed a rossz igbt meg kell nézni van e vezérlés négyszög a géten.Ha meg se nyekken a segédtáp,betáp dióda.egyenlőre ennyi.
Értem,rendben. Holnap délelőtt szétszedem és megnézem látszik-e benne valami nem oda illő. Majd méricskélek, nem javítottam még inverteres hegesztőt,de hátha sikerül
Szia! Nos szétszedtem. az IGBT-ket kiforrasztottam és Skori mester alkatrész vizsgálata alapján leteszteltem őket. Az szerint jók. Másképp nem tudom hogyan lehetne még,hogy biztos legyen,szkópom nincs. GW40V60DF van benne 4 db. Viszont az egyik hűtőbordán van egy hőbizti szerű valami Bővebben: Link , ami a leírás szerint alapban zárva van, a hőfok elérése után nyit. BR-B2D 75°C van ráírva. Viszont ez alapban is,meg ha melegítem is, mindkét esetben szakadást mutat. Lehet hogy csak ennyi a hiba? A panelt átnéztem nagyítóval,de semmi égett,vagy elfüstölt alkatrészt nem találtam. Az is lehet hogy a füstöt a ventilátorból látták kijönni,mert az teljesen kuka érett.
Zárd rövidre. Ha működik, csere.
A hozzászólás módosítva: Jan 2, 2023
Moderátor által szerkesztve
|
Bejelentkezés
Hirdetés |







