Fórum témák

» Több friss téma
Fórum » Erősítő mindig és mindig
Mielőtt kérdezel, a következő két dolgot ellenőrizd! I. A helyes tápfeszültségek megléte. II. A kimeneten van-e egyenfeszültség. Élesztés.
Lapozás: OK   2429 / 2570
(#) compozit válasza btamas81 hozzászólására (») Dec 30, 2022 /
 
Talán zsugorcső?
(#) alienco válasza btamas81 hozzászólására (») Dec 30, 2022 /
 
Ez csak fehér szigetelőszalag. Zsugorcsövet terveztem rakni a véglegesre. Habár ezt így lehet, hogy szorosabbra tudtam tekerni, de nem tudom, idővel nem engedne-e el. Arra is gondoltam, hogy belülről kikenem epoxyval, beengedve a szigszalag felé, és kötés után leveszem a szigszalagot. Illetve találtam olyan huzalt, ami jobban szeret hajlítás után úgymaradni, lehet, hogy abból kellene dolgoznom, és akkor talán nem kell rögzíteni sem. Ha bárkinek van bevált módszere, szívesen venném én is.
(#) Régi motoros válasza alienco hozzászólására (») Dec 30, 2022 / 1
 
Jó oda a zsugorcső is, csak lógasd túl a végein 4-4mm -el, és az ráhúzódik. Panelba forrasztás után ha nagyon akarod sima szilikonnal kinyomhatod, de szerintem nem fogod ütögetni, hogy összerogyaszd.
(#) mcc válasza Baxi hozzászólására (») Dec 31, 2022 / 1
 
Én soros RC snubbert szoktam tenni, s szekunderekkel párhuzamosan kötven. 4,7-10ohm, 150-220nF.
(#) tothbela válasza alienco hozzászólására (») Dec 31, 2022 / 1
 
Lehetséges, hogy megvan az oka a slave csatorna némulásának.
Nagy áramok esetén a slave szinkron bemenet egyenszintje eltolódik, mivel a helyi GND szintje ilyenkor megemelkedik. Ilyenkor úgymond kiesik a szinkronjel, leáll az oszcilláció. Lehet hogy ezt a gyártó is tapasztalta, ezért rakott 33uH-t.
Meg kellene nézni milyen határon belül tud működni a szinkron slave bemenet. Esetleg módosítani lehet a m/s kapcsolatot.
(#) alienco válasza tothbela hozzászólására (») Dec 31, 2022 /
 
10uH+0,68µF-al kb. 99%-on állt le, 10uH+1µF-al már jó volt. Ugye 18uH+3,3µF lesz, remélem, azzal is jó lesz, mert már 4 tekercs elkészült. Egyébként 18uH+2,2µF nem lenne jobb a másik szempontból (3,3µF helyett)? Eredetileg 3µF kéne ugye, csak olyan nem nagyon szerezhető be normál méretben.
(#) compozit válasza alienco hozzászólására (») Dec 31, 2022 /
 
Próbáld ki. Az eredeti kondikat hagyd benne, kívülről meg told meg annyi kondival, hogy kijöjjön a 3,3 uF. Nem tudom, miért áll le, Bélának lehet, hogy igaza van a DC szinttel. Ha csak 2,2 µF-ot teszel be, akkor magasabbra kerül a -3dB-es pont, kicsit nagyobb lesz a hullámos áram, amit az ic lát. De lehet, hogy nem szólal meg a védelme. Ki kell próbálni.
(#) tothbela válasza alienco hozzászólására (») Dec 31, 2022 /
 
Annyira nem kell hajszál hasogatni az értékeket, mert a hangsugárzó impedanciamenete sokszorosan felülírja az elméletet. A kimeneteken ott van amúgy a Zobel tag? Itt nagyon fontos hogy legyen. Ha nincs, pótolni kell, ugyanis a kimeneti LC kör nem fog csillapodni, hiába van rajta hangszóró. Hosszú hangszóró vezeték esetén 400kHz-en már nem számít hogy mi van a végén.
(#) tothbela válasza compozit hozzászólására (») Dec 31, 2022 /
 
Beterveztem hogy meg fogom nézni a master/slave illesztést, mert én úgy szeretnék szinkronizálni két TPA PBTL erősítőt hogy nem egy tápsínen vannak. Ha másképpen nem megy, külső mester órajelről ketyegtetném őket. Vagy transzformátoros, vagy optocsatolós illesztéssel.
De majd jövőre.
(#) compozit válasza tothbela hozzászólására (») Dec 31, 2022 /
 
Optocsatolót! Még ha bonyolultabb is. Számolj majd be, hogy mire jutottál. Nekem is kellene ezekkel foglalkoznom, mert a családban bejelentettek igényeket... van 2 Videoton, meg két Jamo hangfalam és voltam olyan buta, hogy magamnak a hangfalak hátára szerelem fel a végfokokat. Na, akkor nekik is ilyen kell... De én inkább a 3118-at preferálnám. Olcsóbb...
(#) tothbela válasza compozit hozzászólására (») Dec 31, 2022 /
 
No akkor írom mi a tervem. 3118 PBTL modulokat sorbakötném. Ez a hidalt híd esete. 8 Ohmos hangszórót kellene hajtanom vele. Rezonáns táp két független 24-27V kimenettel. A két modul csak a kimeneteken látná egymást. Az egyik modul invertáló kimenete össze lesz kötve a másik modul neminvertáló kimenetével. A hangszóró az első modul neminvertáló, és a másik modul invertáló kimenete között lesz. Így 100Vpp, vagyis 35Vrms, azaz 150W/8 Ohm. A bemeneti szinteltolást zenekari felhasználást tekintve akár transzformátorral is meg lehet oldani, de más megoldás is szóba jöhet.
Csak először a szinkronizálást akarom megoldani.
(#) compozit válasza tothbela hozzászólására (») Dec 31, 2022 /
 
Hű... de jó hogy nem nekem kell ilyet csinálnom...

Azt hiszem a pwm erősítős topikban volt valaki, aki szinkronizálás nélkül csinált házimozihoz valamilyen rendszert. Azt írta, nem füttyögöt még szinkron nélkül sem.

Ez a két hidas megoldás 5 lépcsős kimeneti pwm jelet is tud produkálni. Elsősorban inverterekben használják, de elég bonyolult dolog. Még kimeneti szűrő sem kell hozzá, mert már nagyon kicsi a felharmónikus tartalma.
(#) tothbela válasza compozit hozzászólására (») Dec 31, 2022 /
 
Igen, elméletileg 5 lépcsős, de a TPA ízét nem tudjuk kapcsolás szinten vezérelni, ezért a szűrő után tudjuk csak összekötni. Megpróbálom szinkron nélkül, aztán beszámolók az eredményről. Természetesen a körömnyi 10uH-s tekercsek lekerülnek róluk és kap rendeset.
(#) alienco válasza tothbela hozzászólására (») Dec 31, 2022 /
 
Ami az adatlapon van "EMI C-RC SNUBBER" néven (a typical applicationban), az van a panelon is, ugyanolyan értékekkel. 3 m lesz a leghosszabb vezeték. Kell kiegészítenem a panelt még így?
A hozzászólás módosítva: Dec 31, 2022

snubber.JPG
    
(#) compozit válasza alienco hozzászólására (») Dec 31, 2022 /
 
Szerintem nem kell rá semmi egyéb.
(#) tothbela válasza alienco hozzászólására (») Dec 31, 2022 /
 
Szerintem se kell. Ott van a 10nF+3,3 Ohm.
(#) lóri válasza reloop hozzászólására (») Jan 1, 2023 /
 
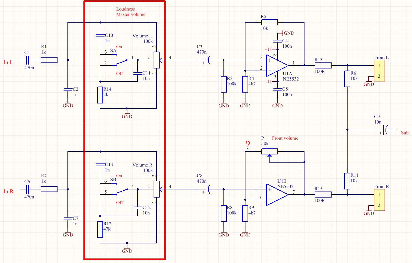
Néztem másik loudness áramkört.
Igaz, 4 vezetékes potihoz, de az kapható Alin.
Megrajzoltam valamennyire az elejét.
Ez jó lehet, vagy kell változtatni valamit?
A végfokok lesznek szimmetrikus táplálásúak és egytáposak is, mert autóba is kell, meg lakásba is.
A szobainál az előfok is szimmetrikus táplálású lesz, védelemmel.
A sub, az a fentebb mellékelt elektoros lenne.

fizi_3.JPG
    
(#) Melphi hozzászólása Jan 1, 2023 /
 
B.U.É.K!
Ezt a végfokot, ahogy olvasgattam már sokan után építették, esetleg nem készült hozzá szép gyári nyák valakinél?
(#) reloop válasza lóri hozzászólására (») Jan 1, 2023 / 1
 
Pár értéket módosítanék. Csak az egyik csatorna pozíciószámait sorolom, értelem szerűen a másik csatorna azonos funkciójú alkatrészére is vonatkoznak.
C1 470 nF - jobb mély átvitel, R1 1k - kevesebb veszteség jobb magas átvitel, C3 470 nF - elegendő lesz, mert R3 100k-ra növelendő. A műveleti erősítő kimenetével 100 Ω-ot kötnék sorba, hogy gátolja esetleges kapacitív terhelés visszahatását.
(#) lóri válasza reloop hozzászólására (») Jan 2, 2023 /
 
Köszönöm, javítottam.
Ha a front-okhoz tennék hangerőszabályzó potit, azt hogyan kell?
Az alsó részhez rajzoltam kamuból valamit (piros kérdőjel).
Az jó lehet?

fizi_4.JPG
    
(#) Dr Endugu válasza Melphi hozzászólására (») Jan 2, 2023 /
 
Ehhez a végfokhoz készült nyák engem is érdekelne egy sztereo. Esetleg a fájl is jól jönne, ha valakinek megvan.
(#) reloop válasza lóri hozzászólására (») Jan 2, 2023 / 1
 
A front csatornák hangerejének szabályozására való a loudness-es poti. Az Elektoros szubszűrő P1 potiját használhatod a front/szub arány állítására.
(#) lóri válasza Dr Endugu hozzászólására (») Jan 2, 2023 / 1
 
Elvileg ez lehet a cikk.
Igaz, nem nyákrajz, de megrajzolható ebből.

pa300.pdf
    
(#) lóri válasza reloop hozzászólására (») Jan 2, 2023 /
 
Igen, köszönöm.
A srác úgy akarná, hogy legyen front vol, bass vol és egy master vol.
Ha a loudness potit használom, akkor az viszi magával a sub-ot is.
Tehát, ha 1Watt-ra letekerem a frontot, akkor nem tudok mondjuk 10Watt-ot kiengedni a sub-ra.
Persze ehhez a sub-ot, a bemenethez kell kötni, a front poti elé.
Lehet, hogy nincs sok értelme, de, ha ez kell nekije...
Én csak hobbiból megrajzolom.
Majd jelentkezem, köszönöm az eddigieket.
(#) lóri válasza lóri hozzászólására (») Jan 2, 2023 /
 
Ez lett. Ez így működhet, vagy kell valami változtatás?

Sub_21.pdf
    
(#) soos csaba válasza Melphi hozzászólására (») Jan 2, 2023 / 2
 
Szia!

Nekem meg van a nyák terv ehhez a rajzhoz, használd egészséggel!

pa300.lay6
    
(#) btamas81 válasza reloop hozzászólására (») Jan 2, 2023 /
 
Megpróbáltam visszarajzolni. Remélem sikerült, de nagyon fura így ez a kapcsolás.
A 82/3,3k/1k nem tudtam mérni, folyamatosan ugrált, színkódból néztem meg. A 1,5-nek 56k mértem, színkód szerint 1,5.
(#) Melphi válasza soos csaba hozzászólására (») Jan 2, 2023 /
 
Nagyon szépen köszönöm a rajzot, lehet megpróbálom magam is megrajzolni, csak hogy meglegyen az agytorna.
(#) mlaci989 válasza Melphi hozzászólására (») Jan 2, 2023 /
 
Szia.
Ha ezt keresed nekem megvan komplett leirás nyomtatott rajzzal mindenestül (szerb nyelven). De biztosan föntvan neten. PA300
(#) reloop válasza btamas81 hozzászólására (») Jan 2, 2023 /
 
Úgy volt, hogy lefotózod. Kerestünk volna praktikus mérési pontokat.
A rajzot egyelőre tegyük félre! A bemeneten és kimeneten eleve nem állhat így a kondi.
Következő: »»   2429 / 2570
Bejelentkezés

Belépés

Hirdetés
XDT.hu
Az oldalon sütiket használunk a helyes működéshez. Bővebb információt az adatvédelmi szabályzatban olvashatsz. Megértettem