Fórum témák
» Több friss téma |
Mielőtt kérdezel, a következő két dolgot ellenőrizd!
I. A helyes tápfeszültségek megléte.
II. A kimeneten van-e egyenfeszültség.
Élesztés.
jel a youtube-os 1khz signalt használom 1,130 mutat a sárga multi 2V mérés tartományba
Nem gondolnám hibásnak ezt a multimétert, sokkal reálisabb érték mint amit a 200 V-os méréshatár mellett vettél fel a piros eszközzel.
Akkor át mérem majd még egyszer de csináltam egy kapcsolást hátha könnyebb.
Ügyesen elkészült!
Erősíts meg abban, hogy az IC101 1-es láb a rajzod szerinti SW2A 4-es lábra van kötve és ez csatlakozik egy 47k körüli ellenálláson keresztül U?A 2-re is.
az nem csatlakozik az par módba kapcsolódik a 2 végfok bemenetére.
De itt egy már kis kiegészítés is. az a 2 fekete kocka az mi? A hozzászólás módosítva: Jan 21, 2023
A VR202 a végfok kimeneti egyenfeszültségének kinullázására szolgál, a 800-as rajzán bekereteztem az ennek megfelelő részt, hogy jobban áttekinthető legyen.
A fekete kockáról nem találtam információt a feliratai alapján, elvileg a limiterhez tartozó LDR lenne, ami egybetokozott LED-et és fotoellenállást tartalmaz. A paralel üzemmód hogyan is néz ki? Csak egyik bemenetről veszi a jelet és egy hangerőpoti hatásos? A bridge is így működik? Ezt azért kérdezem, mert összeállítanék egy mérési tervet, hogy kicsit jobban haladjunk.
A fekete kocka a 800-asban használt LCR0202-vel azonos alkatrész lesz. Azt ismeri a gugli, utána nézhetsz.
A bridge módba a ch1potija él és ugyan ez paraler mód is csak itt a kimeneteket lehet párhuzamosan használni kisebb impedancia véget
Kapcsolj PAR módba! Ezzel akkor teljesen kizártuk az U202 környezetében lévő alkatrészeket.
Ha ekkor mindkét végfok kimenetén azonos nagyságú a jel akkor kizárólag az U202B erősítését kell rendbe raknunk.
igazad van ic101 1 lába kapcsolódik folyamatosan 47k keresztül U102 2 lábára már be is rajzoltam.
PAR módba egyforma feszültségek vannak a vég fok kimenetén és be menetén is
Az U202B melletti C207-nek a 6-7 lábak közé kéne esnie, ezt a lentebbi ábrán jelöltem.
A fokozat kapcsolónak is pontosítsd a bekötését!
igen be néztem c207 6-7 lábak közt van
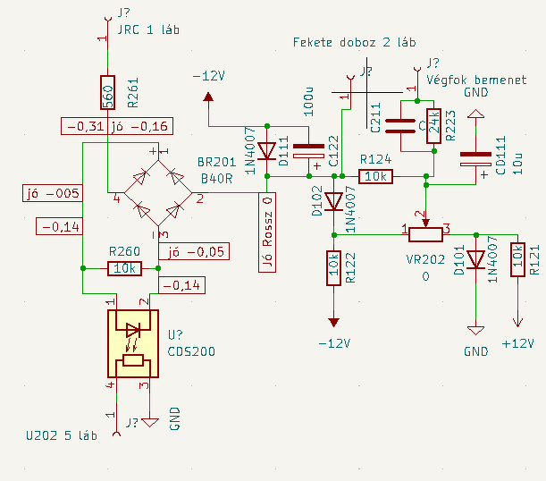
Megerősítést kérek ahhoz a feltételezéshez, hogy a (fekete doboz) CDS200 két lába párhuzamos kapcsolású R209-cel. Ez a mért feszültségosztásból következik.
Mellékelem a CDS200 valószínű tartalmát. Az ábrán jelöltem hogyan helyezkedhetne el a kapcsolásban. Azon a lábpáron, amelyet LED-nek tételezek fel mérj feszültséget!
igen jó a meglátásod párhuzamos R209 cel. Ez mi lenne fotó ellenállás
Az E-800-as kapcsolásra hagyatkozva fotoellenállásnak kéne lennie.
Úgy gondolom az U206 áramköre erősíti és egyenirányítja a jelet. Az optocsatolóban található LED akkor kap áramot, ha túlvezérlődne a végfok, tehát limiterként működik a kapcsolás. A mostani vizsgálat célja, hogy kimutassuk, a fotoellenállás sötét értéke annyi-amennyi és hozzá igazítjuk az U202B erősítését, vagy ha normál állapotban is van feszültség az optocsatoló LED-jén, akkor az U206 környezetébe hárítsuk el a hibát. A kimenet nevű PDF-en feltüntetett feszültségek mérésekor hogy álltak a hangerő potik?
minkét poti maxon volt. csinálom a mérést a cds 200 körül.
Akkor bizonyára azért nem reagált a poti tekergetésre, mert határolásban volt a CH2.
Szerk.: Mekkora a végfok tápfeszültsége? Abból kiszámolhatjuk a helyes határolási értéket. A hozzászólás módosítva: Jan 22, 2023
A vég fok +-48 v jár.
cds 200 környéke
A rossznak minősített oldal valóban korán határol. Az erősítő gépkönyvében megadott 8 Ω/85 W és a tápfeszültség alapján az IC101 1-láb valamint az U202 7-láb jelfeszültségének határolása 1,2 V-on kéne induljon és 1,3 V körül lehetne a maximális érték.
Mielőtt kifejtenénk az U206 működését, alacsonyabb mérőjellel (100-200 mV) hozd egy szintre a két csatorna kimeneti feszültségét sztereó állásban a VR201 segítségével. A "26 dB" állást is ellenőrizd le, mert rendszerbe kötve az erősítőt talán az a legkritikusabb, persze a gyakorlati felhasználás tökéletesítése az elsődleges cél. Az, hogy CH2 halkabban szól hogyan derült ki? A normál használatban nem kellett volna jelentkeznie.
Úgy derült ki hogy ezt a végfokot java részt hídba használom a mély láda megy róla csak javítottam a topok erősítőjét és hogy szóljon valami akkor bukott ki hogy hibás a ch2.
egy szintre hoztam most már egyforma a végfok kimenetén is egy forma
de a 26dB állás már nem egyforma 3mV van a két csatorna között. Mértem egy egyen feszt is a kimeneten CH1 -0,05 CH2 0,135 A hozzászólás módosítva: Jan 22, 2023
A 3 mV eltérés elhanyagolható.
Arról írj, hogyan szembesültél a hibával?
Visszautalva a kimeneti mérésekre a limiter helyes működése esetén a kimeneti jel határfeszültségének 26-27 V-ot gondolok elfogadhatónak. Az egyik több, a másik kevesebb ennél a jelenlegi felállásban.
Itt nem feltétlen hibáról van szó, az alkatrészek szórásának kumulálódásából ez simán kijöhet. Igényesebb készüléknél bizonyára lenne állítási lehetőség.
kivezérlés jelző ch1 már a második sárga led villogott míg a ch2 csak az első sárga led villogott.
Ha PAR állásban is így viselkedik, illetve sztereóban az utóbbi beállítást követően akkor a kivezérlés jelző kalibrálása sántít.
Ha a CH2-ből 60 W/ 8 Ω, vagy 120 W/ 4 Ω-nál nagyobb teljesítményt szeretnél kinyerni, akkor az U206-ot rajzold vissza, látom ebben nagyon ügyes vagy. Annyit segítek a D102 anód minden bizonnyal GND-n van.
PAR módban is jól működik bridge módba 3 mV van a sztereó módba 200mv van a ch 1 képest
|
Bejelentkezés
Hirdetés |










