Fórum témák
» Több friss téma |
Mielőtt kérdezel, a következő két dolgot ellenőrizd!
I. A helyes tápfeszültségek megléte.
II. A kimeneten van-e egyenfeszültség.
Élesztés.
Az elvégzett mérésekből azt szűrtem le, hogy CH2-ben az LDR fotoellenállása a rávezetett jel hatására képes volt megváltoztatni az értékét.
Egy ilyen noname alkatrésztől kitelik.
Kép alapján nem tudom megítélni a potenciométert.
Az ajánlott rajzzal jelentkezem majd.
Köszönöm, nem sürgős.
Esetleg még annyi, ha mezei log. hangerőszabályzót használnék az enyémhez, azt hova kössem és milyet, a legutóbbi rajzodhoz.
A legutóbbi rajz csak vázlat. A megnyugtatásodra tettem fel, lásd dolgozom rajta.
A nálam bevált hangerő és a balansz ennek az ábrának a hangszínszabályó része előtt látható.
Köszönöm, nem vagyok türelmetlen, csak néha eszembe jutnak kérdések. Ráérős, fél évet mondtam az elkészülésre.
Ne az legyen, hogy nem csinálok semmit.
Akkor, ha jól értelmeztem, így nézne ki a hagyományos kapcsolás, fiziológia nélkül. Ami nekem megfelelne.
A hangerőt 10k log potival méreteztem, ránézek hogy fut 50k lineárissal.
Fiziológiai hangerőszabályzást nem lehet alacsony impedanciával terhelni, ezért a balansz után tervezem. Jó lenne 100k-s potenciométer erre a feladatra, szétnézek honnan lehetne beszerezni, mert csak úgy van értelme a tervezésnek, ha kapható az alkatrész.
Köszönöm a segítséget.
Az 50k nem lényeg, azt veszek, amit mondasz. A fiziológiával nem kell dolgoznod, mert a srácot meggyőztem az irományoddal, hogy felesleges. A kapcsolásban szereplő értékek/kötések legyenek jók, aztán lehuzalozom.
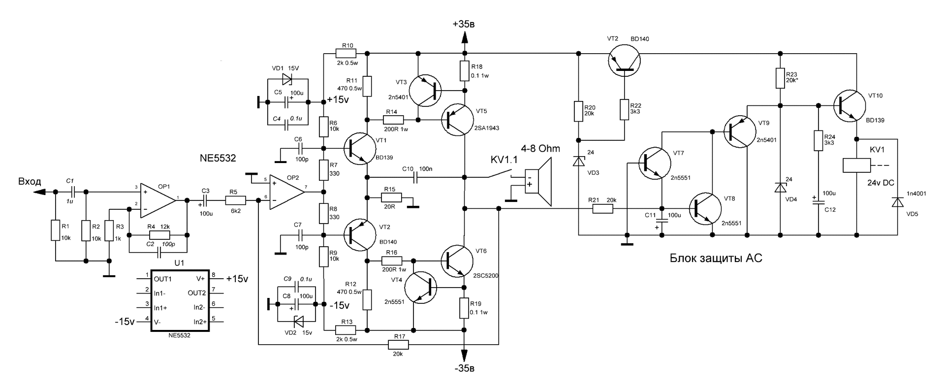
Akkor mehet is gyártásba 10k log hangerő potival, így használom teljes megelégedéssel. R15, R16 legyen 15k, mert csak a balansz szintesést kell korrigálja.
Még rajzolok hozzá, mert a szubszűrő rossz helyen van rákötve.
Sziasztok , egy erősítőhöz szeretnék direct bemenetet készíteni , nem tudom, hogy pontosan hova lehet ezt bekötni és mit kellene leválasztani . Ez egy 2.1 es erősítő C5196 és A1939 tranzisztor párból van és TL084 es előerősítő van benne. Már régebben kérdezősködtem ebben az ügyben csak mindig közbe jött valami és nem foglalkoztam vele.
Most a TL084 es ic 13.láb és a 9. lábnál van egy ellenállás (4,7Kohm) ezen keresztül adtam neki vonal bemenetet egy potin keresztül , a poti egyik végét testre tettem a másik végét az ellenálláson keresztül a bemenetre kötöttem a poti közepét a forgatható részt a jel bemenetre , a külön basszus így nem kapott jel bemenetet , azt egyszerűen az egyik oldalról az eredeti vonal bemenetre kötöttem , végül is ment így a cucc , de nem vagyok abban biztos , hogy így kellene bekötni , mert láttam más erősítőket ,ott leválasztottak valamit és a saját hangerő szabályozóval működtették. A tl084 es ic nél , amire kötöttem az inverting input néven van a leírásban és mind a kettő minuszos jelölésű. Érdekelne , hogy ha valakinek van ilyen kapcsolása , hogy ezt pontosan hova kötik be vagy hova kellene bekötnöm és mit kellene leválasztanom a tl084 ről , hogy a ne kavarjon bele a direct bemenetem hangjába, az nagy segítség lenne .
Szia! Az IC és két ellenállás helyének ismerete sajnos nagyon kevés információ ahhoz, hogy segíteni tudjunk. A TL084 egy általános, négy egyforma műveleti erősítőt magában foglaló integrált áramkör. Semmilyen konkrét áramkör nem kapcsolódik hozzá.
Ami kéne: készülék típusa, fotó(k) a panel(ek) mindkét oldaláról, valamint a kezelőszervekről, csatlakozókról. Mi az a jelforrás amit direkt szeretnél rákötni? Ez azért érdekes, milyen jelszint várható?
Sziasztok.
Adott az alábbi kettő kapcsolás. +-50V DC-ről szeretném használni. Egy régi erősítő végfokozata lenne kiváltva vele. ( Fisher CA-345) Működő képes a kapcsolás, illetve mit kellene módosítani a magasabb tápfesz érdekében a műveletis kapcsolásban? És volna itt még egy kapcsolás. 2db NPN tranzisztorral. Ez ebben a formában működik? Köszönöm a segítséget.
Üdv, próbálok fotókat küldeni a panelről , nem tudom, hogy ezekből bármit is meglehetne tudni, ha valaki ezekből ki tudja venni , hogy mi merre megy , az nagyon penge a témában. Kapcsolási rajzot kerestem hozzá , de nem találtam , ez a panel az ebay-ről származik , így ahogy van pucéran. A forrasztási oldalon kék filccel bejelöltem ahova kötöttem a 2 oldal bemeneti jelét , semmi nem lett kiforrasztva , kicserélve , ez így eredeti ahogy jött . Pontosan a két középső ellenállásra kötöttem abból a négyből. Mobilból kijövő jelet adtam neki , ami egy vonali bemeneti jelnek minősül , nem teljes hangerővel. Ahogy néztem, a két bemeneti pont , ahova kötöttem , a hangerő szabályzóra megy. A potik sorrendben ,felülnézetből jobbról balra , hangerő , mély hangszín, magas hangszín, külön plusz mély hangerő.
Áttekinthető. Ahova bekötöttél, az a két szatellit csatorna bemenete előtti utolsó erősítő fokozat.
Milyen célt szolgálna az általad elgondolt direkt bekötés? Mi az elvárásod?
A beépített hangszínszabályozók (magas és mély) kikerülése , de csak a 2 csatorna részére , a bassz+ kimenet az maradhat az eredeti . Így én tudom variálni a hangszíneket , ahogy nekem tetszik . Valamiért ennek az erősítőnek a magas hangszínei le vannak fojtva , lehet hogy túlzásba vitték a zajszűrést , nem tudom , de más erősítőn a magas szabályozás , jobban kiadja a magas hangokat . Próbáltam ugyan azzal a bemeneti jelszinttel , ugyanazzal a minőséggel és reagált ugyan a magas szabályozó , de nem jöttek ki azok a magasok , amelyek a másik erösítőkőn kijöttek . Ha a direct bemeneten , más hangszín kezelővel (eqvalézerrel) sem lehet szép hangzást elérni , akkor ez egy ilyen erősítő és ennyit tud. Egy sony erősítővel és sony hangfalakkal próbáltam , de egy olcsó Lepy LP-168s 2.1 es 12V-os erősítőt is kipróbáltam ugyan azzal a bemenettel és szépen jöttek a magas hangok .
Csak egy kéretlen 72 éves prókátor vagyok. 80 táján magam is építettem baxandalos, jelenlét szabályzós erősítőt. Akkor én is nagyon megvoltam vele elégedve. Azóta megváltozott a hozzáállásom. Ennek oka, hogy a hangszínszabályzónak nincs középállása. Azaz egy jó felvétel esetén vagy elkeményíti, vagy elkeni a közepeket. Mostanában a körülményeim nem teszik lehetővé a hangfalas megfelelő hangerőn történő zenehallgatást, így fejhallgatós üzemmódba zenélek. Pedig van a hangfalaimban 250mm-es kevláros hangszóró is. Amikor egy hangszínszabályzót tekerget az ember többet ront a hangképen, mint amennyi javulást szeretne. Sem egy felvétel hibáit, sem egy rendszer gyengesége it nem lehet kiigazítani a hiba helyétől eltérő helyen. És lenne egy mérlegelv is. Lehet, hogy nem a magasból van kevés, hanem a mélyből van sok. Meg aztán, ha torzít az erősítő, sokan vélik magas-hang gazdagnak.
Persze, hogy mit csinálsz, az a Te dolgod. Én csak a tapasztalataimat említettem meg. Sikeres továbbiakat!
Lemaradt, sokan nem veszik komolyan az illesztéseket a fokozatok között. Ez a hangfalra is érvényes. Az illesztések helyessége égbe vihet egy egy rendszert. Ellenkező esetben a porba taszíthatja.
Zavarvédelem és torzítás csökkentés érdekében természetes dolog az átvitel korlátozása magasabb frekvencián. A mellékleten bekarikáztam két kondenzátort ami például ezt a célt szolgálja. Lehet még ilyen máshol is az áramkörben, annak felderítése több időt vesz igénybe.
Az aluláteresztő szűrő nem szokta durván befolyásolni a hangképet. Előfordulhat azonban, hogy hiba csúszott a méretezésbe (ebay-s paneleknél megeshet), vagy a beültetett alkatrész nem az előírt értékű. Akkor haladnánk lendületesen, ha visszarajzolnád a kapcsolást és létrehoznál legalább egy hangkártyás átvitel mérőt. A gyakorlat bizonyos szintjén ez egy pár órás elfoglaltság és még akkor sem biztos, hogy megéri a ráfordított energiát. Szerintem használd így az erősítőt, vagy add el és vegyél egy másik leinformáltan megfelelőt. A hozzászólás módosítva: Jan 30, 2023
Ha kíváncsi vagy mit szól a végerősítő magában, a melléklet alapján kipróbálhatod.
A pirossal jelölt alkatrészeket távolítsd el ideiglenesen! A fekete nyilak jelzik hová kötheted a jelforrásodat. A "Jel be" és jelforrás közé tegyél 10 µF körüli kondenzátort az esetleges egyenfeszültség leválasztása érdekében.
Köszi az infót , akkor azon a helyen , ha beviszem a bemenő vonalszintű jelet egy 10mikrós kondin keresztűl , akkor ez megfelel egy szabványos direct bemenetnek? és ez a bemenet a 2 csatorna egyik oldala .
Egy pioneer erősítőben a direct gomb megnyomása esetén hallani, hogy egy relé kapcsol , itt elég sok dolgot kell lekapcsolnia , de persze az egy egész más kapcsolás. Elsőnek ,majd kipróbálom a két sávszűkitő kondit kiszedem , lehet ,hogy ez megoldja az egész problémámat és nem kell a direct bemenettel foglalkozni. Viszont , ha mégis készítenék rá direct bemenetet , akkor a másik csatornának is kellenének ezek a pontok , amiket ki kell szednem és ahol bevihetem a jelet. Köszönöm, hogy foglalkoztál a témával.
A bejelölt csatlakozási pont a végerősítő bemenete, még arról is eltávolítottam az aluláteresztő szűrőt. Ha ez sem elégíti ki a magas hangokkal szembeni igényedet, akkor ehelyett bárhová is kötsz és bármilyen átalakítást végzel csak rosszabb lesz. Ezen az egy csatornán eldőlhet van-e értelme a további finomításnak.
A végerősítőt elnézve azt tippelem a keresztezési torzítás miatt hallod tompának az erősítőt. Nyugalmi áram stabilizálásának se híre se hamva. Mondanám ennyi pénzért ez van, véletlenül se próbáld összehasonlítani egy Pio-val!
Sziasztok !
Előbányásztam egy ILYEN Supertech STA-200 autós erősitőt. Ezt szobába fogom majd használni valami tápegységről. Az volna a kérdésem , hogy milyen tápot kéne ráakasztani? A tápnak birnia kéne az erősitő áramfelvételét és a hang tiszta kéne legyen lehetőleg semmi búgás, sistergés. Nem vagyok jártas a témába úgyhogy minden infó jól jön
Előbb nézz bele, mert ez külsőre elég bóvlinak tűnik, lehet hogy csak 2db IC van benne. Fogsz egy 10-12V körüli trafót meg jó sok puffert, ha magas a feszültség akkor vagy letekersz a trafóból vagy rátekersz fordítva pár menetet. Ha rendes erősítő van benne kapcsitáppal akkor semmiféle búgást és zajt nem fogsz hallani mert az 20kHz felett megy azt meg nem hallod. Én is hallgatok alkalmanként autós erősítőt a csöves mellett.
Ez jónak számit?
Trafó+graetz+puffer. A TDA1519C egy autóba való mezei végfok IC.
2X6W os B osztáyú ic. Szobába bőven elég teljesítmény.
A hozzászólás módosítva: Jan 31, 2023
|
Bejelentkezés
Hirdetés |


















