Fórum témák
» Több friss téma |
Fórum » PIC égető kapcsolás. Szerintetek működni fog?
Témaindító: (Felhasználó 449), idő: Jan 18, 2006
Témakörök:
Sziasztok! Olvasgattam a hsz-eket és csak egy kérdésem van: JDM-mel 11.89V-ról megy e az égetés?
Elsősorban azokat kérdezem akik már csinálták ezzel a fesszel. A választ köszönöm!
Működik
Akkor gratulálok, mert én is építettem de nem működött.
A winpic800 hardver tesztnél azt írta ki hogy minden rendben, de írni nem tudtam vele.
vagy a chipcadben akciós a pickit 2, demopanellal együtt
Kedves Moderátorok. Nem-e lehetne e kiírni a HE kezdőlapjára, hogy
JDM égetőt ne csinálj!
Nem! Írhatsz róla cikket, ha szeretnél!
Ezt már megvitattuk, tudom, hogy a JDM nem megbízható, meg sokaknak kellemetlen csalódást okoz, de itt a nagyszerű lehetőség, hogy írjatok egy cikket, hogy mit építsen helyette a srác, aki annyit tud, hogy egy kapcsolási rajz alapján összeforraszt pár alkatrész. ICD-t meg PICKit-et nehezen épít, mondjuk megveheti. De ha csak ki akarja próbálni a PIC-ek világát, nem fogja. Ezért kéne neki valami egyszerű égető, ami nagy eséllyel működik.
Nem akarok ellenszegülni nagyra becsült tudásod ellen, de még ha nála nem is működik, azt mondom, igen is, próbáljon meg építeni egy JDM égetőt, lehetőleg külső táposat, ne a 3 alkatrészeset. Tudjuk, hogy az agresszív típus jön káromkodva, hogy neki nem megy, és elküld minket, de ő had dühöngjön, megérdemli. Akit meg tényleg érdekel, az meg tán nem rest építeni egy vagy beruházni egy komolyabbra. Mellékelve az iamrob-féle Idézet: „de itt a nagyszerű lehetőség, hogy írjatok egy cikket, hogy mit építsen helyette a srác, aki annyit tud, hogy egy kapcsolási rajz alapján összeforraszt pár alkatrészt.” Aki ennyit tud, az inkább neki se álljon kontrollerekkel foglalkozni. Többször elmondtuk már, hogy az oshon égető egyszerű és megbízható. Minden párhuzamos porton működik. Idézet: „Mellékelve az iamrob-féle” Ugyanúgy nem tartja tiszteletben az RS232 szabványt, mint a többi...
Igen, ezért én is az OSHON félét javaslom minden kezdő, de már mégis haladó PIC iránt kedvet érzőnek.
Erről az égetőről mi a véleményetk!!!ÉGETŐ
Az, hogy olvasd már végig legalább ezt a témát!
sziasztok van aki megépítette EZT az égetőt??
A kérdésem az ha rádugom a portra elvileg megkéne jelennie az ezkőzkezelőbe(vagy nem)és utánna tudnám a drivert hozzáadni!! Tudtok ebben segiteni nekem,hogy hogy kell csinálni? Kőszi
Ezt olvasd el és inkább az előzőtt építsd meg!
Szoval akkor ez az égető semmire nem jo ezekszerint!
De azért érdekelne hogy megkellene-e jelenije az ezkőzkezelőben vagy nem!
Én is soros port-i égetőt használok... Win 98 és Xp alatt is...
nem kell megjelenni az eszközkezelőben ! Az ilyesmi 20-30kb-os kis Exe... elindítod és kész... Nem ismerem a Progiját, viszont a portbeállítást nem árt ellenőrizni a progiban... A progi,... ha megnyítod ...meg kell találnia a bellított Com portot a PC-n. Egy egyszerü led villogós progit égess bele, és meglátod, jó-e....Bevált müködó dolgot próbálj letölteni, mert ha nem oké valami, nem tudod melyik ne jó: a Pic progi , vagy az égetés... Itt egy példa: RB.0 ( Villog, Led+470ohm)
Kőszi a segítséget!Csak azt nem értem hogy akkor minek hozzá a driver ha nem tudom telepíteni!AmugyEZ is ugyan az itt le is van irva a program beálítása,csak a drivert nem értem!!!!
16f629-hez szeretnék csinálmi átalakítor ICSP-re csak elvagyok akadva azon hogy nem ugyan ugy vannak a lábak nevezve!Csináltam már egy tervet csak nem tudom befejezn ebben kérem a segítséget!
RB és GB kőzőtt mi a kűlőnbség?
Gondolom, 12F629-et akartál írni, csak nem sikerült
Majdnem jó lett a rajz, csak a programozás órajelét (PGC az ICSP csatlakozóban, ez volna az RB6), illetve az adatvonalat (PGD, az RB7 helyett) tetted rossz helyre. Csatoltam az adatlap szóban forgó képét (kicsit feliratozva), valamint a módosított rajzot. Remélem, így már tiszta lesz a dolog. RB amúgy a PORTB-t szokta jelölni, GB helyett meg talán a GPIO-ra gondoltál (12F629-nek az van), ott így hívják a portot (General Purpose IO), mert csak az az egy van.
Kőszi igy már értem!!!
Ugy néz ki hogy ez az égető tényleg semmire nem jo!
24c02 van a foglatatban elvileg arra "jó" Az ic-prog csak hiba űzeneteket ír! pl:"Vertify failed at adress 0000h!"vagy "Device not blank at address 0000h!"vagy esetleg "Du you really want to program the device?" A com porton 10,3v van!Lehet hogy kevés?? Tudtok olyan égetőt ahaol nem jőn elő a tyuk meg a tojás példa(tehát nem egy programozott pic-vel kezdődik) Kőszi
Szóval akkor azt kellet volna megépítenem ami az első gondolatom volt Ezt
Na nem baj nekifutok mégegyszer!!
Most végeztem a másik égetővel és ugyan ez a jelenség 24c02-vel!!!???
Nem tudom, Te ott vagy, én meg itt...
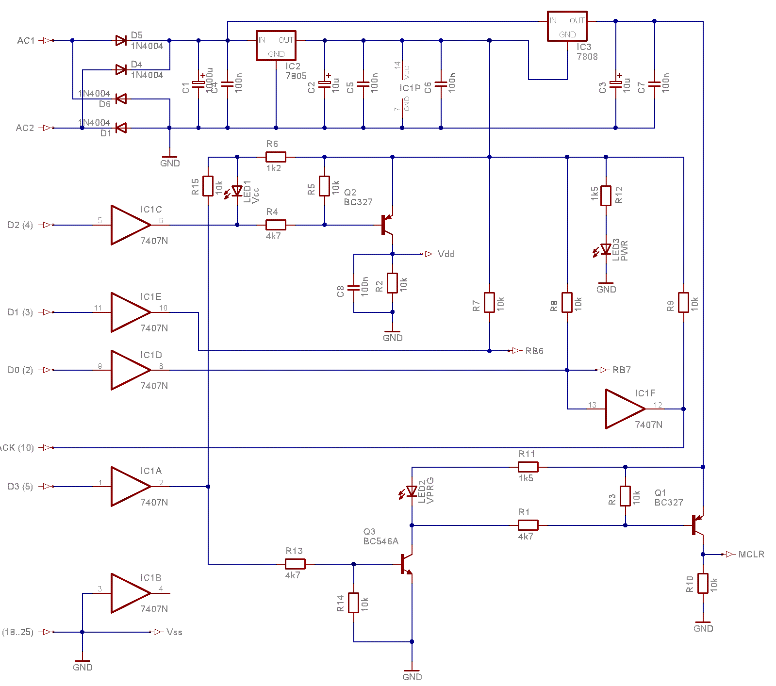
Annyit tudok segíteni, hogy egy tutira működő rajzot mutatok (ezzel dolgoztam korábban).
Én Ezt építettem nekem negyon hasonlonak tűnik!
Sziasztok, most iszonyatosan agyalok azon, hogy megépítem EZT az égetőt, egyszerű, és usb-s, mindenféle picet stb-t képes progizni.
Szerintetek?
most nézem, hogy lehet, hogy mégsem jó dspichez meg 24F-ekhez? winpic szerint nem, honlap szerint igen. Bár winpicben egyértelműen nincs ilyen programozó hogy gtp usb lite... Mivel kompatibilis, nemtudja valaki véletlen? (vagy direkt
)
áá, lehet pickit 2 klón lesz inkább amit építek.
Egy gyors kérdésem lenne: PK2 -t csak mplabbal lehet használni? mert én nem assemblyben progizok, és eddig jdmel használtam winpic800-at, de az nem ismeri PK2-őt. Tehát ez, hogy is van? Köszi! |
Bejelentkezés
Hirdetés |













