Fórum témák
» Több friss téma |
Mielőtt kérdezel, a következő két dolgot ellenőrizd!
I. A helyes tápfeszültségek megléte.
II. A kimeneten van-e egyenfeszültség.
Élesztés.
Köszönöm a tanácsokat! A TO90 plasztik tokra elég egy jól rögzített szilikonozott fémzászló?
Szívesen. 1-2 cm2 1-es alulemez, paszta mit írod és némi kézügyesség.
A puffereknél lévő csillagpontra megy a végfok és a hangszórótest.
Az egymást követő fokozatok kimeneti és bemeneti testpontjait szoktam összekötni, mintegy felfűzöm őket. Amikor a részegységek komolyabb tápot igényelnek akkor felmerül az igény, hogy a csillagpontról kapjanak testet, de egyedileg kell elbírálni hogyan minimalizálható a testvezetőn folyó tápáram zavaró hatása. A készülékház természetesen kapjon testet, de ne a kimeneti, vagy bemeneti csatlakozókon keresztül!
Kapisgálom. Nekem mumusom ez a hova menjen a test téma.
Csak egy bajom van. Én nem terveztem a panelra táp GND csatlakozási pontot. Itt a kapcsolási és a panel. Hova kötnéd a táp GND-t. Mondjuk sok lehetőség nincs. Én az R657 vagy a C615 környékére gondolnám.
Egyértelműen C615 negatív lábára megy a test, lehetőleg a kondi láb forrpontjára, vagy az R657 felé tartó vezetősávra.
Csak érdeklődöm, hogy a tranyókat nem fekteted rá a panelra, ami megfogja a Nyákot és a tranyókat is egy L aluminiumon? Vagy másképpen lesz rögzítve?
Végül így oldottam meg. Alatta meg lesz az egyenirányító+puffer.
A hozzászólás módosítva: Feb 15, 2023
Így néz ki most a gitárerősítő. Van benne 3 hangszín, torzító, saját táp és visszhang. Az LM3886 kemény menet volt, jelenleg hiánycikk.
"Te melyik Cambridge Audio erősítőről írtál?"
Megkérdeztem, Cambridge Azur 640A. A mellékletben vélemények is vannak.
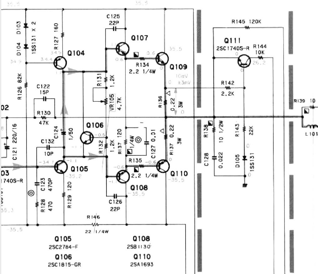
Sziasztok,
tegyük fel, hogy van egy erősítőm és tegyük fel, hogy az R136 egyik vége a negatív táphoz ért. Tegyük fel, hogy a Q109 E-C-B zárlatos. Kérdés, ilyenkor elég csak a Q109-et cserélni?
Q107, Q111re ránéznék
A hozzászólás módosítva: Feb 17, 2023
Dióda vizsgálóval minden tranzisztor egyforma a jó oldalhoz mérve, kivéve a Q109-et. Mit kell még vizsgálni, cserélni?
A Q105-től Q111-ig lehet szakadt is a tranzisztor. R134, R137 általában elröppen.
Kiveszed Q110-et és így ellenőrizd a maradék működőképességét!
Ezt neked szántam, nem magamnak.
Igen. Ha csak a Q109 ment tönkre, akkor beforraszt, munkapont állítás és kész?
Erre is van egy minimális esély, de az átvizsgálás elhagyásával jócskán tetézheted a kárt.
Sziasztok!
Ha van 2 aktív mélyládam, amit a szoba 2 sarkában helyezek el, ezek erősítője árnyékolt jelkábellel van hozzákötve a jelforráshoz. Az egyik RCA kábel 15m hosszú, a másik ládáé viszont csak 1m. Lehet késleltetése, úgy értem, mire odaér a jel a másikhoz, az mérhetően több idő, vagy csak ms nagyságrendű?
kb fénysebességgel, tehát nem tudod 15 méteren beül megmérni.
Nem időben lesznek mérhető különbségek, hanem ellenállásban, kapacitásban és induktivitásban.
Ha jól saccolom 50ns, vagyis inkább 100ns alatti. Van ugyanis a rövidülési tényező, ami egy másik téma, de neked ez most nem oszt nem szoroz. Ha viszont van az aktív ládában Dsp, no az a legjobbak esetében is 1-5ms között késleltet.
Köszönöm a válaszokat, akkor tényleg nem számottevő, a vezeték ellenállást, meg egy kis többlet hangerővel le lehet küzdeni.
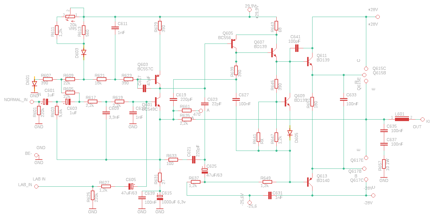
Sziasztok! Összeraktam kettő Quad 606 panelt, Alkotó tervei alapján. Mindkettő simán indult végtranzisztorok nélkül, A-osztályban, aztán szépen ment a tranzisztorok behelyezése után is. Három problémám azonban van az erősítőkkel. Az egyik a kimeneti DC-szint. Ennek elméletileg 0,01Voltnál kevesebbnek kellene lennie (typically 0.007 or less Volts), azonban nálam ez -1,3mV. Az IC kimenetén -115mV helyett -125mV áll be. Ami viszont jobban zavar az az, hogy a negatív oldalon a B-osztály tranzisztorainál 820-830mV a B-E feszültség. (A másik oldalt 172mV) Mivel B-osztály,így gondolom, hogy az utóbbi a helyes. (Jelenleg 53,5V és 57,5V a tápfeszültség)
A hozzászólás módosítva: Feb 18, 2023
Lehet én nem vagyok jó matekból, de 0,007v az 7mV neked 1,3mV van az több mint jó.
Igazad van,én kérek elnézést.
Viszont a fő problémám az a végtranzisztorok B-E feszültsége.
Úgy néz ki, hogy mégis rendben vagyunk. Ugyan van asszimetria a 2 panel, illetve a penelek 2 oldala között, de már 170mV és 530mV körül van a végtranzisztorok B-E feszültsége.
Sajnos elég ingatag a tápfesz is a hálózat miatt....
Szia! Az erősítő bemenetét lezártad? Nem lehet, hogy a zaj okozza a szokatlan értéket?
Jajj, ezt az intrikát
![]() Gratulálok a szerzőnek a teszthez! |
Bejelentkezés
Hirdetés |













Viszont a fő problémám az a végtranzisztorok B-E feszültsége.
Sajnos elég ingatag a tápfesz is a hálózat miatt.... 





