Fórum témák

» Több friss téma
Fórum » Arduino
A klónok CH340 Soros-USB illesztőjének drivere (Letöltés)
Lapozás: OK   794 / 869
(#) toth1996 hozzászólása Máj 9, 2023 /
 
Sziasztok.

Van egy Ardunio nanom és olyan helyen lesz ahol jó lenne picit energiatakarékos legyen.
Azon gondolkodtam hogy xy perc után alvó üzem módba menjen az eszköz és ha valamelyik láb állapota megváltozik akkor felébredjen.

Lehetséges valahogy?
Köszönöm a segítséget.
(#) andyka válasza robis01 hozzászólására (») Máj 9, 2023 /
 
Elöszőr is köszönöm mindenki hozzájárulását.
Egy 1 colos háromjáratú keverő csapot kellene állítgasson. Nincs már annyi láb hogy a visszajelzést esetleg analog modon beolvassam, de még, még silabizálok azon is (valami sporolás)
A hozzászólás módosítva: Máj 9, 2023
(#) Massawa válasza andyka hozzászólására (») Máj 9, 2023 /
 
Ezt elvégzi számodra az a modul. Ha bekötöd a potit, akkor egy hidkapcsolást kapsz, azaz kiküldesz egy bizonyos poziciot. ( szöget 0-270 fok között, kevesebb mindig lehet) a motor pontosan annyit fordit a potin, mint amennyi szöget kiküldtél. Ehhez nem kell semmi visszajelzés.
A végállásokhoz meg ott a két trimmer.
A hozzászólás módosítva: Máj 9, 2023
(#) andyka válasza andyka hozzászólására (») Máj 9, 2023 /
 
... hacsak nem épitek be egy Arduino Nano -t.
Ebbe az estbe kérdésem lenne hogy serial komunikáciohoz (ESP32 és a NANO között) feltétlen szükségeltetik a szintillesztő ? Csak egyirányu lenne a komunikáció, ESP32 -től a NANO felé
A hozzászólás módosítva: Máj 9, 2023
(#) Massawa válasza andyka hozzászólására (») Máj 9, 2023 /
 
Hogy jön ide a serial kommunikacio. Az I2C-hez nem kell szintillesztés.
(#) robis01 válasza andyka hozzászólására (») Máj 9, 2023 /
 
Ehhez felesleges pazarlás az Arduino, elég csak egy ki/be menetes portbővítő
Nekem egy kínából rendelt háromjáratú csapom van, azon van végálláskapcsoló így nem tud túlfutni, de létezik olyan is amibe be van építve egy potencióméter.
Nem pont ez a csap de így néz ki. Kb. 3 éve vettem, eddig megbiztatóan működik.
(#) asch válasza toth1996 hozzászólására (») Máj 9, 2023 / 2
 
Maga az ATMega328p csip tud ilyet, alvásba lehet vinni és valóban sokkal kevesebbet fogyaszt ilyenkor. Amire vigyázni kell, hogy sokszor a többi alkatrészen is sok múlik, maga a board is simán fogyasztani szokott, főleg a feszültség regulátor. Ezeknek a többsége akkor is fogyaszt, ha nincsen terhelés rajta, ráadásul elemes működéshez mérten sokat. Ezt mérd meg, vagy keress rá adatlap alapján és számold ki mennyi készenlét várható, mielőtt légvárakat építenél. A legtöbb fejlesztő boardot nem akkumulátoros működéshez tervezik sajnos.

Az ATMega328p, ha alvásba viszed úgy, hogy kikapcsolódjanak az órajelek is, akkor valóban annyira keveset fogyaszt, mint ami az adatlapon van - egyszer már ki is mértem. Arra is vigyázni kell, hogy minden láb határozott állapotban legyen magasban vagy alacsonyban és a VREF láb legyen bekötve. Ha ezek nem teljesülnek, az meglepően nagy fogyasztást tud okozni.

A legkisebb készenléti fogyasztása annyira kicsi, hogy kisebb mint egy gombelem önkisülése, tehát egy elemes kütyüben nem kell azzal foglalkozni, hogy ki-be kapcsoljuk a vezérlőt. De ha már regulátort használsz, akkor az többet fogyaszthat. Valamikor nézegettem kis fogyasztású regulátorokat, de ha jól emlékszem mindegyik nagyságrendileg több, mint egy alvó ATMega.

A program valahogy úgy működik, hogy be kell állítani egy pin change interruptot, arra fog felkelni, a főprogramban ki kell kapcsolni minden más perifériát - különös tekintettel az analog inputra és mindenre, ami órajelet igényel - és meghívni az alvás utasítást. Arduino-n belül nem csináltam még ilyet, direkt C-ben meg lehet csinálni könnyen.
(#) SzilCsong válasza benjami hozzászólására (») Máj 9, 2023 /
 
Sajna most jutottam oda, hogy megint foglalkozni tudjak a két SPI eszköz problémájával.
Találtam ezt a projectet, itt is sd kártya és MFRC522 van párhuzamosan kötve, érdekes semmi trükközés nincs a kódba az inicializáláskor, minha csak 1 spi eszköz lenne.
Mondjuk rejtély, hogy tud működni, mert összeraktam és nem olvassa a RFID-t, tehát nekem nem működik, azt viszont nem tartom valószínűnek, hogy egy hibás kódot töltött volna fel valaki, akkor hol lehet a trükk?
  1. #include <MFRC522.h> // for the RFID
  2. #include <SPI.h> // for the RFID and SD card module
  3. #include <SD.h> // for the SD card
  4. #include <RTClib.h> // for the RTC
  5.  
  6. // define pins for RFID
  7. #define CS_RFID 10
  8. #define RST_RFID 9
  9. // define select pin for SD card module
  10. #define CS_SD 4
  11.  
  12. // Create a file to store the data
  13. File myFile;
  14.  
  15. // Instance of the class for RFID
  16. MFRC522 rfid(CS_RFID, RST_RFID);
  17.  
  18. // Variable to hold the tag's UID
  19. String uidString;
  20.  
  21. // Instance of the class for RTC
  22. RTC_DS1307 rtc;
  23.  
  24. // Define check in time
  25. const int checkInHour = 15;
  26. const int checkInMinute = 40;
  27.  
  28. //Variable to hold user check in
  29. int userCheckInHour;
  30. int userCheckInMinute;
  31.  
  32. // Pins for LEDs and buzzer
  33. const int redLED = 6;
  34. const int greenLED = 7;
  35. const int buzzer = 5;
  36.  
  37. void setup() {
  38.  
  39.   // Set LEDs and buzzer as outputs
  40.   pinMode(redLED, OUTPUT);  
  41.   pinMode(greenLED, OUTPUT);
  42.   pinMode(buzzer, OUTPUT);
  43.  
  44.   // Init Serial port
  45.   Serial.begin(9600);
  46.   while(!Serial); // for Leonardo/Micro/Zero
  47.  
  48.   // Init SPI bus
  49.   SPI.begin();
  50.   // Init MFRC522
  51.   rfid.PCD_Init();
  52.  
  53.   // Setup for the SD card
  54.   Serial.print("Initializing SD card...");
  55.   if(!SD.begin(CS_SD)) {
  56.     Serial.println("initialization failed!");
  57.     return;
  58.   }
  59.   Serial.println("initialization done.");
  60.  
  61.   // Setup for the RTC  
  62.   if(!rtc.begin()) {
  63.     Serial.println("Couldn't find RTC");
  64.     while(1);
  65.   }
  66.   else {
  67.     // following line sets the RTC to the date & time this sketch was compiled
  68.     rtc.adjust(DateTime(F(__DATE__), F(__TIME__)));
  69.   }
  70.   if(!rtc.isrunning()) {
  71.     Serial.println("RTC is NOT running!");
  72.   }
  73. }
  74.  
  75. void loop() {
  76.   //look for new cards
  77.   if(rfid.PICC_IsNewCardPresent()) {
  78.     readRFID();
  79.     logCard();
  80.     verifyCheckIn();
  81.   }
  82.   delay(10);
  83. }
  84.  
  85. void readRFID() {
  86.   rfid.PICC_ReadCardSerial();
  87.   Serial.print("Tag UID: ");
  88.   uidString = String(rfid.uid.uidByte[0]) + " " + String(rfid.uid.uidByte[1]) + " " +
  89.     String(rfid.uid.uidByte[2]) + " " + String(rfid.uid.uidByte[3]);
  90.   Serial.println(uidString);
  91.  
  92.   // Sound the buzzer when a card is read
  93.   tone(buzzer, 4000);
  94.   delay(100);        
  95.   noTone(buzzer);
  96.  
  97.   delay(100);
  98. }
  99.  
  100. void logCard() {
  101.   // Enables SD card chip select pin
  102.   digitalWrite(CS_SD,LOW);
  103.  
  104.   // Open file
  105.   myFile=SD.open("DATA.txt", FILE_WRITE);
  106.  
  107.   // If the file opened ok, write to it
  108.   if (myFile) {
  109.     Serial.println("File opened ok");
  110.     myFile.print(uidString);
  111.     myFile.print(", ");  
  112.    
  113.     // Save time on SD card
  114.     DateTime now = rtc.now();
  115.     myFile.print(now.year(), DEC);
  116.     myFile.print('/');
  117.     myFile.print(now.month(), DEC);
  118.     myFile.print('/');
  119.     myFile.print(now.day(), DEC);
  120.     myFile.print(',');
  121.     myFile.print(now.hour(), DEC);
  122.     myFile.print(':');
  123.     myFile.println(now.minute(), DEC);
  124.    
  125.     // Print time on Serial monitor
  126.     Serial.print(now.year(), DEC);
  127.     Serial.print('/');
  128.     Serial.print(now.month(), DEC);
  129.     Serial.print('/');
  130.     Serial.print(now.day(), DEC);
  131.     Serial.print(' ');
  132.     Serial.print(now.hour(), DEC);
  133.     Serial.print(':');
  134.     Serial.println(now.minute(), DEC);
  135.     Serial.println("sucessfully written on SD card");
  136.     myFile.close();
  137.  
  138.     // Save check in time;
  139.     userCheckInHour = now.hour();
  140.     userCheckInMinute = now.minute();
  141.   }
  142.   else {
  143.     Serial.println("error opening data.txt");  
  144.   }
  145.   // Disables SD card chip select pin  
  146.   digitalWrite(CS_SD,HIGH);
  147. }
  148.  
  149. void verifyCheckIn(){
  150.   if((userCheckInHour < checkInHour)||((userCheckInHour==checkInHour) && (userCheckInMinute <= checkInMinute))){
  151.     digitalWrite(greenLED, HIGH);
  152.     delay(2000);
  153.     digitalWrite(greenLED,LOW);
  154.     Serial.println("You're welcome!");
  155.   }
  156.   else{
  157.     digitalWrite(redLED, HIGH);
  158.     delay(2000);
  159.     digitalWrite(redLED,LOW);
  160.     Serial.println("You are late...");
  161.   }
  162. }
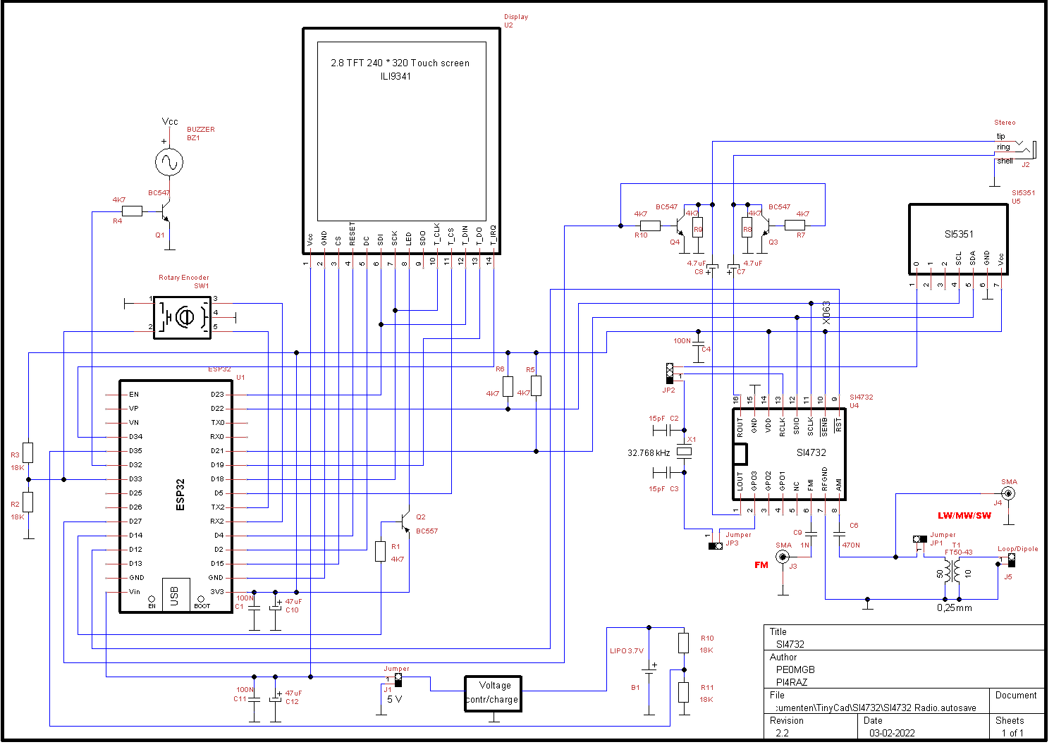
(#) Antennaman hozzászólása Máj 9, 2023 /
 
Sziasztok,
Szeretnék SI4735 IC-s rádiót építeni ARDUINO felhasználásával. van is jó pár ilyen projekt a neten de már vagy hatodikkal akadok el. Mindig előjön valami hiba üzenet ami miatt nem lehet még fel se tölteni a fájlt . ez jelenik meg alul a hiba üzeneteknél exit status 1
'class Rotary' has no member named 'process'

Ez pedig fenn a programsorokban piros sávval kijelölődik . char result = r.process();
Valójában jó ideje küzdök mint kezdő(sem) ezekkel a feltöltésekkel már vagy hatodik ilyen rádió projekttel kínlódok de egyszerűen mindig kiakadnak valami hibával. Az elején a library-k feltötése is gondot okozott de az már megyeget. Valamelyikőtök foglalkozott esetleg ezekkel az SI4732...4735 Rádió IC-k arduinos vezérlésével? Van esetleg ötletetek / azon kívül, hogy ne erőltessem ami nem megy/ ? Csak már annyi időt bele tettem, hogy legalább egy ilyen kis rádiót eltudnék indítani!
Köszönöm előre is a törődést!
(#) andyka válasza robis01 hozzászólására (») Máj 9, 2023 /
 
Ja. Azt a csapot ismerem, lényegébe én is egy ilyenre szeretném rátenni mert az eredeti megható részének nincs pozicio kontrollja, csak végállások, teljesen nyitva - zârva, nem szervós
(#) Jonni válasza Antennaman hozzászólására (») Máj 9, 2023 /
 
Hi

Tudsz printscreen-t küldeni a hibaüzenetről?
(#) Massawa válasza andyka hozzászólására (») Máj 9, 2023 /
 
Elvben ezt a csapot a kazán szokta vezérelni. A kimeneti vezetékeken van egy-egy termosztát és a kazán ugy kezeli a csapot, hogy a két ágban megfelelö hömérséklet legyen. Sajnálatos modon a legulabb kazánokbol hiányzik ez az intelligencia amit a 30 éves kazán tudott, igy ezek csak ki meg becsukják a csapot és idözitéssel probálják egyensulyban tartani a rendszert, ami sajnos elöbb utobb kinyirja a motorhajtást. A régi rendszerben a kazán szépen (pl nálunk) 50-80% tartományban dolgozott, ha füteni kellett, ha csak vizet kellett melegiteni akkor az egyik végállásba fordult. Sajnos az uj kazán ezt nem tudja, s megnéztem 2 másikat, azok sem.
(#) andyka válasza Massawa hozzászólására (») Máj 9, 2023 /
 
Látod, ezt akarom megoldani, vagyis ezt is
(#) Massawa válasza andyka hozzászólására (») Máj 9, 2023 /
 
Még jo hogy két nap után eljutottunk oda, hogy megtudjuk mit is akarsz!
(#) robis01 válasza andyka hozzászólására (») Máj 9, 2023 /
 
Eleinte én is gondolkodtam a visszajelzésen, de aztán elvettem. A golyóscsap feladata az hogy nyisson vagy zárjon, így felesleges az állapot visszajelzése. Az előremenő csövek hőmérséklete már úgyis figyelve, így jelzi ha gond lépne fel.

De ahogy értelmezem az eddigieket, te állítani szeretnéd a víz hőfokát, erre a váltócsap nem megfelelő, erre a célra keverőszelepet kell alkalmazni. Viszont azokból van olyan is, ami többször körbe fordul. Megoldható persze ennek a vezérlése is, de sajnos a servo vezérlés így nem lesz jó hozzá. Talán olyan megoldás lenne jó, mint ami a görgős egerekben van. Rovátkázott tárcsa ami optókapu között forog. Irány, és az elfordulási szög precízen beolvasható, de kell egy kezdőpont ahonnan számol (pl. áramszünet, vagy autokalibráció esetére).
(#) Antennaman válasza Jonni hozzászólására (») Máj 9, 2023 /
 
Szia Jonni,
Köszi, hogy foglalkozol a rádió problémával.
A csatolt képen látható a hiba üzenet.
A fentebbi képen ugyan ESP32 van de Aruino Nano vagy Pro Mini-vel is kipróbàltàk a konstrüktőrök. Konkrétan ez a példány az Arduino cc honlapon a project hub-on van ahogy itt a képen látható.
Üdv.
(#) pipi válasza Antennaman hozzászólására (») Máj 9, 2023 / 1
 
Gyanús nekem hogy használsz valami máshonnan származó rotary library-t, ami nem kompatibilis a "hozzávalóval"
(#) Antennaman válasza pipi hozzászólására (») Máj 9, 2023 /
 
Igen, pipi.
Kínomban betöltöttem több rotary library-t ismár amikor első alkalommal panaszkodott a Rotary gondra. Lehet kiszedem mindet és valahogy a megfelelőt választom ki. Amúgy magában az Arduino alaplap ha nincsenek rajta a kijelző és egyebek akkor szintén hibára fut feltöltéskor vagy ellenőrzéskor?
Köszi
(#) mnyugger válasza Antennaman hozzászólására (») Máj 10, 2023 /
 
(#) pipi válasza Antennaman hozzászólására (») Máj 10, 2023 /
 
Nem értem a kérdést... Ha hibátlan a program fordítás, a feltöltésnek (vagyis a flash felprogramozásának) semmi köze ahhoz, hogy milyen perifériás eszközöket kezel a program, így azt nem befolyásolja. Az más kérdés hogy a program "futása" nem lesz normális.
(#) Antennaman válasza pipi hozzászólására (») Máj 10, 2023 /
 
Helló pipi,
Nem hibátlan a fordítás, már az ellenőrzésnél kiáll hibára.
(#) Antennaman válasza mnyugger hozzászólására (») Máj 10, 2023 /
 
Helló nyugger,
Gyors le is töltöttem, de ugyan az a jelenség.
Megpróbálom a rotary library-t cserèlgetni.
Este jelentkezem.
Köszi.
(#) Antennaman válasza Antennaman hozzászólására (») Máj 10, 2023 /
 
lecseréltem illetve a felesleges library-kat kitöröltem, és láss csodát első rúgásra betöltődött! Ha ezt a klubban elmesélem!!
Köszönet, de majd estére ha összeàllítom referálok.
(#) andyka válasza Massawa hozzászólására (») Máj 10, 2023 /
 
első perctől megírtam, szervot akarok épiteni arduinohoz, vagy neked a szervo célja volt a fontosabb ?
(#) andyka válasza robis01 hozzászólására (») Máj 10, 2023 /
 
Hello. Egy ilyesmi háromjáratu csapot szeretnék vele mozgatni, szrintem a szervo tökéletesen megteszi.
Amint irtad a rovátkázott tárcsa, vagy léptetős motor komplikáltabb mert kell hozzá kezdőpont, a szervohoz viszont nem kell, a szervo az tudja mindig a saját pozicioját és nem fordul túl mint amennyire engedjük
(#) toth1996 válasza asch hozzászólására (») Máj 10, 2023 /
 
Köszönöm szépen az információkat.
Megpróbálok valamit össze hozni.
Annyi kimarat info hogy autóba lesz az ardunio.
A hozzászólás módosítva: Máj 10, 2023
(#) KoblogPerGyok válasza Antennaman hozzászólására (») Máj 10, 2023 /
 
Üdv!

Ez azért lehet, mert az IDE-ben beragadtak az ugyanolyan nevezető Lib-ek, meg a hozzá tartozó .h vagy .cpp fájlok. Azaz hiába cserélted le a libet, (tettél másikatt mellé) de a régi a helyén maradt, akkor is rossz helyről tölti be. Nekem előfordult ilyen.
(#) Massawa válasza andyka hozzászólására (») Máj 10, 2023 /
 
Igen, mert szervobol van olyan is ami kész és 5 darab fér egy gyufásdobozba, meg olyan is ami 20-50 kg-s sulyt tud emelgetni. A te csapodhoz meg ha jol értem semmid sincs az ötleten kivül. Abba meghajtomotor dobozba még be kell szerelni egy potit, ami követi a mozgást - ha szervorol beszélünk.
Ha meg ugy akarod vezérelni ahogy a tervezői tervezték a csapot, akkor nem szervo kell, hanem pl 2 hömérsékletérzékelö és egy hidas motormeghajto.
(#) andyka válasza Massawa hozzászólására (») Máj 10, 2023 /
 
Na jo, a mekanikai rész és a motor megvan, nem egészen összeállítva mert ahhoz még kellene az irányitó elektronika.
Szervot akarok mert az a tökéletes megoldás.
A vitárol lemondok.
(#) Massawa válasza andyka hozzászólására (») Máj 10, 2023 /
 
Nem akarlak elszomoritani, de még fényévekre vagy a valoságtol. Nekem is hasonlo csapom van, abba beszerelni egy potit nem leányálom pedig nekem komplett jol felszerelet mühelyem van esztergapaddal CNC maroval stb egy szakemberrel a háznál.
Akkor már sokkal egyszerübb levenni az egész motort és venni egy jo nagy szervot a modellboltban, és azt felszerelni a csapra.
Pl egy ilyet.
Ez 20 kg-t tud mozgatni, de van olyan is ami 55 kg-t tud, szinte azinos méretben és alig kerül 20 euroba. Ezt 2-3 alkatrésszel fel lehet szerelni bármilyen csapra. Utánna egyszerüen bedugod az Arduinoba meg a megfeleö áramforrásba és már csak a kodot kell megoldani.

IMG_6476.jpeg
    
Következő: »»   794 / 869
Bejelentkezés

Belépés

Hirdetés
XDT.hu
Az oldalon sütiket használunk a helyes működéshez. Bővebb információt az adatvédelmi szabályzatban olvashatsz. Megértettem