Fórum témák
» Több friss téma |
Hát... nem tudom, hogy számoltad ki ezt a "két relés" osztót, de egy sima terhelt lépcsős osztónál is a lehetetlennel egyenlő szukcesszív approximációs módszerrel megkeresni az ellenállások helyes értékeit. Ha ezt a "nem megszakadásos" elvet még le is terhelem a kimenetén, nekem kevés hozzá a hátralévő életem, hogy találgatással - még akár zsebszámolóval is - ki tudjam számolni. Valahogy fel kellene állítani ennek is az egyenletét, de ez nekem most reménytelen vállalkozásnak tűnik. Már teljesen kezdek elhülyülni. Lehet, majd a hosszú téli estéken neki esek, ha nagyon unatkoznék.
Talán még ezt a VCA-s szabályzós bináris kapcsolós elvet könnyebb lenne (újra) kitalálni. Egyébként ezek a MOS kapcsolós SSR-ek teljesen zavarmentesen kapcsolnak. Ha Brüel mérőerősítőt 100 uV-os méréshatárba teszem és átkapcsolom a fokozat erősítését 16 dB-lel, meg sem rezzen a mutató. Ugye, ezeket még a tranzisztor teszterhez vettem, de az projekt kicsit elnapolódott, mert annyira megtetszettek ezek az SSR-ek, hogy inkább előfokot csinálok belőlük : ) Most már így marad ez a kapcsolás, ezekkel az osztókkal, mert rengeteget görcsöltem vele mire eddig eljutottam.
CMOS kapcsolókkal viszonylag egyszerű jó hangerőszabályzót építeni. Életem első digitális szabályzója 2db 16:1-es CMOS muxon alapult, 256lépcsős 0.5dB/lépcső felbontással. Kicsit bonyolult vezérléssel, de hibátlanul működött.
Én is építettem CD4066-osokkal, (talán még az is megvan valahol) de nekem jobban tetszett a Reed-relé, aminek sokkal sokkal semlegesebb, színezetlenebb hangja volt. Ennek a polcra feltett Reed-relés kapcsolásnak tulajdonképpen a ki/bemeneti csatlakozók és a szokásos "nyák mizériák" rontják le a minőségét. És persze kompenzálni is kellene nagyfrekvenciásan, ami már amiatt is reménytelen, hogy ismeretlen a terhelő impedancia.
De lehet, hogy multiplexerek voltak benne, már nem emlékszem. A hozzászólás módosítva: Máj 22, 2023
A hangja nekem sem tetszett különösebben. Volt közötte és a végén 1-1db illesztő műveleti erősítő.
Ma már nem építeném meg. sem ezt, sem a reléset. Inkább egy motor+poti kombinációt... A hozzászólás módosítva: Máj 22, 2023
De jó ötletet adtál! Reed relé és körbeforgó mágnes. Kipróbálom, kössz.
Nyilván a terhelt osztót nehezebb számolni, de van kacifántosabb problémám egy még kacifántosabb kapcsolással. Ott még nem is tudtam kiszámolni az értékeket, de nagyobb feladat a vezérlést megalkotni. Programozni nem tudok, de olyan epromot már égettem, aminek párhuzamos cím és adathozzáférése van, így arra gondoltam, hogy 6 vagy 7 bites A/D konverter (amit te is csináltál) címezne, és a 8 vagy két eprom esetén 16 bitnyi adat olyan variációban kapcsolgatná a reléket, ahogy akarjuk. Ha kell átfedéssel, ha akarjuk nélküle.
Majd felteszem ennek a kacifántosabb osztónak is a rajzát.
Ez az oda-vissza lépegető izé lehetne az egyik normálisabb osztó, ha megoldódna a vezérlés, illetve kiszámolgatnám az értékeket. Látszik, hogy nagyon gyerekcipőben jár még. Az osztási pontosság még jól optimalizálva is elég igénytelen, de nem kizárt, hogy lehet belőle használható kapcsolást kreálni. Majd később.
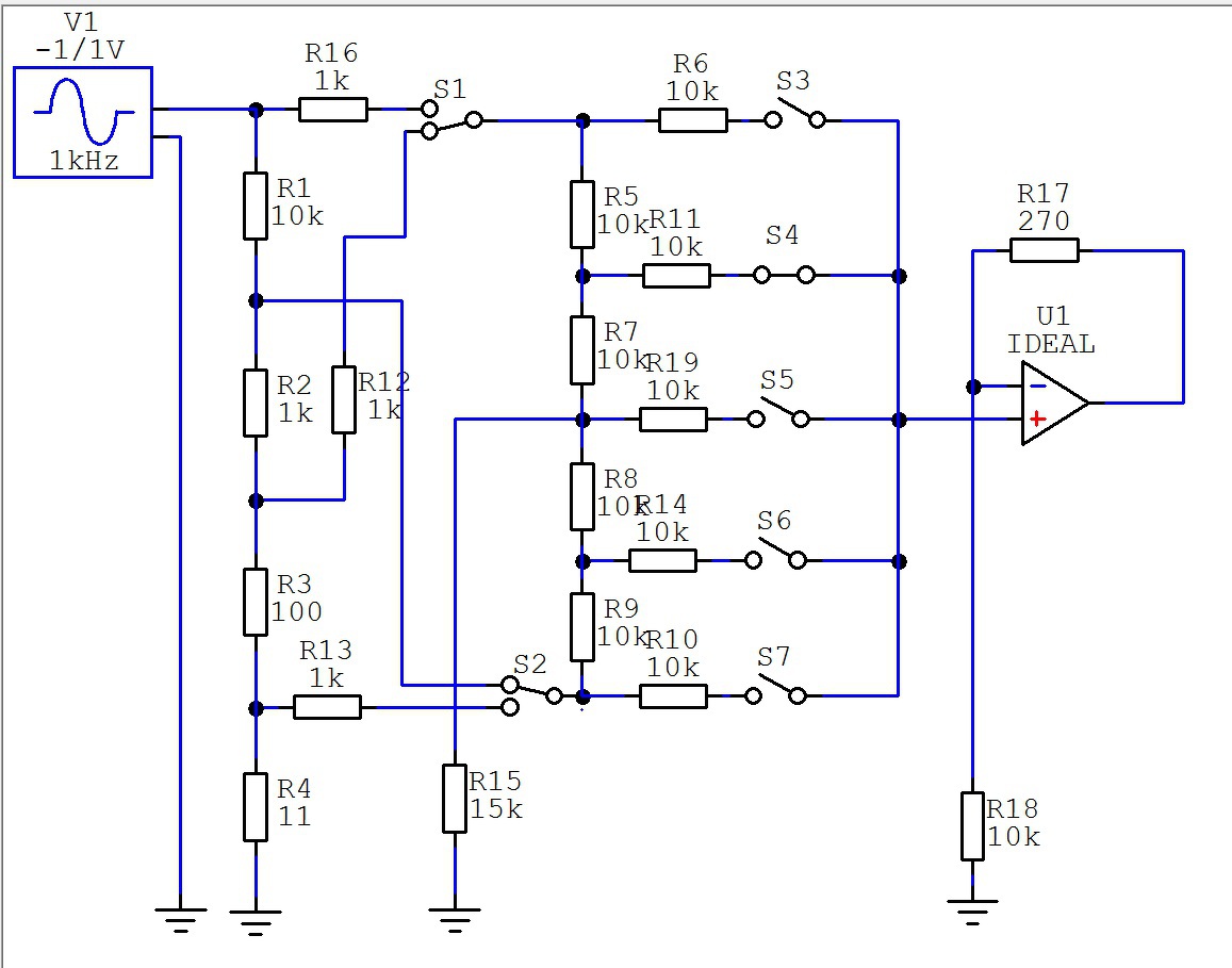
A másik a noiseless egy olyan, hogy összetett a lépegetése. Ennél gondosabban vannak kiszámolva az osztó értékei, valamint a bemeneti impedancia is közel állandó marad. Sőt, ha még dolgoznék rajta, lehetne jobb is. A működését kicsit nehezebb megérteni, de kicsit segítek: Binárisan be áll egy osztási értékre, majd a vele párhuzamos osztó is beáll egy hasonlóra. A két osztó 2 dB-re van egymástól és 4dB-es lépésekben lehet léptetni őket. Egy kimeneti összegző pedig felezi az osztásokat, így gyakorlatilag 1 dB-es lépésekben 0 és -62dB között lehet lépkedni. Talán kicsit túlmisztifikáltam, de mindenkinek van bogara, nekem ez. Ha az összes relé alsó állásban van, akkor -62dB az osztás. Ezt az alsó osztó csinálja, mert a bemenetén van egy 2dB-es csillapítás, utána egy 4, 8, 16, majd egy 32dB-es osztó. Felette egy ugyanilyen, de 2dB-es csillapítás nélkül, vagyis -60dB-t osztani képes izé. Ha a két kimeneti összegző relé közül az egyiket átkapcsoljuk a felsőre, akkor köztes osztás jön létre, vagyis -61dB. Ha mind a kettő összegző relé felfelé mutat, akkor -60dB. Most az alsó osztóról nem is jut jel a kimenetre, tehát át lehet kapcsolgatni -62dB-ről -58dB-re. A váltás során nincs kapcsolatban a kimenettel, tehát a félelmem a bináris osztó kommutációs ugrásától meg van oldva. Ezután a kimeneti összegző egyik reléje átkapcsol és -57dB-lesz az osztás. Következőben a másik összegző relé is vált és -56dB az eredmény. Most a felső bináris osztó van leválasztva a kimenetről, és ott is lehet váltani 4 dB-t. A váltás lezajlása után a kimeneti összegzó egyesével átvált a felső bináris osztóláncra -55, majd -54dB kimeneti osztási eredménnyel. Ez így megy tovább, csak meg kellene hozzá csinálni a vezérlést, mert logikai és/vagy izékkel ez nagy kihívás szerintem. A lényeg, hogy minden átkapcsolási mozgás csak 1 dB szintváltozást okoz a teljes osztó kimenetén. Nincs olyan ugrás ami ettől nagyobb.
Az az átúsztatós izé tett bogarat a fülembe. Megint Tietze-Schenk könyv. Így működik a műhely hőmérőm (amit szintén gyerekkoromban csináltam). 0.1 fok felbontás = 10 bit. Ehhez kell 10 db áramgenerátor, ez a legbonyolultabb része. Fogalmam sincs melyik füzetemben lehet a kapcsolási rajza, talán megtalálom. Harminc-valahány éve működik ez hőmérő nonstop, évi 8765 órában. Eredetileg akvárium fűtésszabályzónak készült.
Ezt az átúsztatós izét teljesen analóg módon lehetne hangerő-szabályozni. Potival szabályozott egyszerű műveleti erősítős kapcsolás (teljesen primitív) és vele párhuzamosan működne a jó minőségű relés osztós. A két kimeneti jelszintet pl. figyelhetné egyszerű csúcsérték mérő. Ha az opamp jelszintje eltér - mert változtatunk a hangerőn - az A/D konverter hozzátekeri a biteket. A két szint különbségét hiszterézises komparátor figyeli. A szabályozás idejére a komparátor átbillen, a kimenet átkapcsol az opampra, ha a szintek kiegyenlítődnek, vissza a relés osztós előfokra. Ezt azért még át kell gondolni, mert vannak buktatók. Vagy az átúsztatást kell valahogy kitalálni, hogy ne csattanjon kimenet az eltérő szintek miatt. Ehhez valami jó összegző kellene a kimenetre. Majd törpölök még rajta. Majd reggel megnézem az osztókat amiket most küldtél, de ha ilyen úsztatós izé lenne, mindegy lenne csattognak-e a relék vagy sem.
Azért lehet, hogy lesznek nem várt események ezzel a forgó mágnessel kapcsolatban. De ki lehet próbálni, akár még jó is lehet.
A Ganznak volt hasonló készüléke, talán AK12, vagy valami hasonló. Egy mágnest lehetett arettálva körbeforgatni reed relék előtt. Bánya berendezésben használtuk potméter helyett, egy hajtásnak a digitális bemenetein keresztül adtunk így alapjelet. Előfordult, hogy a mágnes a szomszédos reed reléket is bekapcsolta, de némi mágneses söntöléssel be lehetett állítani a biztos működést.
Bábolna terményszárítókban is ilyen a hőmérő szondák kiválasztó kapcsolója.
Egy kiszuperált potméter tengelyére lenne rögzítve egy kb 5 centis kar. Abban egy percig sem reménykedtem, hogy képes lennék megcsinálni azt, hogy ahogy egyik relét bekapcsolja úgy kapcsolja ki a másikat. Ezért az van tervben, hogy átfedéssel egyet, kettőt, egyet, kettőt kapcsol vagy mindig kettő van bekapcsolva. Lehet, hogy nem ér annyit, még gondolkodom.
Próbáld meg kiterítve. Mint egy lineáris motor, csak a tekercsek helyett egy sorban vannak a relék. Felettük húzogatod a mágnest. Olyasmi lenne, mint egy tolópoti.
Jó gondolat. Viszont a hangfrekis jel összehasonlítása nem egyszerű csúcsdetektorokkal. Inkább két alternatívára gondolok. Iker poti, vagyis sztereónál Quad, és az együtt futó potiból kettővel DC-t osztunk. A relés körrel szintén, de csak addig, amíg össze nem hangolva magát a poti meg a létra. Utána a relés láncot beiktatjuk a jelútba.
Vagy még egyszerűbben fázis detektorral lehet összehangolni a lineáris és a kvantált osztót. Egy opamp nem invertáló bemenetére megy a poti jele, az invertálóra a relés osztóé. Ha az opamp kimenete fázisban van a bemenő jellel, akkor a relés osztó sokat csillapít, ha pedig ellenfázisban, akkor keveset. Amúgy kíváncsi lettem a hőmérődre is.
A REED relék egyik ritka tipusa a 2 morse érintkezős ITT/Alcatel SM-24V D1024, ami szerintem leegyszerűsítené az elbonyolított kapcsolásokat
![]() https://www.budgetronics.eu/en/relay/24-volts-relay/relay-sm2-24v-d...000200 TJ.
Nem találtam meg a hőmérő rajzát. Vagy visszabogarászom a kapcsolási rajzot a nyákból, vagy újból ki kell találni. Majd belenézek és kiderül melyik lesz az egyszerűbb.
Most előerősítőzök. Földelési gondok vannak. Újra elkezdtem tanulmányozni a Brüel mérőerősítő nyákját és érdekes dolgokra jöttem rá. Ez még az ősszel szöget ütött a fejembe, amikor írtam, hogy csillagpontos földelés, vagy inkább fel kell fűzni a fokozatokat. Egyértelmű, hogy csillagpontosan nem lehet jól földelni. Kétszer futottam neki ugyan annak a fokozatnak. Másodjára majdnem elértem a Brüel saját zaját. A legnagyobb érzékenységű, 10uV-os méréshatárban nem akad ki a mutató, sem a fokozat nyitott, sem rövidre zárt bemeneténél. Tehát nem csak az a törvény, hogy egy szűrőkondira két vezetékkel rámegyünk, kettővel pedig eljövünk róla, hanem az is, hogy a GND-nek is van ki- és bemenete (átvitt értelemben).
Lemaradt, hogy köszönet mcc-nek, hogy felhívta a figyelmemet a sönt típusú osztóra (a lépcsős helyett). Így megspóroltam a 0 dB-es osztó reléjét és további előny, hogy az SSR-ek kapacitásai most aluláteresztőként kapcsolódnak párhuzamosan a kimenettel.
És külön köszönet mateatek-nek, aki küldött nekem - csak úgy ajándékba - egy halom SMD ellenállást és még sok egyéb mikroszkópikus alkatrészt. Már simán beforrasztom egy hangya mind a nyolc lábát (is) a kézzel festett nyákba, a "kétésfeles" szemüvegemmel is : )
Talán akadnak, akiket érdekelnek ezek a mérések. Az erősítő kimeneti jele 10Vpp négyszög. Zavarjelek a tápvezetéken, osztó nélküli mérőfejjel. A tápvezetékek 35 cm hosszúak és természetesen a hosszukkal arányos energiát tárolnak. Tápszűrő kondi nélkül gerjed minden erősítő. Ha kondi értékét növelem, a lecsengés ideje nő, amplitúdója csökken. A néhány Ohmos soros ellenállás nem sokat javít a helyzeten, inkább csak a táp belső ellenállását növeli. LC szűréssel oszcillál. A legjobb eredményt az elkóval párhuzamos kerámia adta. Nincs ebben semmi meglepő, eddig is tudtuk, hogy így kell... csak ez most látható a szkópon is. A felfutóél nagyfrekvenciás (50 MHz körüli) zavarai a (gagyi) mérőfej saját hibája.
A hangyának 6 lába van...
A lónak meg négy... és mégis megbotlik. Tudtad?
Csak arra akartam utalni, hogy van aki figyel. Különben viccnek szántam, reméltem a hangulatjelből lejön.
Nem gondoltam, hogy Kareszt Te fogod megvédeni tőlem.
Valószínű nem ismered ennek a hangulatjelnek a jelentését...
Egyáltalán nem akartam megvédeni. Ha ő akarja, majd megvédi magát. De ki nem állom, ha valakinek csak ennyi a hozzászólása a hozzá nemértéséből fakadóan, hogy viccnek veszi. Neked csak ennyire tellett, ezt tettem szóvá... ez fémjelzi a hozzáértésedet. Természetesen, több kérdés is felmerül a közzétett képeivel kapcsolatban, de nem kérdezem meg, mert nem szokása a válaszadás. Te meg még kérdezni sem tudsz... A hozzászólás módosítva: Máj 25, 2023
A hőmérő rajza nem kell, csak a működés elvére voltam kíváncsi. Majd ha oda kerül a sor, akkor még rákérdezek.
A relés hangerő szabályzónál nem igazán tudtam átadni azt, hogy mit is gondoltam mint probléma. Nem a relé érintkezők prellezése aggasztó, mert ha néhány us ideig megnémul a jel, az nem baj. Viszont ha bináris osztást veszem alapul, vagy minden olyan megoldást ahol nem csak egy helyiértéken van a kódolás, akkor előállhat egy hiba. Egyszerű egy lépcsős osztónál lentébb, vagy fentébb kapcsolgatunk az osztó tagjai között, aztán csak egy lépésköz van mindig amit át kell ugranunk. Több helyiértékes rendszernél van a gond. Nézzünk egy szabványos bináris osztót. Amíg az alacsonyabb helyiértéken lévő osztó csak mondjuk 1 dB-t változtat a teljes osztáson, addig az eggyel magasabb helyiértéken lévő már 2dB-t. Ettől eggyel magasabban már 4, feljebb 8dB-t és így tovább. 4 bites rendszert alapul véve ha a legkisebb lépésköz 1 dB, akkor a teljes átfogás 15dB. Akkor mitől is félek? Ha "0111" bináris érékről azaz 7dB-ről egy lépéssel, azaz 1 dB jelszint változtatással szeretnénk eljutni a 8dB-hez, ami binárisan "1000", akkor matematikailag ez úgy jön létre, hogy a legmagasabb helyiértéken lévő bit 8dB-t változtat az osztáson, míg az alsó három helyiérték -7dB-t csökkent. 8-7=1. Azaz létrejött az 1 dB növelés. De mi van, ha a legmagasabb helyiértéken lévő bit kapcsolója gyorsabban kapcsol, mint az alsó három bité. Akkor 8dB-es szintugrás várható egy pici ideig. Ha belegondolunk hogy a gyakorlatban a legmagasabb helyiérték kapcsolója nem 8, hanem akár 32dB-t, is emelhet, akkor már ez nem kis gond. Itt jön be a képbe a vezérlés. Vagy időzíteni kellene a relék zárását/bontását olyan módon hogy az említett szint ugrási hiba csak lefelé jöhessen létre, azaz inkább lehalkulási hibát ejtsen mint felhangosodásit. Viszont akkor már az sem utolsó opció, hogy szintváltásoknál némítás lépjen be a rendszerbe, de az meg amolyan gagyi hatást keltene, mint a kommersz elektronikus hangerőszabályzós mjúzikcenterek voltak annak idején. Úgy gondolom, a hangerő változtatás folyamán ne essen ki a jel. A minőség érzéséhez ez is hozzátartozik. Utolsó alternatívaként megemlítenék egy lehetséges megoldást, amit megint nem én találtam ki, hanem loptam. Elég gyors kapcsolók alkalmazásával lehetőség nyílik arra, hogy a jel nullaátmenetéhez időzítsük a váltást. Ekkor semmilyen ugrás nem történhet. Lehet hogy megint túltoltam.
Szerintem egyszerű. Karesz a kétésfeles szemüveggel beforrasztotta a csápokat is. Így megvan a nyolc, pedig csak hat lába van.
Átépítettem a 6528 no NFB tube PP triódás erősítőm bemenetí fokozatát - megkapták a kék LED-ket a katódba, mint a 7242 PSE-nél.
Látvány HiFi. TJ.
Igazad lehet. Kétésfeles szemüveggel összemosódtak a lábai a csápokkal... így történhetett.
Kicsit utánanézhetnél (pl. a hozzászólásai alapján) ki is lehet Istvánpisti.
Mellesleg személyes jó ismerősöm és nagy tisztelője vagyok. Nyugodtan kérdezhetsz a képekkel kapcsolatban. A komolytalan kérdéseidet nem szoktam válaszra méltatni, mert minek.
Értem, hogy nem a hőmérő rajzára vagy kíváncsi, hanem a fel-le számlálós izé gyakorlati kivitelezésére. Csak részben emlékszem a működésére, ezért írtam, hogy két alternatíva van... vagy kibogarászom a hőmérőt, vagy újra kitalálom az elvet a homályos emlékképeim alapján.
Teljesen világos a felvetésed a bináris relévezérlésről. Többször is próbálkoztam vele teljes sikertelenséggel, mivel pontosan azok a problémák jelentkeztek nálam is amiről fentebb írsz és már korábban is írtál. A megoldásaid/felvetéseid is teljesen jók, hogy, hogyan lehet kivédeni a szintugrást. Számos lehetőség kínálkozik és a Te ötleteid mind kiválóak, de némelyiknél van egy kis buktató, mégpedig az osztók impedanciája. Figyelembe kell venni, hogy némelyik típust kompenzálni kell, ami nem mindig egyszerű. Én legutóbb a nyák szórt kapacitásain buktam meg. Például a Tektronix szkóp szervizkönyvében az attenuator rész feketedobozként van ábrázolva, a nyákon pedig csak szétfűrészelni lehetne az osztót, hogy bele lehessen látni... de akkor sem biztos. Nálam most erre megy ki a játék, hogy nagyfrekvenciásan is jól működjön és ne is "csattogjon". Ezért bonyolítottam látszólag kicsit túl a kapcsolást, hogy az osztó ne szóljon bele a hangképbe. Még mindig nem biztos, hogy ez így teljesen jó lesz. Szimulátorban rendben van, a gyakorlatban pedig le kell vizsgáztatni. De közben figyelek a kapcsolásaidra és szerintem majd rendesen bele fogok mélyedni ha lesz rá egy kis időm, energiám és nem lesz mindig valami félbehagyott izém. Nagyszerűek az ötleteid, egyáltalán nincsenek elfelejtve és időnként most törpölök rajtuk, akkor is ha nem írom.
Ha a realitás talaján maradunk, akkor az innovációt egyesíteni kell a tradícióval (ho-ho-ho mekkora szavak), mégpedig olyan arányban, hogy az gazdaságilag optimális legyen.
Ezek szerencsére nem az én szavaim, de ha nem is teljes mértékben érték vele egyet, van valami alapja. Nos a bináris osztót mint problémát csak azért vetettem fel, mert egyszerűbb matematikailag példálózni vele, mint a Te osztóddal. Az is több hrlyiértékes, vagyis rossz időzítés esetén ott is lehet szintugrás. Az, hogy neked nem kettes számrendszerben vannak a lépések, az most nem számít. Gondoljunk csak az idő mérésére. Számolhatunk decimális számrendszerben mikroszekundumokban, ahogy a CM2000 is mutatja, vagy használatuk vegyes számrendszerben is, mint ahogy az idő múlását számoljuk a hétköznapokon. Másodperc, perc, óra, nap..... Ezek 60-as, 24-es, majd alternatív 7-es, 52-es, valamint 365,25- ös rendszerek. Ha egy földönkívüli látná, hát akarná a zöld fejét, pedig nekünk egyértelműen leírja hogy melyik időpontra gondolunk. Ha pedig a legkisebb helyiértéket mondjuk másodpercben határozzuk meg, akkor bármelyik időpillanatot le tudjuk írni másodperc frlbontással, akár milyen rendszerben. A lépésköz pontosan 1 másodperc lesz, és nem generálunk hibát akkor sem ha azt mondjuk hogy 1 hét, 2 nap, 3 óra, 4 perc, 5 másodperc múlva, vagy leírjuk szimplán hogy 788645 másodperc múlva. Kicsit elvonatkoztattam, de a lényeg, hogy van egy olyan osztód, ami valamilyen vegyes számrendszerben számol, hangfrekvenciás szempontból optimalizált és 1,6dB lépésekben tudja az osztást, valamint előre deffiniálhatóan hozzá lehet rendelni valamilyen logikai számsort bármelyik osztási értékhez. Vélhetően jó hangja lesz. Ebben sok munka van, rövid idő alatt kicsi az esélye annak, hogy teljesen előről ettől jobbat lehetne csinálni, ezért nevezzük ezt tdradíciónak. Az innováció pedig az a megoldás, hogy a kapcsolások alatt legyen kellemes a viselkedése. Itt jött a képbe a VCA. Amint említetted, sok megoldás lehet a VCA és a relés osztó szinkronizációjához. Elgondolkodtam, melyik lehetne a jobb. A csúcsfetektorral az a bajom, hogy ha nagyon halk részletnél akarunk beavatkozni, hibás lehet az érzékelés, és tévesen ugrálnia a színt. Az jutott a fejembe, hogy ha marad az eredeti elképzelés, vagyis egy potméter feszültség osztóként előállít egy DC jelet, majd ezt egy diszkrét A/D konverterrel digitális jellé alakítod, majd ezzel a digitális jellel vezérled az osztókat (mert hát ezt már kidolgoztad), akkor ezt a digitális multiszámrendszeres kódot használni is lehetne egyéb dologra is. Mondjuk vissza lehet alakítani analóg feszültséggé, ami vezérelhetné a VCA fokozatot. Felmerülhet a kérdésed, hogy mi a fenének kell az analóg jelet digitalizálni, majd újra analóggá alakítani azért, hogy egy VCA erősítőt vezéreljünk vele. Nos ez az analóg jel már lépcsős, azaz hasonló szintű lépéseket produkálhat, mint a relés osztó, ezért az átúsztatás folyamán már nem lenne szint változás. Most persze felmerül egy újabb feladat, mégpedig a VCA vezérlés megvalósítása. Kedvező lehet, hogy a digitális jelet hasonló áramkörrel alakíthatjuk át lépcsős analóggá, mint maga a fő erősítő, de itt mivel DC-vel van dolgunk, nem kell sem alacsony torzítás, sem frekvenciakompenzált osztó sem. Ráadásul a kimeneti ugrálásokat egyszerű aluláteresztővel ki lehet simítani. Tehát kapunk egy lépcsős, de lágyan változó DC feszültséget a VCA számára. Persze van egy kis bökkenő. A legtöbb VCA áramkör erősítés/vezérlő feszültség függvénye inkább logaritmikus. Ezek szerint nem lehet ugyanolyan D/A konvertert használni mint amilyen a fő erősítő osztási skálája. Ki kell dolgozni egy lineáris skálájú átalakítót, ami úgy vezérli a VCA erősítőt, hogy az a fő erősítővel szinkronban erősítsen. Amennyire bonyolultnak hangzik, annyira nem az. Most megszakítjuk adásunkat, mert nem hagynak nyugodtan elmélkedni. Inkább születtem volna a holdon......
Valahogy így működik a hőmérő... illetve van még benne valami figyeli a hiszterézist, hogy ne billegjen a komparátor kimenete ha beáll két érték közé. Most hirtelen eddig jutottam vele.
Így ki lehet spórolni az ADC-t, mivel a referencia feszültséggel arányos kimeneti fesz jelenik meg a DAC kimenetén. A referencia feszültséget folyamatosan követi le/fel, ill. leáll a számláló ha beállt az érték. Ez van a Tietze-Schenk elvi rajzán, amit kitettem valamelyik nap. |
Bejelentkezés
Hirdetés |





























