Fórum témák

» Több friss téma
Fórum » LCD TV probléma
 
Témaindító: ReFi, idő: Szept 17, 2007
Témakörök:
Lapozás: OK   200 / 223
(#) kosaro válasza deebo hozzászólására (») Aug 3, 2023 /
 
Akkor még egysze:
Üdvözlődallamot bekapcsolva hallom, hogy bekapcsol-e a TV.
Ha a hátteret leveszem, akkor bekapcsolható bárhányszor.
Ha a háttér rajta van, akkor bekapcsolás után újból nem lehet bekapcsolni - az üdvözlő dallam nem hallatszik.
Önmagától nem indul újra.
(#) deebo válasza kosaro hozzászólására (») Aug 3, 2023 1 /
 
Ahányszor leírod, annyiszor változik a történet...
(#) szs válasza deebo hozzászólására (») Aug 3, 2023 /
 

Szerintem összekeverted a hozzádzólásokat -esetleg a " néhány ki-bekapcsolásig jó volt" félmondatot értetted újraindulásnak.
(#) szs válasza kosaro hozzászólására (») Aug 3, 2023 /
 
Ha ez biztos, többször kipróbált dolog, hogy a játtérvilágítást leválasztva tényleg mindig elindul, minden működik, csak (belevilágítás nélkül) nincs kép, de belevilágítással az is van -akkor csak az marad: háttérvilágítas hiba. Én biztosan LED-sorokat gyanúsítanám, de nem én vagyok a világ legjobb TV-szerelője...
Semmilyen sem.
(#) deebo válasza szs hozzászólására (») Aug 3, 2023 /
 
Hát nem. Az egész sztorinak se füle se farka. Minden arra utal, hogy a main problémás, majd hírtelen jó lesz lehúzott ledekkel?
A hozzászólás módosítva: Aug 3, 2023

dgfdgdf.png
    
(#) szs válasza deebo hozzászólására (») Aug 3, 2023 /
 
Na látod, ez a mondat pedig nekem nem tűnt fel
(Bár most arra is gondolok: ha zárlatosféle egy-két LED, akkor látszólag ki-bekapcsolgat, de csak a kép tűnik el. Lehet, hogy erre célzott inkább? De már nem tudom...)
És pont ezért gondolok a LED-hibára, mert lehúzott LED-el hirtelen jónak tűnik (végülis ezért írtam a "ha tényleg mindig elindul, ha" kitételt).

De (mint írtam) én vsak ötletet adtam neki, valódi szakértelmet nem tudok.
(#) kosaro válasza deebo hozzászólására (») Aug 5, 2023 /
 
Akitől elhoztam, Ő mondta hogy újraindulgatott/ki-be kapcsolt.
Mivel ezt az állapotot nem láttam, így nem tudom hogy csak a háttér kapcsolgatott ki-be, vagy a TV, vagy egyik sem.

Mind1 is, a jelenlegi állapot az utoljára leírt.

Ígérem többet nem kérdezek, mert ez már sokadik ahol nem tanácsot hanem oltást kapok. Sajnálom hogy ilyen lett a fórum.
(#) deebo válasza kosaro hozzászólására (») Aug 5, 2023 /
 
Nem oltást kaptál, de a sztorinak se füle se farka, nem fogsz rá választ kapni, mert ilyen nincs. Valami nem stimmel.
(#) kosaro válasza deebo hozzászólására (») Aug 5, 2023 /
 
Akkor biztos nem jól mérek.
Leírtam most mi van, leválasztott háttérrel megy, bárhányszor ki-be lehet kapcsolni (ha a 164V megvan és bekapcsol), ha rajta van a háttér akkor 1x be lehet kapcsolni, utána nem, mivel a 164V-ból kb. 86V lesz. Pihen egy hosszabbat konnektroból kihúzva, utána újból bekapcsolható.
Egyebet nem tudok elmondani, biztos most is össze-vissza beszélek.
(#) szs válasza kosaro hozzászólására (») Aug 5, 2023 /
 
Idézet:
„leválasztott háttérrel megy, bárhányszor ki-be lehet kapcsolni”

Erre azért kaptál egy logikus váladzt, -csak nem olvastat
Pedig ha ez a "bárhányszor" tuti, akkor csak a háttérnél a baj.
Például helyettesítheted a LED-csíkokat ellenállásokkal, és úg próbáld ki. Ha ez megoldja, akkor új LED-sor kell.
(#) kosaro válasza szs hozzászólására (») Aug 5, 2023 /
 
Igen, olvastam, Te írtad. Ez a bárhányszor ez tuti, mert Én csináltam saját magam.
Az lett volna a kérdés, hogy találkozott-e valaki ilyennel, hogy feleslegesen ne túrjam szét a kijelzőt.
Keresek adott teljesítményben ellenállást és megpróbálom. Izzón gondolkodtam, de az nem járható mert annak nagyban változik az ellenállása.

Az meg hogy kesze-kusza a történet:
Múltkor szoltak, hogy "Nem kapcsol be a laptop!" Odamegyek, bekapcsolom megy. Kérdem mi a baj, megy ez?! "Jah ez megy nem az a baj, hanem hogy nincs internet!"
Akkor most Én voltam a hülye, vagy aki mondta?
Minden bizonnyal senki se járt még így csak Én.
(#) Remci hozzászólása Aug 5, 2023 /
 
Sziasztok!
Adott egy Sony KDL-55W756C tipusú Tv. Ha a rajta lévő gombbal bekapcsolom, akkor elő jön a Sony logó, majd eltűnik és a készenléti led pár másodpercenkén 3-at villog pirosan. Csináltam róla videót. Egyenlőre nem szedtem szét, csak érdeklődöm hogy ilyenkor mi lehet a probléma.Sony
(#) deebo válasza kosaro hozzászólására (») Aug 5, 2023 /
 
A 86V a tápfesz, a 164V az üzemi, amit a boost konverter csinál, ha elindul. Az azért nincs meg, mert nem indul el, vagy elindul és mindjárt leáll, mert valami nem stimmel (szakadás jellemzően). Ha a LED driveren van hiba visszajelzés a main felé, akkor azért nem engedi visszakapcsolni áramtalanításig, de ezesetben lehúzott ledekkel pláne nem indulna. Szóval a leírtak még mindíg nem stimmelnek.

szs

Ez nem ilyen egyszerű, mert a leírtak alapján a main hűlyül meg, ha rajta vannak a ledek . Ráadásul a tulaj szerint ki-be kapcsolt először, a ledhibás nem kapcsolgat ki-be...
A hozzászólás módosítva: Aug 5, 2023
(#) kadarist válasza Remci hozzászólására (») Aug 6, 2023 /
 
Szia! Háttérvilágítás probléma lesz. Néhány LED már nincs csúcsformában, ezért tilt a vezérlő.
(#) kosaro válasza deebo hozzászólására (») Aug 6, 2023 /
 
Köszönöm szépen az informatív választ! Nem tudom hogyan bizonyítani, de lehúzott ledekkel megy, tudom ki-be kapcsolni akárhányszor és a 164V is megvan.
Ezek szerint akkor lehet:
Alaplaphiba
Táphiba
Kis valószínűséggel Ledsorhiba.
Még kotlok rajta kicsit, hátha valami felett elsiklottam.
A hozzászólás módosítva: Aug 6, 2023
(#) Remci válasza kadarist hozzászólására (») Aug 6, 2023 /
 
Szia!
Bakker,ettől féltem. Ekkora kijelzőt még nem szedtem szét,csak kisebbeket. Remélem ezt sem töröm el.
(#) szs hozzászólása Aug 6, 2023 /
 
Szervusztok!
Lenne egy dolog, amire kíváncsian várnám a hozzáfűzéseket, tanácsokat.
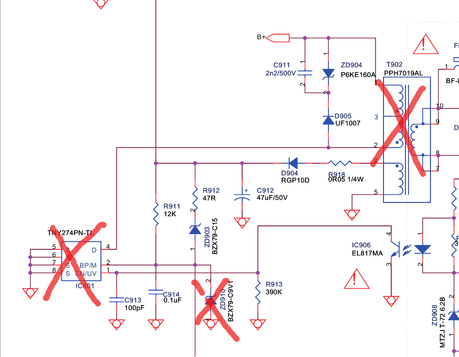
Kihúztam a konténerből egy régebbi Philips TV-t (32PFL3605h12), azonmód ki is próbáltuk, táphibára gyanakodtunk.
Itthon szétszedtem, láthatóan tönkrement IC-t (IC901) láttam, a ZD910 Zener és a T902 trafó is cserélendő volt (Az 1, képen látható) . Megvettem, kicseréltem, életre kelt a TV, (mutatta is :nincs jel, ami igaz, hiszen ha nincs beledugva se antenna, se semmi, akkor így kell).
Örömmel összeraktam, jött a feketeleves: HDMI-ről próbáltam először, állandóan ki-bekapcsolgatott. Beledugtam az antennát, megkerestettem vele a csatornákat (mindaddig működött), mihelyt meglettek a csatornák (beállítódott), utána csak az újraindulgatás. Beledugom a pendrive-ot, csak egy hangfájlt lát, azt viszont hibátlan lejátssza. Ezen felbuzdulva visszakapcsoltam antennabemenetre, ott át"csatornaváltottam" a Kossuth-ra, hiba nélkül megy a hang. Sőt, ha a MindigTv-info ra váltok (ahol lényegében szinte statikus képek követik egymást) akkor sem kapcsolgat ki.
(na, az a csatornaváltás/bemenetváltás sem túl egyszerű, hiszen az újraindulgatást kell megelőzgetni a gombnyomkodással, veszettül sokáig tart a folyamat).
Szóval: amíg csak hangot kell kiadnia, vagy statikus képeket, vagy csak a menüt -addig megy. Mihelyt videótartalom is lenne, kezdődik az újraindulgatás.
Tudtok tanácsot adni, mit tegyek? (a main-on például nem igazodok ki)


Teszek képet, meg kapcsolási rajzot, hogy lássátok, miről is lenne szó.
( a ServiceManual-t nem engedi a fórum feltölteni.Letöltöttem pedig)
A hozzászólás módosítva: Aug 6, 2023
(#) szs válasza szs hozzászólására (») Aug 6, 2023 /
 
talán így

ServiceManual
(#) kadarist válasza szs hozzászólására (») Aug 6, 2023 /
 
Szia! Ha több áramot kíván a proci a számításigényes műveletekhez, akkor az leáll. A digitális lap és a tápegység elkóit kellene szemügyre venni.
(#) DigitalSilence válasza kadarist hozzászólására (») Aug 6, 2023 /
 
3 villogás nem háttérvilágítás
(#) DigitalSilence válasza antiktelefon hozzászólására (») Aug 6, 2023 /
 
Szia,
Nem tudom ki szólt le, de minden esetben célszerű a tapadókorongos mozgatás mindegy, hogy 32-es vagy 85-ös ocellről van szó!
(#) kadarist válasza DigitalSilence hozzászólására (») Aug 6, 2023 /
 
Jogos, a 6 villogás a háttérvilágítás hiba. Ennek fényében lehet, hogy csak kondenzátor-hiba.
(#) szs válasza kadarist hozzászólására (») Aug 6, 2023 /
 
A tápegység elektrolit-kondenzátorait ellenőriztem (a nagyobbakat/drágábbakat mértem, a kisebbeket, pl 47uF, sívfajdalom nélkül cseréltem).
Az alaplapon egyelőre egyet gyanúsítottam meg -az is jó volt. Elég nehézkes azon a lapon, valahogy igen szűkek a lukak, még a jó 330µF-os helyett is könnyebb volt újat betenni, mint az eredetit
Az egyszerűsítés kedvéért volna egy kérdésem: elegendő, ha az 5V-os ághoz kapcsolódókat nézem át? Az alábbi rajz miatt volna ez az elképzelés, hiszen (úgy látom) a 24V-os ág a hangé (ami jó). A 12V-os ágat még (bekapcsolva, de forrás nélkül) egy 12V/21W-os izzóval is terheltem -tartósan is bírta, nem kapcsolgatott ki. Ezért gondolom, hogy az 5V-os ágon lehet a hiba. Vagy nem jól gondolom, ez is lehet....
(az 5V-os ágra ha rátettem az izzót, akkor ugyan kikapcsolt -dehát a 12V/21W-os izzó hidegellenállása igen kicsi, talán azért)

Névtelen.png
    
(#) kadarist válasza szs hozzászólására (») Aug 6, 2023 /
 
Nem elég az 5V stabilitásának a mérése, a 12V éppen olyan fontos, mint a 24V, amiről a hang-végfok táplálódik. Ezen kívül még egy sor DC-DC step-down konverter van a digitális lapon, ezeknek a kimeneti feszültségeit is csekkolni kell.
(#) szs válasza kadarist hozzászólására (») Aug 6, 2023 /
 
Az a baj velük, hogy forrás nélkül stabil feszültségeket mérek rajtuk (mármint a kondenzátorok lábain). Ha forrás van rádugva, akkor (persze) mind az 5V-os (az mondjuk látszólag kisebb mértékben) mind a 12V-os ág "hullámzik" -persze, hiszen ki-bekapcsolás van.
(hümm, a 24V-ost bizony nem is mértem amikor kikapcsolgat - de valószínűsítem, hullámzik az is olyankor)

Tehát: minden elektrolit-kondenzátort célszerű kiszednem, megméregetnem az alaplapon/ ról?
A hozzászólás módosítva: Aug 6, 2023

mainkép.jpg
    
(#) kadarist válasza szs hozzászólására (») Aug 6, 2023 /
 
Megmérheted őket, de a konverterek kimeneti feszültségei is beszédesek, amelyek procitápokat állítják elő.
(#) szs válasza kadarist hozzászólására (») Aug 6, 2023 /
 
Na, valamelyik délután átméregetem. Egyelőre U701 feszültségére emlékszem (neki a kondenzátorát -C713- gyanúsítottam meg), az 1,12V. Annyinak is kell lennie, azt kivadásztam.
A többit (1,8 3,3) hiába állítom, nem emlékszem pontosan. Csak az 5V-ra, meg a 12-re emlékszem most pontosan.
A hozzászólás módosítva: Aug 6, 2023
(#) deebo válasza kosaro hozzászólására (») Aug 7, 2023 /
 
Gyanítom, hogy a 164V szépen lassan esik, ahogy méred, így van? Ha nem, akkor ott valami nagyon nem stimmel.
(#) kosaro válasza deebo hozzászólására (») Aug 7, 2023 /
 
Bekapcsolom a TV-t, megy kb 1 percet 164V megvan kikapcsolom, aztán amikor bekapcsolnám és mérem a feszt akkor már stabil 86V van. Igaz nem folyamatos a mérés, de mondjuk a gomb megnyomqsa után 2-3 másodperccel már a 86V van.
Holnap fogok vele foglalkozni mert beteg voltam, jelzem a találtakat.
(#) deebo válasza kosaro hozzászólására (») Aug 8, 2023 /
 
Az is érdekes lenne még, hogy pontosan hol méred azt a 164V-ot.
Következő: »»   200 / 223
Bejelentkezés

Belépés

Hirdetés
XDT.hu
Az oldalon sütiket használunk a helyes működéshez. Bővebb információt az adatvédelmi szabályzatban olvashatsz. Megértettem