Fórum témák
» Több friss téma |
Látom többeket is érdekel ez a téma, ezért új topicot nyitottam neki, hogy minden vele kapcsolatos dolog egy helyen legyen.
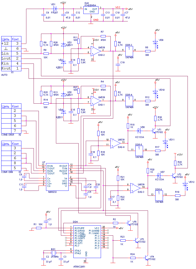
Igaz nem a legmodernebb a DOS-os felülrtű programja (VISA), de mint a nevében is benne van ez egy univerzális adapter, rengeteg 2000 előtti európai vezérlőt ismer. De nem kell megijedni, szerencsére számos windows-os program ami nem harverkulcsos tökéletesen megy vele akár USB-RS232 átalakítóval is! Itt egy magyar nyelvű vátozat a programról, a kicsomagoláshoz szükséges jelszó : hobbielektronika. A setup menü jelszava : tec. http://rapidshare.com/files/133409830/euroscan-visa.rar Ha esetleg az ékezetekkel lenne gondja valakinek, akkor felteszek egy másik, szintén magyar verziót. És itt a hardwer is. Max 3000ft-ból meg lehet építeni. Raktam mellé egy forráskódot ami a gyári LCD-s mobil műszeré. Hátha mond vkinek vmit... Sok sikert a megépítéshez!
Ha valaki erre teved akinek sikerulti Citroen BX/Peugeot405 Magneti Marelli G6 rendszerrel diagolni az surgosen jelezze nekem, mert en megepitettem es minden autoval mukodik kiveve az enyemmel
Ha valakinek kerdese van a megepitessel kapcsolatosan akkor szivesen segitek. Par tipp: A 24C32 eepromot kar meginri, nelkule is ugyanugy mukodik ![]() AT90s2313 mar nem kaphato, de helyetesitheto ATTINY2313-al(olcsobb is), van nagyon egyszeru mukodo kapcsirajzom es szoftom az irashoz - ha valakinek kell kozzeteszem...
Engem érdeklene!Esetleg nemdod el a tiedet, hogy építhess egy másikat ami hátha működik a citroennel?
Szia még 1 olyan kérdésem lenne, hogy én rendeltem chiptuningos dvd-t amihez kwp 2000 flashert kéne használni elvileg de ezzel is elképzelhet h menni fognak a dolgok?
Annak ehez semmi koze. Az arra jo, hogy a motorvezerlodben levo adatokat ami a keverekkepzesre/gyujtasra vonatkozik lecsereled egy optimizalt valtozatra, amitol jobban megy es/vagy kevesebbet fogyaszt az auto.
Az Euroscan az diagnosztizalasra valo. elo adatokat latni a motoron mukodes kozben, hibakodot olvasni, torolni, adott esetben kevereket elogyujtast allitani(ha olyan a vezerlod). Ha arra gondolsz hogy az attiny2313 chip-et ami kell az euroscanhez meg lehet-e irni a kwp 2000 flasherrel azt nem tudom, utana kell nezni hogy mivel kompatibilis...
Nem adom el mert alkalom adtan mas autokoz is hasznalom, es most nincs lelki erom ujat epiteni.....
Mar 5odikszer probalom feltolteni a suritett fajlot az attiny2313-al kapcsolatosan de nem megy
Küld át nekem ha kell csak egyenként és megprobálom énis feltölteni: alex89@napnet.hu
Mit nem tudsz feltölteni? Sürített fájl? Az mi?
Én stk200-al programozom a tinny-t és nem is a bufferelt változattal. Ponnyprog és bascom simán megy, igaz nem minden alaplappal ment, de az enyémmel tökéletesen. A fuse biteket íráskor 1szer kell rosszul beállítani, azt dobhatod a kukába...
Bocs, lehet félreértettelek.
Itt egy kép hogy a Ponyprogba hogyan kell belőni a fuse biteket STK200-al külső oszcillátorral programozva...
Suritett fajl=csomagolt fajl, mint pl zip, rar, stb...
Sziasztok
Nekem olyan kérdésem lenne, hoyg ezt lehet e használni Fiat Bravo 1.6 16v-hez és mi lesz a bekötés az autó csatlakozójánál Előre isköszi a segítséget
Szeretném megépíteni az uniscan autódiag illesztőt
ezért megköszönnék minden segítséget és informá- ciót ezzel kapcsolatban. Kérdés/kérés: Ha nem fontos a 24C32 IC akkor bizonyára módosul a kapcsolás és a uc. programja is. Szeretnék kérni erre a módosult verzióra segítséget.
Miért akarsz egy 100ft-os alkatrész miatt módosítani?
A www.fiatbravo.hu fórumán ezzel kapcsolatba kapsz segítséget. Egyébként működik.
Bejelentkezési idő lejárt!
A hozzászólásod nem került be a fórumba! Ezt írtad: Természetesen nem a 100Ft-os alkatrész miat módosít- tanék, hanem mert egy előző,hozzászólásban felmerült hogy az AT90S2313-at nem lehet már beszerezni,és nem tudom, hogy az ATTINY2313 compatibilis-e? Persze van azért még itt más nehézségem is. Totálcomander -rel belenéztem ugyan a 24C32 és a AT90S2313 tartal- mába, de az IC-be való betöltése,probléma lesz. Ha ebben kaphatnék valami segítséget azt nagyon meg-köszönném. Üdv. Tamás
Az ATTINY 2313-mal megoldható a feladat.
Milyen segítség kellene? Eddig nem látszik, hogy agyaltál és konkrét probléma merült fel, amiben lehetne segíteni.
Már régóta keresek lehetőséget, hogy az 1995-ös fiat puntóm ECU-jával kommunikálhassak. Demóprogra-mot találtam, de harware illesztőt nem. Most hogy ke-
zemben van a kapcs. rajz egy pár kérdés felmerült ben- nem. Az ECU K/L line kimenete - komparátor - szint- illesztő - PC vonal érthető. PC feldolgozza az informá- ciót képre kerül, érthető. De a PC adása a UC felé és a K/L line out -t nem értem, mivel a puntó ECU csatlakozója 3 pólusú. (Lehet hogy más tipusú gép- kocsiknál szükséges ez?) A puntónál el lehetne hagyni a UC, EEpromot, K/L line kimenetet? Segítséget kérek! Előre is köszönöm. JTamás
Az "L" vonalra gyakran semmi szükség, mert a "K" vonalon inicializálják a diagnosztikai módot az ECU-n. Így könnyen lehet, hogy neked sincs szükséged rá.
Az L egyirányú, a diageszköztől az ECU felé és semmi másra nem jó, mint diagmódba kapcsolni a vezérlőt. A VW viszont, mivel feszegetni kezdte a szabvány határait időnként bizonyos típusokon K vonalként használja. Akkor sincs nagy baj, ha nem KKL a kábeled, mert csak a második K vonalon lévő vezérlőkkel nem tudsz kommunikálni, de ezek a javításoknál ritkán kellenek ( Pl. a xenon vezérlője)
Üdv ! Engem érdekelne a dolog,megépítettem az illesztőt,csak azt nem tudom,hogy az ATTINY2313 ba jó -e az a tartalom,ami az AT90s2313 ba való eredetileg.Ha tudsz segíteni,megköszönném
Üdv,további szép napot!
Szia, a tartalom ugyanaz, csak a fuse biteket állítsd be ha tinny2313-at használsz.
Csatoltam neked egy képet Ponyproggal való beállításhoz.
Köszi a gyors választ és a képet
Üdv mindenkinek!
Kérdésem,hogy használja -e valaki a Visa3.5-ös verziót? Találtam az interface-ről rajzot,nagyjából ua.mint az1.83 interface,csak a proci és néhány apróság tér el.A progim megvan,jó lenne ha működne is mert sok motorkerékpárral is felkínálja a kommunikációt be is próbálnám az Attiny helyére a másik procit de nincs hozzá tartalom. Ha valaki tud valamit és közkinccsé tenné,hasonlóképp cselekednék a progit és a rajzot illetően
Feltehetnéd azt a rajzot és a programot is. Én csak a "reklámprogrammal" találkoztam, mikor kiválasztom az ECU-t, átirányít egy weboldalra ahol mondja hogy vedd meg a csomagot. Elég fura nekem ez a 3.5...
Egyébként működik már az 1.83-asod?
Az 1.83 mal kész vagyok,működik rendesen.A 3.5 öt és a rajzot felraktam ide
Jelszó a kitömörítéshez:hobbielektronika Ez nem a reklámprogi,mert keresi az interfészt(sajnos akkor is ha az 1.83assal össze van kötve)
Jelentem, megvan a tartalom a 3.5-ös Uniscan-hez. Már csak egy szép kis PCB kéne...
Én a másik rajz alapján csinálom, kb félig kész,majd kiderül melyik lesz jó. Ha kész vagy vele,szólj hogy működik-e.Az A51 file-t sikerült megetetni az AT val,de a hogy .bin-t hova kéne írni gőzöm sincs
Üdv,jó forrasztgatást
Még nem kezdem el, éppen egy másik projekten dolgozom... De ha lesz PCB talán majd foglalkozom vele.
Üdv mindenkinek!
Esetleg valaki tud segíteni,hogyan lehet az1.83 mal alapbeállítást(pl. alapjárat) csinálni?Ha belépek a basic setting menüpontba,kiírja hogy expert mode,és 6számjegyű kódot kér a végrehajtáshoz.Gondolom autónként és funkciónként más-más kódot kell megadni.Ezek a kódok hozzáférhetők valahol? Előre is köszi a válaszokat.
Üdv!
Kész vagyok az ide felrakott kapcsolás megépítésével,de akadnak prooblémák... Valaki átnézhetné a rajzot,mert a 3.5 progival nem megy ,az1.83 mal és Vag-com mal is csak akkor,ha a K és L kimeneteket összezárom,és már kezdek kifogyni az ötletekből,hogy mi lehet a baj. (akkor is csak ez a helyzet,ha a pc felé a GND-t az 5 ös lábra teszem,ahová való,nem ahogy a rajzon van) Előre is köszi a segítséget. |
Bejelentkezés
Hirdetés |






a segítséget 






