Fórum témák
» Több friss téma |
Üdv!
Az obd forumbol hozzád küldtek hogy te tudsz segiteni a problémámon. Lenne nekem egy renault laguna 2000ccm-es 8v 1995 kiadású. Szeretnék hibakódokat kiolvasni és törölni magamnak, nem pedig alkalmanként fizetni több ezerFt-ot. Na most eléggé amatőr vagyok még ebben a témában hogy hogyan is nézne ki ez a dolog. A képen látható a csatlakozú felület a másik fórumon az már megállapitást nyert hogy ez obd csatlakozó és meg van a K,L-,+ mivel küldtek rajzot róla hogy hanyas csatlakozohoz melyik tartozik. Na most kellene nekem egy progi amivel kitudom olvasni illetve törölni, és persze a kábelt is szeretném megépiteni tehát erről valami rajzot kérnék ha lehet Már több féle rajzot is láttam nem tudom hogy melyik lenne jó nekem. TEhát minden segitséget szivesen fogadok! Előre is köszönöm !!!
Hát mivel nem a saját gépemnél ülök ezért azt tanácsolom hogy töltsd le az első oldalon lévő linket.
Ott találsz egy Excel fájlt amibe a diagnosztizálható ECU-k listája található. Ott nézd meg hogy a tiédet támogatja-e az Uniscan. (szerintem igen) Ha támogatja, akkor nekiállhatsz megépíteni, bár ha kezdő vagy elektronikában akkor nem ajánlom. De talán van egyszerűbb kiolvasó is, ennek neked kell utánnajárni.
Itt ez a lista amiről beszéltem, nézd át!
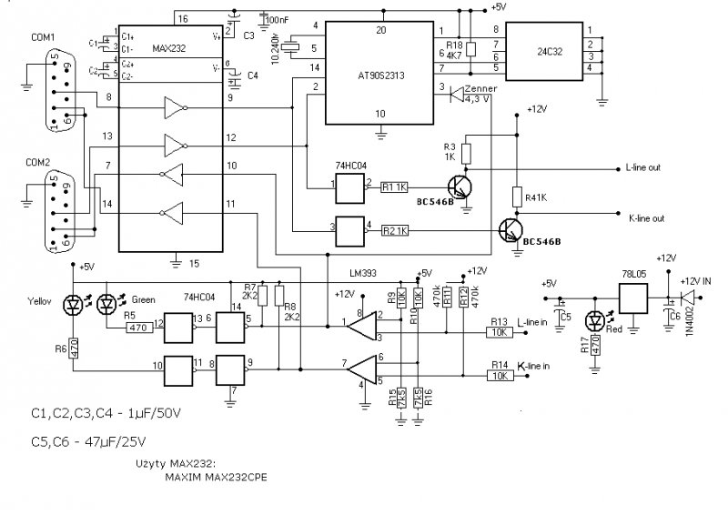
Tinny2313 programozásához te is össze tudsz rakni egy STK200-at pár alkatrész kell hozzá és elvileg a 24C32 nélkül is működik.
Egy olyan kérdésem lenne még hogy látom a kapocslási rajzon amit az első oldalon is van hogy 2db soros port kell hozzá. NA most kinéztem egy régi laptopot de ezen egy soros port van de van még rajta lpt is . és azon gondolkoztam hogy átalakitóval jó lenne-e?
Amugy néztem a listát és rajta van a laguna is szóval elvileg müködni-e is kell. A kapcs.rajz is megépíthetőnek tünik szoval megpróbálom csak most ezen akadtam fel hogy nem nagyon találok egy olyan gépet amin 2db soros csati is lenne. Várom válaszod és előre is köszi
A programnak mindenképpen kell a 2 soros port.
Laptophoz (amin csak 1van) úgy oldják meg hogy kell egy PCMCIA-RS232 átalakító kártya aminek az ára ha jól tudom 6-15000 között mozog. Ebből is csak kevés kompatipilis vele!!! Itt bővebb infót találsz erről: http://www.autodiagnosztika.eu/euroscan/index.html Én inkább szereztem ismerősöktől egy régi PC-t, amin a Win98 is épphogy elketyeg. Ezt használom Willem és egyéb LPT-s programozókhoz, erre tökéletes. Viszont ha van Windows-os programod ami a K-linken kommunikál és nem hardverkulcsos akkor elég egy USB-RS232 kábel, ennek ára 1500-3000Huf. Több ilyen programot is sikeresen használtam.
Nekem a Vag-Com, OP-Com és az Opel Tech2 működött és nem tapasztaltam kapcsolati rendellenességet. (Profilic kábelem van.)
TEhát akkor ha csinálok usb átalakitót sorosra 2db-ot akkor ezzel az interface-el tudom majd használni? Feltéve ha találok hozzá windowos programot....
Nem. DOS-os az Uniscan, ahhoz nem jó az USB-s soros port.
Akkor lehet félreérthető voltam
tehát ha amit belinkeltem kapcsolási rajzot megépitem és csinálok hozzá 2db usb átalakitót és találok windowsos progit akkor tudom elvileg használni? MErt azt tudom hogy hogy az uniscan az dosos és az usb-t nem nagyon kezeli
Nem félreérthető, hanem érthetetlen vagy!
Mondtam hogy Windows-os programnál csak 1 átalakító kell ! Ha csak Windows alatt akarod használni akkor teljesen felesleges ezt megépítened van egyszerűbb is. Egy jótanács : először keressél működő programot az autódhoz és csak utánna készítsd el, már egyszer én is beleestem ebbe a hibába... Ha nem találsz mást ami WIN alatt kezeli a kocsit akkor érdemes ezt megépíteni de a VISA (a Dos-os program neve) 2 valós COM portot igényel!
Tudtommal ehhez az illesztőhöz olyan windows-os program, mely funkcióit tekintve megegyezik az Uniscan-nel , tudtommal, nincs. A használható windows-os programok nem közelítik meg az Uniscan univerzalitását és tudását.
Tehát a bukta : " és találok windows-os programot...."
Sziasztok!
Segitsetek mert megBOLONDULOK 150ezerbe van az uniscanom három helyről van rendelve már 8féle uniscan progi 3 féle dos7.1 csak az sem tudja akitől van hogy dosra vagy win98 alá vagy xp alá vagy szűz dosra tegyük fel,mindenhol azt irják hogy csak dos kell hozzá de már kétlem! Üdv és köszönöm.
Szerintem ha picit megnyugodtál, tedd fel újra a kérdésedet kicsit összeszedettebben, mert ennek se füle se farka.
Sziasztok!
Nem tudjuk milyen oprendszert telepitsünk. win98 alól és dos 7.1ről sem indul el rendesen a program.a motorvezérlő kiválsztása után kilép a program ezzel az üzenettel-Message file not found akárhonnan letöltött és kapott programot teszem fel.
Van külön Uniscan Topic is, de mind1...
Sima DOS elég neki de az se baj ha Win98 mellett van. Persze Dos-ból indítva nem Windowsból. Szedd ki a mappájáról az írásvédettséget ! Állítsd át a nyelvet(ha van ilyen funkciónálad)!
Én DOS 6.22 alól használtam. Ha ez az üzenet vagy hiányzik file vagy írásvédett a mappa. Állítsd át a nyelvet olyanra amihez megvannak a file-ok a telepítési mappában.
Én beálllitottam az időt a nyelvet és dátumot.
volkovban az irásvédettség levétele ugye igy van? GRAY+>ATTRIBUTES>és az x-et ott hagyom ahol van.
Volkovban nem tudom, de Total Commanderben fordítva mint ahogy mondod. Nincs X egyik funkciónál sem.
Jól mondja Dudus, nézd meg a nyelvi fájlokat mi a kiterjesztése: eng, rus. És asszerint állítsd be a nyelvet. Miért van neked 150 ezerbe a cucc?
Mert egy év alatt hármat rendeltem,csak a fulldiagostól nem.Ja és laptopra is akartam ugy hogy van 7db pci-com átalakitóm mire kiderült hogy ezekhez nincs dos driver.igy már sok idegileg is meg pénzben is.
Fiúk most ott tartok, hogy magyarul,piros ablakba kiirja hogy fájlmentési hiba és utána angolul dosablakba az előbb irt üzenetet????
Csak bennt van az az átkozott írásvédelem...
Kedves bmotor60!
Mondtam hogy az Uniscannek van külön topicja! (Uniscan / Euroscan- Visa diagnosztikai illesztő) Ott az első oldalon le is töltheted a VISA-t, amihez magyar nyelvű telepítő leírás is van. De a kedvedért elmondom a lényeget... Letöltöd, majd telepíted Win98 alatt az euroscan\euroscan.exe-t. A C:\Visa\Visa könyvtárba rakja, ott lesz egy util.exe fájl. Beállítod a magyar nyelvet meg amit akarsz, ment és kilép. Belépsz MS-DOS módba és ott indítod a c:\Visa\Euroscan.bat fájlt. Indul még VSTART.exe-vel és DBCODICI.exe-vel. Ha esetleg az ékezetek furán jelennének meg magyarba akkor újabb kódlapot kell a a DOS-nak adni bár sztem a 7.1-essel nincs ilyen gond. Szerintem csak annyi a problémád hogy CD-ről másoltad a gépre a mappát és az attríbumok közül vmelyik be van kapcsolva. A főmappánál X-eld be mindegyik funkciót(az almappákra is vonatkozóan), okézd le, majd szedd ki az X-eket!
Le a kalappal,elindult a progi,fiúk minden elismerésem.
már csak tesztelésre vár. KÖSZÖNÖM!
És elárulnád hogy mi volt a gond illetve hogyan tudtad megoldani? Hátha másnak is tudsz ezzel segíteni...
Sziasztok!
Szóltam a rendszergazda barátomnak!!! 1-feltelepitett egy normális win 98at,egy compaq eb gépre 433Mhz 128Ram 3.2Gb vinyó. 2.feltelepitette a TE általad ajánlott progit és működik!!! Ő vágja dosos dolgokat,de azt mondja hogy ennek a proginak nem jó a dos 7.10,de már nem volt kedve a win98 alá betenni a 7.10et. "az ünnepek alatt azért kipróbáljuk" Viszont a régi dosos progik jól futnak rajta DAEWO ALDL-VAG és az órázók. :yes: :yes: :yes:
szevasztok. amugy az 1.83 interface mukodik proci es eeprom nelkul is. mar kb 100 kocsit teszteltem vele. de lenne egy keresem hozzatok. valaki el tudna nekem kuldeni a 3.5os verziohoz a bekotest +proci +eeprom. mail: benci@t-zones.sk
Szia!
A progit meg a rajzot már felraktam ide Jelszó a kitömörítéshez:hobbielektronika A proci tartalom is itt van a 2.oldalon 2hete kínlódok vele de 1 com porttal nem akar menni a 3.5 ös progival,csak a Vag-com 311.2 vel.2 com porttal az 1.83 as progival megy.De valami rossz a rajzon is mert mindkettővel csak akkor ha a K-t és az L-t összezárom.Szerintem a rajzon a com port bekötés is hibás,ha úgy kötöd be ahogy ott van még ennyire sem működik. Te használod az 1.83-at alapbeállításokhoz?Ha tudod milyen 6számjegyű kódot/kódokat kér,jó néven vennék egy kis segítséget Köszi előre is
csak van egy kis gond. nem tudom letolteni onet. allandoan errort irkall. nem tudod mailben elkuldeni? en az alapbeallitasokhoz mas softot hasznalok. van vagom, texam teherautokhoz, peugeot meg lexiam stb. en az uniscan csak az oregebb autokhoz hasznalom. bocsi. de ha barmi mas problemad van segitek
|
Bejelentkezés
Hirdetés |




Lenne nekem egy renault laguna 2000ccm-es 8v 1995 kiadású. Szeretnék hibakódokat kiolvasni és törölni magamnak, nem pedig alkalmanként fizetni több ezerFt-ot. Na most eléggé amatőr vagyok még ebben a témában hogy hogyan is nézne ki ez a dolog. A képen látható a csatlakozú felület a másik fórumon az már megállapitást nyert hogy ez obd csatlakozó és meg van a K,L-,+ mivel küldtek rajzot róla hogy hanyas csatlakozohoz melyik tartozik. Na most kellene nekem egy progi amivel kitudom olvasni illetve törölni, és persze a kábelt is szeretném megépiteni tehát erről valami rajzot kérnék ha lehet







