Fórum témák
» Több friss téma |
Volt egy sejtésem: mivel a bontó, ún. "monitor switch" kirúgott állapotban kissé be volt ragadva, beéghetett a zárlat miatt, és valóban, az zárlatolt: Bővebben: Link
A hozzászólás módosítva: Aug 17, 2023
Hozzám került egy DeLonghi MW425, ami nem mutatott életjelet egyik pillanatról a másikra. Belül tiszta, égésnyom, egyéb anomália nem volt. Hol kezdjem el szétszedni Tudom, a műhelyasztalomon.
Van-e valami típushibája?
Nagyfesz biztosíték, nagyfesz dióda. Ez utóbbi mérése trükkös.
Azért az sem nagy ördöngősség ellenőrizni. Labortáp áramkorláttal beállítva, power LED polaritás helyesen sorba kötni a diódával, aztán megtáplálni 0V -tól tekerni felfelé, egyszer csak világít a LED. Tipikusan LED nyitófesz + dióda nyitófesznél kezd. Ha mégsem akkor diódát forgatni, ismételni a táplálást 0V -tól kezdődően felfelé. Ha mindkét irányban világít, akkor a dióda zárlatos, ha egyikben sem, akkor szakadt. Ha a dióda polaritáshelyesen kötve világít, fordítva nem, akkor jó.
Ha nincs áramkorlátos táp, akkor kell egy plusz áramkorlátozó ellenállás a LED elé tápfeszültségre kiszámolni a szükséges áramot. Az áramkorlátot a LED -hez beállítani, lehet használni sima 3, 5mm -es ledeket, de akár power ledet is. Legutóbb gépkocsi LED izzót használtam, az volt kéznél. Egy fontos dolog, a diódák általában 300mA -t bírnak, tehát a tesztelő áram semmiképp ne legyen ennél nagyobb, kb 150-200mA -t javaslok. A kondit csak kapacitásmérővel tudod ellenőrizni, de a benne lévő párhuzamos ellenállást multiméterrel megmérheted nem zárlatos e. Táptrafón semmit ne mérj feszültség alatt, mert ott nagy delej van a szekunderen 2000V. A diódás feszduplázó után meg 4000V! Ez a magnetron üzemi feszültsége. Táptrafó primer testzárlatot mérhetsz még de szigorúan hálózatról leválasztva. Valamint a nagyfesz kondit érdemes NAGYON JÓL szigetelt eszközzel kisütni biztos ami biztos! Szekunder testzárlatot is mérhetsz, de előtte meg kell szüntetni a szekunder egyik kivezetésén a kapcsolatot a testtel, mert az direkt le van testelve. Ha volt füst, akkor esélyes, hogy magnetron feküdt ki. Pár hete csináltam épp az enyémet, ha visszaolvasol pár hozzászólást láthatod is. Ugyan nem tettem bele újat, mert elővettem a másik mikrót, és azt üzemeltem be, egyenlőre ez költséghatékonyabb megoldás volt. A hozzászólás módosítva: Aug 22, 2023
Lehúzni a magnetronról a fűtést, nem vezethet a test felé.
Ha igen, akkor elég gyakori átvezető kondenzátor zárlat.
A főkérdés: milyen eszközzel bontom meg, mert "érdekes" csavarokkal van összerakva. A többi csak rutin.
Hát elég bőségesen lehet választani a csavarfejek tekintetében.
Itt lehet néhány közül választani.. Vagy estleg itt.. Üdv. M.
Ha lefényképezed, akkor kis szerencsével adok kölcsön hozzá csavarhúzót.
A távolbalátás egyenlőre még nekem sem megy...
Ha a többi meg csak tutin, nem is értem miért itt kötöttél ki. A hozzászólás módosítva: Aug 22, 2023
...meg van benne egy vezérlőelektronika, ha annak a 230V/12V trafója nem kap tápot (vagy szakadt)...
A hozzászólás módosítva: Aug 22, 2023
Hogy feleslegesen ne bajlódjak vele, ha van olyan típushibája esetleg. Az esetben nem finomkodok a kibontással.
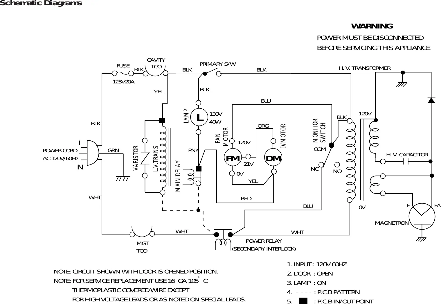
Helló mindenki! Samsung CE104CF mikróról van szó. Veri a hálózati biztosítékát. Ha nem indítom el a melegítést, nem veri ki, működnek a gombok , bár kissé halvány a kijelző, de szerintem a por ,miatt de ahogy beindul a melegítés 1 - 2 mp. és kiolvad a bizti. Én a magnetronra gondolok, de a nagyfesz. biztije egyben van. Merre induljak? Köszi!
A nagyfesz. trafó primer oldali zárlata okozza!
Sziasztok!
Van egy régi Moulinex DA6 mikró, aminek nem foroga a tányér motorja. Kicseréltem a motort, de ez sem forog. Nem kap feszültséget. A motor vezetéke a NYÁK lapra csatlakozik. A mikró melegít és megy a ventillátora is. Találkozott már valaki ilyen mikróval? Van valami, ami kapcsolja a motor feszt, vagy valami biztosíték? Érdemes kiszedni a alaplapot, vagy mi a szöszt, vagy marad így. Egy kapcs rajz esetleg Köszi
Szétszedni nyilván akkor érdemes, ha belenézel, és tudod mit kellene keresni. Ha hozzá se tudsz szagolni, akkor inkább vidd szervizbe, vagy legalább keress egy villanyszerelő "ismerőst".
Köszönöm a válaszod. Igazán sokat segített. Mellesleg életem jelentős részét vasúti biztosítóberendezések javításával, majd pedig ezen berendezéseket javító kolllégák oktatásával töltöm, így természetesen rendelkezem némi alapismerettel, csak nem szeretek feleslegesen dolgozni, főleg nem egy öreg sokat nem érő dologgal. Kielégítettem abbéli kíváncsiságodat, hogy érdemes-e nekem szétszedni, ha végre valaki a kérdésre is tudja esetleg a választ és azt el is árlja nekem?
Szia!
Végig kellene követni a motor áramútját a nyáklapon és akkor biztosan megtalálod a szakadás helyét. Persze ehhez jobban szét kell szedni.
Jól van értem. Vagyis nem értem. Kb 4-6 csavart kell kiszedni, meg a burkolatot, hogy megkezd a hibafeltárást, meg mérj néhány feszültséget itt-ott. Ez kb negyed óra az egész.
Ha ezt a negyed órát is sajnálod rá, akkor hagyd úgy ahogy van és kész. ![]() De ha már egyszer szétszedted, nem lett volna egyszerűbb szétnézni benne kicsit jobban? ![]() Ja és hogy akkor valami értelmeset is mondjak, a motor tápkörében külön biztosítékot nem valószínű, hogy találsz (ha mégis, lehet mázlista vagy). Ellenben még reménykedhetsz kontakthibában csatlakozásoknál, kapcsolóknál, reléknél, esetleg forrasztásoknál. Esetleg felmerülhet még vezetékszakadás, vezetősáv szakadás, vagy vezérlőtranzisztor kinyiffanás. Nagyjából ennyi hibája lehet. Ui.: Kapcsolási rajzban meg ne is reménykedj, azt max a nagyfeszültségű részhez találhatnál, de még ara se vennék mérget, lévén hogy minden mikró nagyfesz része kb ugyan az. A hozzászólás módosítva: Szept 26, 2023
Sziasztok!
Mikrohullámú sütőnél olyan hibajelenség van, hogy amikor adná neki az impulzust az elektronika, hogy mikrózzon, akkor sokkal hangosabban rezeg az egész készülék és nem melegít. Olyan, hatása van, mint ha erőlködne a trafója mert valami zárlatos lett benne. Mi lehet a hiba? Mi lehet ilyenkor a hiba fő oka? Van egy kibelezett mikróból alkatrészem, de az csak 700W-os volt, ez meg 800W-os, mt rakhatok át, ami nem fog problémát okozni?.
Üdv, ha feltételezhetően a magnetron ment tönkre, azt kicserélheted, feltéve ha a pótalkatrész felfogatása egyezik az eredetivel. Arra vigyázz, hogy polaritáshelyesen kösd be mert egyenáramú alkatrész. Van egy anód és egy katód, ami a csatlakozónál jelölve van most meg nem mondom ilyen betűkkel (talán az egyik F lesz). Mielőtt kiveszed a régi magnetront, nézd meg melyik vezeték melyik érintkezőhöz megy. A betűjelölést figyeld, aszerint csatlakoztasd.
Ha hangosan búg a trafó akkor 99% hogy rossz a magnetron. Simán átrakhatod a másikból, akkor is ha a felfogatásuk nem kompatibilis, egyik esetben fúrni kell a másikban meg alátétlemezeket kell gyártani mert kisebb a teljes méret mint a csavarhelyek távolsága. Arra kell csak figyelni, hogy van olyan amelyiknek hosszabb néhány mm-rel az antenna része, az nem rakható be olyan helyre ahol a helyére téve hozzáérne a burkolathoz.
Nem tudja tévesen bekötni. Az anód a testen van, a fűtés két szála a katód. Azt meg mindegy, melyiket hova teszi.
A hozzászólás módosítva: Okt 10, 2023
Oks, akkor minek van megjelölve külön betűvel a műanyag csatlakozón a bekötés?
Köszönöm, akkor bele aplikálom a magnetront, szerintem nem ért hozzá a fém burkolathoz, csak kisebb az egész egység és addig nem akartam belefaragni, amíg nem derül ki, mi a baja.
Tegnap kicseréltem a kondit a diódát, de nem változott a hiba. A trafó nem szokott bekrepálni? A teljesítményt mi határozza meg, a 800W heyett a 700W-os alkatrészek nem okoznak galibát?
Azt azért mérd meg, hogy lehúzott sarukkal a fűtés (katód) és test között zárlat, vagy szakadás van-e?
Miért ne lehetne a transzformátor menetzárlatos?
Természetesen a trafó is lehet menetzárlatos de az elég ritka, leggyakrabban a nagyfesz kondi lesz zárlatos vagy a magnetron megy tönkre. Ja, és illik úgy évente-kétévente megnézni a csillámot is, ha csúnya barna akkor cserélni kell addig amíg abból is nagyobb baj nem lesz. Húsok, pörköltek melegítésekor szokott ráfröcsögni minden ha nincs fölé téve valami műanyag borító ami ezt nem engedi.
Olyant még nem láttam. Nézz meg egy rajzot!
Van, hogy jelölik, de mindkettő katód.
Értem én, de akkor minek van külön jelölve? Erre még én sem jöttem rá.
Ezen a két példányon ugyan halványan, de látszik. F és FA a két jelölés, a lemezbe préselve. Magnetron 1 Magnetron 2 Arra tudok gondolni, hogy talán az áramirány azonos a nagyfesszel? A fűtésnek gyanítom mindegy milyen, mert váltóról megy. De mikor jön a nagyfesz impulzus, akkor a fűtőáram a bekötésétől függően lehet a nagyfesszel azonos vagy fordított irányú is. Persze az a kb 6V nem sok vizet zavar a 4kV -hoz képest, de a kilépő elektronok mozgásába beleszólhat, legalább is ez az elméletem. Persze ez csak saját feltételezés. A hozzászólás módosítva: Okt 12, 2023
Köszönöm, a magnetron ment tönkre ezek szerint, beraktam a másikat és életre kelt.
A csillám milyen nagyobb problémát tud okozni? Régen volt egy whirlpool mikronk, amiben át is égett a csillám, cserélve lett, de idővel az is elégett, utána úgy volt használva, hogy nem volt benne. |
Bejelentkezés
Hirdetés |





Van-e valami típushibája?



