Fórum témák
» Több friss téma |
Fórum » Labortápegység készítése
Findert. Mivel ezzel dolgozunk eleve. Van 16A DC is. DC-nél az ívoltással kell vigyázni. Ha kevés az ív útja, két érintkezőt sorba kell kötni, vagy akár hármat is.
Sziasztok!
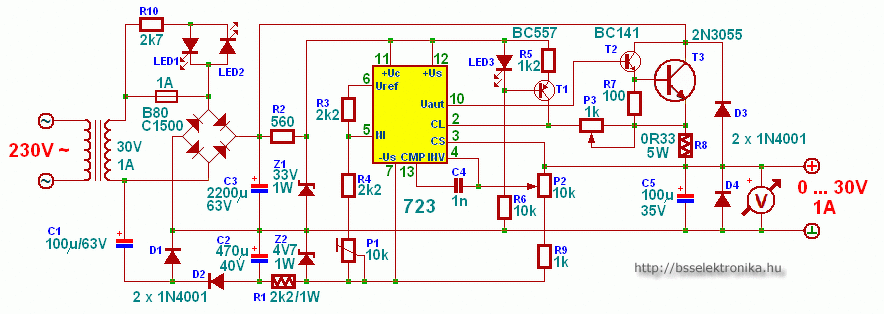
Megépítettem egy 723-ra alapuló 30V 1A tápot amit a BSS-en találtam. Sajnos nem vagyok vele teljesen elégedett, a fesz.szabályzás is lomha, lehet a 723 is hamis. Szóval inkább hanyagolom. Visszalapozva találtam itt egy kapcsolást ami nagyon szimpatikus az egyszerűsége miatt. Lásd csatolt kép. Viszont olvasom hogy ezzel is voltak problémák. Igazából csak az lenne a kérdésem hogy most melyik az utolsó Alkotó féle táp? Mert már teljesen elvesztem a revíziók között. A 2.7.4-v2 lenne az utolsó? Vagy ennek is van javított változata?
Az LPSU-t javaslom megfontolásra. Ezt Proli007 tervezte, sok példányban jól bevált, és minden szempontból kifinomultabb megoldások jellemzik.
Ha elég az 1A-es maximum, akkor az 50V/1A-es határhoz elegendő 1 áteresztő elem, szükségtelen a 3-szorozás.
A bss-es rajzok nem éppen vannak a helyzet magaslatán. A 723-ashoz találsz a topikban egy rajzot, amit én tettem fel nyáktervvel és egyebekkel együtt, az gond nélkül működik évek óta több példányban.
Köszönöm mindkettőtöknek!
Ha kötődsz a 723-hoz, akkor a régi Elektorból átvett Rádiótechnikás labortáp is véleményezhető a választásnál.
Most már ehhez is tudok a melléklet szerinti panelt adni ha az szükséges. A hozzászólás módosítva: Szept 26, 2023
Eddig soha semilyen gondom nem volt a 723- s táppal. A jelenlegi is már vagy 30 éves. Az elödje még a 70-s évekböl származik az akkor kaphato magyar 723-ssal DIL házban ( a TESLA csak fémházas verzioban volt. )
Akkor még nyugatihoz nem igen lehetett hozzájutni.
Írtam emailt!
Igazából működik, terhelésre is szépen tartja a feszültséget és az áramkorlát is működik.
Viszont üresjáratban nem lehet 0-ra állítani a feszültséget csak terhelve. A feszültségállítás lomha várni kell 2-3 másodpercet mire beáll. A legnagyobb baja az volt, hogy kikapcsoláskor a teljes 30V megjelenik a kimeneten amíg ki nem sül a kondi. Lehet a 723 hamis, mert olvastam ilyet is, fémtokos lenne a jó. Illetve közre játszhat a tapasztalatlanságom is, mert igencsak kezdő vagyok. Hiába végeztem elektrotechnikusként, mást dobott az élet és 23 évig nem foglalkoztam vele, most pár hónapja kezdett el érdekelni.
Az alaptulakdonsága a 723-snak, hogy 2,0 Volttol indul. Ezt csak ugy lehetne kiküszöbölni, ahigy a kinaiban is van meg talán Alkoto kolléga megoldásán is, hogy eltolod a tápot minusz 3-4 V-ra.
De a sokéves gyakorlatom alatt alig kellett 2 Voltnál kisebb feszültség.
Azért az, hogy 723-as táp elég relatív. Én ezen a klasszikus 723-as tápot értem, nem azt amihez itt feljebb panelt mutogatnak mert abban ugye a 723-as semmi mást nem csinál, mint ő a referencia feszültség.
Nekem a klasszikus van, abban mindent a 723 csinál, annak azért annyi szépséghibája van, hogy egyrészt a belső referenciájának kell pár perc míg beáll, addig a kimeneti feszültsége mászik, illetve az áramkorlát első szabályozó eleme egyetlen tranyó a tokon belül, aminek a nyitófeszültség változása szintén beleszól az áramkorlát értékébe.
Én is arrol beszélek. Soha semmi bajom nem volt velük.
Erről lenne amúgy szó, ezt építettem meg.
Ezt a verziót (1.4.2) nyugodtan ajánlom én is.. 4-5 éve nyüstölöm, soha nem állt meg.
Még egy szavazat ide. Én is megépítettem több példányban, és szerintem is az egyik legjobb. Sokféle konstrukcióban megépíthető, értékhatárai nagyon tág határok között kitolhatók.
Az eredeti valamelyik Elektorban jelent meg, amit átvett az RT.
A panelhez illeszkedő kapcsolást mellékeltem. A hozzászólás módosítva: Szept 26, 2023
Az én 723-s tápegységeim is majdnem ilyen felépitésüek. Az elsö még a 70-s évekböl valo és a mai napig müködik.
A képen láthatót nem tudnám ajánlani! Azonkívül, hogy tetszetős, más érdeme nincs. Megépítettem, működött, de nekem összevissza világított az áramkorlát led, valós áramkorláttól függetlenül, ami igen zavaró a többi zavaró tényező ellenére is, azóta ott pihen a fiókban. Célszerűbb körülnézni Elektor, EPE, SiliconChip stb. publikációk, és külföldi oldalakon is mielőtt építeni kezdesz valamit.
Elismerve, hogy ez nem egy kifinomult megoldásokkal teletűzdelt, végleteket hajszoló áramkör, a maga nemében helyt tud állni. Természetesen helyes működés esetén szó sincs összevissza ugráló áramkorlát jelzésről. Annak fényében érdemes értékelni, hogy minden feladatot egyetlen LM324 végez (nem mellékesen, a módosítások után jobb lett az eredmény).
Valóban célszerű nézelődni, de távolról sem egyszerű megtalálni az igazit. Részben nehéz felmérni mire is van szükség, másik részben sok bizonytalanság lehet egy-egy kapcsolás körül.
Igazad van. Tulajdonképpen az a leglényegesebb szempont, mire szeretné alkalmazni az ember. Az igényeimet többféle konstrukcióval sikerült lefedni, de gondolom ez másnál is hasonlóképpen működik.
Köszönöm, ez is nagyon szimpatikus!
Hello, szerintem ha kiveszed, vagy lecsökkented a C5-öt 1µF-ra akkor a feszültség beállása gyorsabb lesz.
Köszi, meg fogom nézni. Egyelőre még nem bontottam szét
.
Azért ezeket a 723-as kapcsolásokat a legeslegjobb indulattal sem lehet labortápnak nevezni, maximum tápegységnek. Elég baj, hogy ilyen kapcsolások keringenek a neten.
Érdemes ebbe belemenni?
(költői kérdés volt úgyis tudod miről beszélek)Amúgy pedig, egyszer megpróbálkoztam a definícióval: Bővebben: Link A hozzászólás módosítva: Szept 28, 2023
Elbizonytalanodtam. Amire válaszoltál ott egy LM324-el működő tápról van szó, de a 723-at említed.
Szerintem ha egy tápegység képes stabil és állítható kimeneti feszültséget szolgáltatni (feszültséggenerátoros üzem), illetve képes áramgenerátoros módban is működni (állítható a kimeneti árammaximum), akkor már hívható labortápnak. De! és ez egy fontos DE. Nagy különbség lehet abban, milyen szélesek a határok, és milyen stabilak a működési paraméterek. Nyilvánvalóan az igények is eltérőek, de az amatőrök körében sok esetben nincs szükség nagy pontosságra, és komoly előny lehet az olcsó elkészíthetőség.
Sziasztok!
Ezeket a módosításokat továbbra is ajánlott elvégezni? |
Bejelentkezés
Hirdetés |










. 




