Fórum témák
» Több friss téma |
Fórum » VF2 végerősítő
Ezt a részt nem bántottuk trafó melletti rész.
Köszönöm a segítségedet rendes vagy.
A kimenet és a fejhallgató közé iktass be egy 470 Ω 3 W-os ellenállást! Minél nagyobb ellenállást választasz annál halkabban fog a füles szólni, cserébe jobban elnyomja az alapzajt.
Ha általános hangládákkal nagynak találod a zajt, akkor egész biztosan nem akarod fejhallgatóval használni. De annyian megépítették ezt az erősítőt már, keress vagy valakitől kérj nyák fileokat, konvertáld Easyeda-ba és a kínaiak legyártják neked 2 dollárért 5 példányban a nyákot, aztán csak az alkatrészeket kell átpakolni.
Így a hibakeresés és szenvedés helyett lesz némi forrasztás gyakorlatod és jobb erősítőd.
Na ez érdekel!
Mit csinálok mivel? Mit csinálok kivel? Szeretek forrasztani.
Szia!
Melegedésről kérdeznélek közel 60 fokos az erősítő ebből lehet baj? Jó szellőző helyen van.
Valószínűleg túl magas a nyugalmi áram, innen is eredhet a búgási hajlam, amúgy a 60°C nem károsítja az alkatrészeket.
A búgás már alig hallható annyi meg kell
![]() Akkor jó ha nem gáz a 60 fok max teszek alá egy laptop hűtőt ![]() Hogyan tudok nyugalmi áramot mérni multiméterem van.
A tápágat megszakítod egy pár tized Ohmos ellenállással és a rajta eső feszültség és a beiktatott (sönt)ellenállás hányadosa adja az áramerősséget. Ennek értéke üzemmeleg állapotban legalább 50 mA, maximum 100 mA legyen. A nyugalmi áram a TO92-es tokozású tranzisztorok emitter-ellenállásának változtatásával módosítható. Nagyobb ellenállás kisebb nyugalmi áramot eredményez. Akár a mérés akár az ellenállás módosítás bármely tápoldalon lehet. Hangszóró ilyenkor ne legyen rákötve!
Sziasztok!
Elkészítettem ezt az erősítőt a képen látható változatban. Annyi módosítás van, hogy R11 R19 ellenállásokat 2,2kOhmra cseréltem 36DCV miatt. Egyenlőre nyugalmi áramot nem tudok állítani és a kimeneten teljes tápfesz van. Minden segítséget köszönök!
Szia! Első mérés: műveleti erősítő tápfeszültség testhez képest, 4 és 7 lábak. Milyen polaritású a kimeneti egyenfeszültség?
Szerk.: képet kérünk a beültetés ellenőrzéséhez! A hozzászólás módosítva: Ápr 8, 2023
IC 4-es lábán -19V, 7-es lábán +1,3V, kimeneten negatív feszültség
Az ellenállások nem valami pontosak, de ekkora hiba nem származhatna belőle. Az R9, 10 azért legyen 3k3 közelében, mert különben nem lesz használható nyugalmi áramod.
A tranzisztorok MPSA-k, vagy annak megfelelő ECB (lapolás szembe lábak lefelé) kiosztásúak? Az N-es és a P-s a helyükre kerültek? A TL431 nem lett elcserélve tranzisztorra? Az anód és a vezérlő bemenet között 2,5 V mérhető? Nézd át a forrasztási oldalt, nem lehet valahol átvezetés? Ha nem találod a hibát, vedd ki az IC-t és addig igazítsd a D1,2 kört amíg valamelyest szimmetrikus ±13-15 V között szabályozható tápot nem tudsz neki előállítani. Elsőként a D2-t hozd rendbe, a pozitív tápot ebből tükrözi a D1 R6,20 segítségével. A 8k2 R6 lehet kevés lesz 10k helyett, mondjuk ettől még beállhatna a kimeneti egyenfeszültség, inkább a kivezérelhetőséget fogja csorbítani.
Ezekkel a módosításokkal 2 panelből az egyik elindult, és tökéletes. A másikon pár alkatrész meghalt, de az is jó lesz így.
Köszönöm a segítséget!
Egy linket mutass, amin látszik mire gondolsz.
Sziasztok!
Én is most akarok egy Konduktort összerakni. Most rendelném meg az alkatrészeket. Az érdekelne, hogy a SOP-8 tokozású TL431-et fel tudom-e használni az 1, 3, 6 lábak bekötésével?
Ha most rendeled, akkor miért nem a TO92 tokot rendeled?
Vagy panelt is terveznél hozzá SMD alkatrészekkel? Amúgy igen, az SMD TL431 ugyanaz a chip, csak más tokozásban, simán felhasználható.
Szia!
Kösz, már tárgytalan a kérdés. A boltban pont a lényegesebb alkatrészekből (IRFP) fogytak ki ezért máshol rendelek. Egyébként a terv az volt hogy 3 szál rézdróttal furatszerelhetővé alakítom.
Sziasztok!
Most lettem kész vele. Köszönet Alkotónak az L idomért! Tegnap este már ment deszkán, ma délután bekerült a végleges helyére. Első benyomások jók. A becsataló kondik azért nem egyformák mert azzal még játszok. De nem nagyon hallok különbséget. Az első kép a kiindulási állapot.
Tegnap este bevittem a helyére, hát elvérzett a JLH mellett. Vagyis a magasa mintha részletesebb lett volna a VF2nek, a mélye viszont gyengébb, a közép meg sehol.
Ma nekiálltam, az NE5534 helyett tettem be TL071-et, az előerősítőjébe a gyári delcon helyett kapott nichicont. Megint becuccoltam. Ha nem is 100%ig, de 95%ban olyan hangja lett mint a JLH-nak. Nagyon elégedett vagyok vele. A csatoló kondikkal játszottam egy órát minimum. Volt benne kocka remix, sáaga remix, olyan mint a sárga remix, csak remix felirat nélkül, ezekből 100 és 250V-os, meg valami submini talán hitano, különbséget én nem hallottam. Pedig nagyon vártam, hogy valamelyik másképp fog szólni. De nem. Ja még annyi hogy nem az irf540/irf9540 pár van benne hanem irf630/9540. Valamelyik topicban olvastam, hogy inkább ez a párja, nekem bejött.
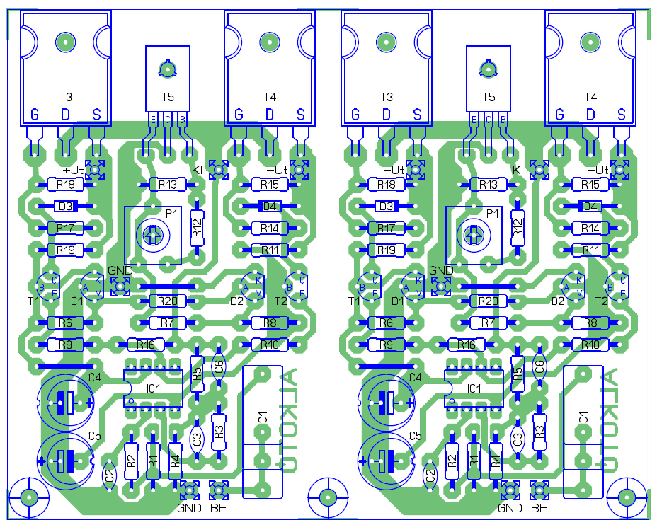
KDmester 130W-os változatához készítettem egy másik paneltervet, ami hasonlít a régihez, de jobban illeszkedik a korszerű gyártástechnológiai lehetőségekhez.
A GND felület a két fokozatnál közös, így elkerülhetjük a földhurkolódás miatti fejtörést. Igyekeztem úgy kialakítani a teljesítmény félvezetők környezetét, hogy az "L"-profilhoz, az alul lévő sík felülethez, vagy akár állított félvezető felfogáshoz is jól illeszkedjen (ehhez a panelt el kell vágni). Mindhárom lehetőségről mellékeltem vázlatokat.
Tisztelt Alkotó!
Ha lesz ebből a panelből eladó, két sztereo nyákot vennék!
Lassan csak elindul a projekt. Köszönet Alkotó a panelért!
|
Bejelentkezés
Hirdetés |

























