Fórum témák
» Több friss téma |
Szia!
Az üzemi feszültsége terhelésfüggő, mert ez egy áramgenerátor jellegű tápegység. Le kellene szedni a zsugor burkolatot, mert a panelen rajta szokott lenni a watt adat.
Ez esetleg mond valamit? Mert nekem nem sokat. Ki tudod nagyítani, leolvasni?
Tisztázni kell a ledek hogy voltak benne kötve, milyen feszültségről mentek... Olyan izzót meg nem fogsz találni...
Ott áll rajta, hogy T8-18W... (a ledek számát szorozd meg 2,8-al).
De mégis mire akarnád használni?...talán még rázhat is a táp (non-isolated)!
A 18W kevés infó... van ahol keverik a ledeket xx darab sorban, majd ezekből yy párhuzamos csoport... Nekem pl 16os led csoportok (kb 48V) vannak párhuzamosan a 34W (700mA)-os csövemben
Köszönöm a megnyilvánulásokat/válaszokat. Nincs különösebb célom vele, csak úgy megkérdeztem.
Ha a fiókod eléggé "tágas", rakjál sorba pl. 3 x 1k 10 W ( vagy egyenértékű másikakat ) ellenállást, velük sorban egy db 12 V 1.2 W kicsi izzót egy mérés erejéig.
Ha jó az áramköröd, tudsz mérni egyenfeszt a komplexum végei között és világít az izzó is legalább fél fénnyel. Valamilyen szigetelő lapon legyenek és ha minden a helyén van, csak akkor adj rá 230-at.
Van e értelme házilag csinálni szünetmentes tápot? Egy routert, egy nvr-t, egy switchet és pár kamera adaptert kell ellátnia. Remélem egy óra bőven elég nekik.
Csinálni biztosan nem érdemes, szokott itt az apróban is lenni néhány ezresért működő amibe csak akku kell. Lehetőleg régebbi típust keress amiben még nem mikrovezérlő van, mert abban ha az megadja magát akkor kuka az egész, míg a hagyományosak javíthatóak.
Attól függ, mi van kéznél. Ha van jóáras akku, akkor még megérheti attól függően, millyen tápfeszültségeket igényelnek az eszközök.
Ha azt nézzük akkor minden eszköz adapterről megy. Ergo 230V-ról kell őket táplálni.
Pont itt kínálnak ingyért.
A fehér még megvan.
Éppen ez lett volna a kérdés. Milyen feszültségeket állítanak elő az adapterek? MErt ha pl. mindegyik elpötyög 12 V-ról, akkor egy egyszerű tápegységgel és egy akkuval on-line szünetmentest lehet készíteni. Mert hát minek is előállítani a 230 VAC-t, ha az közvetlen sehol nincs használva, csak teszem azt 12 VDC.
Üdv Hozzáértők, és BÚÉK.
Régi monitor tápegysége tönkrement, és láma vagyok a kapcsolóüzemű tápokhoz, ezért arra gondoltam, elég neki egy fapados 12V 4A egyszerű táp. Az eredetinek az a tünete, hogy terhelés alatt fel-le esik a feszültség úgy fél másodpercenként, és ciripelve valami kattogó hangot produkál. Rengeteg 7812 stabkockám van, így egy áteresztő tranzisztorral megtámogatva (BD246) építeném meg. A kérdésem a következő. Trafó nélkül szeretném kivitelezni a 230V / 15-18V feszültséget, de nem tudo hogy számoljam ki az alkatrészek teljesítményét, illetve milyen megoldásokat javasoltok rá? Köszönöm az építő jellegű segítségeket. Az eredeti táp amúgy egy M51977FP IC-vel megoldott csodaszerkezet
Szia! Valószínű, hogy kondenzátorcserével egyszerűen megoldható lenne az eredeti javítása. A trafónélküliséget hogy gondoltad? Mi választaná le a hálózatot?
Sizasztok.
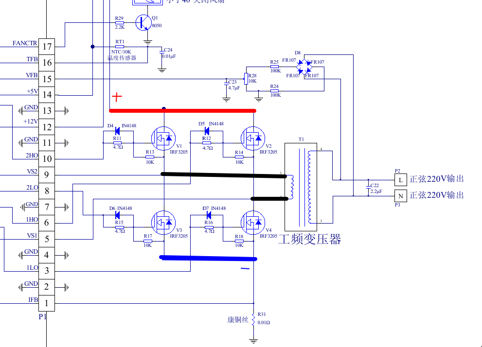
Talán nem off itt, a ripple lenne a témám és konkrétan ezzel foglalkozó topikot nem találtam. Építgetek egy LF trafós szinuszinvertert, EGS002 meghajtóval. Az egész a faéknél is egyszerűbb, 4 fet full bridge kapcsolásba. Amit nem tudok hova tenni, egy 4700µF/63V elkó van a fetek lábaihoz minél közelebb a -+24V bejövőn. Namost ez az elkó teljes terhelésnél (700W) nagyon melegszik, de amit még sose láttem, vörösen izzanak a lábai az elkónak. Értem hogy ez az elkó iszonyat impulzusterhelésnek van kitéve, a trafó primer árama max. terhelésnél 57A körül van, 24kHz az SPWM kapcsolófreki. Az elkót kiváltottam 4 darab 1000µF/50V elkóra,+5 darab 100nF kerámia kondit is kapott a táp sínezés. így nem izzanak a kivezetések de igen erősen melegszik mind a 4 elkó. Ezzel mit tudok csinálni, valaki látott-tapasztalt már ilyet?Ha igen, hogyan oldotta meg? A hozzászólás módosítva: Jan 18, 2024
Szia! Rajzot, képet mutass az alkotásról.
Egy 4700µF/63V kondinak a max ripple current-je olyan 7A 100Hz-en, nagyobb frekvencián csökken az ESR ezért ott kicsit nagyobb áram is lehet, 10..20kHz körül 9A. Ezt biztosan jelentősen túllépted. Nézz meg egy nevesebb gyártó (pl EPCOS) kondenzátor adatlapját, a pontos értékek dokumentálva vannak benne.
Mezei sarki közértes elkó, vagy rendes LOW ESR-nek árult elkót tettél be? Nagyon nem mindegy
Képet nem mutatok mert kitiltanak a hobbielektronika.hu-ról.
Deszkamodell, egy régi villanyóra guman táblára van rálapátolva minden, vadszereléssel.A főáramkörök 10x1 azaz 10mm2 réz sínekkel vannak megoldva. A képen a piros és a kék vonal, erre jön a +-24V és erre a sínre lett felforrasztva a 4700µF elkó. aminek izzik a lába. Fejlemény, beszereztem 5 darab 1000µF/50V low esr elkót, a lábaikra 100nF kerámiakondik, és ezekkel kiváltottam az 1 darab 4700µF-ot. Az 5 elkó teljes terhelésnél, 700W, kézmeleg, kb. 35-36 fokos.
Az R31 árammérő ellenállás nincs beépítve?
Nincs, az EGS modul 1. áramérzékelő lába le van húzva testre. Így mintha nem is lenne, nincs áramérzékelés, nincs beavatkozás.
Sziasztok!
Hogyan tudok 2x50V-ból 2x15V-ot csinálni? Step-down is szóba jöhet (nem drága), csak k.b. 2A kell.
Ennyi a trafó kimenet vagy már egyenirányítva?
Veszel új trafót..
Vagy ráteker 2×15 voltot, már ha toroid.
Megnézném azt a visszatekerést. A hozzászólás módosítva: Jan 26, 2024
Egyenirányírva.
|
Bejelentkezés
Hirdetés |







Deszkamodell, egy régi villanyóra guman táblára van rálapátolva minden, vadszereléssel.





