| Fórum témák 
 
 » Több friss téma | Fórum » Futófény 
				Észre sem vettem, a tesztet a barátom csinálta (még csak dugdosós panelon létezik) A nyákterven  nincs ilyen hiba ...				 A hozzászólás módosítva: Ápr 3, 2023 
				Hogy tudok a legegyszerűbben olyan futófényt csinálni ami gombnyomásra lép egyet?  Elvileg ehhez még 555 sem kell. Elég ha itt kihagyom az 555-ot és a clk és a táp közé nyomógombot rakok? A hozzászólás módosítva: Márc 12, 2024 
				Hello! Lehet, de a bemenetet egy 100k ellenállással le kell húzni a GND-re és vele párhuzamosan egy 100nF. Mert különben a gomb "kontakthibája" miatt többet lép a számláló.						 
				Köszi és a gomb a clk és a táp köze kell?						 
				Igen. De lehetne a GND és a Clk bemenet közé is kötni, de akkor a felhúzó ellenállás kell a Clk és a táp közé. Ekkor nem akkor fog lépni, mikor megnyomod a gombot, hanem mikor elengeded. Mert a Clk felfutó élre lép a számláló.				 A hozzászólás módosítva: Márc 12, 2024 
				Bocsánat hogy bonyolítom, de ha már ez felmerült, kíváncsi lennék mennyire nehéz azt megcsinálni hogy akkor is lépjen amikor megnyomom és akkor is amikor elengedem...?						 
				Nem tudom a kérdés elméleti, vagy gyakorlati jellegű. Megoldható, csak kezd értelmetlenné válni a projekt. - Ahhoz, hogy a nyomógomb átváltáskor határozott felfutású jelet adjon (ne prellegjen), a gyors átmeneteket ki kell szűrni, vagy is egy integráló RC tagot kell alkalmazni. De ez után a jelek fel és lefutása lassul. - Viszont az így nyert logikai L/H szintből, hogy mind két átváltást kinyerjük, differenciáló RC tagot kell alkalmaznunk. Ahhoz viszont gyors bemeneti jelre van szükség. - Tehát a két dolog követelménye ellentmond egymásnak. Így valamilyen hiszterézises jelformáló fokozatot kell alkalmazni a kettő között. Nos ez lehet valamilyen tranzisztoros, Schmittes logikai áramkör, vagy éppen az ominózus NE555 is. - Aztán a két differenciált jelet vagy összegezni kell egy bemenet számára, vagy a számláló mind két órajel bemenetét (Clk és Ena) bemenetét felhasználni. Lévén hogy ezek egymáshoz képest invertált bemenetek. De ekkor "nyugalmi helyzetben" az Ena-nak L szintűnek, míg a Clk-nak H szintűnek kell lenni. - Másik lehetőség, ha a léptető jelet nem egy nyomógomb, hanem egy határozott logikai szintű áramkör (Pld Hall érzékelő) szolgáltatja. Ekkor ugye nem kell a bemeneti integráló tag és a gyors fel-lefutású bemeneti jel rendelkezésre áll. 
				https://www.fenyfutar.hu/LS-SMD-3528-60L-m-48W-120-IP20-12V-6000K-hidegfehe Egy kis segítséget szeretnék kérni. Ilyen LED csikbol szeretnék astabil multivibratorral vezérelt 1 db 4017 alapu futofenyt csinálni. 2 db három ledes csík lenne az astabil multivibrator ledje, vagy ha az csak úgy nem lehetséges csak siman akkor egy egy darab LED ezekből. A futofeny elemei pedig fel-fel métere csíkok lennének ebből. Csak nem találom sehol a kapcsolási rajzot és hogy az alkatrészeket mire kell cserélni azt végképp nem. Persze érdekel más ledcsíkos megoldás is ha ez a a 12 voltos megoldás túl macerás. 
				Hello! "Ilyen LED csikbol szeretnék astabil multivibratorral vezérelt 1 db 4017 alapu futofenyt csinálni." Ez érthető. "2 db három ledes csík lenne az astabil multivibrator ledje" Ezt nem egészen értem. Ez alatt azt érted, hogy tranzisztoros astabiilt készítenél, ami a két kimenetén meghajtana egy-egy "három ledes" csíkdarabot. És ez az astabil hajtaná a 4017-et? A futófény meg 10db félméteres 12V-os csíkot hajtana meg? Amúgy az ütemadó astabilt (mert ugye a 4017-ben csak a számláló van) célszerűbb NE555-ből kialakítani. Annak sebességét könnyebb állítani. A 12V, az nem probléma. A Led-ekhez úgy is meghajtó tranyó kell. A hozzászólás módosítva: Ápr 1, 2024 
				Az a gond hogy az lenne a lényege hogy két led felváltva villog a léptetés ütemére azért szeretném így.  Ha a három három led bonyolult erre akkora elég egy-egy. Bár igazából még ezzel is beérném, ha esetleg egyszerűbb csak a alkatrészeket módosítani csak továbbra is aggódom hogy itt a led pótolható-e azzal a LED csikkal amiben csip is van benne A hozzászólás módosítva: Ápr 1, 2024 
				Nem bonyolult ez, csak tudni kell mit szeretnél.  Ahogy nézem a szalagot ez 4,8W/météter fogyasztású. Az 12V-on 1méteelvillanni.fnak. A Led szalag 3 Led-enként darabolható, mert egy tagnál a három Led sorba van kötve és így kap egy ellenállát. Mivel 1 méterben 60 Led van, ez húsz tagot jelent. Egy tag fogyasztása így 20mA. A felváltva villogó két Led alatt egy-egy ilyen három Led-es tagot értesz, az csak 20-20mA fogyasztású lesz. Azt az 555 simán elviszi, de akkor is ha a "három Led alatt 3 tagot értesz. Mert az is csak 60mA. De csak az 555 kimenetére tett két Led fog felváltva villogni. A 10 félméteres darab a 4017 kimenetéről, sorba fog felvillanni. Így jó lesz? 
				Ez így egyszerű, de működése elég esetleges. Mert ha 200mA a tranyó terhelése, akkor ahhoz sokkal nagyobb bázisáramra van szükség. És a sebesség sem változtatható, mert ahhoz minden tagnál változás kell.						 
				Hát igen ezért is szeretném inkább astabillal a 4017- ez még a két leptetofeny is jó lenne						 
				Oké, megrajzolom és aztán meglátod ezt akartad-e, vagy tetszik-e.						 
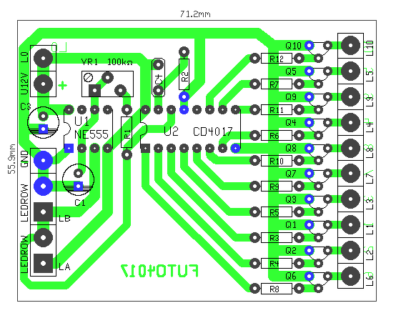
				Hello! Pld. így lehet megoldani.						 
				Nem, csak tett rá Proli007 mester segítségképpen beültetési rajzot is.						 
				Köszönöm próbálom értelmezni a meglevő elektronikai tudásommal.  Jól értem hogy a 100 kiloohmos potmeter a futási sebességet szabályozza? Ami még a gondom, hogy az L1-töl L10-ig tartó kockák ha jól értem a LED csíkokat jelölik. A másik végüket a testre kell kötni? Amit szintén nem értek hogy a tápnál mit jelent a L0? Azt értem hogy 12 voltos a táp. 
				Az L0 a kimenetekre kapcsolt LED-ek közös pontja.						 
				Így van, a Led-sorok "+" pontját kell az L0-ra kötni és a "-" pontokat egyesével az L1..10 pontra.						 | Bejelentkezés Hirdetés | 















