Fórum témák
» Több friss téma |
Szép munka. Most már pihenj egy kicsit, mert nagyon sokat dolgoztál rajta.
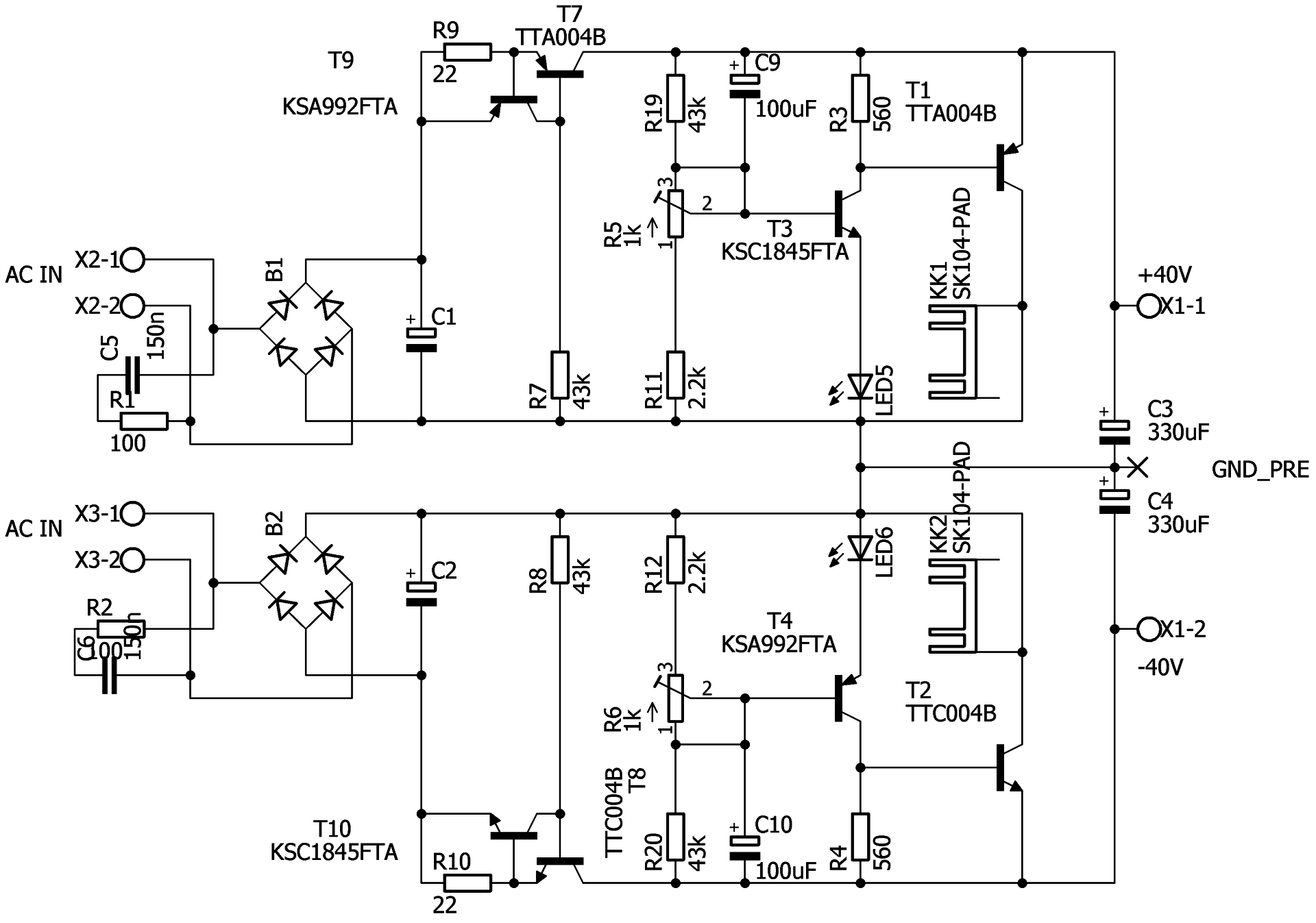
Volt amikor nem értettem, hogy a klasszikus bevált kapcsolásoktól miért kell eltérni. Te csináltál mindenféle vicces erősítőket, aztán kezdtem megérteni, miért kellenek azok az istenverte furmányos kapcsolások bele. No meg a torzítás vagy a hallgathatóság kérdése. Melyik a fontosabb. Most éppen egy erősítőt javítok, ami meglehetősen puritán, de állítólag nem szól rosszul. Én már lehet hogy nem fogom azt megérteni hogy én is halljam, mert a hallásom nem valami jó, de bízok a jó fülű emberekben. Lerajzoltam a bemenettől a nagyjelű kimenetéig a kapcsolás egyszerűsített vázlatát, és szimuláltam kicsit, mert nem értettem mit keres ott az R9 ellenállást áthidaló Q1 drainjét hidegítő C7 kondenzátor. A klasszikus szemlélet szerint a jelnek a lehető legkevesebb alkatrészen keresztül kelene mennie, azaz a Q1 vezérli a Q3-at, aminek a kollektoráról lejön a felerősített jel. A C7 kondenzátor berakása után a jel végigmegy a Q1,Q2,Q4,Q3 tranzisztorokon, tehát a lehető legtöbb alkatrészen megy keresztül. Ez nem a legjobb. A szimuláció viszont mást mutat. A klasszikus értelemben vett C7 nélküli verzióban a bemeneti differenciál fokozat drainjein megjelennek a tüskék. A nyílt hurkú erősítés 20kHz-ig egyenes, felette 20dB/ dekád meredekséggel esik. A kondenzátoros verzió pedig közel 1MHz-ig egyenes, felette 40dB/dekád körüli meredekséggel esik, tüskék nincsenek a drain körökben. Mind a két verzió kb 80-100Mhz-en éri el az egységnyi erősítést. A fázistolás is kisebb a kondenzátoros változatnál, és egészen 1,6MHz-ig csak előnyei vannak. Felette aztán gyorsan elvész ez előny, elfogy a lendület. Ezt csak mint érdekesség mutattam meg.
Tetszik, de most nem értek semmit. Néhány napig nem akarok tranzisztort látni, aztán majd meglátjuk lesz. Meg a saját végfokom is össze kell rakni, mert szét kellett szednem emiatt. Meg amúgy is szét kellett volna szedni. kicserélni kerámia és SMD kondikat ezekre a KEMET-ekre. Bízom benne, hogy csak ezek miatt szól annyival jobban az enyémnél, de tartok tőle, hogy az input és a VAS paneleket is át kell majd cserélnem valamikor akármikor. Mintha a forrasztásgátló is beleszólna a hangképbe (de most csak találgatok... majd kiderül).
Ha C7 jelen van, akkor Q1 sourcekövetőként működik, és sourceból hajtja Q2-t, ami közös gate-ű fokozatként működik. Így nincs probléma a kapacitásokkal. Q2 kimenetére Q3 emitterkövető csatlakozik, nagy bemeneti ellenállással és kis bemenő kapacitással. Q3 emittercsatolva hajtja a közös bázisú Q4-et. Az eredmény széles sávú átvitel.
C7 helyett Q4 kaphatna fix bázisfeszültséget is, de Q1 drainjét használva, javul az áramkör DC stabilitása, egyfajta szervóként. Igen ötletes megoldás!
A teljes rajz amúgy itt van kapcsolási rajz
Van benne néhány, számomra véleményes megoldás...
Ez volt a kiinduló pont: érdekesség
Szívesen olvasnám a véleményed. Szándékosan nem akarom fikázni ezt az erősítőt, mert egy kedves ismerősőm becses darabja, de finoman szólva van benne néhány gyermeteg betegség. A hozzászólás módosítva: Máj 20, 2024
Olvastam
Nyilván elszúrták a tervezést. Én nem nyúlnék bele nagyon, ha egy mód van rá. Amik lehetőségek: 1: Csökkenteni a bemeneti impedanciát, mondjuk 47kohmra. Ez egy DAC esetében nemigen okozhat gondot. 2: Cserélni a becsatoló 100k-t a szervó kimenetén 47kohmra. Ezzel duplázódik a szabályozási tartomány. Esetleg mindkettő.
Erre én is gondoltam, mármint a bemeneti 100kOhm csökkentésére, és a szervó beavatkozási tartományának növelésére.
Szimulátorban tesztelgettem néhány módosítást, mint például a duál jfet kaszkódra cseréjét, de biztos hogy hatása lenne a hangra. A Source körben a kondival áthidalt soros ellenállás sem jó megoldás. Bár megszünteti a gate áramot szinte nullára, de ennek is lehet negatív hatása a hangra. Maradt egyelőre az, hogy vettem több új 2N5199 fetet, és teszt áramkörben válogattam a megfelelőt. Az adatlap szerint a hőmérséklet függvényében is növekszik a gate áram, tehát egy pici hűtőcsillag is szóba jöhet. Mondjuk a 100mW-ot sem éri el a disszipáció, de lehet hogy 20-30 fokkal hidegebben megoldódna a probléma.
A hűtés jó ötlet! Nekem eszembe sem jutott...
Én új stabilizátort építettem a bemeneti fokozatok táplálására. Shunt szabályzó, meglehetősen jó adatokkal. Hangra is kiváló lett.
Szupi. Tetszik. Egyszerű és nagyszerű, gratula.
Compozit: Jól emlékszem, hogy úgy mondtad, hogy egy olvadóbiztosíték szálának elpárologtatásához energiára (munkára) van szükség? Minél több munkát (nagyobb energiát) fektetünk be annál gyorsabban olvad ki?
Tehát 'exhas' mondok számokat: - ha 5 Joule energiát fektetünk be, akkor mondjuk 10 ms kell ahhoz, hogy kiolvadjon - ha 50 Jolue-t, akkor 1 ms alatt olvad ki?... (és így tovább)
Áram/idő üvegcsöves olvadóbiztosíték esetén.
Ha már itt tartunk, pl. a nyugalmi áramot beállító poti bekötése a "hogyan ne csináljuk" megoldásra emlékeztet. Persze én is követtem el ilyen hibát, vagy 20 évvel ezelőtt, csak azóta megtanultam ezt-azt...
Egyszer pl. vissza kellett hívnunk egy berendezésünk vagy 100 példányát, egy ócska trimmerpoti széria miatt. Mostanában igyekszem kerülni (ahol csak lehet) a trimmerek használatát, pl. inkább sokkal pontosabb alkatrészeket használok, vagy megoldom szoftverből a beállításokat. A hozzászólás módosítva: Máj 21, 2024
Mondjuk ebben heli trimmer van, mégpedig kettő. A másik az ofszet beállítás miatt a 3,3k párjaként. Amikor hozzám került javításra (garantáltan nem tekergette el a tulaj), az 5k-s trimmer 1,8k állásban volt. 2X50V helyett amikor csak 2X40V-ról tápláltam, 3,3k-ra kellett állítanom, mivel a duál fet annyira egyforma, hogy így mértem a szervó kimenetén közel nulla voltot. Tehát a gyártónál már kijött a hiba.
Majdnem. De minél nagyobb az energia ( i2t, vagy i kvadrát t) annál kevesebb hőt tud leadni a környezetének, hiszen ha hosszabb az idő, míg kiolvad, akkor a hőleadás a környezetnek is hosszabb. És akkor még nem vettük figyelembe, hogy ilyen rövid idők alatt a megszakítandó áramkörben vannak induktivitások is. Az igaz, hogy a megszakítás után csökkenni fog az áram ( meg lesznek túlfeszültségek ), de a szórt induktivitások miatt csak lassan. Tranyót, FET-et nem lehet biztonságosan megvédeni olvadó biztosítóval. A tirisztort, GTO-t igen, de azokban egy pozitív visszacsatolás van, ezért van komoly lökőáram tűrőképességük. ( nem jönnek ki a szaturációból )
A hozzászólás módosítva: Máj 21, 2024
Igazából az én egyszerű kis agyamban fogalmazódott meg ez így, mert úgy tűnt logikusnak, hogy minél nagyobb meleget szeretnénk csinálni annál több energiát kell befektetni. De most megmértem és biztosítékoknál ennek az ellenkezője történik. Ha nulla idő alatt olvadna ki, ahhoz nulla energia kellene. Csak az áram számít. Ahogy írod, az I2t. De ezt nem igazán tudom értelmezni, pedig így van megadva az adatlapokon (már ahol). Addig jutottam el, hogy tízszeres áram = százszor gyorsabb kiolvadási idő.
Na de hol van az az áram minimum aminek a négyzete számít? Mert mondjuk kétszeres névleges áramot néhány másodpercig visel el egy biztosíték.
Ha megnézed néhány hozzászólással korábban betett áram/idő karakterisztikákat, a nagyobb áramokhoz/kisebb időkhöz tartozó szakasz elég jó egyenes, és azon a tartományban belül nagyjából igaz a tízszeres áram - százszor gyorsabb kiolvadás. A karakterisztikán megkeresheted a töréspontot, és leolvashatod, kb. mennyi az a minimum áram, amitől már így becsülheted az időket.
Ez az érték úgy gondolom a biztosító mechanikus kialakításától függ, ami a hőtechnikai tulajdonságait megszabja. Azt az áramértéket keresed, aminél már a hőelvonás semmilyen formája nem visz el érdemi hőmennyiséget, hanem zömében a szál melegítésére fordítódik minden energia, amíg a szál el nem olvad. Mondjuk nem értem mi a célod, mit szeretnél ezzel.
Azért lesz I2t, mert a teljesítmény az áram négyzetével arányos ( I2 * R), ahol R az adott biztosítékszál ellenállása. Azonban ez az ellenállás nem állandó, hanem a hőmérséklet emelkedésével emelkedik, méghozzá nem lineárisan mert a halmazállapot változás (olvadás) közelében hirtelen és meredeken növekszik - és ezzel a teljesítmény is. A teljesítmény idő szorzat pedig az energiát adja meg. A teljes játékba természetesen beleszól a környezeti hőméréséklet is.
Ha a teljesítmény nagyobb (pl. a nagyobb áram miatt) akkor rövidebb idő alatt jön össze a kiolvadáshoz szükséges energiamennyiség. Egy elméleti nulla idő alatti kiolvadáshoz tehát nem nulla, hanem végtelen nagy elméleti teljesítmény kellene. A leírásodban viszont keveredik a teljesítmény és az energia fogalma. A szál kiolvadásához - tehát ahhoz, hogy elérje a szál az olvadásához szükséges hőmérsékeletet - egy időtartományon belül közel azonos energiamennyiség kell, azonban ha az idő nagyon hosszú akkor az energia nagy része a környezetbe elvezetődik. Visszafelé számolva a szál anyagának fajhője, olvadási hömérséklete, tömege, és a kezdő hőmérséklete egyértelműen meghatározza a (reális időn belüli) olvadáshoz szükséges energia mennyiségét (plusz a halmazállapot-változás energia igénye). Ezt az energiát megkaphatja nagyon rövid idő alatt nagy teljesítménnyel, vagy kicsit hosszabb idő alatt kisebb teljesítménnyel. És mint az elején írtam ez a teljesítmény (többek között) az áram négyzetével lesz arányos. A hozzászólás módosítva: Máj 22, 2024
A probléma gyökere abból ered, hogy vettem ezeket a Littelfuse biztosítékokat. De sajnos éppen ezen akartam spórolni (550 Ft/db) és csak 6 db-ot vettem belőlük két végfokhoz. De egyszer véletlenül behúzott a crowbar és kivert egyszerre kettőt. Aztán véletlenül rövidre zártam a kimenetet és kiverte a harmadikat. A TME már nem szolgál ki magánszemélyeket, tehát nem tudom pótolni a hiányzó egy darabot.
A szubjektív teszten (fülre) az jött ki, hogy jobb hangúak ezek a biztosítékok, mint a hagyományos üvegcsövesek foglalatban. Most az kérdés merült fel bennem, hogy vajon van-e valami ördöngősség ebben a dologban? Mert lehet, csak amiatt jobb hangú ez a biztosíték, hogy be van forrasztva a nyákba. Mi van akkor ha egyetlen szál rézdróttal helyettesítem (mint az Ukránok régen az RX800-as erősítőjükben) ? Mérve ugyanannyi a kiolvadási ideje a 0,15 mm átmérőjű rézdrótnak, mint az 5A-es üvegbiztosítéknak. De mindeközben azon kezdtem el morfondírozni, hogy milyen az ideálist megközelítő biztosíték. Az ideális nyilván az lenne ha a névleges áramáig vezetne, fölötte pedig kiolvadna, mintha egy kapcsoló lenne... és nem lenne belső ellenállása. De Ohm-os ellenállásának nyilván lennie kell, mert a szupravezető nem melegedne fel bármekkora áramtól sem. Alacsony olvadáspontúnak kell lennie, de már az is jó kérdés, hogy hány fok lehet vajon az ideális olvadáspont, hogy a környezeti hőmérséklet ne befolyásolja a névleges áramot? Az olvadóbetétet valami jó hőszigetelő kis termoszba kell rakni, hogy ne adja le a hőt a környezetének (ilyen ez a Littelfuse is, megnéztem a belsejét). Aztán még az is kérdés számomra, hogy az ideális olvadóbetét ellenállásának milyen a hőfokfüggése? Akkor jó ha pozitív hőmérsékleti együtthatója van, vagy akkor ha nulla? Mert ha pozitív együtthatója van akkor ez gyorsítja a kiolvadás sebességét, de termikus torzítása lesz, amit az erősítő nem szeret esetleg.
Mos akkor mégsincs rövidzár védelem az erősítőben? Mintha írtál volna olyasmit, hogy van olyan megoldásod erre ami nem hat a hangra.
A jelútba (pl. erősítő kimenet) nem teszünk biztit, egyértelműen ront a hangminőségen, a tápágakban pedig az erősítő tápelnyomási képességétől függ, hogy visz-e be, és mekkora torzítást. Egy normális erősítő esetében (ahol esetleg bizti után is van minimális hidegítés a tápon), egy jól méretezett biztosítéknak, szerintem nem kellene hogy hallható hatása legyen. Az más kérdés, hogy amíg minden alkatrész jó, addig nem is kellene kiolvadnia, mert az elektronikus védelemnek kellene hamarabb aktivizálódni. Idézet: „A leírásodban viszont keveredik a teljesítmény és az energia fogalma.” Ezt az energiát én úgy értettem ahogy mértem is. Feltöltök egy kondit x feszültségre. Ez tárol U2C/2 energiát. Minél nagyobb ellenállást kötök sorba a biztosítékkal annál több energiát vesz ki a (puffer)kondiból. Ha a biztosítékkal közvetlenül zárom rövidre a kondi fegyverzeteit, csak 1,25V-ot esik a 20mF-os kondi feszültsége.
Van benne rövidzár védelem de még nem kötöttem be.
Nyilván, mert az ellenállás fogja elfűteni az energia egy részét, egy másik részét meg az az eszköz amivel rákapcsolod a kondira, és a többi marad a biztinek a kioldásra.
A hozzászólás módosítva: Máj 22, 2024
Amúgy egy digitális szkóppal meg lehetne mérni a bizti feszültségét és áramát egyszerre, ezek szorzatát, (és ebből esetleg az energia mennyiségét is meg lehetne határozni). Azaz a kioldás teljes folyamatát meg lehetne figyelni... Kérdés, hogy van-e értelme ennek a mélységeibe ennél jobban belemenni.
Ezt tettem éppen csak meg kellene nézned.
Azt látom, hogy csak 1 paramétert mértél. Pedig egyszerre változik az áram és a feszültség is, meg a szál ellenállása is. A kondiból kivett energiának sem tudjuk mekkora része került a biztire, és mennyi a soros ellenállásra vagy a kapcsolóra. Persze értem, az üzemi körülményeket próbáltad modellezni, csak ebből a biztosíték tényleges paraméterei szerintem nem derülnek ki egyértelműen.
A hozzászólás módosítva: Máj 22, 2024
Néhány ötlet:
1. Néz körül az smd biztosítók körében is. 1206-os tokozásban van 5A-es 63V-ra, 10mohm ellenállással. Ez jobbnak tűnik, mint amit te választottál, az I2t-je is lényegesen kisebb. És olcsóbb is. Bővebben: Link 2. Régebben én is használtam ónozott rézszálat szál pótlásra. Szerintem jó lehet, de én inkább üvegcsőbe bújtatnám. Ha nem feszíted neki a falának, akkor az szigetel, és íveléskor valamennyit véd. De az már olyan, mintha beforrasztható üvegcsöves biztosítót használnál. |
Bejelentkezés
Hirdetés |










Nyilván elszúrták a tervezést. Én nem nyúlnék bele nagyon, ha egy mód van rá. Amik lehetőségek: 1: Csökkenteni a bemeneti impedanciát, mondjuk 47kohmra. Ez egy DAC esetében nemigen okozhat gondot. 2: Cserélni a becsatoló 100k-t a szervó kimenetén 47kohmra. Ezzel duplázódik a szabályozási tartomány. Esetleg mindkettő. 




