Fórum témák
» Több friss téma |
Fórum » Kapcsolási rajzot keresek
Témaindító: Kallai Csaba, idő: Márc 11, 2006
Témakörök:
Trafó kell hozzá, kapcsolóüzemű egyenfeszültségről ez a tirisztoros csoda nem működik rendesen.
Transzformátorra szerintem nem igazán kényes.
Szerintem csak a transzformátor a megoldás, mert ha nem éri el a nullát a tápfeszültség, nem tud a tirisztor kikapcsolni.
Sziasztok!
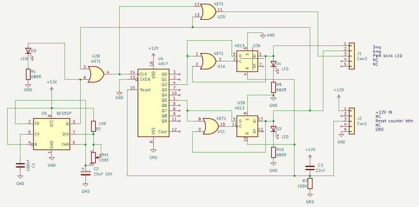
Segitségeteket szeretném kérni. Összedobtam egy áramkört, amit arra szánok, hogy egy előerősítőt apránként helyezzen üzembe. Az elvárt működése : bekapcsoláskor elindul egy számláló (NE555) majd 3mp után felkapcsol egy kimenetet (U3A/Q), majd újabb 3mp után egy másikat (U3B/Q). A folyamat alatt villogtat egy ledet ('PWR blink LED') majd a folyamat végén (6mp után) a LED folyamatosra vált. (A LEDek - D1,D2.D3 - a folyamat visszajelzésére szolgálnak, a 'Reset counter bttn' bemenet egy gomb, ami H szintet ad, így újraindítja a folyamatot. Szintén csak teszt célra használom.) Igazándiból a tárolók működésa a fő kérdés. Szerintetek működhet? Még nem építettem meg (próbapadon sem) csak agyban raktam össze. Köszi!
A nyákon mi az sok ronda folt ? Ha maradék réz akkor kár beletenni akár egy alkatrészt is mert szemre is tele van zárlatos részekkel, nics befejezve a maratás .
A hozzászólás módosítva: Márc 16, 2024
Helló! Feleslegesen sok ic-t használsz..
Hello! Cseppet elkomplikáltad..
- Az U1a és U1c teljesen felesleges. Ha a D-táróló D bemenetére H szintet adsz, akkor az órajel (4017 kimenet) felfutó érére bemásolja a D állapotát és ez után úgy is marad a Reset-ig. - Ha valamire hivatkozol, akkor annak a sematikus rajzon is szerepelnie kellene. Mert így nem érthető, hogy a PWR blink Led alatt a D3-ra gondolsz-e. Ha igen, az állandóan villogni fog, hiszen az 555 ütemadó bekapcsolás után folyamatosan jár. De ha a D3 Led-et nem a GND-re kötöd, hanem a Q kimenet és a táp közé, és az 555 Reset bemenetét az U3b Q-negált kimenetére, akkor a Q3 bebillenésekor leállítja az 555-öt és a D3 Led villogása megszűnik és folyamatosan világítani fog. Így az U2b is elmaradhat. Ekkor a J1/3 kimenethez csak az 555 Q kimenetét kell invertálni.
Hali!
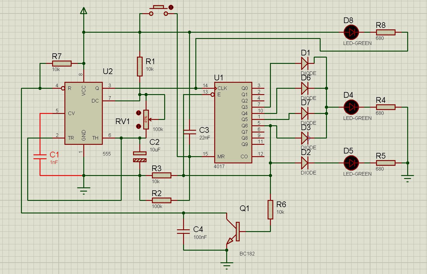
Köszi! Átnéztem és PERFECT! Köszönöm (a lényeges egyszerűsítést)!
Köszi!
(D3 csak ellenőrzésre szolgál, a 'PWR blink LED' pedig egy külső LED - J1 csatlakozón keresztül-.)
Sziasztok!
Tudna valaki egy jól bevált, egyszerűen megépíthető FM transzmitter kapcsolást ajánlani? A lényeg, hogy állítható legyen a frekvenciája és a ma használt FM sávokat lefedje. Előre is köszönöm!
Szia!
Van ezzel foglalkozó topik: FM trans(z)mitter. Először azt olvasd végig. A hozzászólás módosítva: Ápr 8, 2024
Sziasztok!
Keresem a Logitech Z2300 szub-láda kapcsolási rajzát. A vezetékes távirányítójáé több helyen fellelhető, de a hangdoboz belsejében lévő erősítőé nem. Elősre is köszönöm a segítséget! Üdv, Rukh
Sziasztok!
A HEstore-ban kapható ez a 2.1-es végfok (HW-302), ennek keresném a TELJES rajzát. A végfok része, jobb-bal oldal, illetve sub híd része megvan, nekem az egész kéne az előfokkal, potikkal, mindennel együtt. Kerestem, de nem találtam, hátha megvan valakinek.
Ezt az egészet egy darab 8lábú PIC-el meg lehet csinálni, és még jóreggelt is kíván
![]() Szívesen segítek benne, ha gondolod!
Hatalmas király vagy, nagyon szépen köszönöm!!!
Köszi, megépítettem és remekül működik.
Bár ha a Te verziód a KV-t is behozza ..
Sziasztok!
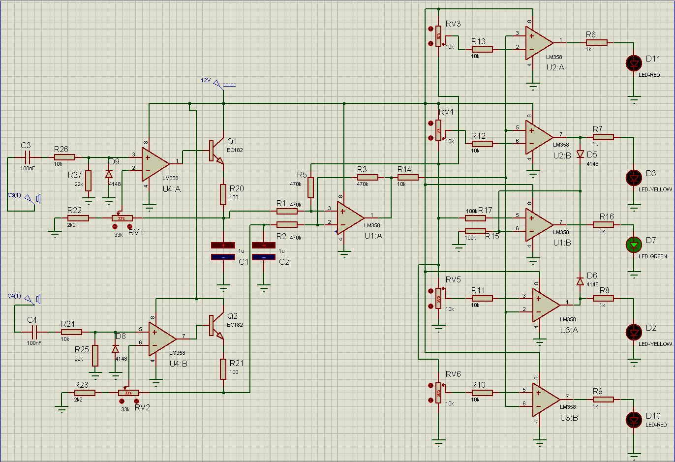
Rajzot (vagy ötletet) keresek (sztereo audio jel) balance led-es vissza jelzésére. Műszerest (analógot) és 2-3 led-est találtam, de nekem min. 5 ledes kellene. Előre is köszönöm!
Hello! Akkor legalább tedd fel azt a rajzot vagy linket, ami megfelelő lenne, csak kevés a Led, hogy tudjuk mit is szeretnél. És ebbe a topikba, mert talán itt a helye.
Sziasztok! Egy olyan egyszerű kapcsolásra lenne szükségem, ami egy 24V-os relé 90mA tartóáramát csökkentené pl. trimer potival beállíthatóan (védődiódával), mondjuk egy-két másodperc után.
Hello! Ha így megfelel..
A hozzászólás módosítva: Ápr 26, 2024
Fogsz egy ellenállást (potit) és párhuzamosan kötsz vele egy nagyobb elkót (pl 470uF).
Ezt sorbakötöd a relé tápjával... Bekapcsoláskor mikor a kondi kisülve, lórugást ad a relének, ha feltöltődött a kondi akkor a soros ellenállás határozza meg a relé áramát. Egy baja van, a túl gyors egymásután ki/be kapcsolást nem tudja, a kondinak ki kell sülni...
Szia! Ez azért nem olyan egyszerű, mint elsőre tűnik..
Lásd kép.. Elvileg tervezőbe működik, de csak szűrő kondik beépítésével lesz tökéletes.
Hello! Csak halkan mondom, hogy a különbségképzőnél van egy csomó probléma..
Helló! Én nem tudok áramkört tervezni, de a programban működik. Ebből már látszik, mit is szeretett volna kérni WWalter szerintem. Természetesen minden hibajavítási útmutatót szívesen veszek, és javítom ha tudom.
Csak az okulás végett..
- A különbségképző akkor működik helyesen, ha az OPA a bemenetei felől "kinézve" azonos impedanciát lát. (Az R1-R2 értékéhez hozzáadódik az előtte lévő fokozat forrásellenállása is) Nálad az invertáló bemenetre két 10k megy, a neminvertálóra pedig 4db. 10k. Ezt a 6V feszültségeltolást nem így kell megoldani. Az R4-et el kell hagyni, és az R5 felső felét áttenni. a féltápot adó R18/R19 közepére. (ekkor sem lesz teljesen szimmetrikus mert az R5-höz hozzá adódik az R18/R19 párhuzamos eredője) - A különbségképző 10k ellenállásai nagyon kicsik. Mivel az OPA munkapontja féltápra van húzva a +- bemenetén van feszültség. Így áram folyik vissza az R1 és R2 ellenállások felől. Ez megemeli a C1-C2 kondik feszültségét és ezzel az U4a-b invertáló bemenet feszültségét (poti állásától függően) Vagy is, míg az U4 + bemenet feszültsége ezt az értéket el nem éri, addig nem lesz csúcsegyenirányítás. Avagy a jelnél lesz alul egy holt sáv. Hogy kisseb legyen a visszahatás, a különbségképző 4db. 10k-t célszerű 470k-ra felemelni. Ekkor 47-szer kisebb lesz a visszahatás. Egyébként is a csúcsegyenirányító időzítését a C1/(P1+R22) adja. A különbségképző ezt terheli a 10k-val. Ezért is célszerű növelni a 10k-kat. - Tekintve hogy a Led komparátorokat nem kell a teljes tartományban állítani (az U2a-b-t csak 6V felett, az U3a-b-t csak 6V alatt, így az R19-et helyettesítheti az RV3/RV4 párhuzamos eredője, az R18-at az RV5-RV6 párhuzamos eredője. Így a potik szolgáltatják a 6V eltolási értéket és egyben a komparátorok referenciáját is.
Leírtak alapján elvileg javítva. Köszönöm szépen!
Az a kazettás csoda?
Szerintem több ismert termékből legózták össze, azaz részenként megtalálod/nagy meglepetés nincsen... |
Bejelentkezés
Hirdetés |
















