Fórum témák
» Több friss téma |
- Ez a felület kizárólag, az elektronikában kezdők kérdéseinek van fenntartva és nem elfelejtve, hogy hobbielektronika a fórumunk!
- Ami tehát azt jelenti, hogy a nagymama bevásárlását nem itt beszéljük meg, ill. ez nem üzenőfal! - Kerülendő az olyan kérdés, amit egy másik meglévő (több mint 17000 van), témában kellene kitárgyalni! - És végül büntetés terhe mellett kerülendő az MSN és egyéb szleng, a magyar helyesírás mellőzése, beleértve a mondateleji nagybetűket is!
Sziasztok.
Egy kapcsoló megoldást keresnék. Bár van pár egyedi gondolatom, de hátha van rá már ilyen. Szóval egy kapcsoló kéne, ami egy kis 12V, 5A motrot vezérelne. A működési elve pedig az, hogyha a kapcsoló a hozzá kötött fix ponttól 10 centitt emelkedi, akkor a kapcsoló kiold. Viszont még lehet 10-50 cm emelkedés, amikor a kapcsoló kioldva tart. A lényeg, hogy van 50 centis mozgás, amikor a kapcsoló is mozog a tárgyal. A kapcsoló 10 centi felett kapcsoljon.
Üdvözöllek!
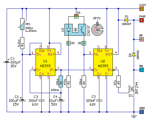
Elkészült az általad tervezett áramkör a Te paneltervedet használtam.Minden alkatrész a rajznak megfelelő.Az áramkör működik,de mégsem működik!A panel egy 12V stabilizátorról működik a motornak külön tápja van ami 11,5 V.A fet eléggé melegszik.Az opto kapura nem reagál, nem állítja meg a motort bármekkora is az időzítés.A fet G lábán 3,92-11V mérhető U2 3. láb.Az U2 6. lábán 3,2V - 11,69V mérhető a kapu állapotától függően,ezt tükrözi az U2 3. lába is,de a motor folyamatosan megy csak mintha fél tápról menne,ez látszik is a hajtómű kimenőtengelyén.A hangján hallható amint az időzítő újra indítja U2 icét.A motor kapcsain folyamatosan 10,2V van jelen csak néhány tizedet (1-2) ugrál.Csökkentettem a fet G ellenállást a felére,semmi nem változott.Az opto kapu tárcsája fekete anyagból van 2mm vastag a rés 1mm,de mindegy mekkora,mert,ha kiveszem a tárcsát akkor sem változik semmi a működésben.Tehát mindegy ,hogy zárt vagy nyitott a kapu a motor folyamatosan megy állandó fordulaton.Ha a fet D-S lábát összezárom akkor a motor sokkal gyorsabban (legalább 2x annyira ) forog.Cseréltem 555 icéket is,többet,van köztük békebeli is ,semmi nem változott.Az opton mért feszültségek alapján a kapu működik csak valamiért U2 nem reagál.Az U1 és U2 tápja rendben van,11,98V szűrőkondikat (100n kerámia) tettem az ic-k lábára. Merre induljak? Köszönöm!
Mit lehet csinálni, ha nem érintkeznek az olyan dolgok amik ilyen gumis csíkkal vannak összekötve, mint az LCD kijelzők, vagy membrános billentyűzet?
Tisztítani érintkező felületeket Isopropil alkohollal. Megnézni eléggé összenyomódik-e.
A hozzászólás módosítva: Aug 26, 2024
Hello!
- A Gate lábán, csak 10V vagy 0V logikai jelnek kellene lenni. Feltehetően azért mérsz más érékeket, mert ide-oda váltogat a kimenet. - Az optokapu 6-os bemenetén is logikai jelnek kellene lenni. A 3,2V/11,7V nem egészen jó, mert ha nincs a rés a kapu előtt, akkor ott is közel 0V-nak kellene lenni. Feltehetően az R4 10k csökkentése javít a helyzeten. De ettől még működni kellene a dolognak, mert a 6-os küszöbfeszültsége 8V. - Remélhetőleg a 12V táp megfelelően szűrve van és a két táp (motor ls Ic táp) GND összevan kötve a panel GND pontjánál. - A működésnél gondot okozhat, ha az ütemadó alacsony szintű ütemideje, nincs "szinkronban" az optó rés idejével. Vagy is a 220ms-os L szintnek hosszabbnak kell lenni, mint amennyi idő alatt a rés elhalad az opto előtt. De nem lehet hosszabb, mint a tárcsa fél körülfordulása. Ez a működési kritérium. Sajnos szkóp kellene a vizsgálathoz, A Fet csak enyhén lehetne meleg. Ha külön tápról jár a kettő, akkor célszerű, a D1 diódát kiemelni, nehogy a motortáp szüretlensége megviccelje (vissza hasson) az Ic tápjára. Ezen felül, célszerű megvizsgálni, hogy az 555-ök rendesen megkapják-e a tápot. De próbáld ki az áramkört úgy, hogy: - A motor helyére egy izzót teszel. (Pld. 12V/5W). - A tárcsát forgasd úgy hogy ne a rés legyen a kapu előtt. - Amikor az impulzus megjelenik, világít a lámpa. 12V lesz rajta. - Aztán tekerd a rést az opto elé. Ekkor a lámpának ki kell aludni és a következő ütemjelnél újra világítani kezd. - Ezután tekerd a rést az opto elé és figyeld meg a lámpa működését. A lámpának csak arra a pillanatra kell felvillanni, amikor az ütemjel megérkezik. (Persze nem tudom, hogy a 220ms felvillanás mennyire látszik majd.) - Mérd meg a 6-os láb feszültségét, mikor a rés az opto előtt van és amikor a sötét van előtte. - Mérd meg a Fet DS feszültségét, mikor a lámpa világít és amikor az sötét.
Hello! A zebra gumit az érintkező felületen, finoman Olfa-val meg lehet vakarni.
Az nem tudom mi, rákerestem, egy márka, gondolom akkor a lényeg, hogy éles késsel. De mondjuk a réz érintkező a NYÁK-on se néz ki jól. Mondjuk nem tudom mi baja, mert nem zöld, nem fehér, de mégis vannak rajta valami mattabb sötétebb foltok. Szóval lehet az nem érintkezik jól. Egyelőre csak körömmel meg papírral vakartam ezt meg, de nem változott. Az alkohol jó az oxidációra is, vagy arra valami más kéne?
Nekem az Olfa penge vált be anno. Nem farigcsáltam, csak meghúzogattam. Az alkohol nem igazán oldja a rézoxidot. Én inkább valami erős vászonnal dörzsöléssel csiszolnám. De ima réz felület nem igazán alkalmas erre. Tisztes áramkörnél aranyozva van a panel csatlakozója. Néha fogpasztával szoktam polírozni, feltéve hogy a maradék eltávolítható. Abban igen finom csiszolópor van.
Sziasztok.
Futógépem vezérlőpanelében kiégett egy ellenállás (R82)ami a képeken látszik. Én ugy látom a kiégetten kivül mind ugyanolyan, és gondolom akkor a kiégett is olyan mint a többi. Meg tudnátok mondani mekkora ellenállás ez? Az arany és a 2db narancs vonal egyértelmű, de a köztük lévőről nem tudom eldönteni hogy lila vagy barna, esetleg sötét piros? Köszönöm
Képről ezt nehéz megmondani, főleg, hogy ragasztó is van rajta, és nekem úgy tűnik, hogy a háromból kettő egyforma a harmadik nem. A 77-78 és 80-81 egyformák, inkább pirosnak látszik.
A 79 meg inkább barnának vagy feketének ami egyenlő lehet a 82-vel. A rajzolatot nem tudom végigkövetni, de ellenőrizd! Az R82 bekötését nézd meg hová megy, a mellette lévő másik tranzisztorra / IC -re menő csoportban keresd meg melyik vagy ugyanúgy bekötve, az lesz a párja és annak az értéke lesz mérvadó. Ui.: Tippem szerint, ha a panel felépítése logikus akkor az R79 = az R82 -vel. De kétoldalas panelről lévén szó, nem látom a bekötést ezért írtam, hogy azt neked kell ellenőrizni. A hozzászólás módosítva: Aug 27, 2024
Üdv!
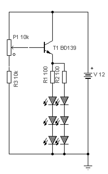
Most egy éjszakai lámpát készítettem a csatolt rajz alapján (proli007-től ![]() BC547-es tranzisztor van benne BD139 helyett. Jól működik bármilyen külső adapterrel, szépen szabályozható, de beépítettem egy mini AC-DC átalakítót, így viszont ha leveszem a fényerőt, vibrál. Magas fénynél nem látok vibrálást. A segítségeteket kérném, hogy tudom ezt kiküszöbölni? Köszönöm előre is.
Üdv mindenkinek.
Van egy házimozi erősítőm,amibe 2db d600k tranzisztor kellene. A kérdésem hogy milyen helyettesítője lehet ennek?
Köszönöm!
Közben megtaláltam a multimeteremet és megmértem. R77 és R80 = 130 R78 és R81 = 330 R79 = 34 és akkor az R82 is valószinüleg. Ez 34 ohm-ot jelent, nem kohm-ot, ugye? A műszer a 2000 jelölésre állitottam, igy mutatott 034-et. Van ilyen értékű ellenállás vagy a műszerem nem valami pontos?
Az érdekes mert a kép alapján az R80 és R81 azonos színű, nem tudom hogy mérhettél különböző értéket.
![]() Ha narancs narancs barna arany, akkor 330Ω, ha narancs narancs piros arany akkor meg 3.3kΩ. Tehát ha valóban 2000Ω méréshatárral mérted, akkor az előbbi a 330Ω, a jó érték. Az R79 inkább 33Ω lesz akkor, narancs narancs fekete arany, a +1Ω meg a műszered pontatlansága. Ui.: Ki kell forrasztani mindegyik ellenállás egyik lábát amit mérni akarsz. A hozzászólás módosítva: Aug 27, 2024
Hello! Előfordulhat, hogy az AC/DC átalakítód (tápegységed) az alacsony terhelés miatt "ki-be kapcsolgat" ezért látod hogy villog. De ha a 12V-ra teszel valami terhelést, pld. egy 12V/1,2W-os izzót, megtudod hogy igaz-e.
Megnéztem nagyitóval, valóban egyforma az a kettő = narancs, narancs, barna, arany, akkor ezek 330ohm-osak, a harmadik meg narancs, narancs, fekete, arany, akkor az meg 33ohm.
Köszönöm a segitséget. Még annyit, hogy más égést nem látok a panelen, csak ezt az ellenállást. Lehet hogy ennyi a hibája? Ugy értem, előfordulhat hogy ez az ellenállás azért égett ki mert egy másik alkatrész elromlott a panelen, vagy ezekl a kis ellenállások kiégnek igy maguktol is? A kiégett ellenállás egy STP6A60 nevü alkatrész bal lábához megy (amelyik az S betűnél van). Ennek lehet baja a kiégett ellenállás miatt? A hozzászólás módosítva: Aug 27, 2024
Mivel semmit nem tudunk az áramkörről ki tudja mi lehet még...
Idézet: „a kis ellenállások kiégnek igy maguktol is?” Nagyon ritkán, ha nagyon elrontott a tervezés... Egy ellenállás szinte mindig egy másik alkatrész (vagy több alkatrész) hibája miatt ég el.
A régi motoros időrelék hogy működnek? Van egy 30 percig csavarható. Ha 2 percre csavarom, akkor 2 perc be, 28 ki, 2 perc be és így tovább, ha arra az oldalra kötöm be, ahol a motor is be van? Ilyesmi.
Hello! Azért lehet kb. tudni mi ez. Két MOC3061 hajt két triac-ot. Tehát valami motorvezérlő lesz. Ha a triac nem gyújt be, akkor az ellenállásoknak annyi. Vagy is lesz ott még halott.
Természetesen lehet, én nem néztem utána az alkatrészeknek...
Készítettem egy móricka rajzot (bocsi, nem vagyok gyakorlott rajzoló). Ránéznél, hogy jól értettem a lényeget?
A hozzászólás módosítva: Aug 27, 2024
Hello! Jól rajzoltad, csak nem tudom mi ez és mi célja van. Általában a Reed relét " kopaszon", vagy áramérzékelésre, vagy mágnestér érzékelésre használják. Ha Te most a 20 ohm-on átfolyó áramot szeretnéd érzékelni, akkor jó lehet, de kérdés a használt reléd gerjesztési értéke és a tápfesz (v. akksi) feszültsége amire rákötnéd. Továbbá azt tudni kell, hogy egy relé meghúzási árama nemazonos az ejtési áramával. Ezért nem mindegy a működési cél.
Szia!
Én a kondit is megnézném, mert így ránézésre pont a zavarszűrésedhez tartozó ellenállás dobott hátast. Ha így van és a kondi zárlatos, akkor nem csoda ha az ellenállás megnyekkent.
Annyi lenne a cél, hogy kb. 26V feszültség mellett egy rendszer indulásakor a kimeneten lennie kell legalább 1,3A áramnak. Ezt kell látható tenni, mert néhány másodperc alatt 19 helyen kell meggyőződni erről. A 20Ω-os ellenállást csak azért tettem bele, hogy ne tudjon megszaladni. Remélem sikerült érthetően leírnom.
Üdvözöllek!
Követve tanácsodat ..... Idézet: „A lámpának csak arra a pillanatra kell felvillanni, amikor az ütemjel megérkezik. (Persze nem tudom, hogy a 220ms felvillanás mennyire látszik majd.)” Látszik,de sok próbálkozásra és rámeredve! Idézet: „Mérd meg a 6-os láb feszültségét, mikor a rés az opto előtt van (11,68V) és amikor a sötét van előtte (0V).” Idézet: „Mérd meg a Fet DS feszültségét, mikor a lámpa világít (0,014V és amikor az sötét (3,76V.” Eddig jutottam,holnap amint időm engedi,megpróbálom motorral is összerakva. Kissé aggaszt a feten mérhető 3,76V,lehet,hogy ezzel még a motor megy és az nem lenne jó,lehet ezzel valamit kezdeni? Köszönöm! |
Bejelentkezés
Hirdetés |

















