Fórum témák

» Több friss téma
Fórum » Lézergravírozás
 
Témaindító: pusy19, idő: Ápr 23, 2009
Témakörök:
Lapozás: OK   10 / 11
(#) dB_Thunder válasza Neubauer hozzászólására (») Júl 1, 2023 /
 
Idézet:
„gyanítom, hogy új "modern" vezérlőpanel is kellene az új fejhez.”

Nem kell, de aki nem ért az elektronikához, annak ez az egyik legjárhatóbb út!
Egyébként átalakítót is lehet csinálni.
Nekem is végig kellene járnom ezt az utat, csak most még ezer más dolog fontosabb.
(#) zamatőr válasza Pethical hozzászólására (») Dec 24, 2023 /
 
A 35mm-t honnan méred, a lencsétől vagy a fej aljától (A40640)
Köszönöm.
(#) Pethical válasza zamatőr hozzászólására (») Dec 24, 2023 /
 
A lencsétől. Ez az aljától 22mm körül van.
(#) MrAngelo hozzászólása Jan 18, 2024 /
 
Sziasztok.
Segítséget szeretnék kérni:
Vettem egy Sovol 40W/5W LASER-t, Ender 3 V2 (4.2.2 alaplap) nyomtatóra felszerelve jól működik de csak 100%-os teljesítménnyel mivel a PWM pin nincs bekötve. Nemigen találtam használható infót, hogy hogyan lehetne a PWM-et csatlakoztatni.
A LASER elvileg 24V-os PWM-mel rendelkezik.
A 3D nyomtató hotend ventilátorai szintén 24 voltosak, az egyik venti kábele van megosztva a LASER-hez (gyári leírás alapján így kell csatlakoztatni, a PWM pin üres). A másik hotend ventit mértem multiméterrel, ha a LASER 100% teljesítményre van állítva (a gcode-ban) akkor 24V a feszültség, 50%-nál kb 14V. Minél lejjebb állítom a teljesítményt, a feszültség nagyjából lineárisan csökken.
Szerintetek ráköthetem a 2-es venti kábelét a PWM-re? Vagy egyáltalán megoldható valahogy?
Remélem tudtok segiteni!
Köszönöm!
(#) benjami válasza MrAngelo hozzászólására (») Jan 18, 2024 / 1
 
A lézer a tápfeszültség kapcsain nem hiszem, hogy szeretné, ha PWM-el szaggatott tápfeszültséget kapna, ezért arra fix 24V-ot kötnék mondjuk az alaplap tápegység bemenetet megcsapolva. A venti és a hotend csatlakozóknál az alaplap a negatív ágat szaggatja egy-egy PWM vezérelt FET-el, ezért a venti és a hotend csatlakozóknál a pozitív ág fix 24V, a negatív ág meg "open drain" kimenet. Ha egy ilyen kimenetre egy felhúzó ellenállást teszel a +5V felé, akkor azt odaadhatod a lézer PWM bemenetére (ha a lézerben van belső felhúzó, akkor lehet hogy nem is kell a felhúzó). Van rá esély, hogy a PWM jel fordított polaritású lesz, ha így van akkor azt a G kódban negálni kell. Mindenesetre nem árt, ha van legalább egy "játék kategóriás" oszcilloszkópod a jelszintek és a PWM kitöltések ellenőrzésére.
A hozzászólás módosítva: Jan 18, 2024
(#) MrAngelo válasza benjami hozzászólására (») Jan 18, 2024 /
 
Köszönöm, gondoltam, hogy nem olyan egyszerű a dolog ahogy 'reméltem'.
Találtam pár leírást, az én alaplapom és lézerem nem teljesen ugyanez így pl nem tudom melyik MOSFET-re kellene kötnöm, illetve ha tudnám se biztos, hogy működne.
Egyelőre hagyom, nem merem megpróbálni, hátha megsül a LASER.

Köszönöm az infókat!
(#) benjami válasza MrAngelo hozzászólására (») Jan 18, 2024 / 1
 
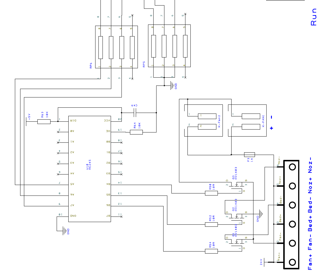
Ránéztem az alaplap kapcsolási rajzára. A tápot le tudod venni a Fan+ és Fan- sorkapcsokról, az nincs PWM módon kapcsolgatva. Ha a firmware a k-fan1 és a k-fan2 venti szabályozási helyre adja a lézer PWM-ét, akkor Q3 gate-re kell ráforrasztani egy vezetéket, az mehet a lézer PWM kapcsára, ott 5V-os TTL szintű jel van.
(#) MrAngelo válasza benjami hozzászólására (») Jan 18, 2024 /
 
Értem... úgy hiszem:

Szerintem meg fogom majd csinálni, képes vagyok rá csak egyelőre még sok a 'de' meg a 'ha'...
100Ω-os ellenállást írtak (ezt hogy számolom ki), és a jel frekvencia sem mindegy. Tönkretenni nem szeretném.

Egyébként most úgy működik, hogy a lézer és a venti ugyanonnan kapja az áramot. Gyárilag adtak hozzá kábel elosztót: videó
Tehát a ventilátor szabályozva van (hallani a hangján), ezek szerint a lézer nem fix feszt kap... (illetve de, mert csak 100%-on használom) viszont mikor próbálgattam az erőt állítani hallatszott a venti hangján, a lézer meg szaggatott csíkokat vágott.

És -lehet hülyeséget kérdezek- ha a ventikábel és a lézer közé tennék egy ilyet?
(#) benjami válasza MrAngelo hozzászólására (») Jan 18, 2024 / 1
 
A rajz szerint a Fan+ Fan- közé kötött ventilátor nincs szabályozva (ez nyilván a hotend venti, annak mindig mennie kell). A tárgyhűtő meg szabályozva van (k-fan). Ez utóbbi szabályozókörére kellene tenni a lézer PWM bemenetét (ha jól tippelek). Van még alaplap hűtő is, az is szabályozva van (vagy legalább is ki/bekapcsolva).
A linkelt szabályzó arra jó, ha fix lézererősséget szeretnél beállítani. A gombokkal lehet csak a frekvenciát és a kitöltést állítani.
(#) MrAngelo válasza benjami hozzászólására (») Jan 18, 2024 /
 
Nagyon köszönöm, sokat segítettél!

Meglátom mi lesz, ha más nem, marad a külön szabályozó, azzal is előrébb lennék bár kissé körülményes. Lényegesen jobb lenne az általad leírt módon, az biztos. A 100 ohm felhúzó ellenállás jó lesz gondolom...

Szép estét!
(#) MrAngelo válasza benjami hozzászólására (») Jan 18, 2024 1 /
 
Idézet:
„A linkelt szabályzó arra jó, ha fix lézererősséget szeretnél beállítani. A gombokkal lehet csak a frekvenciát és a kitöltést állítani.”

*Azért gondoltam erre, mert azt hittem, hogy a bemenő áram által szabályoz.
(#) benjami válasza MrAngelo hozzászólására (») Jan 19, 2024 / 1
 
Felhúzónak kevés a 100 ohm, soros áramkorlátozónak jó. Ha a fet gate-ről veszed le a pwm jelet, akkor nem is kell felhúzó, mert az nem nyitott kollektoros (draines) kimenetről kapja a jelet.
(#) zamatőr hozzászólása Márc 20, 2024 /
 
Üdv!
LightBurn programot használok és előfordul, hogy megáll vágás vagy gravírozás közben és csak úgy tudom elindítani ha kikapcsolom és újraindítom. A problémám az , hogy nem tudom hogyan lehetne folytatni onnan ahol lefagyott. Kis dolgoknál nem gond de egy 5 órás gravírozás vége felé megáll azt nem tudom befejezni.
Van megoldás onnan folytatni ahol abbahagyta vagy egyszerűen egy adott pontról?
Köszönöm.
(#) bbb válasza zamatőr hozzászólására (») Márc 20, 2024 /
 
Ha G-kód, akkor annyit tudsz csinálni, hogy kivágod amin már túl van (megsaccolod hol hagyta abba), s csak azt a kódot adod oda neki, ami még hátra van.
(#) zamatőr válasza bbb hozzászólására (») Márc 20, 2024 /
 
Közvetlen a LightBurn-ból vezérlem a lézert, ezért is írtam a program nevét, hogy aki ismeri talán tud segíteni.
(#) dB_Thunder válasza zamatőr hozzászólására (») Márc 20, 2024 /
 
Próbáld meg a LaserGRBL-t!
Azt is meg kellene tudni, hogy a PC fagy, vagy a gépvezérlő!
Mivel megy át az adat? USB kábel is felszedhet zavart.
Én átalakítottam Wi-Fisre a lézeremet...
(#) zamatőr válasza dB_Thunder hozzászólására (») Márc 20, 2024 /
 
Köszi de maradok a LightBurn-nál.
Régebben a laptop vagy a gép "fagyott" (ha elindult a kompresszor) nem tudom de már van benne akku így az a rész megoldódott. Az is lehet, hogy pillanatnyi áramszünet állította meg a gépvezérlőt. "Eredeti" USB kábellel dolgozik (igaz attól még lehet rossz de akkor gyakrabban lenne leállás).
(#) bbb válasza zamatőr hozzászólására (») Márc 20, 2024 / 1
 
Felmentem a program honlapjára, hátha én emlékeztem rosszul, de mégse. A programban van olyan gomb, hogy save G code, ill. run G code. Ha ennyire rendszeres nálad a lefagyás, akkor bizony érdemes lenne ezeket a gombokat használnod és ahogy mondtam, a G kódot onnan indítani (kb.) ahol megállt a cucc.

Ezen kívül még egy fórumbejegyzés, amit érdemes elolvasnod: lightburn support forum
A hozzászólás módosítva: Márc 20, 2024
(#) zamatőr válasza dB_Thunder hozzászólására (») Márc 20, 2024 /
 
A LasrGRBL-el az a gondom, hogy nem találom a programsor számát ahonnan folytathatnám .
A legujjabbat tettem fel. Ahogy odaviszem a "kurzorral" a lézerfejet egy adott pontra annak kelene a programsorszáma, hogy onnan folytassa.
A hozzászólás módosítva: Márc 20, 2024
(#) zamatőr válasza bbb hozzászólására (») Márc 23, 2024 /
 
A fórumon találtam meg a megoldást. Szimuláció indítása után a "megszakítás" pontra viszem a lézert és vagy folytatom vagy mentem és később folytatom. Működik.
(#) MrAngelo válasza MrAngelo hozzászólására (») Szept 14, 2024 /
 
Üdv!
Beforrasztottam a PWM csatlakozót az adott mosfetre (a kép alapján) de sajnos így sem működik megfelelően, így is szaggatottan éget. (4.2.2-es alaplapom van)
Közben vettem egy PWM modulátort amivel szépen tudom szabályozni a LASER erősségét (100-150kHz-en), ha a PWM 12V-ot kap. Viszont ha a nyomtatóról (Ender 3V2) kapja a 24V-ot akkor már a PWM pin csatlakoztatáskor 'világít' a LASER (100kHz-en jobban, 150-en kevésbé). A modulátor elvileg 3-30V-ig táplálható.
Szerintetek ha a PWM kábelre teszek egy ellenállást (valamekkorát) orvosolható a probléma? Avagy ha túl nagy vagy túl kicsi az ellenállás, elronthatom a LASER-t vagy a szabályzót?
A válaszokat előre is köszönöm!
(#) bbatka válasza MrAngelo hozzászólására (») Szept 14, 2024 / 1
 
Ilyen nagy nálad a PWM frekvencia ? Én 384Hz-et használok. Szerintem egy logikai analizátor, digitális szkóp nélkül nem fog kiderülni hogy mi a hiba.
(#) MrAngelo válasza bbatka hozzászólására (») Szept 14, 2024 /
 
Igen, 100kHz alatt nem működik megfelelően, gyakorlatilag minél alacsonyabb a frekvencia, annál erősebb a fénye, így nem szabályozható olyan jól. Ha pl. leveszem 1kHz alá, mindig maximum fényerővel ég. 50-100kHz között 5%-nál már túl erős. Ha felteszem 150kHz-re akkor kb. 15-20%-nél kezdi csak égetni a furnér lapot. Tehát 15% és 30% közötti értéken szépen szabályozható.
Ezért gondoltam arra, hogy teszek egy ellenállást a PWM kábelre a LASER elé, de nem szeretném elrontani. Úgy gondolom (lehet rosszul) a magas frekvenciától nem lehet baja, eddig összesen 'nettó' egy órát ment és szépen működik.
Vagy tegyek esetleg a PWM elé a 24V tápra egy ellenállást? Utóbbival lehet hülyeséget kérdezek...

Egyébként Ender 3 és/vagy Sovol LASER-t használsz?
A hozzászólás módosítva: Szept 14, 2024
(#) bbatka válasza MrAngelo hozzászólására (») Szept 15, 2024 / 1
 
Nem, a Variometrum Kft-nél forgalmazott egyedi gyártású lézert használom. A PWM frekvenciától nem szabadna egy lézer teljesítményének függni, csak a kitöltés aránytól. Nem tudom mi okozhatja a problémádat, de digitális szkóp nélkül szerintem nem sok mindenre fogsz jutni. A vezérlő jelet mindenképpen meg kell nézni a lézermodul nélkül.
(#) dB_Thunder válasza bbatka hozzászólására (») Szept 15, 2024 / 1
 
Szerintem abban csak egy RC kör "simitja" a PWM jelet, így függhet a frekitól is!
De nem szedem szét megnézni...
(#) wbt válasza dB_Thunder hozzászólására (») Szept 15, 2024 / 1
 
Ezt én sem értettem, miért a frekit változtatgatod, bizonyos frekvencia felett (R-C-től függ) csak a kitöltési tényező számít (alatt meg hullámos lesz).
(#) MrAngelo válasza wbt hozzászólására (») Szept 15, 2024 /
 
Nem változtatgatom, gyárilag -ha jól emlékszem- talán 100Hz-en volt de úgy nem működött a LASER. Kipróbáltam magasabb frekvencián és azóta 100kHz-en használom. Illetve használtam mert úgy tűnik 150kHz-en pontosabban szabályozható a teljesítmény (nagyobb az intervallum).

Egyébként az alapvető problémám az, hogy ha pici dolgokat vágok/gravírozok le kell vennem a sebességet 5-10mm/s-ra különben hibás lesz. 100%-on anyagtól függően kb 15-25mm/s-on használtam de sajnos ilyenkor gyakran csíkot húz vagy kihagy. A képen 1cm-es körök vannak.
100kHz-en 15-25% között 5mm/s sebbességnél szépen működik, elég precíz.
Viszont érdekes, mert 15% alatt egyáltalán nem égeti a furnért, szabad szemet nem bántja a (visszaverődő) fénye, 16%-nál a fényerő elég nagyot ugrik, már nem szívesen nézek oda. 25-30% fölött égeti át az 1mm-es lapot - 5mm/s.

Sajnos valamiért a nyomtatóról nem tudok PWM jelet varázsolni, a gcode-ban ha pl. 50% van megadva, a LASER a vonalak 50%-át rajzolja meg 100% teljesítménnyel. Végülis technikailag stimmel az 50%
Mielőtt megvettem a LASER-t, úgy gondoltam a hotend ventit kell rákötni, de végül kiderült, hogy nem kéne...
Ami leírásokat találtam azok Creality 4.2.7-es alaplapra valók de elvileg múködnie kéne a 4.2.2-n is. Arra is gondoltam, hogy talán más firmware kellene az alaplapra de a mostanit nem szívesen cserélném le, átszerkeszteni meg nem tudom, nem vágnék most bele... meg nem is biztos, hogy megoldódna a problémám.

Így most sajnos képet (csíkonként) nem tudok gravírozni de apró mintákat (körvonalakat) igen. Meg matricát is vághatok.
Csak ugye a 24V meg sok neki, talán egy mini DC-DC átalakítót beszerelek a PWM vezérlő elé 12V-ra, vagy kisebbre állítva.

Egyébként egy 'rendes' LASER gravírozó milyen sebességen tud fára 2-3mm magas írott betűket rajzolni?
A hozzászólás módosítva: Szept 15, 2024

proba.jpg
    
(#) zamatőr válasza MrAngelo hozzászólására (») Szept 16, 2024 / 1
 
Csak halkan jegyezném meg FEHÉR bottal már egyáltalán nem zavaró a lézer fénye!
Idézet:
„Viszont érdekes, mert 15% alatt egyáltalán nem égeti a furnért, szabad szemet nem bántja a (visszaverődő) fénye, 16%-nál a fényerő elég nagyot ugrik, már nem szívesen nézek oda. 25-30% fölött égeti át az 1mm-es lapot - 5mm/s.”

Ezt komolyan így műveled!?
(#) user1914 válasza MrAngelo hozzászólására (») Szept 16, 2024 / 2
 
Csak halkan jegyzem én is.
A PWM freki nem jó.
Azért csinál szaggatást a nagy sebességnél, mert vagy kikapcsolva vagy bekapcsolva van a LASER-t, és nem pedig átlagolva a kitöltési tényezőnek megfelelően.
"50% van megadva, a LASER a vonalak 50%-át rajzolja meg 100% teljesítménnyel"
Üdv. M.
A hozzászólás módosítva: Szept 16, 2024
(#) wbt válasza MrAngelo hozzászólására (») Szept 16, 2024 / 1
 
Ahogy Nagyuram írta, nem jó a PWM freki. Kicsit számoljunk. Gravírnál, mondjuk 160mm/sec 150dpi-nél is legalább 300Hz a kívánt vezérelhető teljesítmény. PWM-el hajtogatjuk, akkor az integrálásnak legalább 10x-ének kellene lennie (ex-has), de inkább több, tehát az integrátornak gyorsak kell lennie (a felbontás miatt), ehhez magas freki tartozik. Nálam CO-nál 15kHz a PWM frekvencia.
Következő: »»   10 / 11
Bejelentkezés

Belépés

Hirdetés
XDT.hu
Az oldalon sütiket használunk a helyes működéshez. Bővebb információt az adatvédelmi szabályzatban olvashatsz. Megértettem