Fórum témák
» Több friss téma |
Fórum » Hangsugárzó építés, javítás - miértek, hogyanok
Témaindító: csonthulye, idő: Dec 10, 2005
Témakörök:
Szia!
Szerintem Orion HS 100. Üdv.
Kösz.
Nem tudtam, a hangszóróselyem miért lyukas mindkettőn a jobb alsó sarokban. Ott volt a logó. Még egy kérdés: ez gyárilag van teletömve vattával, vagy valaki felturbózta?
Szia!
A vatta az "tuning" lehet, mert az Orion esetében talán a HS 9-hez volt valami ilyen javaslat régebben emlékeim szerint. Ilyen dobozt nem láttam, de az Orion egyéb nálam előfordult dobozaiban nem igazán volt csillapítóanyag túltengés. Üdv.
Kösz!
A puding próbája az ... hogy meghallgatom. Egyik vattázva, másik nélküle, hátha találok valami különbséget süket füleimmel.
Az ORION HS100/200/400 szériában vatta volt gyárilag. A későbbi HS280/500 első szériáiban is. Majd "újítottak", és tették a dobozok oldalfalára belülről harmonika szerűen feltűzött vékony filcszerűséget.
Szia!
Köszönöm a pontosítást. Akkor én csak "újabb" darabokat láttam a tűzött filccel. Ilyen régi belsejéhez nem volt szerencsém. Üdv.
Meghallgattam. Szerintem vattával - vatta nélkül ugyanaz a hangja. Visszavattáztam.
De fénykorában "életteli" volt a hangja. Azóta megdöglött a bogár a vattában Idézet: „Szerintem vattával - vatta nélkül ugyanaz a hangja” Akkor jó a hallásod. ![]() Egy hangdoboz teletömködése csillapítóanyaggal: Mélytartományban nem sokat segít, max. a látszólagos térfogatot növelheti meg meg, 5-10 százalékkal, ami zárt dobozoknál elenyésző hatású. Zéró. Reflexben meg nincs értelme. Középtartományban-itt elsősorban az emberi beszédtartományra gondolok-segíthet, de itt alapvetően a hangsugárzó belső méreteinek az aránya fontos. Állóhullámok, kocka doboz esetében. Nem kell párhuzamos oldalfalú dobozokat építeni. Egy DIY-er ezt megengedheti magának. A hozzászólás módosítva: Aug 13, 2024
Idézet: „Akkor jó a hallásod.” A hallásvizsgálaton nem ezt mondták. 4 kHz-ig hallok, 8 kHz-en már semmit. Egyébként meg a garázsba mennek a hangfalak zajt kelteni, néha órákat elmolyolok, elkél egy kis zene. Idézet: „Egyébként meg a garázsba mennek a hangfalak zajt kelteni, néha órákat elmolyolok, elkél egy kis zene.” Szerintem Te fordítva ülsz a a lovon. ![]() Hívjad el Granpát, mindent szétver/kitép a falból, ami nála hangosabb. Nincsen olyan hogy zene, meg rádió a garázsban. Garázsban nem dolgozunk, műhelyben meg csönd legyen, UFF.
Idézet: „Hívjad el Granpát, mindent szétver/kitép a falból, ami nála hangosabb.” Akkor nálam nem fog vendégeskedni! ![]() Idézet: „Nincsen olyan hogy zene, meg rádió a garázsban” Rádió nincs is, mert azt én is szétverem! Idézet: Hol a tökbe csináljam az autót??„Garázsban nem dolgozunk” Idézet: Melyikbe?? Van autószerelő, lakatos, asztalos, és műszerész helységem is! Ez utóbbiba ritkán van nagy zaj, a többiben a flex mellett fültokban is hallom a zenét! „műhelyben meg csönd legyen”
Most azon túllépve, hogy milyen műhelyben van csönd munka mellett, én még nem nagyon jártam olyan műhelyben, ahol ne szólt volna valami zene. Egy kisebbfajta csodával ér fel, hogy most itt melóhelyen nem szól, mióta elment a rádióhallgató kolléga.
Igaza van Granpának, garázsban nem dolgozunk. Kevés a fény, se fűtés, se klíma, a hely is szűkös ... a nagyszoba pont az ellenkezője. Ha behajtom a tükröket, pont befér az ajtón a motor
Sziasztok,
hangfal építésre szántam rá magam . . . Sokat agyaltam azon, hogy vegyek-e valami gyárit, vagy inkább én eszkábáljak össze valamit, de mivel abban az árkategóriában amit szánok a projektre, még használtam sem találtam olyat ami igazán tetszett volna - tesztek és specifikációk alapján - így maradok az építésnél. Már csak azért is mert szeretek barkácsolgatni, és ha jól sülne el a vállalkozásom, akkor milyen jó lesz azt mondani, hogy ez az én művem. Ennek a hangfalnak az építését szeretném itt bemutatni/megvitatni a fórumtársakkal. Leírom, hogy milyen ötleteim vannak ezzel kapcsolatban, és esetleg hátha van valakinek jobb . . . ami még tetszik is Vagy elmondja, hogy az én elképzelésem szerinte miért nem jó.Nem túl nagy a szoba ahol hallgatózni fogok, kb 18nm. Egy nagyobb méretű polcsugárzóban gondolkodom - nagyjából 22 literes - ami bass reflex rendszerű, kétutas doboz lenne. Fali konzol-ra lenne helyezve, így közel kerülne a falhoz, ebből kifolyólag arra gondoltam, hogy a reflexcső nyílása a hangfal tetején lenne. Sajnos nem nagyon találtam erről irodalmat. Ezzel kapcsolatosan esetleg valakinek valami tapasztalata?
Sarokba, netán két fal és plafon háromszögbe nem tudod tenni?
![]() Az amúgy is lakberendezési szempontból "holt tér", meg ha magadnak csinálod saját kivitelezésben, akkor bárki bármit mondhat, basszusban viszont sokat nyerhetsz vele.
Sajnos nem. 3,6x5,2m-es a szoba, a rövid falak sarkaiba abszolút nem jó, a hosszú fal sarkaiba lenne hely, de akkor túl távol lenne egymástól, illetve ahol ülök, az sem középen van. Vannak itt kompromisszumok
![]() De így, hogy falra lesz tolva, legalább a Baffle Step kompenzációval nem kell külön foglalkozni.
Nekem szerény véleményem ha nem pont középen vagyok.
Akkor monoba hajtom a 2 hangsugárzót akkor mindegy hogy hol vagyok az adot helységbe úgy is egyformán hallom.
De arra nem a balance potmétert találták ki?
Egyébként autóban sem középen ülsz, ott is átkapcsolod monóra?
Balance potival az egyik oldalt halkitod.
Hát bizony a csillapítatlan helység tud ilyen csodákat. Nem beszélve a frekvenciasáv egyéb átviteli torzulásairól...
Azért kicsit komolyabb rendszert szeretnék összerakni, minthogy mono-ban hallgassam. Jó lenne ha a térben egy kicsit el tudnám helyezni a hangszereket. Főleg jazz és hasonló műfajokban kellene egy olyan hangzást elérni, amire azt lehet mondani, hogy kicsit már érzem a hangszerek/előadók közelségét.
Egyértelmű, azért írtam...
A hozzászólás módosítva: Szept 21, 2024
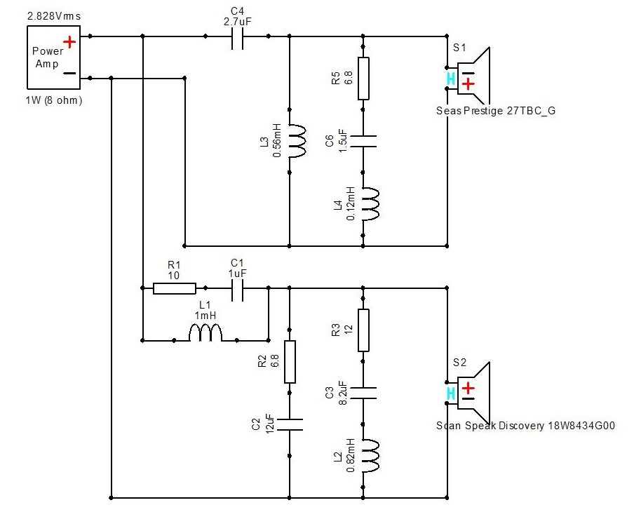
A hangszórók a következők lesznek:
- mélyközép: ScanSpeak 18W8434G00 - magas: Seas Prestige 27TBC_G A doboz MDF lesz, mint ahogy írtam korábban kb 22literes nettó térfogattal. Ennek a külső méretei az alábbiak szerint alakulnak: - szélesség: 23cm - magasság: 45cm - mélység: 35cm A két oldalsó fal úgy fog összeállni, hogy kér réteg MDF lap között egy átlag 6mm-es homokréteg lesz. Azért átlag, mert az MDF-be véletlenszerű távolságba, véletlenszerű mélységű nútok lesznek marva, így a homok eloszlása nem lesz egyenletes, ami az elméletem szerint jótékony hatással lesz a dobozrezonanciára. A doboz belsejében lesz még merevítés is, nagyjából félúton, vízszintesen, különböző méretű kör alakú áttörésekkel. A belső csillapításra az oldalfalakon 8mm vastag csillapítófilc, illetve lazán némi poliészter. A doboz front lapja kicsit vastagabb lesz 54mm, szintén MDF.
Ha már így beavatsz bennünket, mondhatnád miért ezeket a sugárzókat választottad, hogyan számoltad ki a doboz méreteket (esetleg melyik programmal) Milyen hangváltóban gondolkozol, ugye az egyik 8 ohmos a másik 6, 89 meg 92 decibel, lesz mit összehozni. Ennyi pénzért ennek olyan doboznak kell lennie, aminek a kihasználásához egy ideális méretű, (ne adj isten süketszoba) kellene. És ugye mi lesz az aktív hangrendszer (lejátszó, erősítő) Köszi!
A mélyközepeket már jó néhány évvel ezelőtt megvettem, csak kicsit megcsúsztam ezzel a projektel (is). Akkor több hangszóró paramétereit - amik elérhetőek voltak, és viszonylag könnyen beszerezhetőek - vizsgálva, WinISD szoftverrel szimulálva keresgéltem, és végül ez a ScanSpeak és a Seas CA18RLY maradt, utóbbi kicsit drágább volt, a pénztárca meg akkor szűk, ezért lett végül ez a mélyközép. Qts alapján mindenféleképp egy olyan hangszóró kellett, ami ebben a dobozméretbe, reflexcsöves hangolással megfelelő lehet, tehát maximum Qts=0,5 jöhettet szóba.
A magas hsz-t pedig nemrég rendeltem meg, igazából kíváncsiságból, selyem dóm-ot már használtam/hallottam, de most érdekel, hogy ezzel az alumínium-al milyen lesz a hangja a doboznak. Mivel még mérni nem tudtam - lévén, hogy a magas hsz nem is érkezett még meg - a hangváltót csak a gyári görbék alapján tudtam szimulálni. Ehhez FPGraph Tracer programmal legeneráltam az .frq és .zma file-okat, majd XSim szoftware-el terveztem a váltót. A váltóhoz kiinduláskor segítségemre volt Troels Gravesen oldala, aki ezzel a mélyközéppel épített már hangfalat, csak más magassal. Így a mélyközép szűrője kapcsolástechnikailag ugyanaz, de módosítani kellett az értékeken. A magas szekcióban pedig szintén egy másodrendű felüláteresztő szűrő van, egy notch szűrővel kiegészítve, ugyanis a magas +3dB-el jelszintjét úgy kellett csökkenteni, hogy az csak 3-10kHz-es tartományban szívjon, mert e fölött már a magas hsz jelszintje eléggé beesik, arra már nem szerettem volna, hogy hatása legyen. Első körben ezzel a passzív váltóval lesz a rendszer összerakva, de a hangváltó nem kerül a dobozba, ugyanis a terveim között szerepel, hogy majd aktív váltóval is kipróbálom. Ehhez van 2db 2 csatornás Hiraga 20W-os végfokom. A forrás jelenleg PC.
Amikor az utolsó buli valóban nagy durranás volt...
Feltámasztás előtti Beovox S45-2 feltárás, hogy mit is vettünk pontosan...
Csak egy ajánlat a régi tapasztalataim alapján...
Anno "valamiért" az ilyen hangfalakat a látható módon kábelezték. Saját tapasztalatom volt VIDI hangfalaknál, hogy a minőségi kábelezéssel mennyire jobban szóltak. És persze nem árt, ha a végfoktól a hangszórókig egyfajta jó kábel fut, beleértve a hangváltót is (panellel együtt).
Sziasztok!
A képen látható ládát hogy hangolják. Mivelszámolják ki hogy hol szól. |
Bejelentkezés
Hirdetés |














