Fórum témák
» Több friss téma |
Sziasztok!
Van egy kis erősítő panelem, amiben egy tda7057aq ic van, de semmit nem csinál, valószínű rossz, azért is lett kiszedve a monitorból, amihez tartozott. A sztenderd kapcsolásba van valami kicsit erősebb ilyen lábkiosztású ic, amit be tudok építeni helyette? Ha pár kondit kell esetleg cserélni, csak, akkor inkább olyat rendelnék bele.
Szia! A TDA7057 nem ehhez a topichoz tartozik. Az egy feszültségvezérelt erősítésű kétcsatornás IC. Ha rossz, az akkor a kimenetek nincsenek féltápon, mivel a csatornák hídkapcsolásúak. Meg kell mérned, hogy az 1 és 7 lábakon kap-e egyáltalán pár voltnyi vezérlő feszültséget, mert ennek hiányában néma marad. Használok TDA7075-öt és meg vagyok vele elégedve. Nem tudok helyettesítőről, de szerintem nem is szükséges ezt a jó kis IC-t leváltani.
Nekem TDA meg erősítő, azt hittem, hasonló a kettő.
Az 1 és 7 lábon valami 12V körüli értéknek kéne lennie?
Az erősítésszabályzó feszültség 0,4-1,2 V között hatásos.
Köszönöm, a rövidítések! Összekevertem a vcc-vel!
Sziasztok,
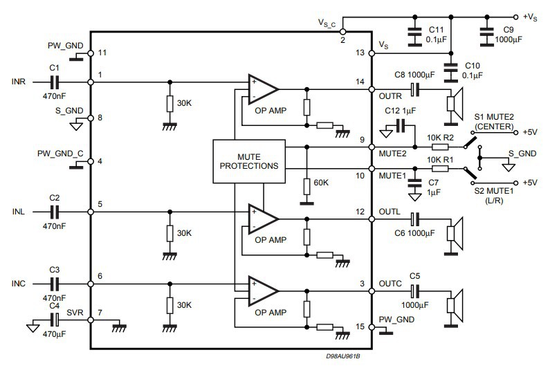
Van egy TDA7497 típusú erősítő, ami egy Sony tévéből származik. Csatoltam az adatlapjából az ajánlott kapcsolást. Mikor nincs némítás, ha a 10-es láb 5V-ot kap, vagy amikor le van kötve a földre? (most nem kap 5V-ot) Azért kérdezem, mert egyrészt nem tudom , és mert ha megkapja a tápfeszültséget, akkor nem kapcsol be egyből. Kb. 20 másodperc mire lesz hang, de az is recseg, nem tiszta, és utána fokozatosan tisztul ki.
Sziasztok!
Volna egy technikai jellegű kérdésem TDA7294 ic adatlapba nem lelem hogy hány voltól kezd el torzítani? Hány volt kel a bemenetére hogy torzítson. +-38 voltról hajtom. Mert ezt szeretném el kerülni.
Szia! Az adatlap 5. és 7. ábrája a mérvadó.
A konkrét válaszhoz ismerni kéne milyen mértékű torzítást tartasz még elfogadhatónak, esetleg a clippelésre gondolsz ami a kimenő szinusz jel tetejének vágását jelenti. Ismernünk kéne mekkora erősítésre állítottad az áramkör visszacsatolását. Az adatlapi alkatrészekkel 22680/680=33,35. Ismernünk kéne milyen impedanciájú hangsugárzóval terheled, mert ebből számolható a maradékfeszültség, azaz a tápfeszültség és a maximális jel-amplitúdó különbözete. Torzítást okozhat az IC áramkorlátjának, vagy termikus védelmének aktiválódása. Szerintem clip-indikátorra van szükséged, amit megtalálsz a rajzaim között. Ha a torzítást okozó legnagyobb bementi jelre vagy kíváncsi azt legegyszerűbb, ha megméred, mert mint fentebb láthattad számos tényező függvénye, az alkatrészek gyártási szórásán keresztül a hangsugárzó impedancia menetén át egészen a hűtés hatékonyságáig. A hozzászólás módosítva: Jan 13, 2024
Adatlapi alkatrészekkel van megépítve.
8ohm -os hangszóró van rajta. Bemeneti jel nagyságára gondoltam.
Úgy az adatlap, mint az általam korábban feltett tapasztalati képlet alapján 720 mV.
Ezt a bemeneti érzékenység adatot mire szeretnéd felhasználni?
Akkor azért tudom ki vezérelni a keverővel.
Múltkorába ki kapcsoltam a keverőn a kivezérlés jelzőt és szoktam nézni az erősítőkön levőt de az egyik erősítőmön nincs hát sikerült torzításba vinem.
Talán elkerülte a figyelmed Reloop ajánlása: "clip-indikátorra van szükséged".
Ez néhány alkatrész, akár utólag is beépíthető. Felvillan (vagy akár folyamatosan világít) ha kimeneti feszültség megközelíti a tápfeszültséget (azaz túlvezérlés történik). Tda 7294 egytápos hídSziasztok! Elsősorban Relooptól,és Alkotótól kérdezném mert nem akarom mind a600 oldalt végiglapozni, hogy a V1.1 tda7294 híd egytápos clip jelzéssel ellátott Reloop-Alkotó panel terv verziókatt hol találom?Azt hiszem egyben volt a szimmetrikus tápegységet igénylő Reloop verzióval, rövid összefoglalóval leírva, rajzzal paneltervvel minden fontosabb jellemző leírással,mindegyikből van egy egy példány... Ezeket szeretném most éleszteni meg amelyik félbe maradt tovább építeni. Tápegységből az egytápos verziónál ugyanazok a feltételek mint a szimmetrikus verziónál,hogy az AC~18-28V ig jó ha emlékeim nem csalnak.. A clip jelzéshez kell külön előtétellenállás, meg egy tranzisztor ami nyitogatja a ledet számolt max tápfeszig,vagy tartalmazza a terv? Köszönöm előre is a segítséget.
Még egy kérdés az egy táp telepes híd megoldással, az AC 38V egyenirányítás előtt jól látom? Pont van egy AC 34V ~ szimmetrikus trafóm... Azzal táplálhatom? Ha 2 panelt hajtok vele, akkor nem vesznek össze a szekunder középen ha a tápközéphez képest ugyanazzal a trafóval HOZOK létre külön egyenirányítást pufferelést és úgy táplálom meg A 2 panelt ugyanarról a transzformátorról?
Ha jól értelek, akkor 2x34 VAC transzformátorod van és a megcsapolásnál nem tudod szétválasztani a szekundereket. Erre sajnos nem köthetsz két külön tápos erősítőt, mert a két bementi testpont között közel 50 V egyenfeszültség fog kialakulni.
Vagy megkísérled a két szekunder tekercset szétválasztani egymástól, vagy kétutasan egyenirányítasz és ugyan arra a tápra kötöd mindkét csatornát. Ez utóbbit már próbáltam és működő képes.
Méricskéltem egyet,meg előszedtem a szóban forgó trafót úgy emlékeztem nem lehet szétválasztani a megcsapolásnál,szerintem tévedek, mert a piros vezetékhez képest amit mutatok 68V ~ feszültséget mérek,de ha az átkötés bármelyik végéhez képest mérem, akkor 34-34v ~ feszültséget kapok,tehát jó eséllyel az átkötés maga a 2 tekercs sorban,azaz instant szétválasztható,akkor viszont használható,már csak mérni kell...
Tévedtem az a trafó testelése a jobb szélső vezeték,nos így akkor a "közép" a fekete vezeték ott 2 vezeték van összesodorva de hozzáférhető az az tudom majdnem bontás nélkül is szétválasztani a 2 külön szekundert.
Így lesz 2 külön 34 v ac feszültségem elviekben... Valami Bando márka de a sorszám lekopott a trafóról, annó 550W ot írtam rá amikor kiheréltem valami hifi cuccból,de súly van azt érzem becsülettel kb 4 kg... A hozzászólás módosítva: Nov 8, 2024
Köszönöm, a tápfeszültség szempontjából mi a felső határ?
Ezen az ábrán láthatod, ha rákattintasz.
Híd kapcsolásnál a terhelő impedancia fele esik egy IC-re.
Igen tisztában vagyok hogy ilyenkor egy egy ic 4-4 ohmot lát ha 8 ohmos hangsugárzót kötünk rá.
Nekem nem ez a kérdés,mert a rajzon AC 38V van. Az szerint a rajz szerint ültetem be a te paneltervedbe az alkatrészeket amit alkotó rendbeszedett.Ezért kérdeztem csak. A hozzászólás módosítva: Nov 9, 2024
Alkotó rajzán 50 VAC-t látok. Más rajzot nézünk?
Egyébként a rendelkezésedre álló 34 VAC is megfelel a kapcsolás számára.
Tudom,csak van egy toroidom közben bányásztam,(találtam egyet szekrényben) (szimpla) amit akkora feszültségre tekerek amekkorára akarok. Hát passzolom de ha ez alapján ültettem be akkor tüzetesebben megnézem a lábakra mi hová megyen... Meg ugye szimpla táp de van a 2 kijárat a +- és külön feltüntetve egy gnd.. Tehát azt nem vágom mi...
A hozzászólás módosítva: Nov 9, 2024
A korláton belül széles határok között táplálhatjuk az alkatrészek változtatása nélkül.
Még annyi hogy a nyákterven ahol a pozíciók vannak van egy jelföld és bejárat, van a tápegység +-, és a 2 kijárata az icnek ahová a hangszórót kötjük. De ezen kívül jelölve van egy plusz táp? gnd is.. Ezt nem tudom hová tenni..
A hozzászólás módosítva: Nov 9, 2024
Erre Alkotó tudhatja a választ. Lehet mérőpont, vagy így képes fogadni a szimmetrikus tápot.
Ha magadnak tekered a trafót, akkor nem kell egytáposra építened, T2, T3 kimarad a kapcsolásból. |
Bejelentkezés
Hirdetés |




, és mert ha megkapja a tápfeszültséget, akkor nem kapcsol be egyből. Kb. 20 másodperc mire lesz hang, de az is recseg, nem tiszta, és utána fokozatosan tisztul ki. 













