Fórum témák
» Több friss téma |
Sziasztok 32vDc + - elég ennek az ic-nek?Ha nagyon feltekerem a hangerőt 30voltra esik le a tápfesz.
Szia! Már ±16 V-ról működik. Inkább dicsekvésnek hangzik, hogy csak 2 V-ot esik a táp teljes terhelésnél
Szia!
Sztereó üzemmódban a sajátomba 300 W 2 x24 V trafót építettem be. A tápteljesítményt nézném meg. Ha jól emlékszem oldalankét 5A vesz fel max. teljesítményem palp
Szia nincs padlóra feltekerve,csak amit a2db hangsugárzó megenged (60w) kb.2db panel szól egyszerre.500wattos a trafó és a kondik csak 4x2200uf.Ez a szerelős pufferem.14vAc mérek zene közben a kimeneten.
A hozzászólás módosítva: Jan 22, 2023
Sziasztok!
Készítek egy kis méretű kompakt mono-block kialakítású erősítőt TDA7294 alapokon. Terveztem egy 10x10 centis panelt hozzá Alkotó és Reloop mester munkái alapján. Arra szeretnék kérni egy szakavatott kollégát, hogy nézze át nekem ezt a panelt, hogy nem-e kötöttem el valamit vagy esetleg az alkatrészek értékei megfelelőek-e. A trafó 2x15V 1.5A tápáganként. Előre is köszönöm a fáradozást.
Szia! Örömmel látom az aktivitásod! Pár igazítás nem ártana. Lerajzolom hogyan készíteném el, kis türelmedet kérem...
Köszi. Valahogy éreztem, hogy lenne még mit faragni rajta. Amúgy ezek a méretű alkatrészek már itt vannak a project dobozban és egy kicsit ládafia is volt, már nem nagyon szeretnék változtatni pl a pufferek értékein. Habár azt is láttam, hogy az 1000µF helyett elég lenne a 100 is...Felteszem a .lay fájlt is, mert azt könnyebb módosítani mint rajzolni valamit.
Csatolom a .lay fájlt mert lemaradt.
Rendben, megigazítom.
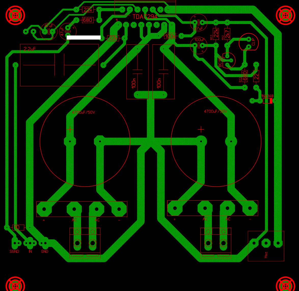
Kicsit bővebben írok a javasolt módosításokról, hátha másnak is hasznára válik. Egyik probléma, a TDA7294 eleddig teljesen nem tisztázott okból, elpusztul ha az egyik oldali táp kimarad. Nem megnyugtató a dupla szekunder oldali biztosíték, mert akár a pufferek kezdeti töltőáramától is kimarjulhat a bizti és akkor oda az IC és a hangszóró is tönkre mehet egy füst alatt, ha nincs előtte DC védelem. Három eljárást ajánlok a kiküszöbölésére: - csak a trafó primer előtt legyen biztosíték - marad a szekunder ágakban a soros biztosíték, de a szekunderek legyenek középen megcsapoltra kötve és használj egy Graetz-et. Az egyik szekunderrel soros biztosíték kiolvadása esetén még szimmetrikus marad a táp, a gyakorlatban a másik is kiolvad ilyenkor pillanatokon belül. - ha szívügyed a tápoldalak független biztosítása, akkor az a pufferek mögé kerüljön, így nem érinti őket a bekapcsolási tranziens okozta kifárasztás. A várható ±20 V-os táp és 4 Ω hangszóró esetén 2-2,5 A-est ajánlok. Tápszűrés: - a 4700 µF kondik és a TDA közötti alacsony huzalellenállás miatt (jó közel vannak), a C6, C8 1000 µF felesleges. - a C10 puffer negatív lábát megkerüli az egyenirányított áram, az a bekötő fólia szakasz lerontja a kondi ESR-jét. Úgy kell kialakítsuk mint C9 pozitív lábnál! - nem igényel módosítást, de fontosnak tartom megjegyezni, törekedni kell a TDA7294 13 és 15 lábára kötött 100 nF-os kondik a lehető legközelebb essenek az IC lábaihoz. Clip: A csatolt - közben okafogyottá vált - terven feltüntettem a javasolt ellenállás értékeket. A clip áramkört távolabb vinném a bemenettől mert gerjedést okozhat. Praktikus lenne a negatív táp vezetősávja melletti elhelyezés. NYÁK-kialakítás: Látom az E_2 tervet vetted alapul. Azt a többcsatornás (sztereó, 2.1, 5.1) közös tápos erősítő számára dolgoztam ki. Esetedben az Egyszerű néven futó változat elegendő. Az általad készített terven a C3 (feszültségutánhúzó) kondenzátorra menő vezetősávok olyan szélesek, hogy túlnyúlnak az IC hátlapján. Ez akkor gond, ha a borda beér a NYÁK alá. Szerk.: a nagyobb alkatrészek elhelyezésénél arra is kell ügyelnünk, hogy az IC felfogató csavar elérhető legyen a szerszámmal. A PS_10x10 lay-t elkezdem igazgatni. Amúgy hány Ohm-mal fogod terhelni és mekkora bementi érzékenységet vársz el az erősítőtől? A hozzászólás módosítva: Feb 2, 2023
A terhelés és a bemeneti érzékenyég széles skálán mozogna. Átvitel méregetéshez szeretném elsődlegesen, meg teszteléshez. Azét kell duplatápos AB osztályú erősítő mert a jelenlegi szimplatápos erősítő kimenetén soros csatoló kondi van. Ez miatt a rákapcsolt hangszórótól függően változik a frekvencia és fázis átvitele.
Ez fontos információ, bár magamtól is rájöhettem volna, hiszen Neked köszönhetem hogy megismertettél az Arta-val.
A kimenetre kell majd egy Zobel-tag és feljebb kell húzni a bemeneti és a visszacsatoló kondik kapacitását. Ezeket felteszem a lay-ra. A hűtőborda beér majd a NYÁK alá?
Nem ér be alá. Úgy terveztem, hogy 0.5-1mm hézag lenne a PCB és borda között, de ezt benéztem.
Jópár éve nem foglalkoztam már ezzel a témával és úgy gondoltam, hogy egy kicsit leporolom.
Idő hiányában csak a pufferek környezetét igazítottam meg.
Belátásodra bízom átrakod-e a clip-et a másik oldalra. Az értékek innen leolvashatók. Az általam berajzolt BC546-ot ne vedd figyelembe, már a hibás lábkiosztás miatt sem. Biztosítékot csak a trafó elé tennék, pár száz mA lomha megfelel amit a bekapcsolás még éppen nem nyír el. A Zobel-nek az adatlap 2,7 Ω + 100 nF-ot ajánl, nekem 10 Ω-mal is megy, viszont nélküle kerreg a nagy induktivitású hangszóró ilyen alacsony tápfeszültségnél. A terveden szereplő R1, R2 legyen 22k a 33k helyett! Így is kijön 350 mV érzékenységre. Kisebb lesz a zaj és a zavarérzékenység. Még pár változtatni való: C1 minimum 2u2, C2 minimum 47 µF (lehet dupla 33 µF is ha a fiókod úgy adja ki), R6 100k az alacsony tápfeszültség miatt. A Mute funkciót kihagynám, bármely kötözgetést legjobb áramtalanított erősítőnél végezni. R5 standby vezérlő elhagyható, a 9-es láb mehet közvetlenül a pozitív tápra.
Köszönöm a fáradozást! Jelentkezem ha átrajzoltam.
Nem ragaszkodom a biztosítékokhoz a szekunder tápágakban. Kivettem a őket mert nem szeretnék kinyírni egy hangszórót sem. Abból a megfontolásból kerültek be amúgy, hogy ott mérhettem volna áramfelvételt tápáganként vagy akár 22 Ohmos ellenállásokat bekötve biztonságosan éleszthettem volna. De végülis ez nem egy B5 vagy VF4. A trafó primerében lesz egy 400mA-es. Az 1000µF-es kondikat elhagytam. 2x4700µF elég lesz és tényleg elég közel vannak az IC-hez. A 2db 100nF kondit elfordítottam és így sikerült jó közelre tenni az IC lábaihoz.Az IC kihúztam a panel szélére , hogy a ne lógjanak a vezetősávok a hűtőborda alá. A CLIP áramkör átkerült a másik oldalra. A két puffer között elég hely van, hogy a középső csavart meg tudjam húzni. Úgy látom, hogy a hevederes megoldás jobban működik, de szerintem azzal sem lesz baj. A zobel tag még nincs rátervezve és szerintem csak kapcsolhatóan lesz beépítve. Mekkora teljesítményű ellenállás kell oda amúgy? A kondit a bemeneten lecseréltem. Találtam egy jóó kis (rus) 2.2µF axiális kondit, és oda is fért.
. Olyan szintre került, hogy már meg merem mutatni. Megtennéd, hogy átbézed megint?
Jó az elrendezés!
A bal felső sarokban a 680 Ω-os ellenállását az IC 2-es lábára kellene kötnöd! Elforgatod 90°-kal úgy ki is adja. Ugyan ott a 47 µF túl közel lesz a bordához. A cilp R12-re 2k7 értéket számoltam. Ha 2k2-t szeretnél beépíteni, akkor R13-at vedd kisebbre, mondjuk 680 Ω-ra. A TDA7294 maradékfeszültség kezelése ezt kívánja meg. R11-nek kicsit sok a 47k, 18k-t ajánlottam, de 22k is megfelel. A BC182 forrszemei és a vezetősáv közötti hézag keskenynek néz ki. SOT25 makrót, vagy keskenyebb vezetősávot választanék. A táp, hangszóró, hangszórótest kivételével 0,6-os sávok is elegendők. Mondjuk a keskeny hézag vasalásos NYÁK-készítésnél számít.
Köszönöm a segítséget meg az instrukciókat. Akkor ezzel a verzióval megyek. A zobel-hez elég lesz 1W-os ellenállás?
Ha összeállt akkor megmutatom a végeredményt.
Úgy nézem minden a helyén.
Zobel-tag ellenállásnak elég az 1 W-os.
Végül megszületett, de valami gáz van vele. Az IC fűt rendesen és a kimeneten DC 4V mérek. A clip led félfényesen világít.
A panelt átnéztem nincs-e valami összeforrasztva... Mit nézzek/mérjek meg?
A mellékelt ábrán fehérrel jelöltem egy hiányzó vezető sávot. Sajnos nem tűnt fel átnézéskor.
Na most már OK. Köszi a segítséget.
Bekapcsolásnál felvillan a LED és utána ha rámérek a kimenetre akkor ~0.04V-ot mérek. Teszek rá hangszórót meg van teljesítmény ellenállásom megnézem mennyire stabil, meg hogy hol kezd négyszögletesedni a szinusz. A doboz tervek már kész vannak de ilyen hidegben még nem szeretek barkácsolni.
A klip LED felvillanás a normál működés velejárója.
Dobozolás előtt próbáld ki a trafó helyét és pozícióját, hogyan szórja meg kevésbé a panelt, a potit és a bementi csatlakozót.
Sziasztok!
Van 2db TDA7294 panelom és szeretném egy dióda hídról hajtani a 2 panelt ahogy a rajzon van. Használhatom így vagy 2 dióda hidat használjak mind a 2 panelnak külön.
Sziasztok!
Bevezetésként: teljesen meg vagyok elégedve a műhely erősítővel, igaz, nem az "óriás" toroidról hajtom, de így sem rossz. Ebből adódnak kérdéseim, mert van egy "felesleges" ~1400W toroidom... Kérdésem a következő (kettő is lesz, így belegondolva): mennyire melegszik a 7294 hídba kötve, ha 4 Ohmosak a hangfalak? A táp ~38V +- egyenirányítás és szűrés után. Másik kérdésem: melyik panelterv alapján érdemes építkezni? Melyik a leginkább "bevált" terv, a tapasztalatok szerint? Ami még felmerült bennem: mennyire érdemes "hifis"(jobb ellenállások 1% tűréssel, jobb kondik(kemet, nichicon pl az 1000µF helyére, többi kondik helyett pl wima mkp, mks stb esetleg javít-e a hangon stb stb)) alkatrészekből építkezni? Nem szól rosszul így sem, de a műhelyes erősítőből a tapasztalatom az, hogy csak egy kis "fűszert" (tápoldalankét 23000µF kemet+nichicon(ez volt felesleges itthon...)) belevive a dolgokba, nem olyan rossz az eredmény, nem tudom, hogy "sima mezei" alkatrészekkel is hozná-e ezt a szintet, azért nem vennék, hogy kipróbáljam. Igazábból az a cél, hogy a nagy toroidból lehetne építenem egy házibulis erősítőt, amivel lehet boldogítani a népet és a szomszédokat is. Kisebb kertipartis hangfalaim vannak(150/300W, 8Ohm) erősítőm nincs csak hozzá. Tudom, használjak dzsíbíelt, mert abban van blútút is, de nem az én világom és arra hogy a pélóban tudjuk rákötni a keverőt, pl... Azt is tudom, hogy vannak pa kína erősítők olcsóért, de szerintem a d osztályt kihagynám életemből pa szinten (hifiben használok d osztályt is, igaz, nem fő rendszerben, de az más kategória....)Tisztába vagyok vele, hogy egy tranzisztorossal több lehetőségem van, de ezzel az ic-s megoldással helytakarékosabban tudok nem kis teljesítményt elérni, pláne hídban. Köszönöm az észrevételeket.
+/-38v-ról mocsokul fog melegedni "Fölöslegesen".
Annyira nem jó ic őkelme hogy megérdemelné a minőségi alkatrészeket. Sajnos mostanában ráadásul rengeteg hamis példány kering a piacon így meg rizikós sajnos. Inkább elgondolkodnék helyedben valami jobb végfokon akár tranzisztorosban is találsz jókat. +/-38-ból már 100watt körül ki lehet préselgetni hidalva meg a dupláját simán ha ez még sztereóban is kell akkor is olyan 400Watt körül lessz. Mondjuk 400Wattra egy 1400-as toroid kicsit ágyúval verébre kategória de persze mindenki maga tudja. Mondjuk én a 7294-et elvetném és valami tranzisztoros több végtranyós végfokot építenék bele esetleg kapásból 4-et hidalási lehetőséggel.
Szia! Ha 4 Ω-mal terheled a hidat az egyenértékű a szóló erősítő 2 Ω-os terhelésével. Az IC-nek a hővédelme és az áramkorlátozója végtelenül ki lesz ezáltal feszítve. Korlátozásig hajtva elképesztően melegszik. Kipróbáltam és olyannyira nem vált be, hogy bontás lett a vége.
8 Ω-mal tűrhetően muzsikál, az egyszerű változat részletei itt és itt. Számtalan megépített változat során egyszer sem tapasztaltam, hogy megbecsülte volna a TDA7294 kapcsolás a nívósabb passzív alkatrészeket. Ami bevált: a 100 uF, 100 nF tápszűrés a lehető legközelebb legyen az IC lábához és alacsony belső ellenállású testre hidegítsenek, közös tápos többcsatornás erősítőnél a jel és a teljesítményföld legyenek szétválasztva, a hídkapcsolás menjen fázisfordítóról, a jelforrás kimeneti impedanciája legyen minél alacsonyabb (100 Ω körül), Zobel-tag a kimeneten. A fázisfordítós hídra kötött erősítő modul nálam ilyen NYÁK-on és megépítve. Az 1400 W-os toroid értelmetlenül nagy erre a feladatra.
Hát jó, akkor nem építek nagy toroiddal ilyen erősítőt.
![]() Van egy marék 7293 és 7294 ic-m mousertől és farnelltől, akkor csak építek még egy sztereót belőle ki a "birtokra" és elkezdek keresgetni valami tranzisztoros megoldást. Köszönöm az észrevételeket!
Szia Relop!Ma készültem el a 7 csatornás Tda7294 végfokozat amiben segítettél, és mindent nagyon köszönök neked!!!
A segítségem eltörpül a belefektetett rengeteg munkád mellett.
Szia! Gratulálok, nagyon jól néz ki! Látszik, hogy pénzt, időt, fektettél az erősítőbe. Sok boldog percet, órát kívánok a hallgatások során!
|
Bejelentkezés
Hirdetés |


















Kisebb kertipartis hangfalaim vannak(150/300W, 8Ohm) erősítőm nincs csak hozzá. Tudom, használjak dzsíbíelt, mert abban van blútút is, de nem az én világom és arra hogy a pélóban tudjuk rákötni a keverőt, pl... 








