Fórum témák
» Több friss téma |
Fórum » VF2 végerősítő
Conductor kicsit újragondolvaSziasztok,egy ismerősöm a két polc hangsugárzóját szeretné kiegészíteni egy kis subwooferrel. A dobozt Ő intézi, engem pedig megkért, hogy egy kis erősítőt dobjak neki össze. Nincs szükség nagy teljesítményre, egy Cambridge Audio házimozi erősítő SW Pre out-járól venné le a jelet, a felülvágó szűrő vágási frekvenciája és a kimenő jelszint beállítható ott, így igazából egy tápra, végfokra van csak szükség, illetve egy kis védelemmel - kimeneti DC védelem és koppanásgátló - kiegészítve. Arra gondoltam egy "Conductor" elég is lehetne, aminek a végére IRFP240/9240-et raknék. Valamint a cél még az volt, hogy a PCB - amin rajta lennének az egyenirányító diódák, pufferkondik és a hangfalvédelemmel - ráférjen a hűtőbordára, ami 10x14cm-es (és ha 10x10cm-en belül maradok, akkor még a legyártatása is kedvezően alakul )Ennek érdekében egy része az alkatrészeknek SMD lett, ami került a Top és Bottom oldalra is. A meghajtó tranzisztorok is így PZTA42/92 lett. A hangfalvédelmet pedig uPC1237-el oldottam meg. A hozzászólás módosítva: Nov 21, 2024
Szia! Drukkolok, hogy ne legyen brummos. A jel és az AC bemenet szokatlanul közel van egymáshoz, valamint a jeltestnek az R10 testhez közvetlen vezetősávval kéne kapcsolódnia.
Köszi az észrevételt, meglátjuk majd
Vagyis meghalljuk . . . de remélem nem a brummot. Gerjedés, gyorsabb OPA-valSziasztok!Megépítettem én is a végfokot és elég szépen muzsikál. Viszont nemrég elkezdtem méregetni és kiderült, hogy van egy kb 5Mhz-es gerjedése a Sparkos OPÁk-kal. Ez a DC offset-et is elvitte, amit a védelem jelzett is. Elkezdtem cserélgetni az OPÁkat és TL071-el nincs gerjedés. uA741-el is próbáltam, azért azzal nem az igazi Még annyi érdekesség van, hogy ha pl a szkóp GND-jét csatlakoztatom, akkor nő az offset/gerjedés, így gyanítom a GND körről szed fel valamit.Kérdésem az lenne hogy mi okozhatja az OPA gerjedését? Csatoltam a kapcsolást és a nyáktervet. (Sajnos nagyon kevesen töltik fel a nyáktervet eredeti/editálható formában, ezért esett erre a választásom. Köszönet a feltöltőnek!) Bekarikáztam 2 helyet a rajzon, amire gyanakszom... Pl az "eredeti" VF2-es terven leválasztó kondi meg a GND-re, ill az OPA 3-as lába is direktbe megy a VCS ellenállásra. Volt valakinek ilyen, problémája? A hozzászólás módosítva: Feb 24, 2025
Ezt írod: "Sajnos nagyon kevesen töltik fel a nyáktervet eredeti/editálható formában, ..."
Ennek az lehet az oka, hogy aki a tervet készítette, az abban a formában látja jónak. Persze ilyenkor mindjárt születnek ellenérvek (nekem nem akkora az ellenállásom, más méretű panel fér csak el, rá akarom tenni a saját logóm, és még jónéhány). De ezek egyike sem megfontolandó felvetés. Az NE5534 műveleti erősítőt javaslom. Én nem olyan régen rajzoltam ezt, és sokkal korábban az elődjét. A később készült tervhez tudok adni panelt. A hozzászólás módosítva: Feb 24, 2025
Szia! Megpróbálhatsz egy-egy pár száz nanós kondit a forrasztási oldalra a táp és test bekötési pontok közé. Van amikor a Zobel-tag segít (10 Ω - 100 nF).
Köszi a gyors választ.
Sajnos ha jól tévedek az NE5534-ből már csak smd-t lehet kapni eredetiben, azt is inkább a gyártótól nagy tételben TL071-em még a 90-es évekből való, talán akkor még nem volt ekkora hamisítási láz... ki tudja... 5534-ből csak hamis van nekem(a linkelt oldalról) (meg vettem pár friss 071, 072-t, más forrásból, ami szintén hamis).A pdf/jpg nyáktervvel más gondjaim akadnak, nem a szerkesztésen van a hangsúly. Nem tudok gerber fájlokat generálni belőlük. A csatolt verzióból már van pár darabom, egy hazai küldemény árán, az kitart egy darabig.
A visszacsatolásban van egy 56 pF-os kondi. Ezt csökkentsd le 22..33 pF-ra.
Vagy próbálj egy 150pF, 100 ohmos ellenállást sorbakötni és a FET-ek gate-source közé bekötni. Persze mind a kettőnek, külön. Ha így sem megy, akkor próbálj a kimenetre tenni egy 2...5uH tekercs és 1 ohm párhuzamos kötését. Ezen keresztül tedd rá a terhelést. Sajnos, az a baj, hogy az ilyen kapcsolások akkor működnek igazán jól, ha az opamp gyors. Ekkor persze sokkal gerjedékenyebb az egész. Az említett R_L kör nélkül nem is tudtam kompenzálni még szimulátorban sem. Ha a végfok kap egy kis kapacitív terhelést, nagyon könnyen begerjed. Ez ellen jó az L-R kör. Persze a dolog hátulütője, hogy a tekercs ohmos ellenállásával megnő a végfok belső ellenállása, vagyis lecsökken a damping faktor. Ha az opamp nem elég gyors, akkor az lehet, hogy 10Hz-en van 140dB nyilthurkú erősítése, de ez 20 kHz-en csak mondjuk már 40dB. Emiatt a torzítás jelentősen megnő. TL071-gyel 20kHz-en a THD 0,3% körül van, míg 1kHz körül nem nehéz elérni a 0,00x % sem. Tehát olyan opamp kell, aminek a GBP minél nagyobb. Ezekhez nem ártana a végtranyókat a földelt bázisúakkal együtt alacsonyabb tápfeszről járatni, nehogy baj legyen. Az eleje persze kapja meg az 50V-ot. A hozzászólás módosítva: Feb 24, 2025
Elnézést a sokak számára biztosan nyilvánvaló kérdésekért, de nekem bőven vannak elméletből hiányosságaim.
Az 5534 adatlapján nem találtam GBP-t. Hogyan lehet erre következtetni, ha nincs megadva? Melyik paraméter mutatja meg milyen gyors egy OPA? A hozzászólás módosítva: Feb 24, 2025
10Mhz-et ír az adatlap. Csatolt képen pedig ahogyan kinéz az erősítése@freki 2 tárgyalt OPA-nak. A 071 nem csoda, hogy nem gerjed...
A hozzászólás módosítva: Feb 24, 2025
Az egységnyi erősítés sávszélessége, meg a kimeneten a feszültségemelkedési meredekség elég jól öszehasonlítható adatok az erősítők sebességére. Vagy néhol a nagyjelű sávszélességet is megadják, ami szintén fontos adat lehet.
A GBP A hozzászólás módosítva: Feb 24, 2025
A GBP a Gain Bandwith Product rövidítése. Az opampoknál van egy Open Loop Gain mennyiség, ami nyilthurkú erősítést jelent. Tehát a bemenetre beadunk 1V-ot és megadja, hogy a kimeneten hány volt jelenik meg úgy, hogy semmiféle visszacsatolás nincs. Ez az OLG ( van, ahol így rövidítik, van ahol máskép ) frekvenciafüggő. Az általános opampok mondjuk tudnak 120 dB OLG-t, de csak mondjuk 10Hz-ig. Ezután 20dB/dekáddal csökken az erősítésük. Pl: 1 kHz-en a 10Hz-es 120dB ( egymilliószoros ) feszültségerősítés már 3 x 20dB-lel csökken, így a 120dB-ből csak 60 dB lesz. Vagyis, a milliószoros erősítés 1000-re csökken. Ez nagyon jól látható az OLG diagramján. A gyorsabb erősítők elmennek mondjuk 10kHz-ig úgy, hogy nem csökken az OLG. Cserébe nem 120dB-ről indulnak, hanem mondjuk csak 90dB-ről. ( Semmi sem az igazi... )
A GBP azt jelenti, hogy az OLG, vagyis a feszültségerősítés 1-re csökken ( 0dB ) egy frekvencián. Tehát, ezen a frekvencián már csak 1 az erősítés. A VF2-be mondjuk egy 30...100MHz-es GBP-vel rendelkező erősítő az igazán jó. A másik jellemző a slew-rate, vagy mondjuk du/dt-nek is. Ez azt jelenti, hogy egységnyi idő alatt mekkora értéket tud elérni az opamp kimeneti feszültsége. Az SI mértékegysége V/s, vagyis volt per szekundum. Amit használunk, az a mikrovolt per szekundum, a milliomod része a V/s-nak. Itt azért kívánatos a 20...50V/us. A TL 071 egész jó lenne, ha az OLG nem kezdene esni néhány Hz felett... na de esik.
Felrakom annak is a karakterisztikáját, amivel gerjed.
Az 5534 unity gain bandwidth értéke 10MHz. Ehhez külső kompenzálás szükséges, mert egyébként 3 alatti erősítésnél nem stabil.
A Mousernél 5 féle TI gyártmányú furatszerelt verzió érhető el. 450-700Ft-ig. Ennek megfelelően máshol is kell legyen...
Póriasan ezt mindig úgy fogalmaztam meg, hogy azon a frekvencián ahol a fázistolás eléri a 180 fokot, a hurokerősítés nem lehet nagyobb 1-nél, mert begerjed. Tehát ha az 5534 3-szoros erősítés felett stabil, akkor a visszacsatolási tényezőt 3-ra választva az erősítő stabil marad. Ez azt jelenti, hogy a nyílthurkú erősítés 3 lesz azon a frekvencián, ahol még garantáltan nem éri el a fázistolás a 180 fokot. 3-szoros nyílt hurkú erősítés és 3-szoros visszacsatolási tényező az 3/3=1, azaz 1-szeres hurokerősítést jelent. De ez csak az 5534. A VF2-Ben ezt követi egy kb. 10-15-szeres erősítésű földelt source kapcsolású mosfet fokozat. Ha ennek nem lenne fázistolása, akkor 3X15=45-szörös visszacsatolási tényező beállításával stabil lehetne az erősítő. Természetesen ez sem így van, mert tápáram vezérelt üzemben nem biztos hogy ugyanolyan paramétereket mutat az 5534 mint normál helyzetben, valamint a kimenet fokozat is összetettebb, mint egy sima földelt source kapcsolású kapcsolás. Ráadásul a kimeneti terhelő impedancia jelentősen befolyásolja ennek a fokozatnak az erősítését, ezért ha magasabb frekvencián a terhelő impedancia megnő, a gerjedés azonnal borítékolható. A kimeneti fokozat fázistolását még nem is néztük.
Ez nyilván így van. Én csak Alkotó kérdésére akartam válaszolni, aki az 5534 paraméterei után érdeklődött.
A VF2-ben érdemes kipróbálni az 5534 comp portjaira kötött különböző értékű kondenzátorok hatását a stabilitásra. Valószínűleg jól be lehet állítani az optimális csillapítást. A hozzászólás módosítva: Feb 25, 2025
Valószínűleg érdemes a kapcsolást mérőpadon ellenőrizni. Az 5534 paraméterei sajnos gyártótól függ, ezért négyszögjel +szkóp nélkül csak szerencse kérdése hogy mennyire stabil a VF2. Nekem bevált a szkóp 1kHz-es kalibráló jele. Ha nincs nagyobb túllövés, az erősítő stabilnak mondható.
Egyetértünk. Szkóp nélkül zsákbamacska...
Köszönöm a sok hasznos hozzászólást! Ha jól értelmezem, akkor csak az NE5534-el lesz gerjedésmentes és alacsony THD.? És a visszacsatolásban érdemes "játszani" a bypass kondival.?
Más OPA-val nem is rakta össze senki gerjedésmentesen?
Sok opamppal meg lehet csinálni egészen jóra. A GBP legyen 30...50Mhz, 20kHz-en legyen még 100dB erősítés és slew-rate meg 30V/us. Ez utóbbi ahhoz kell, hogy kicsi legyen a DIM100 értéke.
Most végül is elmúlt a gerjedés? A hozzászólás módosítva: Feb 25, 2025
Sajnos egyelőre az ss3601-el nem barátok. Viszont TL071-el és NE5534-el működik szépen a jobb csatorna, miután a VCS-ben 2db 43pF van sorban. Bal csatorna viszont gerjed, nem az igazi. 4szög jelnél látszik, hogy beoszcillál, viszont ezen most a TL071-el is csúnyácska a 4szög jel. A jobb csatornánál nem látok különbséget a 2 OPA között.. Holnap, azaz ma veszek majd vmi jóféle 22... 33pf-et a VCS-be. Vagy simán berakom a 43-at, de azzal ha jól emlékszem az NE gerjedt rendesen..
Csatolok egy képet a 20K-ról. Ettől lesz ez jobb?
Tudnál egy típust javasolni, ami nagyjából tudja az elvárt paramétereket (az 5534 nem tudja)?
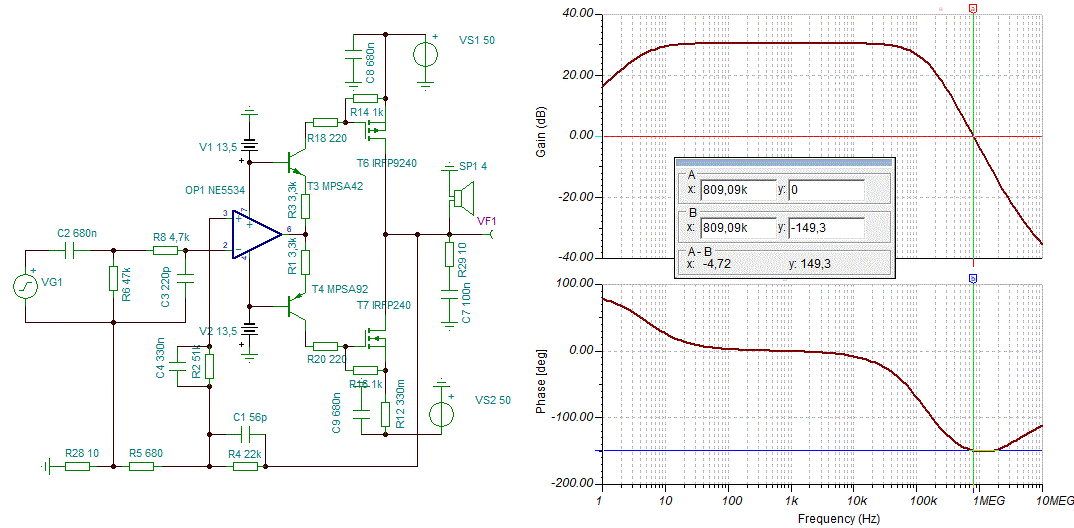
Szimulációban 5534-gyel stabil a kapcsolás 30° fázistartalékkal.
TL071-gyel már sajnos 0 dB-nél 180° feletti a fázistolás. A kondenzátorok módosításával sem menthető. Ha SMD 5534-ből van biztos forrásod használj adaptert. Ha egyik panel gerjedékeny, az építési hibán kívül a huzalozással is lehet gond, például kimeneti és jelkábel közelsége, átmeneti ellenállás a tápágban. Általában triviális hibákról kapok visszajelzést, a VF2 problémás élesztése kapcsán.
Ahogy nézem a kapcsolást, feltűnik, hogy van egy plusz R28 az általam felrakott fotóhoz képest, mint eltérés. Ha jól tévedek, pont a gerjedékenységet hivatott csökkenteni, illetve hogy Gnd-ről zajt vegyen fel az OPA. Anélkül is stabil?
LT1010 lehetne még jó esetleg?
Ezt erről a képről nem lehet megmondani. Teljes kivezérlésig kellene kihajtani 20kHz-en. Ekkor már esetleg sokkal jobban fog melegedni. Ez a szinusz ránézésre elég hegyesnek tűnik, de lehet, hogy ez csak a szkóp nemlinearitásából adódik. Ha esetleg tényleg hegyes, akkor az már azért van, mert a slew-rate korlátozza a feszültség változásának a sebességét, és egyszerűen a nullaátmeneteknél van egy maximális meredekség, aminél a szinusz gyorsabb akar lenni, emiatt hegyesedik. THD-t kellene mérni. Ha lejjebb veszed a kivezérlést, akkor a hegyesedésnek el kell tűnnie, mert akkor már belefér a slew-rate-be.
Ha mégis marad a hegyesedés, talán nem olyan nagy baj. Melyik zenében van 20kHz-es, teljes kivezérlés? Semelyikben... természetesen ez a torzítás belelátszik az IMD-be is, meg a TIM-be is. A kérdés az, mennyire? Ez a kérdés nagyon messzire vezet... A gerjedés alatt mit értesz? Én azt, hogy vezérlés nélkül is lehet váltófesz a kimeneten, mondjuk 1...5 MHz, kis amplitudóval. Ekkor a kimeneti offsetet is elviheti. De lehet olyan is, hogy a vezérlőjelre ül rá egy nagyfrekvenciás szinusz, pedig vezérlés nélkül nincs semmi a kimeneten. Ha a négyszögjel túllendüléssel, esetleg nem egy, hanem több csillapodó lengéssel áll be, akkor kicsi a fázistartaléka az erősítőnek. Ez azt jelentheti, hogy bizonyos terhelések esetén begerjedhet, de nem kis, hanem jó nagy amplitudóval. Erre javasoltam a pici fojtótekercset a kimenetre. A négyszögjelnek a lehető leggyorsabb beállásúnak kell lennie, mindenféle túllendülés nélkül. Ekkor a fázistartalék 90 fok és biztosan stabil az erősítő, legalábbis ohmos terhelésre. Kapacitív terhelésre már nem biztos. A visszacsatolás kondija elég furán is viselkedhet. Elvileg, csökkentenie kellene mind a slew-rate-et, mind a sávszélességet. De szokott lenni egy olyan érték, aminél nagyobbra begerjed az erősítő. Akkor is gerjedhet - de csak ha jel van a bemeneten - ha nincs, vagy alig van nyugalmi áram (0,2...1mA).
Ez a Bode diagramm a kapcsolási rajz szerinti? Mert ez a zárthurkú frekvenciaátvitelt és az ahhoz tartozó fázismenetet ábrázolja. Erről nem állapítható meg a fázistartalék.
Kicsit kutakodok a régebbi szimulációim között, ha találok valamit, felteszem.
|
Bejelentkezés
Hirdetés |




)














